恩智浦GreenChip智能照明解决方案外形紧凑、成本低廉,具有无线IP连接、节能照明和低待机功耗(目前为150mW,计划降低至50mW)等特性,开启了全新的照明控制和能耗管理方法。
2014-02-21 11:41:48
1705 
基于英飞凌XMC1200 MCU的智能照明解决方案。MCU可助力实现LED照明智能化。
2014-12-24 15:44:26
1210 
近年来,随着电子产品的高密度、高集成度,热解决方案的重要性越来越高,LED照明也不例外,也需要热解决方案,本文就是对LED散热进行说明。
2011-09-28 20:09:28
2126 雷达传感器智能照明解决方案
2016-08-29 15:13:30
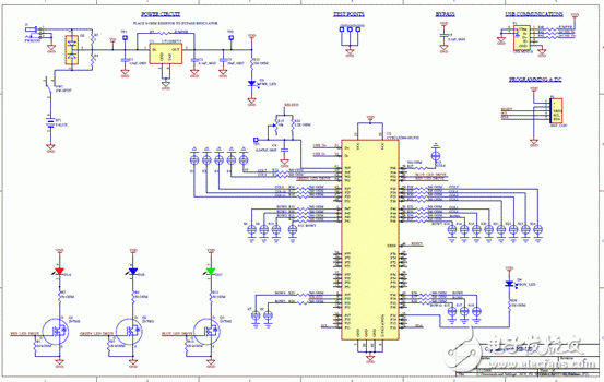
KIT STARTER DEMO LIGHTING
2023-03-30 11:45:21
CYPRESS MCU CY8C5888FNI-LP214是否支持温度与供电电压监控?如果支持,如何实现?谢谢。
2024-02-21 07:57:13
CYPRESS公司的CY4623开发板的全套设计材料,是学习CY系列的好资料。该板子的功能为实现与PC的USB通讯
2012-11-22 16:58:29
我的客户想知道CyPress是否有一个UBWebCAM参考设计解决方案?(包括PSoC上的软件驱动)在传感器分辨率方面,1MP应该工作。我们的重点是在图像质量之前获得光和小。 以上来自于百度翻译
2019-04-02 15:43:25
赛普拉斯半导体公司 (Cypress Semiconductor) 宣布推出一系列1/4英寸光学格式的130万象素图像解决方案,用于直接替代可拍照移动电话中现有的1/4英寸 VGA 图像传感器与1
2018-08-28 15:42:16
日前,赛普拉斯半导体公司 (Cypress Semiconductor Corp.) 宣布其 WirelessUSB(tm) N:1 开发套件 (CY3635) 即将开始投产
2018-10-26 17:00:48
本应用指南介绍了开发Cypress semiconductor CY7C63xxx 低速USB微控制器系列固件所需的相关资料。
2014-09-22 18:35:28
cy时钟解决方案,中文的
2012-11-22 17:06:57
我在用cypress cy8c5868AXI-LP032做项目,想记录系统时间,但是不知道怎么取系统时间,您能告诉我该怎么做么?
2024-02-21 06:14:51
Inventek物联网照明解决方案包括哪些内容?灯具控制器和电源管理系统由那几个部分组成?
2021-05-17 06:53:37
LED照明设计中不可或缺的“散热解决方案”LED散热解决方案LED照明作为新一代照明受到了广泛的关注。仅仅依靠LED封装并不能制作出好的照明灯具。由于LED封装面积小,通过对流和辐射的散热少,从而
2010-12-05 19:07:42
LED在照明上的应用已经随着成本的降低,逐渐被各种照明应用大量采用,市场潜力极为看好。本文将为你探讨LED照明应用的发展趋势,以及安森美半导体所提供的LED电源控制器解决方案。
2019-07-17 07:14:06
结构应用,研发周期和投放市场时间的长短将决定产品的成败,然而传统的照明方案往往是采用专用器件来实现的,难以满足快速发展的需求。因此,一个优秀的照明平台解决方案无疑需要支持灵活的拓扑结构应用,并满足
2019-07-12 07:32:42
电源管理的解决方案.广泛应用在舞台LED照明,建筑LED照明,通用LED照明,汽车和救护车LED照明,风景区LED照明,显示器LED照明和信号LED照明等.PowerPSoC Intelligent
2009-10-23 09:53:19
;><strong>ST DC照明调光解决方案<br/></strong><
2009-12-15 17:18:05
tuyawifi商业照明解决方案智能灯具商业照明系统涵盖筒灯、射灯、面板灯、线性灯等多种智能照明灯具,轻松应对多种照明场景,提高终端用户体验。设备群组控制一键操控楼宇/楼层/区域的群组照明设备,开关
2019-11-18 09:21:31
很高兴成功申请到CY8KIT -042 的开发套件。这是Cypress推出的高集成度的单芯片低功耗蓝牙解决方案。这是很令人心动的产品。活动链接 在https://bbs.elecfans.com
2015-04-24 23:35:37
申请理由:Cypress蓝牙开发套件 CY8KIT-042-BLE免费试用项目描述:Cypress蓝牙开发套件 CY8KIT-042-BLE免费试用
2015-09-09 17:12:46
的,2018上海国际照明展于2018年9月于2018年9月3-5日在上海新国际博览中心开幕,展会将聚焦多个类别,为房地产开发商、照明设计师、工程师等项目决策人提供照明的精良解决方案,为照明企业拓展工程项目机遇
2018-02-28 10:10:17
什么是一氧化二氮(N2O)?一氧化二氮(N2O)有什么影响?介绍一种N2O气体探测器的解决方案
2021-06-15 07:02:48
介绍一种BGM1033N7和GLONASS前端模块解决方案
2021-05-25 06:28:05
作者:Greg Phillips,云端架构首席威廉希尔官方网站
官,Inventek Systems多年来,商业照明空间主要由荧光灯管照明。虽然它们比使用白炽灯照明节省了大量费用,但却有严重的性能、维护
2019-07-15 08:18:21
调试环境。该套件旨在简化开发过程,降低开发成本。 利用套件设计和布局,客户能够轻松开发同时要求混合信号能力和蓝牙 LE 无线电的嵌入式解决方案。系统功耗最低CY8CKIT-042-BLE 开发套件旨在
2015-02-07 18:32:12
分享一款不错的基于无线通信M2M模块的道路照明解决方案
2021-05-26 06:21:08
Semiconductor) 为大、中、小功率范围LED照明应用提供广泛的LED照明解决方案。 飞兆半导体解决方案的特点是在单一IC上高度集成各种元件,配合高效和先进的电路拓扑,广泛应用于1W或以
2011-07-15 21:47:14
我试图在CY8C6144AZI-S4F92 CYPRESS™编程器中使用 cy8ckit_005-a 对我的 进行编程。
出现了故障,结果是:
CYPRESS™ 程序员一直在轮询,所以我按下了设置
2024-01-19 07:03:00
`本方案基于Cypress高性能支持触摸检测的PSoC4000系列控制器为客户提供电容式触摸红外遥控器方案。该方案具有多个优点:高集成度、可靠的触摸性能、低功耗、所需元器件很少。具体特性如下:1
2015-01-29 00:29:04
通过采用来自 Ephesus Lighting Inc. 的低功耗 LED 照明解决方案而缩短。这些解决方案以开/关、调光、定序和其他效果提供无线实时控制。此类实施对于市场而言相对较新,相较于很多传统
2018-09-10 11:57:29
作者:Kol Zhang汽车照明威廉希尔官方网站
已历经数十年的发展。在发光二极管(LED)照明时代,人们对一体式车灯设计的期望从未如此之高正因为如此,这些高期待推动着半导体行业LED驱动器的威廉希尔官方网站
不断发展。如今,汽车照明要求高质量的均衡设计以保证无论是前灯还是尾灯都具有卓越的照明效果。图1:汽车前灯和尾灯
2019-07-24 07:23:34
本应用指南描述了如何用Cypress semiconductor 的单芯片CY7C63000 USB微控制器快速设计经济合算的USB光机械鼠标。
2014-09-23 10:12:22
用Labview和NI-VISA做Cypress cy7c68013A的驱动 在安完驱动后 cypress官方固件下载器就识别不到USB了~求大神帮忙
2013-03-13 20:29:08
路灯管理现状分析路灯智能照明解决方案路灯智能化管理平台简介
2020-11-06 06:26:04
。公司主要生产PSoC,USB,存储器,时钟,图像传感器,太阳能等产品,旨在为全球消费类电子和通讯产品等提供品质优良的芯片和解决方案。目前,赛普拉斯公司在可编程SoC,USB(有线和无线),存储器
2013-03-09 17:49:06
`前不久在赛普拉斯CYPRESS天猫旗舰店申请了CY8CKIT-042试用,有懂玩的吗?在此地向大神们请教请教。`
2019-03-01 17:31:10
本应用指南描述了如何用Cypress semiconductor 的单芯片CY7C63413 USB微控制器设计USB键盘。
2014-09-23 10:07:17
` 方案描述: 相比传统的LED节能方案,JP0010照明整体解决方案采用Flyback动态峰值限制威廉希尔官方网站
、小型化变压器威廉希尔官方网站
,比传统方案节省一半、大调光范1~100%,还支持接入BLE/Wifi
2020-07-02 10:51:36
为了应对这些挑战,全球领先的高性能功率和便携产品供应商飞兆半导体公司(Fairchild Semiconductor) 为大、中、小功率范围LED照明应用提供广泛的LED照明解决方案。 飞兆半导体
2011-07-13 08:52:45
The Cypress CY2 series of network circuits is produced usingadvanced 0.35-micron CMOS technology
2008-09-03 23:58:06
17 The Cypress CY25562 is a Spread Spectrum Clock Generator(SSCG) IC used for the purpose of reducing
2008-09-04 15:24:09
13 The Cypress CY25561 is a Spread Spectrum Clock Generator(SSCG) IC used for the purpose of reducing
2008-09-04 15:25:32
16 General DescriptionThe Cypress CY25560 is a Spread Spectrum Clock Generator(SSCG) IC used
2008-09-04 15:26:50
25 The Cypress CY25568 is a Spread Spectrum Clock Generator (SSCG) IC used for the purpose of reducing
2008-09-04 15:42:27
11 DescriptionThe Cypress CY2 series of network circuits is produced usingadvanced 0.35-micron CMOS
2008-10-13 10:54:26
15 介绍USB2.0 协议以及Cypress 公司推出的USB2.0 控制器CY7C68013。USB2.0 协议提供480Mb/s 的传输速度, 向下完全兼容流行的USB1.1 协议。CY7C68013 是USB2.0 的完整解决方案。该芯片包括带8.5 KB
2009-04-16 14:08:05
41 Cypress Semiconductor offers four families of 3.3V x36FIFOs: The unidirectional with Bus Matching
2009-05-25 16:38:48
13 This application note considers general interfacing issues betweenthe Cypress CY7B923/CY
2009-06-15 16:09:35
14 This application note considers general interfacing issues betweenthe Cypress CY7B923/CY
2009-06-15 16:15:17
35 This application note describes the interfacing issues betweenthe Cypress CY7B923/CY
2009-06-16 10:01:19
31 This application note considers general interfacing issues betweenthe Cypress CY7B923/CY
2009-06-16 10:03:25
40 with the HOTLink™(CY7B923/CY7B933) devices from Cypress Semiconductor.It will aid in the migration of TAXI–275 designs to the
2009-06-16 10:07:13
32 This application note describes the interfacing issues betweenthe Cypress CY7B923/CY
2009-06-16 11:28:05
50 介绍USB2.0协议以及Cypress公司推出的USB2.0控制器CY7C68013。USB2.0协议提供480Mb/s的传输速度,向下完全兼容流行的USB1.1协议。CY7C68013是USB2.0的完整解决方案。该芯片包括带8.5KB片上RAM的高
2009-11-28 13:41:41
55 安森美LED照明驱动解决方案
2010-04-14 15:50:55
57 Vishay公司照明解决方案及所用产品选型指南。
2010-07-08 15:15:18
36 CYPRESS系列IC/MCU/单片机/芯片解密/破解未尽型号,请来电咨询!张工:13760303660CY2071A CY2077FZ CY2291F  
2008-04-15 14:50:31
1212 赛普拉斯智能照明解决方案支持日亚的Power LED产品,带来更高效的照明设计流程
日前,赛普拉斯(Cypress) 宣布其智能照明解决方案支持日亚 (Nichia) 公司的 Power LED 系列产品。
2008-12-27 12:53:28
493 Cypress CY8CLED04D0x PowerPSoC智能LED驱动方案
Cypress 公司的CY8CLED04D0x 系列是PowerPSoC系列智能LED驱动器. PowerPSoC系列具有性能良好的功率电子学控制器和开关器件,方便实现用于
2010-02-10 08:40:05
1037 
LED照明产品及解决方案
本方案包含LED恒流驱动电源,电路采用单串或并联方式连接,电源效率高达93%以上,功率因素90%以上,与
2010-02-25 10:47:41
1686 基于CY8CLEDAC02的17W LED驱动器设计方案
Cypress 公司的CY8CLEDAC02高性能离线LED驱动器,器件采用有所有权的数控威廉希尔官方网站
,能自动检测调光类型. CY
2010-04-01 09:50:04
849 
本文介绍了CY8C20xx6A主要特性,逻辑方框图,CapSense系统方框图以及通用CapSense控制套件电路图。Cypress公司的CY8C20xx6A 是最新和最低功耗的1.8V CapSense解决方案,工作电压1.71V 到 5.5
2010-10-10 10:57:57
2370 
本文主要介绍了世强电讯基于瑞萨(Renesas)电子为照明应用贴身打造的的高性能78K0/Ix2系列MCU开发的智能照明平台解决方案
2011-03-30 10:33:27
706 
本内容提供了基于Cypress CY3655开发工具的USB鼠标程序 MOV REG[XOSCTR], XOSC_XGM_JUST ; Set the external OSC XGM OR REG
2011-05-03 15:32:36
51 飞兆半导体公司为大、中、小功率范围LED照明应用提供广泛的LED照明解决方案。这些LED照明解决方案具有高集成度,可以帮助设计人员满足苛刻的电路板空间要求,简化产品设计并降低
2011-07-13 09:00:16
478 美满电子科技(Marvell,Nasdaq: MRVL)在2012年5月9日 - 11日举办的2012年国际照明展上展示了其优质的智能LED照明解决方案,该解决方案包括住宅及商业建筑中使用的照明产品的完整参考设
2012-05-16 09:20:01
394 电子发烧友网核心提示 :Cypress推出PRoC-UI单晶片解决方案 结合2.4GHz、低功耗无线电及电容式触控功能 Cypress宣佈推出新款整合无线电与触控感测器电路的单晶片解决方案,能够支援无线
2012-10-26 09:24:51
1406 汽车照明和信号应用解决方案 ,汽车电子应用
2016-01-06 15:40:28
3 固态照明解决方案 ,很超前的一个应用方案
2016-01-06 16:44:05
0 在汽车设计中,关于汽车照明和信号应用解决方案
2016-05-24 16:45:55
0 贸泽电子发售的Cypress CY8CKIT-143A可编程片上系统(PSoC) 4 BLE 256K模块配备内置有256 KB闪存和32 KB SRAM的PSoC 4 BLE设备、24-MHz和32.768-kHz的晶振以及一根PCB天线和其他无源组件。
2016-09-01 13:40:35
1040 LED智能照明解决方案-泰凌
2016-12-26 15:59:28
45 无线物联网(IoT)解决方案领导厂商Cypress Semiconductor公司与全球威廉希尔官方网站
解决方案提供商艾睿电子公司宣布扩大合作,共同致力于物联网(IoT)创新。
2017-03-23 11:45:08
1127 本文档内容介绍了基于家庭照明与物联网连接的解决方案。
2017-09-14 15:30:09
4 Cypress的PSoC系列产品CY8C22x45_CY8C21345数据手册免费下载
2017-10-10 14:41:35
9 由于具备传输速率高、体积小等特点,USB接口广泛地应用于计算机外部硬件设计。针对此介绍了Cypress公司的CY7C68013A芯片的基本原理,以及使用CY7C68013A芯片进行USB键盘设计的方法。
2017-12-26 09:32:19
20813 
cypress公司的S6AL211是用于智能照明的四路LED驱动器,为商业照明,住宅照明和其它照明系统提供最优化的解决方案.输入电压VIN DC 24V,输出功率72W,效率大于 94 %.器件可依
2019-05-01 09:23:00
1479 
现代照明解决方案的大量应用——从汽车仪表盘上的照明单元到家庭和企业所采用的重点照明,再到街道和建筑的节能照明系统——需要有高效的控制器和连接解决方案来与之配合。ERNI为广泛的照明应用提供众多不同的连接器解决方案。这些解决方案高度可靠,设计紧凑,电流载流量高,可满足现代照明威廉希尔官方网站
特别是LED应用的要求。
2018-12-26 15:14:07
986 Cypress PSoC 威廉希尔官方网站
将可编程模拟 / 数字资源集成在单颗芯片上,为感应电容式触摸屏提供了TrueTouch™解决方案,它涵盖了从单点触摸、多点触摸识别手势到多点触摸识别位置的全部领域。配合
2019-01-28 15:03:20
3200 
关键词:CY3268 , Cypress , LED照明 , PowerPSoC , 智能 Cypress公司的PowerPSoC 智能LED器采用可编程片上系统(PSoC)威廉希尔官方网站
,具有最好比的功率
2019-02-27 15:22:01
378 
全球照明领导者昕诺飞宣布,正式推出创新的照明解决方案NatureConnect,这一全新的照明解决方案受到自然光的启迪,可使人们更加快乐和健康。
2020-05-25 16:53:16
2675 CapSense ® MBR3是Cypress的用于与光滑和可靠的电容感测的用户界面快速且容易地替换机械按钮解决方案。CapSense MBR3系列是世界上最简单的电容感应解决方案,可让您使用我们基于GUI的软件工具EZ-Click™来单击鼠标进行设计。
2020-07-01 12:35:00
2433 6月24日,昕诺飞携旗下前沿的智能互联照明创新成果亮相2021中国建筑科学大会暨绿色智慧建筑博览会(GIB建筑展),展示在智慧办公、智慧工业等领域融合了可持续发展理念与先进智能互联威廉希尔官方网站
的照明解决方案
2021-06-26 15:48:42
2077 浅析ROHM的汽车照明解决方案
2021-11-19 14:50:28
5 全球光学解决方案的领导者艾迈斯欧司朗(瑞士证券交易所股票代码:AMS)目前与城市智慧照明为核心的全球化智能物联网解决方案提供商罗莱迪思扩大合作,为智慧城市照明解决方案提供高效、可靠、可持续的照明解决方案。
2022-02-26 14:06:28
1833 离线语音照明解决方案,它是将离线语音识别威廉希尔官方网站
和照明控制威廉希尔官方网站
相结合,为人们提供更加智能、便捷、安全的智能语音照明解决方案
2023-05-19 17:03:54
849 
智能语音照明解决方案是指利用离线语音威廉希尔官方网站
来实现对照明设备的控制和管理。
2023-06-15 16:32:22
532 
电子发烧友网为你提供Maxim(Maxim)MAX3269CUB+相关产品参数、数据手册,更有MAX3269CUB+的引脚图、接线图、封装手册、中文资料、英文资料,MAX3269CUB+真值表,MAX3269CUB+管脚等资料,希望可以帮助到广大的电子工程师们。
2023-08-17 18:57:35

从社会和城市发展的战略高度,提高照明设施的智能化与信息化,可科学管理,节能减排,精简人员,节约运行费用,也是城市形象的一部分。 led智慧照明解决方案,基于原有的照明系统,进行升级改造,提供了一整套
2023-08-21 17:48:09
458 照明作为城市的基础性设施,是城市形象的一部分。在不断走向智能化的时代,升级照明效果、改善控制模式、提供多层次、个性化的照明效果。应用智能控制照明解决方案,创造出一个个性化、艺术化、舒适、高雅的照明
2023-09-26 16:34:18
614 高效生产力——LED照明驱动ic CY2525D 为了能够实现真正不伤眼的同时起到预防近视的作用,现在的LED台灯研发了多项黑科技,比如自然光生物算法、二代PE自适应智能调光、无重影威廉希尔官方网站
2023-10-10 09:32:21
481 在照明管理上,别墅、小区、楼宇等家居场景中的基础设施,为了整体提升照明效果与舒适度,应用别墅智能家居照明解决方案,与原有的照明系统融合应用,形成一个管理平台,相互响应,做到真正意义上的智能。
2023-12-13 16:43:13
236
评论