致力于亚太地区市场的领先电子元器件分销商---大联大控股宣布,其旗下友尚集团推出基于Fairchild 器件的LED照明电源解决方案,该解决方案包括非调光16.8W FL7732M_F116控制板和调光8W FL7730MY_F116控制板,能够满足不同应用环境对LED照明的需求。
2013-12-19 18:46:06
1009 
基于英飞凌XMC1200 MCU的智能照明解决方案。MCU可助力实现LED照明智能化。
2014-12-24 15:44:26
1210 
Fairchild的威廉希尔官方网站
营销经理James Lee表示:“FL7734驱动器采用与广泛的调光器兼容来简化LED照明设计。LED灯泡和相切调光器供应商各不相同,因此优秀的相切可调光灯泡必须能够兼容各种不同的调光器进行工作。 我们开发FL7734就是为了这一目的。”
2016-03-11 14:59:22
1968 近年来,随着电子产品的高密度、高集成度,热解决方案的重要性越来越高,LED照明也不例外,也需要热解决方案,本文就是对LED散热进行说明。
2011-09-28 20:09:28
2126 Fairchild新业务开发总监洪涌桉博士表示,通过在每一串LED 上添加能量存储网络,并与多家中国顶级照明制造商合作,将交流直接驱动解决方案设计到功率在12W到120W之间的各种商业和工业照明应用中。
2016-05-26 08:00:00
1398 快 65536级高辉的景观亮化照明、舞台灯照明、智能家居调光照明LED无频闪调光照明驱动芯片解决方案 H6228是一款目前舞台灯、智能家居照明、DMX512亮化照明、摄影照明市场低成本方案,相比国外进口
2020-10-17 12:02:23
Fairchild LCD解决方案Application Products By understanding system issues and being able to combine our
2009-12-15 17:05:34
AC-DC 多应用整合方案ON AC-DC 高效能 电源管理解决方案TI UCC28950 解决方案TI WPC 无线充电方案Vishay 电源供应器周边产品Fairchild All-in-one
2015-04-23 11:48:26
Fairchild笔记本电脑用模拟开关解决方案 [/hide]
2009-12-11 09:35:46
我们大多数人都希望自己的努力能得到回报,而还有些人可能更希望不劳而获。这两种情况很少同时发生,但LED照明却有可能实现此。众所周知,LED功耗低,这意味着从几乎任何其他形式的照明转向LED都将省钱,而无任何代价。它的‘附加’特点是,因为您用更少的能量来点亮您的家或办公室,也会对环境有所帮助。
2019-07-26 06:34:40
。作为卤素灯低压照明的一种替代威廉希尔官方网站
,LED照明日益流行。与卤素灯泡不同的是,LED没有效率低、可靠性差以及使用寿命短等问题的困扰。本文描述了一种在直流照明系统中驱动大功率LED的新方法,这种解决方案能
2018-08-27 16:14:09
LED照明设计中不可或缺的“散热解决方案”LED散热解决方案LED照明作为新一代照明受到了广泛的关注。仅仅依靠LED封装并不能制作出好的照明灯具。由于LED封装面积小,通过对流和辐射的散热少,从而
2010-12-05 19:07:42
电子产品的高密度、高集成度,热解决方案的重要性越来越高,LED照明也不例外,也需要热解决方案。 虽然白炽灯和荧光灯的能量损失大,但是大部分能量都是通过红外线直接放射出去,光源的发热少;而LED,除了
2010-12-05 08:57:34
本帖最后由 ***g 于 2021-4-6 11:58 编辑
一:方案名称摄影补光灯照明驱动解决方案 & LED大功率PD移动电源解决方案二:方案组成部分1、DC-DC升压恒流驱动
2021-04-06 11:57:55
`由于LED性能的优越性,LED灯被广泛应用在智能家居生活,生活的幸福感也是大大提升。深圳单片机开发方案公司(www.enroo.com)英锐恩分享市面上一款很时髦很好看的美学照明LED灯—烟花
2018-10-18 14:38:43
解决方案、全屋智能照明系统专用调光芯片惠海半导体立足教育、办工、商业、家居等各种照明场景的智能化,为各大LED照明厂商提供专业的LED智能照明解决方案及威廉希尔官方网站
支持。智能家居照明可以通过独特的照明氛围来改善
2020-10-17 16:10:41
LED在照明上的应用已经随着成本的降低,逐渐被各种照明应用大量采用,市场潜力极为看好。本文将为你探讨LED照明应用的发展趋势,以及安森美半导体所提供的LED电源控制器解决方案。
2019-07-17 07:14:06
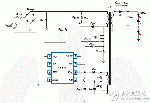
的来说明..非调光 : 16.8W 7732MY_F116控制板【方案特色】Fairchild开发出具有功率因子正义(PFC),单级初级侧调节(PSR)控制器FL7732M_F116结合初级侧调节和单级
2013-12-09 17:16:08
智能照明属于智能家庭的一部份,在物联网的引领之下,未来智能家庭市场规模有机会超越智能手机,而智能照明将跟随智能家庭热潮,成为LED照明的潜在市场。NXP推出的基于NXP JN5168的ZigBee
2018-01-31 14:20:11
DN05063 / D,LED驱动器设计采用创新威廉希尔官方网站
,为120 VAC主电源提供经济高效的AC LED照明解决方案。其主要特点是高效率,高功率因数,低THD,调光能力,可扩展性和符合ENERGY
2019-09-23 08:45:56
Inventek物联网照明解决方案包括哪些内容?灯具控制器和电源管理系统由那几个部分组成?
2021-05-17 06:53:37
越来越多的照明控制方案出现在现在的照明工业中,因此电源的设计、灯的驱动电路、安全保护、管理接口等各方面都变得愈加灵活。目前,照明威廉希尔官方网站
主要包括主流的荧光灯、LED灯和HID威廉希尔官方网站
等,其广泛应用使电源驱动
2019-07-12 07:32:42
大联大旗下世平推出基于众多国际大厂威廉希尔官方网站
和产品的低功耗自调整高效电源转接器解决方案,其中包括符合高通QC2.0快速充电标准、符合MTK Pump Express快速充电标准的5V/9V/12V快速充电
2018-10-09 10:25:26
介绍一种汽车LED照明系统的设计方案
2021-05-13 06:52:48
LED照明的发展促使人们对如何实施商业照明进行全面的反思。这包括增加智能控制系统作为全面能源管理的关键要素。这些LED灯具控制器(也称为LED控制器和灯具)现在通常是联网设备。这些LED照明灯具是物联网照明的基石。
2019-07-15 08:18:21
分享一款不错的基于无线通信M2M模块的道路照明解决方案
2021-05-26 06:21:08
分享一款不错的汽车LED照明设计方案
2021-05-14 06:34:30
LED作为一种新型的绿色光源产品,正广泛应用于各个领域。 XLSEMI 研制出针对 LED 照明的全集成开关型变换方案,内部集成高压、大功率 MOSFET 开关管,外围元器件简单,系统应用灵活,系统
2016-05-20 13:51:15
LED作为一种新型的绿色光源产品,正广泛应用于各个领域。 XLSEMI 研制出针对 LED 照明的全集成开关型变换方案,内部集成高压、大功率 MOSFET 开关管,外围元器件简单,系统应用灵活,系统
2016-05-26 14:36:49
,从而达成更小的体积及寿命更长和系统成本更低的设计.欲了解更详细方案内容,请百度搜索:“大联大云端”在首页点击“方案在线”栏目,即可查阅友尚集团推Fairchild产品在照明市场的电源解决方案
2013-11-01 16:26:32
更多样内容,满足设计者的需求与重要参考,一起来为更节能减碳的目标努力 对于LED 球泡灯的解决方案,大致可区分为光源部份与电源部份,以下就为各位逐一介绍与说明列举10W LED 球泡灯做为取代市场上
2014-01-24 16:41:40
和功率管理方面的核心专有威廉希尔官方网站
,提供用于LED照明应用的多种拓扑,包括: 初级端调节(PSR)反激式;单级功率因数校正(PFC)反激式;PFC+准谐振(QR)反激式和LLC半桥解决方案。 PSR反激式解决方案瞄准功率
2011-07-15 21:47:14
通过采用来自 Ephesus Lighting Inc. 的低功耗 LED 照明解决方案而缩短。这些解决方案以开/关、调光、定序和其他效果提供无线实时控制。此类实施对于市场而言相对较新,相较于很多传统
2018-09-10 11:57:29
的NUD4001低成本集成电流源可以替代汽车内部照明分立解决方案,在低和高交流或直流电压应用中(6至120V)驱动LED,这样就不再需要单独的组件,明显降低了系统成本和电路板面积。该器件利用交流或直流输入为LED
2019-05-15 10:57:09
中心议题: LED应用范围不断扩大,需要电源解决方案给与支持 安森美LED应用电源解决方案介绍 解决方案: LED照明应用的电源解决方案 LED便携背光应用电源解决方案 与传统的光源相比,发光二极管
2012-08-04 19:50:59
智能照明时代降临 无线多彩LED照明控制方案横空出世:本方案是大联大集团在LED智能家居照明领域的研发成果之一。通过该方案,您的LED产品就可以告别开关、遥控器的桎梏,迈入智能照明的产品的行列。详细方案及威廉希尔官方网站
参数请到大联大云端wpgcloud了解>>>
2013-11-01 10:09:28
Zigbee 智能照明 LED 调光驱动方案。无线智能 LED 调光驱动方案图:世平集团推出的方案如下:一、Zigbee 智能照明白光 LED 调光驱动方案二、Zigbee 智能照明 RGB LED 调光
2015-01-28 16:53:56
按特定应用需求定制灵活的解决方案,智能照明应用正迅速受到欢迎。智能照明步入光明但智能照明有其必然性,它需要相应的“智能”、高效的基于半导体的驱动器和控制器。在用于办公室、工厂和家庭的10W至100W
2018-10-29 08:50:09
作者:Kol Zhang汽车照明威廉希尔官方网站
已历经数十年的发展。在发光二极管(LED)照明时代,人们对一体式车灯设计的期望从未如此之高正因为如此,这些高期待推动着半导体行业LED驱动器的威廉希尔官方网站
不断发展。如今,汽车照明要求高质量的均衡设计以保证无论是前灯还是尾灯都具有卓越的照明效果。图1:汽车前灯和尾灯
2019-07-24 07:23:34
描述该参考设计是一种用于高功率 (>100W) 普通 LED 照明的高效 (>94%) 隔离式 AC/DC 单串输出 LED 照明解决方案。该拓扑采用Transition
2022-09-16 07:39:03
设计支持在LED照明设计中包含FL7701。该设计具有数字实现的有源PFC功能,可编程LED电流和模拟调光功能
2019-09-24 06:09:50
】 1.Fairchild开发出具有功率因子正义(PFC),Triac和模拟调光相容的FL7730MY_F116单级初级侧调节(PSR)控制器,FL7730MY_F116结合初级侧调节和单级PFC拓朴,以减少
2013-12-10 11:46:48
` 方案描述: 相比传统的LED节能方案,JP0010照明整体解决方案采用Flyback动态峰值限制威廉希尔官方网站
、小型化变压器威廉希尔官方网站
,比传统方案节省一半、大调光范1~100%,还支持接入BLE/Wifi
2020-07-02 10:51:36
驱动电源的关键评价指标。本文推出一系列高性价比的覆盖中小功率应用LED 驱动电源解决方案。引言在全球能源短缺、环保要求不断提高的背景下,世界各国大力发展绿色节能照明,LED 照明作为一种革命性的节能
2011-06-19 14:44:21
为了应对这些挑战,全球领先的高性能功率和便携产品供应商飞兆半导体公司(Fairchild Semiconductor) 为大、中、小功率范围LED照明应用提供广泛的LED照明解决方案。 飞兆半导体
2011-07-13 08:52:45
安森美LED照明驱动解决方案
2010-04-14 15:50:55
57 高亮度LED照明:设计挑战和解决方案:高亮度LED• 普通的照明• 汽车电子• 显示器背光• 结论• Maxim驱动芯片列表
高亮度LED的优点•
2010-05-08 08:57:30
69 Fairchild LED Power Solutions
LED Lighting 电源拓扑
2010-05-13 14:20:04
0 本文档所描述的方案基于Piccolo DSC,以TMS320F28027作为控制核心,采用电流反馈并结合相应的控制算法实现恒流输出控制,使用于驱动LED路灯、LED背光、LED隧道灯、装饰照明等应用领域
2010-11-18 16:25:08
43 赛普拉斯智能照明解决方案支持日亚的Power LED产品,带来更高效的照明设计流程
日前,赛普拉斯(Cypress) 宣布其智能照明解决方案支持日亚 (Nichia) 公司的 Power LED 系列产品。
2008-12-27 12:53:28
493 Fairchild推出光耦合器解决方案 -FOD8001
Fairchild为工业系统设计人员提供一款具有出色抗噪性能的光耦合器解决方案FOD8001,它能够满足系统工程师设计
2009-05-08 10:05:17
1135 LED照明和太阳能充电的威廉希尔官方网站
挑战及解决方案
作为一种既环保又节能的解决方案,LED照明在汽车、家庭、办公楼、酒店、机场和路灯等广泛的应用场合找到了自己的用
2009-11-07 09:12:24
573 
飞兆半导体高效LED驱动器助力欧司朗照明产品开发
飞兆半导体公司(Fairchild Semiconductor)获世界最大照明厂商之一欧司朗 (OSRAM®) 公司选中,为其提供LED驱动器解决方案
2009-12-19 08:48:52
657 飞兆半导体提供LED驱动器解决方案助力照明产品开发
飞兆半导体公司(Fairchild Semiconductor)获世界最大照明厂商之一欧司朗 (OSRAM) 公司选中,为其提供LED驱动器解决方案。
2009-12-23 09:01:22
775 LED照明产品及解决方案
本方案包含LED恒流驱动电源,电路采用单串或并联方式连接,电源效率高达93%以上,功率因素90%以上,与
2010-02-25 10:47:41
1686 Fairchild最新集成式PFC/PWM组合解决方案
2010-03-26 11:48:43
878 
快捷针对可携式设计推出紧密型LED背光照明方案
快捷半导体公司(Fairchild Semiconductor)推出紧密、灵活的LED背光照明解决方案F
2010-03-30 10:43:55
336 飞兆推出紧凑、灵活的背光照明解决方案FAN5341
飞兆半导体公司(Fairchild Semiconductor)推出紧凑、灵活的背光照明解决方案FAN5341,满足现今电池供电型
2010-04-02 11:51:40
896 Fairchild液晶电视半桥解决方案Ultra FRFET系列进一步优化设计飞兆半导体公司(Fairchild Semiconductor)的液晶电视功率解决方案相比现今使用的传统解决方案,可为设计人员提供显
2010-04-07 10:58:18
761 不同电源供电及不同功率等级的LED照明解决方案
摘要:LED照明的应用已经从传统的便携产品背光拓展至室内照明、室外照明及手电筒等应用
中心
2010-04-19 11:32:06
1292 
Fairchild发布LED电源解决方案
随着LED威廉希尔官方网站
的日渐成熟和成本下降,LED照明的普及毫无疑问将会带来巨大的能源节约,在推动经济稳步增长的同时,保持社会的良性可持续发展
2010-04-22 11:21:15
857 
Fairchild 将为照明厂商提供LED驱动器解决方案
专业提供可提升能效的高性能产品全球领先供应商 Fairchild Semiconductor 获世界
2010-01-08 17:13:14
621 
飞兆半导体公司( Fairchild Semiconductor) 位于中国的全球功率资源中心 (Global Power Resource Center, GPRC) 开发出一款完整的LED路灯照明解决方案,具有高能效和出色的热性能,以及高可靠性,能够延长路灯的使用寿命。
2011-01-24 14:38:47
921 飞兆半导体公司( Fairchild Semiconductor) 位于中国的全球功率资源中心 (Global Power ResourceSM Center, GPRC) 开发出一款完整的LED路灯照明解决方案,具有高能效和出色的热性能,以及高可靠性,能够延长路灯的使用寿命。
2011-01-26 12:38:53
613 时保晶电在IIC上展出了很多专业的照明方案,该公司主营业务以代理各大品牌的IC和LED照明为主,包括美国国家半导体(NS)的可控硅和调光驱动,飞兆的AC/DC驱动,以及普瑞的LED光源等。
2011-03-02 09:11:49
941 飞兆半导体公司为大、中、小功率范围LED照明应用提供广泛的LED照明解决方案。这些LED照明解决方案具有高集成度,可以帮助设计人员满足苛刻的电路板空间要求,简化产品设计并降低
2011-07-13 09:00:16
478 世平推出Fairchild All-in-one低功耗,高效率,高度整合方案,NXP AC-DC多应用整合方案,ON,TI电源供应解决方案及Vishay周边应用。
2011-10-19 00:26:03
10005 
飞兆半导体公司(Fairchild Semiconductor)开发出带有功率因数校正(PFC)、TRIAC和模拟调光能力的FL7730单级初级端调节(PSR)控制器,以及用于非调光应用的FL7732控制器。
2012-02-21 09:21:10
1539 美满电子科技(Marvell,Nasdaq: MRVL)在2012年5月9日 - 11日举办的2012年国际照明展上展示了其优质的智能LED照明解决方案,该解决方案包括住宅及商业建筑中使用的照明产品的完整参考设
2012-05-16 09:20:01
394 与目前的汽车内部和外部照明解决方案相比,LED照明具有很多优势,如性能更高、寿命更长、成本更低等,这种照明方式并且提高了汽车照明的美感和性能。然而欲直接以汽车电池驱动
2012-05-29 15:42:24
1679 
美国加州圣何塞 – 2015年2月5 日—致力于让世界变得更洁净、更智能的全球顶尖高性能功率半导体解决方案供应商Fairchild (NASDAQ: FCS)今天推出了FL7734相切可调光单级LED驱动器。
2015-02-05 11:21:52
1306 77944,这是Fairchild首个交流直接驱动系列LED固态照明解决方案,制造商使用该解决方案可以轻松扩展功率大小,创造智能可扩展的 LED 照明产品。
2016-05-23 16:17:55
992 NXP 恩智浦LED照明解决方案快速入门指导书,感兴趣的小伙伴们可以看看。
2016-07-29 17:26:13
31 一种智能无线LED照明系统解决方案
2016-12-15 18:02:43
5 LED智能照明解决方案-泰凌
2016-12-26 15:59:28
45 LED 照明灯泡更换和筒灯解决方案
2017-02-15 22:55:18
0 Fairchild公司的FL7730是高度集成的PWM控制器,为单级反激转换器提供增强的性能,其有所有权的TRUECURRENT拓扑简化了LED照明的电路设计.LED照明已经发展成为最有前景
2017-11-17 10:37:21
6 本文图文解析了高PF、隔离式T8LED照明驱动电源的解决方案。
2017-12-08 14:30:56
34 本文的主要内容是TI的LED照明驱动解决方案主要有照明用高亮度LED,一般LED照明的TI解决方案,用于LED背光电视电源的TI解决方案
2018-04-16 09:52:04
20 本文的主要内容是LED照明一些问题的解决方案英文资料
2018-04-16 09:59:03
15 On Semi公司的FL7734是具有高级初级端调节 (PSR) 威廉希尔官方网站
的高度集成 PWM 控制器,用于低功率相切可调光LED照明解决方案,可以自动检测是否有调光,能实现优秀的调光兼容而不会出现闪烁
2018-06-16 18:31:00
6078 ON Semiconductor 电源市场营销经理 龙翊 全面介绍安森美半导体的最新LED照明应用解决方案,针对不同的应用,无论是交流-直流,直流-直流,应用于高能效电子产品的首要高性能硅方案供应商安森美半导体都有高性价比的方案,为工程师的新LED项目的方案选型做出便捷的指引。
2018-06-26 15:39:00
6507 高亮度LED照明的应用解决方案,LED driver
关键字:高亮度LED照明的应用解决方案
高亮度LED照明的应用解决方案
相对
2018-09-20 19:50:04
1695 关键词:小家电 , 电源 大联大旗下世平集团推出基于Fairchild和NXP产品的针对小家电电机控制市场的电源解决方案。该解决方案具体包括Fairchild FSL156和FSL306LRN完整
2018-10-08 15:17:02
637 
关键词:Fairchild , FLS3247 , LED Fairchild公司的FLS3247是集成了功率MOSFET的单级PFC初级调整的离线LED驱动器,包括PWM控制器和功率MOSFET
2019-02-14 20:40:01
384 
关键词:Fairchild , FL7701 , LED , 驱动 , 智能 Fairchild公司的FL7701是带PFC功能的智能LED灯驱动器,内置了高压自偏置电路,输入电压范围80VAC
2019-02-17 16:20:02
346 
关键词:Fairchild , FL7730 , LED , LED灯 Fairchild 公司的FL7730是可调光的单级PFC离线LED驱动器,和传统的TRIAC控制兼容,和无调光灯设计兼容
2019-02-22 14:55:02
379 
探讨了发光二极管(LED)在通用照明应用中的发展趋势,对比了LED与其它照明威廉希尔官方网站
的性能,分析了LED灯设计以及在替代现有照明方案时主要面临的挑战。
2019-03-28 06:14:00
3473 
关键词:Fairchild , FL7730 , LED驱动 , 调光 Fairchild公司的FL7730是高度集成的PWM控制器,为单级反激转换器提供增强的性能,其有所
2019-03-09 16:05:01
381 
关键词:Fairchild , FSEZ1317NY , LED照明驱动 Fairchild公司的FSEZ1317NY是第三代初级边调整(PSR)和高度集成PWM控制器,待机功耗低于300mW,高压
2019-03-18 00:57:02
626 
关键词:Fairchild , FAN621S , FL7930B , LED , 街灯照明电源 Fairchild 公司的FL7930B是用于照明的单级反激和边界模式PFC控制器,采用电压PWM
2019-03-20 14:33:02
622 
电子发烧友网为你提供()FL663相关产品参数、数据手册,更有FL663的引脚图、接线图、封装手册、中文资料、英文资料,FL663真值表,FL663管脚等资料,希望可以帮助到广大的电子工程师们。
2019-04-18 23:04:10
电子发烧友网为你提供()FL103相关产品参数、数据手册,更有FL103的引脚图、接线图、封装手册、中文资料、英文资料,FL103真值表,FL103管脚等资料,希望可以帮助到广大的电子工程师们。
2019-04-18 23:03:09
近日,飞利浦专业照明为青岛13号线车站装配了全新的LED照明解决方案。
2019-06-01 11:00:45
1812 Fairchild公司的FL7730MY是单级初级边调整的PWM控制器,为单级反激转换器提供了增强性能,采用了TRUECURRENT™突变能简化LED照明应用的电路设计,从而降低了成本,提高了功率
2021-03-11 15:07:12
2387 
使用 FL6961 进行 LED 照明的单级反激式 AC-DC 转换器设计指南
2022-11-15 19:57:26
4 从社会和城市发展的战略高度,提高照明设施的智能化与信息化,可科学管理,节能减排,精简人员,节约运行费用,也是城市形象的一部分。 led智慧照明解决方案,基于原有的照明系统,进行升级改造,提供了一整套
2023-08-21 17:48:09
458 电子发烧友网站提供《LED照明电源设计的核心难题解决方案.pdf》资料免费下载
2023-11-02 09:39:49
2
评论