DC-DC 开关转换器的作用是将一个直流电压有效转换成另一个。高效率DC-DC转换器采用三项基本威廉希尔官方网站
:降压、升压,以及降压/升压。
2012-03-07 11:30:23
3493 
IR3477 SupIRBuckTM是易于使用,完全集成且高效的DC / DC稳压器。板载恒定导通时间滞后控制器和MOSFET使IR3477成为节省空间的解决方案,可提供高达15A的精确控制的输出电压。
2021-03-12 09:38:44
3129 
1uA电源DC-DC LDO三端稳压IC 不发烫解决方案
2020-12-30 06:08:25
!! I made a DC-DC converter from 9-30V input and 5V output. You can find in the attachment a pdf
2018-09-17 12:52:37
DC-DC 转换器 控制环路如何使用模拟或数字威廉希尔官方网站
实现?如何使用典型的波特图来显示随频率变化的相移和环路增益?
2021-03-11 07:34:21
文末下载完整资料 摘要:本设计应用隔离型回扫式DC-DC电源变换威廉希尔官方网站
完成开关稳压电源的设计及制作。系统主要由整流滤波电路,DC-DC变换电路,单片机显示与控制电路三部分组成。开关电源的集成控制由
2021-10-28 07:17:35
最近设计一个DC-DC电路,芯片采用MPS的NB675,12V转5V输出,电路如下设计,采用外部谐波补偿电路。调试时发现电路会啸叫,低负载情况,输出电流不大于0.5A,外部有大电容,上百uF,想请教一下原因,谢谢。
2016-02-15 20:35:32
DC-DC电源注意事项DC-DC电源布线
2021-02-23 07:57:45
基础的电源知识类文章。 这里说的DC-DC电源模块指工业、轨道交通、通信、军事等领域用的嵌入式电源模块,这类电源追求的是高功率密度、高效率及高可靠性。就目前而言,对成本虽有要求,但远没有常规的AC-DC
2022-08-15 10:12:53
3KW车载双向DC-DC电源、6KW车载双向DC-DC电源、 10KW车载双向DC-DC电源、20KW车载双向DC-DC电源 可提供威廉希尔官方网站
支持。
2021-11-17 08:18:54
第1条、 搞懂DC-DC电源怎么回事DC-DC电源电路 又称为DC-DC转换电路,其主要功能就是进行输入输出电压转换。一般我们把输入电源电压在72V以内的电压变换过程称为DC-DC转换。常见的电源
2021-10-29 09:05:48
、输出电压DC5V,输出电流上选择两档,分别为1A和3A左右3、工业级温度。4、价格低于LM2596。请给出满足以上条件的两款DC-DC开关电源芯片型号推荐,谢谢!
2019-04-28 09:53:31
超实用的电子设计软件/工具推荐DC-DC电源设计工具:DCDCDesigner 3.12DC-DC电源设计工具:DCDCDesigner 3.12DC-DC电源设计工具:DCDCDesigner
2021-07-13 09:12:12
DC-DC电源设计
2012-07-31 11:09:43
DC-DC电源转换器/基准电压源1.1 DC-DC电源转换器1.低噪声电荷泵DC-DC电源转换器AAT3113/AAT31142.低功耗开关型DC-DC电源转换器ADP30003.高效3A开关稳压器
2021-10-28 08:44:26
DC-DC变换的开关电源电路
2019-10-25 02:49:52
老师留的题目,DC-DC开关电源可以设计,可是之前没接触过可调开关电源,不知如何下手,各位能人异士能否帮一下,帮忙设计一款直流转直流可调开关电源呢,最好是纯电路,不涉及单片机,会更加复杂,谢谢
2017-03-28 08:06:48
DC-DC基础入门教程 Advanced DC-DC Converters Conversion technique is a major research
2009-10-31 08:58:17
请问DC-DC开关电源中电感起什么作用?电感值应该如何取?
2016-03-17 20:38:00
DC-DC电源模块,其他参数大致相同。想问下,外壳材料:Non-conductive Plastic(不导电塑料)和Copper(铜)。两者对DC-DC电源模块有什么影响,是否对电磁干扰有所影响?
2019-12-30 15:38:22
本帖最后由 guanghao 于 2011-9-15 15:34 编辑
求教DC-DC型号!有没有DC-DC能用来实现电源适配器与电池供电的自动切换。输出为24v,如果是多输出的,也能输出5v那就更好了。想给plc和液晶显示器供电的!谢谢!
2011-09-15 15:05:06
DC-DC电源是什么?DC-DC电路中的电流流向是怎样的?PCB布线中接地的方法是什么?
2021-09-30 06:26:32
请问,TPS61040不是低功耗的DC-DC转换器吗,为何我制作的电路有很大的电源电流??DC-DC的那一级单独测试时有0.06A电流,LED那级在DAC输入3.3V时电源电流0.26A,两级一起的时候电源电流在0.12A到0.40A。这个电路功耗太大,但又不知是什么原因
2014-03-29 23:47:47
DC-DC降压模块,之前工作正常,今天不知怎么回事,不带负载时,电压正常,一带负载,电压就降很低,这是什么原因?
2018-08-15 19:22:49
有关于DC-DC降压隔离电源的方案吗?输入22-25V锂电池,输出19V3.4A和12V3A,有推荐的芯片也可以
2023-05-08 14:02:13
DC-DC隔离电源需要怎么设计,新手上路,谢谢指导
2012-12-14 16:36:50
做DC-DC稳压电源,输入电压8~15v,输出电压12V,最大电流1a。如何控制vt的占空比?各位大哥,求教~
2016-04-12 23:01:22
LTM4627 - 15A DC/DC μModule Regulator - Linear Technology
2022-11-04 17:22:44
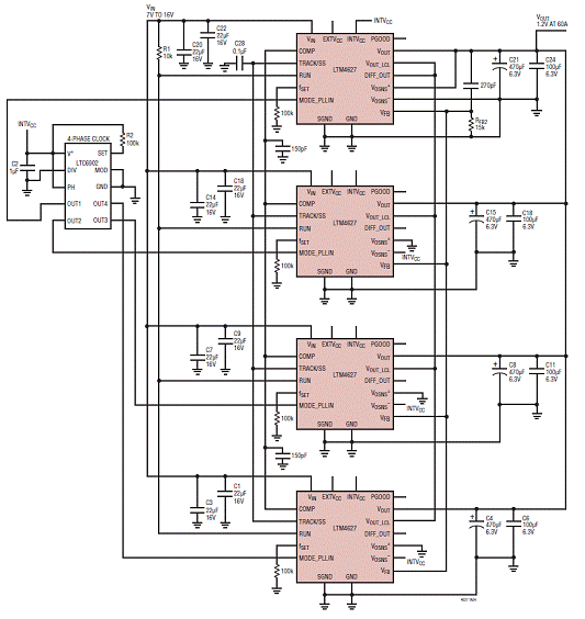
演示电路DC1668A-B是一款PolyPhase电源,具有三个LTM4627高效同步降压模块稳压器。 LTM4627的输入电压范围为4.5V至20V,跳线可编程输出电压为0.6V至3.3V。演示电路可提供高达40A的负载,并具有出色的电流共享
2019-06-14 10:07:49
LTM4637 采用 15mm x 15mm x 4.32mm LGA 封装。LTM4637 符合 RoHS 标准。LTM4637 的引脚与 LTM4627 相兼容,后者是一款 15A DC/DC μModule 稳压器。
2019-10-21 09:01:25
LTM4639的典型应用是完整的20A输出高效开关模式降压DC / DC uModule(微型模块)稳压器
2019-08-07 08:48:20
拥挤的应用板上很难再集成高性能DC-DC POL转换器。此外,电磁干扰(EMI)也是元件密度较高时不能忽视的问题,因此可选择的电源解决方案十分有限。LTM8074 μModule®稳压器能够轻松克服
2020-10-30 08:29:29
电源FAE(DC-DC)-深圳职位描述: 1、推广公司的电源管理类产品(DC/DC、充电管理),为客户提供及时的威廉希尔官方网站
支持;2、跟踪项目需求,反馈市场新产品信息; 3、协助准备产品推广资料,培训公司
2014-03-06 14:55:55
电源FAE经理(DC-DC)Description1带领公司销售团队和分销商推广公司电源类产品的威廉希尔官方网站
支持及推广工作。2. 与所在区域主要客户合作推动产品解决方案,尤其拉动对新产品的需求。3.
2013-09-20 16:03:58
电源FAE经理(DC-DC)Description1带领公司销售团队和分销商推广公司电源类产品的威廉希尔官方网站
支持及推广工作。2. 与所在区域主要客户合作推动产品解决方案,尤其拉动对新产品的需求。3.
2013-09-26 16:05:34
电源FAE(DC-DC)-深圳职位描述: 1、推广公司的电源管理类产品(DC/DC、充电管理),为客户提供及时的威廉希尔官方网站
支持;2、跟踪项目需求,反馈市场新产品信息; 3、协助准备产品推广资料,培训公司
2014-02-21 17:44:30
DC-DC转换器常用于采用电池供电的便携式及其它高效系统,在对电源电压进行升压、降压或反相时,其效率高于95%。电源内阻是限制效率的一个重要因素。 立深鑫电子为大家描述了电源内阻的对效率
2021-11-16 08:52:21
电源基础知识DC-DC
2012-08-20 19:26:23
LDO VS DC-DC? DC-DC:即开关电源,效率高,噪声大。 LDO:即低压差线性稳压器(lowdropout regulator),噪声低,静态电流小。 LDO低压差线性稳压器
2020-12-09 14:34:16
DN278- 高效DC / DC转换器从3.3V背板提供两个15A输出
2019-05-22 17:11:18
AP8106 高效低功耗 PFM DC-DC 同步升压芯片概述AP8106 系列产品是一种低功耗、效率高、低纹波、工作频率高的 PFM 同步升压 DC-DC 变换器。AP8106 系列产品仅需要三个
2021-11-25 14:57:48
LTM4627采用耐热性能增强型15mmx15mmx4.32mmLGA封装。LTM4627是无铅型器件,并且符合RoHS标准。15A输出,封装中内置了开关控制器、功率FET、电感器和补偿元件
2021-04-19 06:33:26
首先说明下这篇文章适合于对电源威廉希尔官方网站
浅尝辄止的初学者,之所说适合是因为包括很多专业威廉希尔官方网站
人员,在入门电源威廉希尔官方网站
之初,基本都会陷入诸如“LDO与DC-DC区别”、“LDO与DC-DC在选型上该如...
2021-11-17 06:29:28
LN1001单芯片移动电源锂电池充电管理:PWM控制DC-DC拓扑,充电电流可达2A;DC-DC升压:输入1.6V-6.0V,Iout=1.5A,效率最高可达95%;4段锂电池电量显示功能;手电功能
2018-12-18 13:02:55
LDO电源有哪些优缺点?DC-DC电源有哪些优缺点?DC/DC和LDO的区别是什么?
2021-09-28 06:45:04
MPS DC-DC Designer帮你搞定DC-DC电路设计
2021-03-11 06:15:08
`请问:图片中的红色白色蓝色模块是什么东西?芯片屏蔽罩吗?为什么加这个东西?抗干扰或散热吗?这是个SiC MOSFET DC-DC电源,小弟新手。。`
2018-11-09 11:21:45
。可以轻松实现具有二极管仿真模式(DEM)的可选脉冲跳跃模式(PSM),以提高电池相关应用的轻载效率。评估板还具有输出电压跟踪功能。15A 42V单通道DC / DC降压电源模块评估板原理图特征:•宽
2018-07-30 09:49:54
高频化:为减少开关变换器的体积,进步其功率密度,并改善动态响应,小功率DC-DC电源模块变换器开关频率将由如今的200-500kHz进步到1MHz以上,但高频化又会产生新的问题,如:开关损耗以及
2013-05-01 15:48:44
描述3.3V/5A DC-DC 转换器这是一款非常高效的 DC-DC 降压转换器,基于德州仪器 (TI) 的 LM3150MH 同步降压控制器 IC。它具有 6 至 42V 的宽输入电压范围
2022-07-07 06:47:57
请问各位大大, 我们想要设计一个交流电源,应该要有9个档位。先整流滤波,再DC-DC,然后逆变后,变压输出,整体上用单片机来控制芯片, 其中DC-DC部分想要买一个模块,一个可以实现DC输出
2014-05-25 15:26:16
一、什么是DC-DC通常来讲DC-DC转换器包括升压、降压、升/降压和反相等电路。其优点是效率高、可以输出大电流、静态电流小。随着集成度的提高,许多新型DC-DC转换器仅需要几只外接电感器和滤波
2021-11-17 06:42:12
要做一个DC-DC的电路55V的输入,输出要求45V 15A谁推荐个IC给我谢谢
2019-04-16 12:44:51
做的一个系统中需要一个带EN引脚的12V-5V,最大15A的DC-DC电源模块,查了一些型号最后选定TI的TPS系列,目前剩下的在4个型号,两种类型的型号中选择,一种是16PIN的,一种是10PIN
2019-01-16 10:51:39
电路图为LT3804,双输出高效隔离式DC / DC电源,输入范围为36至72V,输出为3.3V / 15A和1.8V / 15A。基本功率级拓扑结构是具有同步整流功能的2开关正激转换器
2019-05-29 09:07:32
DC1856A-A,演示电路采用LTM4648EY稳压器,这是一款高性能高效降压稳压器。 LTM4648EY的工作输入电压范围为2.375V至5.5V,能够提供高达10A的输出电流。输出电压可在
2020-04-20 10:21:15
DC-DC模块电源越来越多的应用于通信、工业自动化、电力控制、轨道交通、矿业、军工等行业。而模块化的设计,可以有效的简化客户的电路设计,提升系统的可靠性和维护效率。那么,如何提升基于DC-DC模块
2022-06-13 11:15:51
DC-DC升压电源一有PWM驱动成功驱动MOS管后辅助的线性稳压电源纹波变得很大VPP2.5V去,1.1V变到3.4V去使单片机无法正常工作。
2016-06-08 21:03:30
开关电源的设计开关DC-DC转换器的EMI方案高性能混合集成DC/DC变换器 - 全文高效率超宽输入电压范围DC-DC变换器的设计方案一种双输出PWM型电流模式控制的DC-DC转换器的设计降压型直流开关稳压电源PWM DC-DC开关稳压电源设计
2014-12-12 17:48:58
`如题求分享图示DC-DC直插电源模块AD封装库`
2018-03-20 01:44:39
设计一个DC-DC的升压开关电源设计。要求将3.7V锂离子电池电压变为±5V/100mA,12V/30mA输出,电路的效率不低于80%,电源纹波小于100mV。利用上述电源给1W白光LED供电,要求作成恒流源。
2020-12-08 17:58:44
DC-DC电源芯片 Power good 信号是怎么输出的,和输出电压之间的延迟?
2019-10-16 09:03:16
AC-DC电源用X,Y电容引出屏蔽地,那DC-DC怎么做呢 ?
2019-10-17 22:41:09
演示电路DC1588A采用LTM4611EV,一个低输入电压15A降压电源模块。工作输入电压范围为1.5V至5.5V,输出电压范围为0.8V至5V。 DC1588A可支持高达15A的负载电流
2019-06-17 06:11:42
SP6128A,用于同步降压控制器的评估板。 SP6128A电路板设计是一种非隔离式DC-DC SIP模块,在15A输出时具有非常高的效率。与目前具有相同功率范围和低EMI的市场产品相比,它具有最小的尺寸。标准功能包括远程开/关,客户可选择正负控制,输出电压调节,软启动,过流和过温保护
2020-04-13 07:30:48
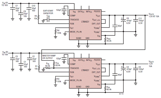
LTM®4627 是一款完整的 15A 输出、高效率、开关模式 DC/DC 电源。封装中内置了开关控制器、功率 FET、电感器和补偿元件。LTM4627 可在一个 4.5V 至 20V 的输入电压
2023-04-25 14:32:11
LTM4627是一款完整的15A 输出、高效率、开关模式 DC/DC 电源。封装中内置了开关控制器、功率FET、电感器和补偿元件。LTM4627 可在一个 4.5V 至 20V 的输入电压范围内运作,支持一个 0.6
2010-09-22 09:47:22
20 LTM4627:15A DC/DC uModule稳压器在未牺牲电路板面积的情况下多提供50%的功率
Milpitas, California – September 16, 2010
2010-09-22 09:50:20
1051 
LTM4627应用电路(1.2V 15A开关稳压电源电路)
2010-09-22 09:52:08
1896 
DC-DC 15年电赛电源程序,能力有限,仅供参考
2016-01-14 16:32:55
41
LTM4627是一款完整的15A 输出、高效率、开关模式 DC/DC 电源。封装中内置了开关控制器、功率FET、电感器和补偿组件。LTM4627 可在一个 4.5V 至 20V 的输入电压范围内
2018-06-29 18:53:39
235
LTM4627是一款完整的15A 输出、高效率、开关模式 DC/DC 电源。封装中内置了开关控制器、功率FET、电感器和补偿组件。LTM4627 可在一个 4.5V 至 20V 的输入电压范围内
2018-06-29 18:53:44
260
LTM4627是一款完整的15A 输出、高效率、开关模式 DC/DC 电源。封装中内置了开关控制器、功率FET、电感器和补偿组件。LTM4627 可在一个 4.5V 至 20V 的输入电压范围内
2018-06-29 18:54:10
252
LTM4627是一款完整的15A 输出、高效率、开关模式 DC/DC 电源。封装中内置了开关控制器、功率FET、电感器和补偿组件。LTM4627 可在一个 4.5V 至 20V 的输入电压范围内
2018-06-29 18:55:15
228 LTM4627是一款完整的15A 输出、高效率、开关模式 DC/DC 电源。封装中内置了开关控制器、功率FET、电感器和补偿组件。
2018-07-06 13:58:00
1927 
来源:电源网 凌力尔特公司 (Linear Technology Corporation) 推出 15A DC/DC 微型模块 (uModule®) 稳压器 LTM4627,该器件重 2.6g,采用
2020-10-20 16:02:52
449 LTM4627 Project - Polyphase Step-Down DC/DC μModule Regulator (4.5-20V to 1.5V @ 30A)
2021-02-22 11:45:19
1 LTM4627 Project - Step-Down DC/DC μModule Regulator (4.5-20V to 1.5V @ 15A)
2021-02-22 11:50:20
0 LTM4638:20VIN,15A降压式DC/DCµ模块稳压器数据表
2021-03-22 11:35:20
0 LTM4627演示电路-15A DC/DCµ模块稳压器(4.5-20V至0.9V@15A)
2021-04-09 17:27:19
6 LTM4605演示电路-高效降压升压DC/DC uModule(15V至12V@5A)
2021-04-12 20:50:41
1 DN278高效DC/DC转换器从3.3V背板提供两个15A输出
2021-04-19 19:43:28
1 LTM4627:15A DC/DCμ模块(电源模块)稳压器数据表
2021-04-25 12:28:22
7 LTM4605:高效降压升压DC/DCμ模块(电源模块)稳压器数据表
2021-04-28 16:42:57
13 LTM4600:10A高效DC/DCµ模块(电源模块)数据表
2021-05-25 12:13:10
8 LTM4627项目-多相降压式DCDCμ模块稳压器(4.5V-20V至1.5V@30A)
2021-05-29 20:39:25
2 LTM4627项目-降压式DCDCμ模块稳压器(4.5V-20V至1.5V@15A)
2021-05-29 21:29:29
6 LTM4627演示电路-两相并联15A DCDC模块稳压器(7-16V至0.9V@30A)
2021-06-08 10:10:48
8 LTM4627演示电路-15A降压模块(12V至1.5V@15A)
2021-06-08 16:22:18
6 LTM4627演示电路-15A DCDC模块稳压器(4.5-20V至0.9V@15A)
2021-06-09 13:04:21
13 利用推挽正激威廉希尔官方网站
设计DC-DC开关电源(电源威廉希尔官方网站
录用为分期)-利用推挽正激威廉希尔官方网站
设计DC-DC开关电源
2021-08-31 09:53:02
29 DC-DC电源基础知识(现代电源威廉希尔官方网站
发展综述)-DC-DC电源基础知识,有需要的可以参考!
2021-09-15 18:16:34
99 DC-DC电源系统的优化设计总结(电源威廉希尔官方网站
期刊咋样)-该文档为DC-DC电源系统的优化设计总结文档,是一份不错的参考资料,感兴趣的可以下载看看,,,,,,,,,,,,,,,,,
2021-09-22 11:45:17
26 3KW车载双向DC-DC电源、6KW车载双向DC-DC电源、 10KW车载双向DC-DC电源、20KW车载双向DC-DC电源 可提供威廉希尔官方网站
支持。
2021-11-09 17:51:00
87 转换,并且具有高效率和稳定输出的特点。 DC-DC电路开关电源的高效率主要是因为它们采用了脉冲宽度调制(PWM)威廉希尔官方网站
。PWM威廉希尔官方网站
基于高频电子开关管的开关动作,通过在时间间隔内不断改变开关管的导通时间和截止时间,来实现对电源输出电压的调节。 在
2023-10-22 15:13:27
624 为什么DC-DC电路开关电源会高效率呢? DC-DC电路开关电源之所以能够高效率,是因为其采用了开关调制威廉希尔官方网站
,并且结合了多种优异的设计和工程实践。以下是详细解释。 首先,我们需要了解开关调制威廉希尔官方网站
2023-11-29 17:40:07
412
评论