电子发烧友网站提供《MP3解码算法原理.pdf》资料免费下载
2023-10-11 10:25:51
1 本人想自己做一个MP3,求各位大哥大姐推荐一个MP3芯片~~^_^~~
2011-11-10 22:19:04
MP3音乐芯片这一最开始的皇室商品,到如今早已被大家所接纳了,由于威廉希尔官方网站
专业的MP3芯片生产厂家愈来愈多,促使MP3的生产制造变得越来越简易,成本费更低。
2022-10-20 17:13:20
753 电子发烧友网站提供《Arduino的Mp3屏蔽.zip》资料免费下载
2022-07-04 11:56:40
0 OTP’s Easy MP3 and WAV DIY Programmer
2022-06-20 14:54:37
0 生活中我们常见的,电子琴、考勤机、门铃提示器、语音玩具、游戏机、指纹锁等等,为了能够很好的还原声音一般都会在里面的主板装上MP3解码芯片。但是MP3格式的音频格式一般都是有损音质,MP3文件在压缩
2021-10-29 16:36:17
3138 既然是MP3自然音质是最主要的因素之一。很多朋友在购买MP3之后,为了提高MP3的音质,都会选择更换耳塞(耳机)这个最简便的方法。
2019-02-28 08:59:01
5806 本文档的主要内容详细介绍的是mp3-3外挂硬盘和FLASH的MP3解决方案详细电路原理图免费下载。
2018-09-19 16:25:52
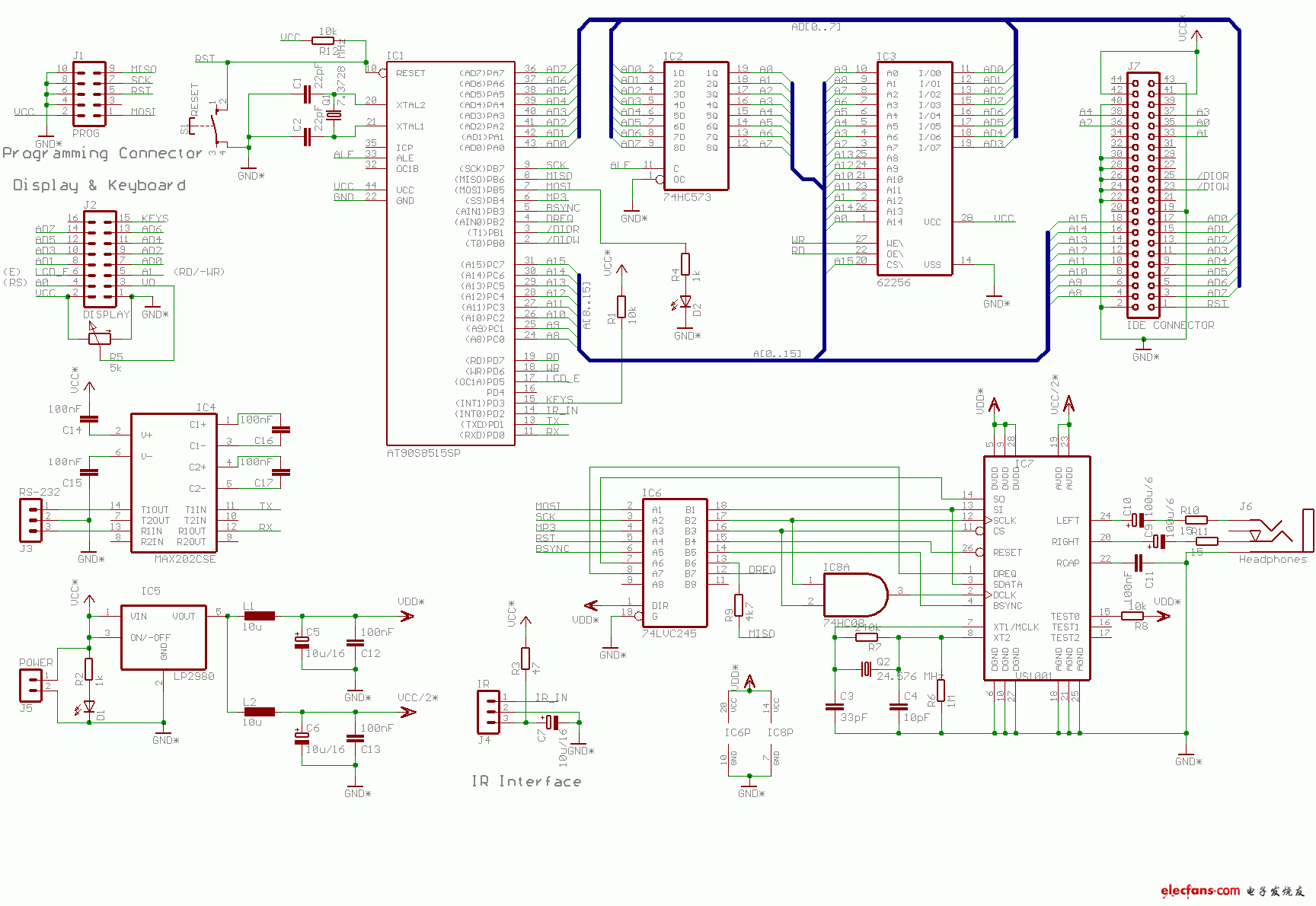
7 MP3电路方框图MCU采用AT90S8515
2018-05-07 10:08:04
15 MP3电路图MCU采用AT90S8515SP
2018-05-07 10:07:59
23 基于DSP的MP3播放器的设计
2017-10-23 14:21:51
16 基于芯片VS1003的MP3电路原理图
2017-09-19 08:48:08
31 人体感应MP3语音方案
2017-09-18 10:36:32
13 MP3 DIY 教学资料
2017-02-28 14:52:48
6 MP3维修基础教程
2016-11-05 10:52:50
16 MP3的电路原理图pcb的图。pcb图有关的。需要的的看看看。
2016-03-18 14:33:25
341 基于ATMEGA161的 MP3电路 (点击放大):
2012-03-27 11:36:15
1950 
硬盘MP3 player原理图:
2011-12-27 13:52:49
1098 电子发烧友网为大家提供了MP3完整电路图,本站还有其他相关资源,希望对您有所帮助!
2011-10-17 10:54:24
31867 
数码MP3维修培训教材
MP3构成
芯片故障
......................
2010-10-18 16:27:12
260 主要探讨MP3编码法
介绍MP3音讯编码标准的原理
2010-09-09 15:32:39
85 此数据资料为SRX-C3V0.3_2085 MP3/MP4电路图纸
2010-07-05 09:12:16
95 此数据资料为MP3-869_2085 MP3电路图纸
2010-07-02 12:46:16
450 此数据资料为MP675C-OL_2085 MP3/4电路图纸
2010-07-02 12:38:32
273 此数据资料为ALI-5667 MP3/4电路图纸
2010-07-02 12:26:23
189 此数据资料为乐迪MP-510C MP3/4电路图纸
2010-07-02 12:24:04
213 此数据资料为MD034_2085 MP3电路图纸
2010-07-02 12:19:47
157 MP3随身听的构成及其基本知识
1、MP3是什么?MP3是一种有损数字音频
2010-03-25 16:30:35
1218 
MP3主芯片识别软件
MP3市场主控芯片完全评析,本文主要介绍应用应用经验, 2009年MP3的发展其实是伴随其内部芯片的发展而发展的,在今年我们能看到很多新MP3产
2010-03-10 14:17:19
116 MP3电路图大全
2010-02-24 09:36:05
1880 如何选购MP3
有各式各样的MP3播放器可供您挑选。选择时要从多个方面考虑,包括您打算如何使用、要在MP3播放器中携带的音乐数量以及准备购买什
2010-02-03 11:53:42
2362 MP3的工作原理及应用
数码音乐的出现可以说是传统音乐的一种革命。数字化的MP3(以及WMA)可以让你反反复复听你所喜爱的歌曲,而
2010-02-02 14:26:33
1348 MP3术语解释
时下许多人都拥有了自己的MP3随身听,但是面对眼花缭乱的MP3术语众多MP3小虫们还是不知所措。也许在以后购买MP3时JP们
2010-02-02 14:07:55
770 浅析MP3成本和价格构成
MP3随身听体积小、重量轻、抗震能力强,是天生做随身听的好坯子。如果在外观上精雕细琢一番,就是活脱脱
2010-02-02 14:07:13
702 MP3选购必看
MP3的流行已经不用笔者多说了,沈阳市场上琳琅满目的MP3产品的确让人着迷。但你对MP3的各种参数能够理解吗?它附带的
2010-02-02 13:48:21
600 MP3常见问题汇集
硬件篇
1.几款主要MP3的主芯片是什么?其特点是什么?
IRIVER IFP
2010-02-02 13:44:45
595 排除MP3基本日常小故障完全手册
1 、播放 MP3 歌曲时出现跳过、死机现象的解决方法。
故障原因 :因为某些 MP3 文件和 MP3 播放
2010-02-02 11:45:21
752 什么叫MP3
MP3已经成为了现在互联网上一个热门的搜索关键词,但可以肯定的是,大部分人还不了解MP3的真正含义。究竟什么叫做MP3?接下来我将同
2010-02-02 10:51:37
1546 MP3常见音效有哪些?
MP3生产厂商在努力提高产品质量,优化外观设计的同时也在提升自己产品的威廉希尔官方网站
设计。一些实力雄厚的MP3厂商往往会将一部分资
2010-02-02 10:36:49
3257 MP3音质原理详细介绍
说起MP3播放器,最为玩家所关注的自然是音质。虽然随着视频MP3播放器的普及,但音质始终都是一款MP3播放
2010-02-01 17:07:49
1485 如何花最少钱买最满意MP3
现在市场上的MP3播放器种类繁多,功能也不一而足,那么,怎样才能花最少的钱,买到您最满意的MP3呢?请
2010-02-01 17:04:49
518 什么是MP3的档案存取
档案存取指MP3本身除了存储MP3音乐之外,是否还可以作为移动存(U盘)使用,这样可
2010-01-30 10:47:48
376 什么是MP3存储容量
容量是MP3播放器的关键指标之一,本机容量即为MP3播放器的内置内存(Flash Memory)的容量大小,存
2010-01-30 10:39:00
904 什么是MP3复读功能?
从目前的MP3产品来看,基本应该具备的功能有:单曲循环、多曲循环、快进、快退、A-B复读
2010-01-30 10:36:57
1062 OPPO S11 MP3播放器Firmware 9.322
2010-01-14 14:49:57
8 三星90S MP3使用说明书(用户手册)
使用之前,请仔细阅读使用说明书
2010-01-12 16:58:20
10 MP3充电器工作原理与检修
MP3充电器是最易损坏的配件之一,其结构基本上都是采用开关电源电路,电路结构大同小异。本文以市面上
2009-12-25 16:08:28
3015 
MP3播放器
MP3播放器顾名思义也就是可播放MP3格式的音乐播放工具。MP3是MPEG Audio Layer 3的简称,MPEG压缩格式是由运动图像专家组(Motion Picture Experts Group)制定的关
2009-12-21 15:40:44
1197 MP3播放器有哪些功能 MP3播放
2009-12-21 15:28:54
648 MP3游戏功能 随着MP3威廉希尔官方网站
的发
2009-12-21 15:25:51
797 MP3电子书阅读 随着MP3威廉希尔官方网站
的
2009-12-21 15:23:33
1690 MP3录音功能 大部分MP3产品具
2009-12-21 15:10:45
477 什么是MP3格式 MP3的全称是Moving
2009-12-21 14:46:50
6119 MP3的存储介质有哪些? 目前,MP3的存储介质分类三类:
2009-12-21 14:27:57
953 声控点歌mp3 威廉希尔官方网站
说明北京凌声芯语音科技有限公司mp3 播放器由于其方便携带、价格适中、时尚前卫等原因备受青年音乐爱好者的推崇,市场上的mp3播放器的销售一直保持非
2009-12-21 09:26:22
60 认识MP3电池
一、MP3锂电池的寿命 和手机锂电池一样,一般MP3内置锂电池的寿命是深充深放300-500次左右(国标),也
2009-10-22 09:58:06
3273 MP3文件原理1. 引言 2. 什么是MP3格式 3. 使
2009-08-04 11:30:36
1561 MP3音讯解码芯片:演算A3200A MP3 音讯解码芯片是针对可携式MP3 播放器应用市场所研发的高集成度特殊应用音讯处理芯片。演算提供的单一芯片解决方案可支持MP3、WMA、WAV、AAC 及其它数
2009-07-13 00:03:58
6 小贝贝OLED(双色)MP3电路图,小贝贝MP3 ATJ2085主控OLED双色屏原理图
2009-05-05 22:28:40
147 简单的车载MP3电源电路
2009-04-25 16:53:44
3712 
OPPO MP3 X5 电路原理分析
STMP3506B 是sigmatel 公司用于PDA、移动电话,及其它播放器上的第三代数字音频解码器,它包含一个高性能的DSP,288KBRAM,USB2.0 全速传输接口,支持MP3 上
2009-04-25 08:52:22
7 mp3原理图
2009-01-15 13:08:11
241 XY8103主控板 MP3-7451车载MP3电路图
2009-01-15 13:02:38
15 车载mp3电路图
2009-01-15 13:00:37
584 MP3硬件电路原理图
2009-01-13 12:57:16
7967 
mp3芯片检测软件专门用来检测MP3主控芯片型号的软件,简单易用。只需要将MP3连接至USB口即可检测出其所用主控芯片型号及USB接口速度,同时可识别部分MP3的品牌及型号,以
2008-12-26 23:46:04
158 mp3芯片检测工具是首款专门用来检测MP3主控芯片型号的软件,简单易用。只需要将MP3连接至USB口即可检测出其所用主控芯片型号及USB接口速度,同时可识别部分MP3的品牌及型号
2008-12-26 23:44:25
25 mp3资料
2008-01-14 12:31:02
138 mp3电路图
2008-01-11 13:45:45
108 mp3烧写器
2008-01-11 13:26:45
40 mp3 fm发射器电路图
2008-01-11 13:21:54
156 带fm的mp3电路图
mp3 fm modulator为philips tea5767hn
2008-01-11 13:13:17
73 mp3 方案源代码
方案电路图,PCB图,以及源代码都有
2008-01-11 13:07:24
46 mp3电路图
电路由ATJ2073方案组成
2008-01-11 12:45:40
54 mp3固件升级软件下载
2008-01-05 11:20:57
1504 mp3固件升级工具下载
2008-01-05 11:20:09
24 1.5v mp3电路图
2085方案电路图
2008-01-05 09:49:37
139 ATMEL MP3电路图,电路有AT89C51单片机和电源电电路。
2008-01-05 08:56:10
1860 
有好几张MP3电路图,电路图都带有完整的电源电路。
2008-01-05 08:48:32
179 mp3电路原理图
2008-01-05 08:46:41
31 mp3电路图集
2007-12-22 09:07:41
20 mp3电路原理图
2007-12-21 21:29:43
131 MP3基本知识及构成
1、MP3是什么?MP3是一
2007-08-17 16:18:35
1329 硬盘MP3电路原理图及资料
2006-04-18 13:04:44
12 产品简单使用问题:在使用MP3随身听的过程中,总会碰到这样或者那样的问题。而实际上90%以
2006-04-17 22:45:33
1056 mp3硬件电路集锦
2006-04-08 03:45:20
66 博创u盘+mp3电路图
2006-04-08 03:41:38
14 mp3官方站资料(小板)
2006-04-08 03:39:11
35 Franks mp3制作资料
2006-04-08 03:33:09
48 mp3资料之Zipamp方案
2006-04-08 03:27:58
18 mp3电路与PCB(ATJ2085)
2006-04-04 22:21:21
255 mp3电路图(ATJ2085)
2006-04-04 22:10:01
171
评论