电流负反馈放大器的原理分析与CAA计算机辅助分析设计
自从1970年Otala博士提出关于晶体管放大器瞬态互调(TIM)失真的理论,传统的电压负反馈威廉希尔官方网站 在高保真音频放大器的设计中就陷入了一种矛盾。一方面,为了降低瞬态互调失真,设计师们减少了负反馈量,甚至采用无大环负反馈设计;另一方面,非线性失真却得不到有效的抑制。虽然采用优质元件和复杂的电路以提高放大器的开环特性,从而减小对负反馈的依赖,但代价也是不小的。近年来,一些音频设计师把目光投向了在视频运算放大器中得以广泛应用的电流负反馈威廉希尔官方网站 ,并在高保真音频放大器的设计中取得了成功。如今,像著名的金嗓子公司、马兰士公司、先锋公司、AKAI公司等都纷纷推出采用电流负反馈威廉希尔官方网站 的放大器。国内也有个别厂家推出电流负反馈放大器,可惜仅局限于对国外某款名机的仿制。下面,笔者将对电流负反馈放大器的基本原理进行分析,并在此基础上,结合计算机辅助分析软件SPICE推出一款200W甲乙类电流负反馈放大器。
1 基本原理分析
1.1 电流负反馈放大器的开环特性
关于电流负反馈放大器的设想,早在30年代就有人提出,但进入实用和普及阶段则是80年代的事了。图1是电流负反馈放大器的基本结构。为了便于分析,忽略输入射极跟随器,并仿照差分输入电压负反馈放大器的“半电路分析”方法,以中心水平线为对称轴将电流负反馈放大器简化为如图2所示的分析用的电路,RF与RG组成反馈网络。可以说,这个普通而熟悉的电路就是现代电流负反馈放大器的雏形。为了讨论方便,进一步把图2简化成图3所示的电路,其中RE为RF与RG的并联值,RL为RF与RG的串联值。这样该电路的开环DC增益可以表达如下:

图1 电流负反馈放大器的基本结构

图2 电流负反馈放大器简化电路

图3 电流负反馈放大器简化电路
AVDC=(R1/RE)×(R3/R2)×1 (1)
显然,其开环增益和反馈网络有关,换句话说,开环增益是随闭环增益的变化而变化的。这是电流负反馈放大器一个最重要的基本特征。而在当时为了解决这个问题,工程师们加入一只缓冲用三极管BG4将输入级BG1和反馈网络RF,RG隔离,见图4。由三极管BG4的动态发射极电阻替代了图3中的RE,因此开环增益和反馈网络无关,开环增益不随闭环增益的变化而变化。这个电路就是差分输入电压负反馈放大器的标准模板。这里,还可以看到电流负反馈放大器和电压负反馈放大器的一些其他基本差别,如反馈网络都连到反相输入端,电流负反馈放大器是低阻抗端,而电压负反馈放大器则是高阻抗端;由于BG4的加入,差分输入电压负反馈放大器具有平衡的两个输入端,因而有低的失调电压和相等的输入偏置电流等。

图4 电流负反馈放大器简化电路
现在,再回到电流负反馈放大器的分析上。由图3可以计算开环极点:
ωP≈1/[R1×(R3/R2)×CT] (2)
补偿电容CT可以是BG2的固有的基极-集电极电容或一个外加的补偿电容,(2)式成立是假定BG1的动态发射极电阻可以忽略,并且R2包含BG2的动态发射极电阻。设RT=(R1×R3)/R2,RT定义为传输电阻。则(1),(2)式简化为:
AVDC=RT/RE (3)
ωP=1/(RT×CT) (4)
这样,电流负反馈放大器的开环增益可以用下式表达:
AV=(RT/RE)×[1/(1+jω/ωP)]
=(RT/RE)×[1/(1+jωRT×CT)? (5)
将(5)式等式两边除以反馈网络参数RE,就得到一个只与电流负反馈放大器内部特性有关的参数,它更直观真实地描述了电流负反馈放大器的开环特性,这就是开环传输阻抗ZT,单位Ω。RT定义为开环传输电阻,CT为开环传输电容。
ZT= AV/RE=RT×1/(1+jωRT×CT)? (6)
由于输出电压等于反相低阻抗输入端(BG1的发射极)的电流与开环传输阻抗ZT的乘积,所以就有了“电流负反馈”名称的来由。
图5是电流负反馈放大器的开环传输阻抗曲线。

图5 电流负反馈放大器的开环传输阻抗曲线
1.2 电流负反馈放大器的闭环特性
用经典的分析方法,电流负反馈放大器的闭环响应可以描述为下式:
ACL=AV/(1+AV×β) (7)
反馈系数β=RG/(RF+RG)
将开环增益表达式(5)带入(7)式可得:
AC={(RT/RE)×[1/(1+jωRT×CT)]}/{(RT/RF)×
[(1+RF/RT+jωRF×CT)/(1+jωRT×CT)]}
由于RT远大于RF(RT典型值>100kΩ,RF典型值<5kΩ),上式可以简化为:
ACL=(RF/RE)×[1/(1+jωRF×CT)]
=[(RF+RG)/RG]× [1/(1+jωRF×CT)? (8)
可见,电流负反馈放大器闭环增益的直流值由反馈网络RF,RG决定,闭环极点由RF与CT决定。只要RF不变,闭环带宽就基本不变,此时改变RG就可以改变闭环增益,因此可以得到电流负反馈放大器的闭环增益和闭环带宽无关的重要特性。实际上,只要RF不变,在闭环增益改变的同时,开环增益也在改变,以确保闭环带宽基本不变。图6反映了开环增益随闭环增益变化的这种特性。

图6 开环增益随闭环增益变化的特性曲线
1.3 电流负反馈放大器在音频应用上的优势
首先,电流负反馈放大器可以较好地兼顾非线性失真与瞬态互调失真这两项指标。众所周知,环路增益是衡量一个放大器保持原始信号保真度的重要指标。现代的电压负反馈放大器为了减小瞬态互调失真,不得不减小负反馈深度,从而降低了环路增益,导致闭环增益误差增大,非线性失真增大。而电流负反馈放大器由于有闭环增益和闭环带宽无关的重要特性,只要反馈电阻RF保持不变,不论闭环增益如何变化,环路增益都保持不变,从图6也可以看到,环路增益即开环增益曲线以下与闭环增益曲线以上所包围的面积,虽然闭环增益改变了,但环路增益不变。因此,可以根据需要确定闭环增益而不必考虑是否会影响到闭环增益误差和非线性失真。其次,电流负反馈放大器的开环传输阻抗的主极点频率比电压负反馈放大器高,高频时的环路增益相对地大于电压负反馈放大器。当信号频率增加时电流负反馈放大器的闭环增益误差就较小,高频信号的非线性失真也小。
表1 OPA603和OPA621的失真特性
| 失真 | 增益 | 闭环增益ACL=2 | 闭环增益ACL=10 | ||
| OPA603 | OPA621 | OPA603 | OPA621 | ||
| 二次谐波失真 | -65dB | -68dB | -63dB | -50dB | |
| 三次谐波失真 | -78dB | <-90db>-90DB> | -62dB | -70dB | |
| 等效BIT数 | 10.5 | 11 | 10 | 9 | |
|
表1是电流负反馈运放OPA603和电压负反馈运放OPA621在不同负反馈深度(闭环增益)条件下的失真特性,OPA603在闭环增益为2和10时,谐波失真变化很小,OPA621在闭环增益增大时,谐波失真明显变大,等效BIT数由11BIT降为8 BIT。再次,电压负反馈放大器有GBW的限制,减小反馈深度就要牺牲带宽指标,而电流负反馈放大器的闭环带宽与闭环增益无关。最后,电流负反馈放大器的转换速率一般比电压负反馈放大器要好,因为电流负反馈放大器的转换速率主要是由输入信号幅度和边缘决定的,理论上没有转换速率的限制,而且对所有的阶跃输入信号都产生理想的单极点指数输出响应。图7是电流负反馈运放LT1352的转换速率与输入阶跃信号幅度的关系,可见,转换速率是随输入信号幅度呈线性增长的。电压负反馈放大器的转换速率是由电路内部决定的与输入信号无关的定值。因而在大信号输入时,电流负反馈放大器的转换速率比电压负反馈放大器高得多,确保了电流负反馈放大器在大信号输出时的功率带宽远大于一般电压负反馈放大器,获得了大幅度高频信号的低失真重放。由此可以得出,在闭环增益较高、反馈深度较浅、功率带宽越来越宽的现代音频放大器的应用中,电流负反馈放大器比电压负反馈放大器有利得多。
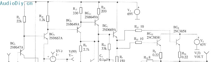
图7 LT1352的转换速率与输入信号幅度的关系 2 200W甲乙类电流负反馈放大器的CAA计算机辅助分析设计 由于电流负反馈放大器的设计比较复杂,很难用传统的数字解析法完成,因此用SPICE软件对电路进行计算机辅助分析设计。整个设计分为开环设计、闭环设计和动态输入信号的验证设计。 2.1 开环设计(包括直流工作点计算)
图8 开环仿真电路图 *SPICE_NET* |
6 2SB647A TEMP=50.00
.END
设计结果,包括开环传输阻抗ZT——频率特性、开环传输阻抗相位——频率特性、反相输入端阻抗RIN——频率特性分别见图9和图10。

图9 开环传输阻抗特性曲线

图10 反相输入端特性曲线
开环传输阻抗ZT的直流值为130kΩ;反相输入端阻抗RIN的直流值为4.76Ω,最大值为6.63Ω,由于反相输入端阻抗RIN会降低电流负反馈放大器开环电压增益的直流值以及影响闭环电压增益的极点频率,所以在实际设计中要尽量减小这个值,这对提高转换速率也有好处;开环极点频率约31.5kHz。由公式(4)ωP=1/(RT×CT),可计算出开环传输电容CT的值约为39pF。这个电容是制约电流负反馈放大器转换速率的内部参数。为了获得高的转换速率和提高放大器的小信号特性,应设计使这个电容尽量的小。以上的开环设计就是在这样的指导思想下,经过计算机大量仿真得出的。
2.2 闭环设计
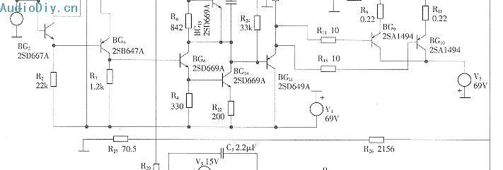
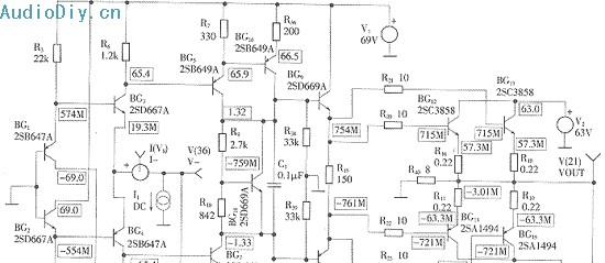
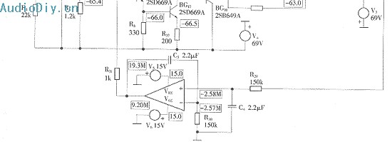
闭环设计就是确定反馈网络。反馈网络设定了闭环增益和相位裕量。并且对一个电流负反馈放大器的设计来说,相位裕量是选择反馈网络的决定性因素。相位裕量的优化值为60°,此时闭环增益曲线平坦而且带宽最宽,放大器非常稳定。所以电流负反馈放大器的闭环设计就是确定反馈电阻RF,使开环相位在开环增益曲线与闭环增益曲线交点处频率降为-120°。图11是闭环设计仿真电路图,闭环增益=1+RF/RG=31.6倍(30dB),RF=2 156Ω,RG=70.5Ω,开环电压增益= RT/(RE+RIN)=1781倍(65dB),最大环路增益为65-30=35 dB。图12是闭环设计仿真曲线。可以看到开环增益曲线与闭环增益曲线交点处频率为2.63 MHz,该点频率下的开环相位为-115°,基本符合设计目标。下面是闭环设计的仿真电路文件:
*SPICE_NET
*INCLUDE \H-BB\\BJT.LIB
*INCLUDE DEVICE.LIB
*INCLUDE NONLIN.LIB
.AC DEC 20 5HZ 200000KHZ
*ALIAS V(86)=VOUT
*ALIAS V(98)=V-
*ALIAS I(V7)=I-
.PRINT AC V(86)VP(86)V(98)VP(98)
.PRINT AC I(V7)IP(V7)
BG2 84 2 68 2SD667A TEMP=50
BG3 70 67 69 2SD667A TEMP=50
BG4 72 68 69 2SB647A TEMP=50
BG5 74 70 71 2SB649A TEMP=50
BG6 83 72 73 2SD669A TEMP=50
BG7 84 74 75 2SD669A TEMP=50



图11 闭环仿真电路图
BG8 88 76 77 2SC3858 TEMP=50
BG9 89 78 79 2SA1494 TEMP=50
BG10 89 80 81 2SA1494 TEMP=50
R1 84 67 22K
R2 68 1 22K
R3 72 1 1.2K
R4 73 1 330
R5 74 82 2.7K
R6 82 83 842 C1 74 83 0.1U
R7 75 85 150
R8 95 86 0.22
R9 86 79 0.22
R10 77 86 0.22
R11 86 81 0.22
R12 75 87 10
R13 75 76 10
R14 85 78 10
R15 85 80 10
V1 84 0 69V
V2 88 0 63V
V3 0 89 63V
V4 0 1 69V
R16 84 70 1.2K
BG11 1 83 85 2SB649A TEMP=50
R17 84 71 330
X1 94 90 91 92 93 OP27
R18 90 86 150K
C2 90 0 2.2U
C3 91 94 2.2U
R19 94 0 150K
R20 98 91 1K
V5 0 93 15V
V6 92 0 15V
BG12 88 87 95 2SC3858 TEMP=50
R21 84 96 200
BG13 74 71 96 2SB649A TEMP=50
R22 97 1 200
BG14 83 73 97 2SD669A TEMP=50
V7 69 98
R23 74 0 33K
R24 0 83 33K
BG15 74 82 83 2SD669A TEMP=50
R25 86 0 8
V8 2 0 AC 1
R26 98 86 2156
R27 0 98 70.5
BG1 1 2 67 2SB647A TEMP=50.00
.END

图12 闭环设计仿真曲线
2.3 动态输入信号的验证设计
在闭环仿真电路中加入理想的VIN=1.04V(P-P)10kHz的方波激励,输出的方波响应见图13,此时的转换速率为SR=ΔY/ΔX=27.5/0.121=227V/μs。考虑到实际的扬声器负载并非纯阻,而是一个复合负载,于是在RL上并一个电容。电容值从小到大逐一仿真,最后发现放大器可驱动的最大电容约为0.01μF。超过该值?输出方波出现振荡?见图14。为了放大器在各种实际负载情况下都能稳定地工作,把放大器可驱动的最大电容负载CL定为0.5μF。此时在电路上就必须加上RL并联防振网络?结果效果非常明显,见图15。曲线2的电容负载仍为0.015μF,但波形上已没有寄生振荡了。曲线1的电容负载加大到0.5μF,波形上只有一点振铃。当然,在实际应用中很少有这种负载状况。最后,为了抵偿扬声器的感抗分量,加入了波切洛特 R?C网络。完整的电路见图16。

图13 闭环仿真电路输出的方波响应曲线

图14 方波响应曲线出现振荡

图15 矫正后的方波响应曲线
为验证设计,制作了两台样机,实测的指标如下:
(1)残留噪声(输入端短路,宽带):L 0.26mV;R 0.28mV
(2)折算到输入端的信噪比(宽带):101dB
(3)最大不削波输出电压有效值(1kHz正弦波):40VRMS,折合在8Ω负载上的输出功率为200W。
(4)功率带宽
(50W,8Ω):DC——440 kHz(-3dB)
(100W,8Ω):DC——240 kHz(-2dB)
(5)THD+N(1kHz,50W,8Ω):0.054%
(400Hz,50W,8Ω):0.05%
主观听音评价是在深圳欧琴电子有限公司的标准试音室里进行的。CD机是日本TEAC的顶级机VRDS-10,前置放大器为深圳欧琴电子有限公司的胆前级AP-100PR,音箱是英国“思奔达”的顶级型SP-100监听音箱,对比的后级功放为“第二届国产影音器材大展”最受专家好评的深圳欧琴电子有限公司的纯后级A-30(200W,8Ω)。听音对比结果是200W甲乙类电流负反馈放大器在高频的延伸、低频表现的自然、微小细节的再现、营造声场的深度等方面全面胜出。更应指出的是,这两款放大器除了主电路结构不同而外,其余完全相同,包括使用的元件和机械结构。这里又充分地展示了电流负反馈放大器在高保真音频放大器应用中的优势。




图16 修改后的闭环仿真电路
作者单位:深圳欧琴电子有限公司成都威廉希尔官方网站 开发部 成都 610041
参考文献
[1] 美国Linear线性威廉希尔官方网站
公司1997数据光盘
[2] 美国elantec 公司1997 Databook
[3] 美国BB公司1997数据光盘
[4] 姚立真.通用电路模拟威廉希尔官方网站
及软件应用SPICE和Pspice.北京:电子工业出版社
非常好我支持^.^
(32) 100%
不好我反对
(0) 0%
相关阅读:
- [电子说] 高压放大器在扫描显微镜中的应用及优势是什么 2023-10-24
- [电子说] ATA-8061射频功率放大器应用领域介绍 2023-10-24
- [电子说] 国产运放和温度传感器介绍 2023-10-24
- [电子说] 模拟直流电流表的基本要素 2023-10-24
- [电子说] 如何将设备接地导体连接到插座 2023-10-24
- [电子说] 以威廉希尔官方网站 创新推动产业进步丨纳特通信参加2023杭州电磁威廉希尔官方网站 及产业创新大会 2023-10-24
- [电子说] BMS电池管理系统|充放电电流对锂电池性能有何影响? 2023-10-24
- [电子说] 运算放大器反相输入端电压高于同相输入端会怎样?输出是什么样子? 2023-10-24
( 发表人:admin )



