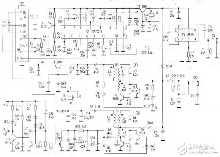
四晶体管调频接收机
2023-10-07 11:28:41
0 GNSS接收机的基本原理是利用全球卫星导航系统向地面接收机发射的信号进行跟踪和定位。GNSS接收机将卫星发射的信号接收后,经过处理、解码计算,计算出接收机所处物理位置的经度、纬度和高程等参数
2023-08-01 14:49:15
376 
以图片形式,制作了全频段的电磁频谱中英文对照,从甚低频到伽马射线。关注通信频段,强调无线电通信和无线光通信,特别适合通信人士。
2023-07-31 11:37:05
291 
接收机是雷达系统中必不可少的的一部分,而接收机性能也关系到雷达的正作。接收机根据其系统架构可以分成:超外差接收机、宽带中频接收机、零中频接收机、数字中频接收机等。接收机也朝着高集成度、低功耗、射频前端的软件化、数字化发展。
2023-07-21 09:38:01
712 
电子发烧友网站提供《如何制作便携式可充电辅助扬声器.zip》资料免费下载
2023-07-05 11:42:44
0 电子发烧友网站提供《制作可听音乐的便携式设备.zip》资料免费下载
2023-06-19 15:21:56
0 频谱是移动通信的载体,得频谱者得移动通信天下。5G商用三年来显示出的巨大能量和潜力,使得全频段5G呼之欲出。
2023-03-15 12:20:32
402 便携式榨汁机的工作原理是通过旋转的榨汁头将水果或蔬菜压榨成汁液,并通过过滤器或者滤网分离汁液和汁渣,最终将汁液存放在容器中。便携式榨汁机通常体积小巧、方便携带,可以在家庭、办公室、户外等场合方便地制作新鲜的果汁或蔬菜汁。
2023-03-06 10:41:28
527 [西班牙,巴塞罗那,2023年2月27日] 2023世界移动通信大会期间,华为发布了One 5G全系列解决方案,使能全频段走向5G。华为无线网络产品线总裁曹明表示:“5G进入高速发展期,将带
2023-02-28 10:43:05
272 
电子发烧友网站提供《制作便携式PONG游戏.zip》资料免费下载
2023-02-06 11:30:00
0 QN8035是一款高性能、低功耗的产品;全功能单芯片立体声调频接收机,手机、MP3播放器。QN8035还支持RDS/RBDS数据接收。
2023-01-04 14:04:54
3 电子发烧友网站提供《制作您自己最便宜的便携式笔记本.zip》资料免费下载
2022-12-16 14:07:57
0 采用全频段方案,AR8030可以更好满足室内/户外、不同传输距离、不同传输速率、不同功耗要求的场景应用,在全球范围均有很好的适应性。
2022-12-14 11:02:34
392 电子发烧友网报道(文/吴子鹏)11月30日,在第二届滴水湖中国RISC-V产业论坛上,酷芯微电子发布该公司全球首款150M-7GHz全频段AIoT SoC芯片——AR8030。 酷芯微电子
2022-11-30 14:04:55
1276 
德国联邦网络管理局再次选定罗德与施瓦茨(以下简称“R&S”公司)为其供应 12 台 R&S PR200 便携式监测接收机。早在2021年,R&S已向该监管机构交付了 62 台同款监测接收机。
2022-11-30 09:34:55
350 电子发烧友网站提供《如何在家制作便携式空调.zip》资料免费下载
2022-11-17 09:47:19
1 电子发烧友网站提供《自制Arduino Si4730全频段接收器.zip》资料免费下载
2022-11-14 11:32:35
11 在2022全球移动宽带论坛期间,华为无线网络产品线副总裁曹明,接受行业媒体Telecom Review采访,探讨华为如何支撑实现5G快速发展;产业挑战与威廉希尔官方网站
趋势;华为解决方案如何支撑运营商全频段走向5G,打造高性能、低功耗、绿色极简的网络,实现5G高质量发展。
2022-11-03 16:56:24
2114 电子发烧友网站提供《paradar便携式手持式ADS B指示器和接收器.zip》资料免费下载
2022-08-02 15:24:15
2 罗德与施瓦茨公司提供新型R&S PR200便携式监控接收机,旨在有效支持8 kHz至8 GHz频率范围内的频谱监控和干扰搜寻任务。该接收机将出色的RF性能与直观的用户界面相结合,以最小的尺寸、重量
2022-08-02 14:00:29
电子发烧友网站提供《便携式LED灯制作.zip》资料免费下载
2022-07-28 09:17:02
1 的原理制作与调整[天线电路]TF903型超远程天线放大器[天线电路]电视天线放大器的制作[天线电路]单管电视天线放大器(1)[天线电路]便携式收音机远距离接收天线[天线电路]单管电视天线放大器(2)[天线
2010-05-27 10:20:43
全频段无线电干扰设备主要由干扰设备和软件操作系统,包括9个固定频段干扰压制通道,分别为0.43-0.45GHz,0.84-0.86GHz,0.9-0.93GHz,1.22-1.229GHz
2022-02-26 14:53:47
2221 电子管收音机怀旧系列(7)调频_调幅立体声接收机.pdf
2022-02-11 14:55:57
50 电子管收音机怀旧系列(4) 普及型调频调幅接收机.pdf
2022-02-11 14:28:40
13 便携式收音机软件
2021-03-23 09:51:05
3 便携式无线接收机的主要挑战是在降低功耗的同时,使其动态范围最大化。带有一对时间连续,低通模数转换器(ADC)的直接变频接收机的功耗很低,但是它也容易造成诸如正交性不很好、DC偏移和低频失真等问题,从而限制了产品的动态范围。
2020-08-18 16:18:01
1788 
近日,天翼电信终端有限公司江苏分公司发布2020年全频段4G物联网模组集中采购项目招标公告。
2020-02-18 10:51:25
957 
标包二非高通海思芯片全频段4G物联网模组采购数量10万片,必须支持4G FDD+TDD制式、CAT4速率、不含2G/3G,每个全频段4G物联网模组70元(含增值税)。
2020-02-18 07:41:00
2908 目前,各种杂志上介绍的全频段调频接收头琳琅满目,但大多数接收头的混频器采用的是专用混频电路NE602。本文向大家介绍由TA7358做混频器的低电压供电的全频段接收头,该接收头灵敏度高,性能稳定,取材
2019-02-06 19:26:00
11877 
本文介绍的接收头只用一只集成块和一只供电电压在+5V的小巧高频头,耗电少,便于出门携带,真正实现了接收机的袖珍性。
2019-01-26 08:14:00
8739 
本文介绍的调频接收机利用超再生调频接收原理,因采用了高增益微型集成电路,故电路简单新颖。接收效果达到一般调频接收机的水平,同时克服了超再生接收机选择性差、噪声大等缺点,又保持了灵敏度高、耗电少、线路简单和成本低(元件费用不足5元)等优点。适合电子爱好者制作。
2018-09-27 11:54:00
15560 
动手自制便携式45~470MHz调频接收机,45--470MHZ FM receiver
关键字:动手自制便携式45~470MHz调频接收机
2018-09-20 19:25:34
1047 ,想把卡上的高频头好好利用,经查阅相关资料后,拆下高频头并增加外围元件,成功制作了一台性能很好的全频道调频接收机,使用效果令人满意。因卡上的高频头自带的中放电路,能输出独立音、视频,这就减少了制作
2018-09-20 19:15:00
2811 很高的灵敏度,问题在于是否适用于短波的接收。超再生式接收机制作也比较容易。开始就制作一只RF振荡器,工作在所要接收的频率上。
超再生接收机和振荡器的差别仅仅在基极电路中。如图所示,这里不用分压器而
2018-09-20 19:14:31
1963 最简单的调频接收机,simple FM receiver
关键字:调频收音机制作,简易调频收音机制作,TA8164收音机电路
本站介绍
2018-09-20 19:13:18
1417 自动搜索调频接收机,Auto Search FM radio
关键字:调频接收机,接收机电路,调频接收机制作,TDA7088
2018-09-20 18:44:29
1169 它的接收频率在45---870MHZ之间,据称:它可以接收除数字外的调频音频信号:比如航空通讯,调频电台,电视伴音,对讲机话音,船舶通话,无线话筒语音等;
2018-08-06 15:32:11
9422 本文介绍了基于高频电子电路采用CXA1691M芯片的混频、鉴频系统的工作原理硬件设计方法制作一个简易的调频接收机。
2016-05-18 17:04:58
28 本标准适用于工作频率为87-108MHZ的单声和立体声调频广播接收机、组合机中的调频收音部分,以及专用调频广播接收机,进行电声性能测量的标准测量方法
2011-09-02 14:37:27
91 传统的宽带阵列接收机用多台单通道接收机并行工作,并行的同时接收不同频点上的信号来达到全频域覆盖的目的,也可以用多通道接收机多个通道并行同步的工作来实现,
2010-09-13 09:40:09
1710 
Agilent W1314A多频段无线测量接收机威廉希尔官方网站
资料
2010-08-06 10:49:27
46 调频信号发生器原理及制作
本文介绍的调频信号发生器,精度高,工作可靠,可作为调频接收机的高频、中频、鉴频器信号源。
2010-05-17 10:31:45
4887 
业余远程调频广播接收原理
天线是接收机捕捉信号的工具,用于远程调频广播接收的天线大部分采用八木(YAGI)天线,八木天线的单
2010-03-29 11:53:51
2110
如何选购便携式投影机
2010-02-05 17:14:24
442 本文主要介绍一种以Centrality 公司AT642 为控制芯片的低成本、低功耗的便携式GPS接收机的设计,并给出了该接收机的硬、软件设计方案。详细介绍了影响GPS 接收机接收灵敏度的硬
2009-12-31 16:31:35
20 调频,调幅立体声接收机-电子管收音机怀旧系列(七):频一调幅立体声接收机与单声道调频一调幅接收机区别是增加了调频立体声解调器,而其他部分如、中频放大器、鉴频器等均与
2009-12-11 08:35:05
219 27.145MHz的窄带调频(NBFM)接收机
该电路采用一个Motoroia MC3363LSI(大规模
2009-10-05 16:14:39
2380 
调频光束接收机
该
2009-09-18 17:42:37
607 
卫星接收机简介
IRD有模拟卫星接收机和数字卫星接收机两种;模拟卫星接收机主要由高频调谐器、中频放大器、
2009-08-17 13:07:50
6229 调频立体声接收机的原理框图
2009-06-29 11:52:55
6176 
图为广播调频接收机典型方框图。为了获得较好的接收机灵敏度和选择性,除限幅级、鉴频器及几个附加电路外,其主要方框均与AM超外差接收机相同。调频广播基
2009-06-29 11:44:01
4827 
AD608是AD公司推出的一款3V低功耗接收机中频子系统芯片,它内含混频器,并带有限幅器和接收信号强度指示功能.可用于PHS,GSM,TDMA,FM,PM等系统中的接收机和便携式仪表设备中.文中介绍了A
2009-04-30 14:23:23
32 AD607为3V低功耗接收机中频子系统芯片,带有自动增益控制的接收信号强度指示功能.该器件可用于GSM,CDMA,TDMA和TETRA等通信系统的接收机、卫星终端和便携式通信设备中.文中介绍了AD6
2009-04-25 15:43:10
29
与50kHz调频发射机配用的接收机电路图
2009-04-01 09:26:19
1280 
调频接收机用零中心指示器电路图
2009-04-01 08:44:33
630 
测量CDMA接收机的阻塞
摘要:本应用笔记讨论影响蜂窝频段CDMA手
2009-02-21 15:05:08
1254 
调频接收机电路:如图所示电路基础上接入TBA820M单功率放大器后构成的接收机电路,当电源电压为9V时输出功率可达1。6W。
2008-10-16 12:15:19
2471 
光束式半导体发信机和接收机电路
2008-05-01 01:04:19
428 
本文介绍的调频接收机利用超再生调频接收原理,因采用了高增益微型集成电路,故电路简单新颖
2006-04-16 19:25:34
551 
评论