74ls161计数器是目前比较常见的计数器。
74ls161引脚图及真值表

74ls161功能

74ls161功能表
从功能表的第一行可知,当CR=0(输入低电平),则不管其他输入端(包括CP端)状态如何,四个数据输出端Qn、Qn、QC、Qn全部消零。由于这一清零操作不需要时钟脉冲CP配合(即不管CP是什么状态都行),所以为异步清零端,且低电平有效,也可以说该计数器具有“异步清零”功能。
从功能表的第二行可知,当CR=1且西=0时,时钟脉冲CP上升沿到达,四个数据输出端QA、Qn、QC、QP同时分别接收并行数据输入信号a、b、c、d。由于这个置数操作必须有CP上升沿配合,并与CP上升沿同步,所以称那么该芯片具有“同步置数”功能。
从功能表的第三行可知,当LD=CR=1,CTr=CTp=1时,则对计数脉冲CP实现同步十进制加计数。
而从功能表的第四行又知道,当CR=LD=1时,只要CTr和ENP中有-一个为0,则不管CP状态如何(包括上升沿),计数器所有数据输出都保持原状态不变。因此,CTr和CTP应该为计数控制端,当它们同时为1时,计数器执行正常同步计数功能;而当它们有一个为0时,计数器执行保持功能。
另外,进位输出Qcc=CTrQo.Qr.Q2.Q;表明,进位输出端仅当计数控制端CTr=1且计数器状态为15时它才为1,否则为0。
74ls161应用
60进制同步加法计数器
用同步加法计数器74LS161(或74LS160)和二4输入与非门74LS20构成百以内任意进制计数器,并采用LED数码管显示计数进制。采用555定时器构成多谐振荡电路,为同步加法计数器提供时钟输入信号。

加法计数器设计(清零法)
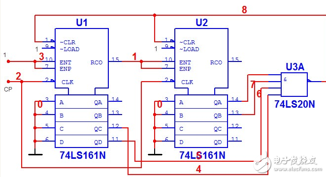
74LS161为十六进制四位二进制加法计数器,异步清零,同步置数。

设计60进制的加法计数器,采用清零法。60用二进制表示为00111100,因为是异步清零,当计数器从零开始计数时,计数到00111100时异步清零即可。要用到两片74LS161,需要两计数器进行级联,采用同步并行级联方式。其中ET和EP都接高电平。低片计数到1100,且高片计数到0011时异步清零,用四输入与非门连接,输出接到端。
电子发烧友App




















































评论