白光LED驱动选择最好的拓扑
白炽灯时代即将和我们告别了。整个20世纪,爱迪生发明的白炽灯经受住了时间的考验,成为标准的通用照明工具。但新的照明威廉希尔官方网站
-尤其是发光二极管(LED)-必将最终代替白炽灯和荧光灯。 当整个世界都在因为日益上升的能源成本而节省能源预算时,白炽灯照明威廉希尔官方网站
显然站在了错误的一边。一个白炽灯消耗的能源中有97%被浪费。荧光灯虽然稍好一些,但仍然浪费了85%的能量。而且,这两种灯的平均使用寿命都只有大约5000个小时。另外,荧光灯还使用了有毒的汞,发出的光更是颜色粗糙。这两种威廉希尔官方网站
都无法和白光LED相比-它不仅使用寿命是前者的10倍,也不使用有毒物质,而且几乎能发出任何颜色的光。更重要的是,它的光转换效率绝不亚于荧光灯。
因此,在通用照明应用领域,向LED威廉希尔官方网站
的过渡将大大降低能源消耗。美国能源部最近一项研究预测指出,到2025年,广泛推广的白光LED将为全球节省10%的电能,节约资金达到1000亿美元。美国圣地亚国家实验室表示,这样的能源节省意味着全球的发电厂每年排放的二氧化碳要减少3。5亿吨。政府领导人都开始注意到了这一点。比如,最近澳大利亚就宣布了一项法令终止使用低效率白炽灯,作为其减少温室气体排放并降低家庭能源支出计划的一部分。
尽管白光LED是当今的大规模照明的一个理想方案,但若要把驱动LED的电子设备普及到每一个灯泡中,设计者还面临着不小的挑战。首先,空间的限制要求LED驱动器必须小巧且高效。同时还要考虑散热因素,它对于照明设备的可靠性有重要影响,给设计密度带来了限制。最后,设计者还必须认真考虑其产品的EMI影响。
由于用户无法获得驱动设备,设计者可以在低功率(≤3 W)照明领域采用基于非隔离式商业成品型(COTS)感应器的降压和降压/升压开关模式电源(SMPS)转换器。这两种电路都不需要变压器,并且具有很多其它优点。本文就将对这两种拓扑进行对比,并讨论每个拓扑的折衷。
2个拓扑
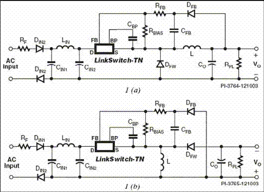
图1展示了1个被配置成1个基本降压转换器(1a)和1个基本降压/升压转换器的LinkSwitch-TN。LinkSwitch-TN在1张单片IC上集成了1个功率MOSFET、振荡器、简单开/关控制方案、1个高电压开关电流源、频率抖动、逐周限流和热关断电路,从而简化了转换器设计,并减少了组件数量。它是通过DRAIN管脚实现自供电的,因此不需要偏置电源及相关电路。作为一个用于在360mA范围以下代替线性和电容型非隔离式电源的低成本高效型方案,LinkSwitch-TN具有一流的线性调节和复杂调节功能,效率比无源方案要高,而功率因素则高于电容型方案。
图1a中所示的降压转换器有很多优点。首先,它使对应某个选定的LinkSwitch-TN设备和感应器数值的输出功率最大化。它还降低了电源开关和续流二极管上的电压应力。另外,该降压转换器中流过输出感应器的平均电流稍低于降压/升压转换器中流过输出感应器的平均电流。
降压/升压转换器的配置比起降压转换器有一个主要优势:它的输出二极管是和负载串联的。在降压转换器中,如果MOSFET短路,输入会直接和输出相连。而如果在降压/升压转换器发生MOSFET短路,反向偏置输出二极管会堵住输入和输出之间的通道。
在这两个转换器中,交流输入都是由D1, D2, C1, C2, RF1和RF2整流并过滤。2个二极管增强了耐线电涌性能和传到EMI。设计者必须在RF1上采用1个熔断防火电阻,但在RF2上则只需采用1个防火电阻。Linkswitch-TN中的开/关控制是用来调整输出电流的。一旦进入回馈管脚的电流超过了49 μA,,MOSFET开关就会失效,以准备下一个开关周期。
将热量最小化
热管理是LED驱动器设计者面临的一个主要挑战。尽管LED的效率比白炽灯要高,在3W时它的电路还是会达到一个足以危机设备完整性的温度等级。而且,若要将驱动设备集成到一个标准的GU10灯座中,对散热会造成很大的困难。此时,唯一的散热方法就是将热量传导到灯的底座。在上文所谈到的方案中,LinkSwitch-TN可以添加一个热关断电路,在内核温度超过142℃时关闭功率MOSFET,从而保护LED不受损坏。一旦内核温度降低了75℃时,MOSFET就能自动重启。
降压/升压拓扑的效率比降压拓扑要稍微低一些,因为电源并不会在每次MOSFET开关开启时都传输到输出处。因此,它产生的热量也相对较多,但二者相差并不大。
为了确保电路拓扑能够满足热调节要求,Power Integrations公司的设计者将一个电源组装部件安装到槽座里,然后测量LNK306DN上(Linkswitch-TN产品系列之一)源管脚的温度。LNK306DN是用来将负载电流调整到330mA,以驱动3个串联的LED。它的输入是85 " 265 VAC的通用输入范围。
理想状态下,管脚电源温度是不能超过100℃的。但是,正如上面图表所示,在25℃的室温环境下,源管脚温度会随着Vin的上升而急剧升高,并在Vin达到265 VAC时超过100℃。因此,设计者需要进行额外的散热,比如在U1 SO-8C封装的顶端添加散热片,才能满足热管理要求。
控制EMI
LED驱动电路必须符合关于传导EMI的EN55022B/CISPR22B标准。考虑到开关IC的高开关频率以及GU10灯座的有限尺寸,这些要求又给设计者带来了另一个很大的难题。降压/升压电路拓扑中的EMI噪音电流回路从MOSFET开始延伸到输出二极管、输出电容器并返回输入电容器,而降压拓扑中的EMI噪音电流回路是从MOSFET开始穿过续流二极管并返回到输入电容器,前者比后者要长。因此,在降压/升压设计中降噪就相对更难一些。
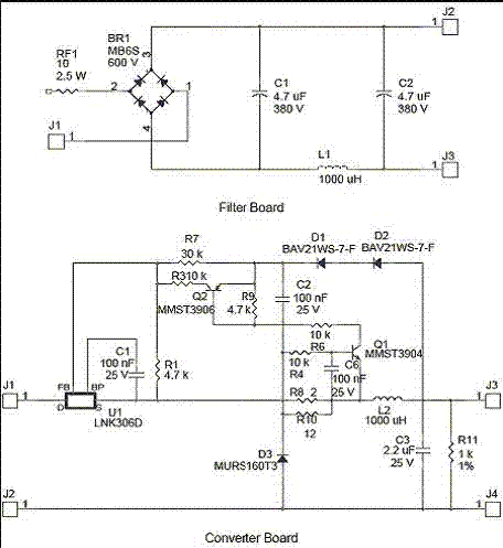
图2:LED滤波器和电路板
为了符合工业EMI规格,Power Integration的工程师将驱动设备分成了两个板:第1个是位于顶端的转换板,另1个是位于底部的输入整流/EMI滤波器板。接着,他们在两个板之间放置了1个法拉第屏蔽板。该屏蔽板和转换器板相连,包含了1张单面镀铜PCB,该PCB另一端位于底部的输入整流/EMI滤波器板上。采用这一设计来驱动3个LED时,输入电压为230VAC的情况下传导EMI比工业EMI标准要求低了大约7 dBμV
图3:EMI结果(转换器板)
从成本的角度来考虑,这两个拓扑有着相似的优点。一个典型设计方案一般只需要大约25个组件,而且能够使用低成本的现成的感应器,而不需要定制的变压器。
在电流感应反馈回路的设计上有一个很重要的区别。电流回路会在正常工作时限制LED电流。设计人员可以直接采用FB管脚来感应穿过感应电阻器的电压降,从而解决电流感应问题。但是,由于FB管脚有一个1。65V的电压,这可能会导致一个不好的结果,即热量散到GU10外壳内部。因此,采用降压电路拓扑的设计人员还需要添加一些低功率信号组件来用于反馈回路。这些组件一般包括2个陶瓷电容器、2个NPN表面安装晶体管和4个精确厚膜电阻器。但是,添加这些组件产生的总成本非常低。
总结
相比于传统照明威廉希尔官方网站
,LED无疑有着很多优势,包括更低的能耗、更长的使用寿命和更低维修率。但是,开发用于大规模LED应用的驱动器设备的工程师们也面临着很多挑战。设计人员需要认真考虑上文提到的两种拓扑的优劣,就能摒弃笨重的变压器,并满足该威廉希尔官方网站
在热管理、EMI和外形大小等方面的要求。
电子发烧友App


































评论