用TDA2822制作的立体声迷你小功放电路
TDA2822是SGS公司生产的低电压小功率功放集成功放电路,由于价格极为低廉(几毛一块),线路简单,因此在低档收录机以及小音箱中广泛应用。

TDA2822单声道功放

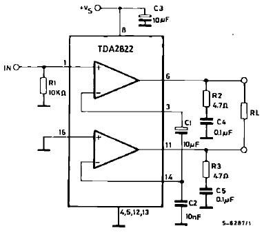
TDA2822双声道功放
- DA2822(7031)
相关推荐
tda2030/tda2030A功放电路的电子制作
tda2030/tda2030A功放电路的电子制作TDA2030A+NE5532功放电路的制作与设计TDA2030AT是美国国家半导体公司九十年代初推出的一款音频功放电集成电路,采用TO-220封装
2008-10-18 09:55:17
高品质10W立体声音频功放电路原理图
该高品质10W立体声功放电路的主要元件采用TDA 2009,这是一款AB类音频功放。 IC TDA 2009 专为 HI-FI 和音乐中心等高品质立体声应用而设计。
2023-08-09 16:06:13
317
317
基于KA2209的2x1W立体声放大器电路
这是基于单IC KA2209的2x1W 立体声放大器电路。IC KA2209 是与 TDA2822 等效的 IC,如果找不到 KA2209,可以使用 TDA2822。它非常适合电池供电操作,因为该电路所需的电源为 2V 至 9VDC。功率输出主要取决于扬声器电阻和电源电压。
2022-08-21 09:41:22
1014
1014
基于功率芯片TDA8929T构建的D类音频功放电路图
以下电路图是1W立体声耳机放大器的原理图。该电路基于 TDA2822 构建,设计用于便携式播放器、收音机和其他可以使用耳机进行音频输出的常见电子设备。
2022-07-04 16:48:34
2624
2624
基于TDA2822构建的1W立体声耳机放大器原理图
以下电路图是1W立体声耳机放大器的原理图。该电路基于 TDA2822 构建,设计用于便携式播放器、收音机和其他可以使用耳机进行音频输出的常见电子设备。
2022-07-02 09:48:53
4154
4154
一个300W RMS立体声功放电路
这是300W RMS立体声功放电路项目。该放大器基于四片功率IC TDA7294。这意味着电路的每个通道都在桥接模式下使用两个 IC。在此应用中,负载值不得小于 8 欧姆。
2022-06-20 17:16:42
1806
1806
22W立体声功放的电路图分享
这里是22W立体声功放的电路图。该电路由主电源ICTDA1554Q供电,每个通道的工作功率高达22W。对于立体声通道,功率输出?应该高达2x22W。
2022-06-09 14:49:00
2205
2205
一款基于三星ICKA2211的立体声功放电路
这是一款基于三星ICKA2211的立体声功放。该电路采用单芯片,可在每个输出通道上提供高达5.8W的立体声输出通道。该电路可以使用通用电源供电。
2022-05-13 16:35:24
1224
1224
如何使用TDA2009A功放集成电路制作一个立体声放大器
这里介绍一个用TDA2009A功放集成电路制作的10+10W的立体声放大器(见图)。由于采用专用集成电路,使得她的制作变得非常简单,性能也不错。她的主要性能特点见下表。
2020-08-15 11:59:30
6525
6525
TDA2822的五种应用电路图详细说明
TDA2822是SGS公司生产的低电压小功率功放集成功放电路,由于价格极为低廉(几毛一块),线路简单,因此在低档收录机以及小音箱中广泛应用。TDA2822采用双声道设计,其最大供电电压为15V,最大
2020-07-17 15:22:01
54
54TDA2822和TDA2822m芯片到底有什么区别
本文首先介绍了tda2822和tda2822m的区别,其次介绍了tda2822芯片特点、引脚图及功能、电路图等,最后介绍了tda2822m引脚图及功能、原理图及电路图,具体的跟随小编一起来了解一下。
2020-07-17 15:21:00
33
33TDA2822双通道单片功率放大集成电路的中文资料和应用电路详细说明
TDA2822是意法半导体(ST)开发的双通道单片功率放大集成电路,具有电路简单、音质好、电压范围宽等特点,可工作于立体声以及桥式放大(BTL)的电路形式下。通常在袖珍式盒式放音机(WALKMAN)、收录机和多媒体有源音箱中作音频放大器。本文将介绍其的特点、引脚功能、应用电路等等。
2020-07-16 17:32:14
17
17TDA2822小功放模块的使用资料合集
图,搭棚焊接TDA2822立体声功放,用手机音源,推动两只8寸喇叭发声,一文看懂tda2822和tda2822m的区别(引脚功能及电路图)。
2020-06-29 08:00:00
39
39三款TDA7053功放电路图详解
AM、FM接收机的功率放大器常用小功率双功放集成电路。例如TDA7050或K7050、TDA2822或D2822,UCN3782,都是8脚封装,具有外接元件少的优点。
2020-03-27 14:19:17
6432
6432
TDA2822双通道单片功率放大集成电路的数据手册免费下载
TDA2822是意法半导体(ST)开发的双通道单片功率放大集成电路,通常在袖珍式盒式放音机(WALKMAN)、收录机和多媒体有源音箱中作音频放大器。具有电路简单、音质好、电压范围宽等特点,可工作于立体声以及桥式放大(BTL)的电路形式下。
2019-11-19 18:04:15
13
13基于TDA2822制作的助听器
这个耳聋助听器由TDA2822双功放集成电路加上少量外围元件组成,它与市场上的普及机相比具有输出功率大、电压范围宽等特点,工作电压为1.8—15V,适合中、轻度耳聋患者使用。
2019-02-06 19:10:00
7356
7356
用TDA2822制作的助听器
耳聋患者使用。 工作原理: 该助听器电原理图见图1。其工作原理较简单:驻极体话筒连接成高增益的漏极输出电路,并将外界声波转换成电信号。TDA2822组成BTL功放电路,对话 筒输出的音频信号进行放大,并以足够的功率推动耳机发声。为了减小耦合引起的损耗,采用
2018-12-17 14:52:01
895
895双声道音频功率放大电路--TDA2822介绍,TDA2822
双声道音频功率放大电路--TDA2822介绍,TDA2822
关键字:功率放大电路,TDA2822
概述与特点
TDA2822 是双声道
2018-09-20 19:49:48
6870
6870TDA2009功率放大器电路图,TDA2009 amplifier
TDA2009功率放大器电路图,TDA2009 amplifier
关键字:TDA2009,功放电路图
这里介绍一个用TDA2009A功放
2018-09-20 19:11:54
2188
2188简单易制的TDA2822M功放,TDA2822 amplifier
简单易制的TDA2822M功放,TDA2822 amplifier
关键字:TDA2822M,功放电路
一般的集成功放电路外围元件较多且
2018-09-20 19:02:25
2174
2174用TDA2822制作优质助听器,TDA2822 amplifier
用TDA2822制作优质助听器,TDA2822 amplifier
关键字:TDA2822,助听器电路
用TDA2822制作优质助听器
2018-09-20 18:19:02
2579
2579tda2822m制作BTL立体声小功放
tda2822m是一块双路音频功放集成电路。特点是效率高、耗电小、静态工作电流也只有6mA,电源电压在1.8V~15V范围内部可以正常工作。电路内设有短路保护、过热保护、电源极性接反、地线偶然开路和负载泄放电压反冲等保护电路,工作稳定并且安全可靠。
2018-05-30 10:06:17
13844
13844
一文看懂tda2822和tda2822m的区别(引脚功能及电路图)
本文首先介绍了tda2822和tda2822m的区别,其次介绍了tda2822芯片特点、引脚图及功能、电路图等,最后介绍了tda2822m引脚图及功能、原理图及电路图,具体的跟随小编一起来了解一下。
2018-05-30 09:08:42
90478
90478TDA2822制作话筒功放电路图
TDA2822是意法半导体(ST)开发的双通道单片功率放大集成电路,通常在袖珍式盒式放音机(WALKMAN)、收录机和多媒体有源音箱中作音频放大器。具有电路简单、音质好、电压范围宽等特点,可工作于立体声以及桥式放大(BTL)的电路形式下。
2018-04-19 16:55:31
26098
26098TDA2822双声道功放电路图文介绍(四款电路图)
本文为大家介绍TDA2822用于立体声功放的典型应用电路、TDA2822用于立体声耳机的典型应用电路、TDA2822制作的小型床头听音系统、TDA2822双声道功放这四款电路图的详细图文介绍。
2018-01-25 10:43:48
81901
81901
tda2822的特点和应用电路
TDA2822是意法半导体(ST)开发的双通道单片功率放大集成电路,通常在袖珍式盒式放音机(WALKMAN)、收录机和多媒体有源音箱中作音频放大器。具有电路简单、音质好、电压范围宽等特点,可工作于立体声以及桥式放大(BTL)的电路形式下。
2017-11-13 14:50:48
8335
8335
tda2822功放电路图
立体声以及桥式放大(BTL)的电路形式下。 tda2822集成功放电路常用在随身听、便携式的DVD等音频放音用;功率不是很大但以可以满足您的听觉要求了,且有电路简单、音质好、电压范围宽等特点,是业余制作小功放的较佳选择。 tda2822功放电路: tda2822是小
2017-10-25 19:51:38
21544
21544tda2822m引脚图_tda2822m引脚说明
tda2822m是意法半导体(ST)开发的双通道单片功率放大集成电路,通常在袖珍式盒式放音机(WALKMAN)、收录机和多媒体有源音箱中作音频放大器。具有电路简单、音质好、电压范围宽等特点,可工作于立体声以及桥式放大(BTL)的电路形式下。 tda2822m引脚图 tda2822m引脚说明
2017-10-25 19:02:51
16486
16486TDA7297功放电路制作
完整的立体声放大器电路,包括印刷电路板2×15瓦的功率。使用最少的元件。集成电路TDA7297内部有两个桥式放大器,使其组成立体声放大器。 6-18伏电源供电,防止温度过高。
2016-02-23 11:03:09
130
130基于TDA2009A制作的小功放电子电路设计图
用TDA2009A制作的小功放 ,介绍一个用TDA2009A功放集成电路制作的10+10W的立体声放大器(见图)。由于采用专用集成电路,使得制作变得非常简单,性能也不错
2014-09-09 14:27:48
51516
51516
TDA2822在收音机中的典型应用电路
TDA2822用于便携式录音机和收音机作音频功率放大器 。 采用DIP8封装形式 特点 : 电源电压降到1.8V 时仍能正常工作 交越失真小 静态电流小 可作桥式或立体声式功放应用 外围元件少 通
2012-10-09 16:39:42
257
257TDA2822单片集成电路资料
集成电路 TDA2822M 为8脚双列直插式封装,如果买不到可用TDA2822代替,TDA2822的封装与TDA2822M相同,它们区别在于:TDA2822M从3V到15V均可工作,而TDA2822的最高工作电压只有8V。使用TDA2822必须
2011-08-22 17:41:47
371
371简单适用的“卡拉OK”功率放大器电路图
如图5-120所示是利用TDA2822的特点设计的放音电路。它将立体声的L、R声道同时等量放大分别送入功放电路LM386的
2010-12-23 14:47:01
11117
11117
立体声功放管及电路 (Stereo Tube Amplifi
立体声功放管及电路 (Stereo Tube Amplifier)
By Weslee Kinsler
The circuit is simple
2009-12-25 15:29:16
4534
4534
tda2822m功放电路
tda2822m功放电路
本文介绍的功放电路简单,自制方便。电路如图5-107所示。用一块TDA2822M功放集成电路接成BTL方式,外围元件只有一只
2009-11-25 15:49:02
42462
42462
tda2822 工作电压及各引脚工作电压
tda2822 工作电压
tda2822的工作电压分为两种:一种3-6V;另一种9-12V。其实他的最低工作电压可达1.8V。
2009-11-17 09:21:04
19204
19204
tda2822中文资料 (双通道音频功率放大器)
TDA2822集成电路具有静态电流小、交叉失真小等特点,可组成双声道BTL电路。适用于便携式、微小型收录机、电脑音响中作功率放大。
TDA2822集成电路有两种封装形式。其中二
2009-11-17 08:57:47
585
585用TDA2030制作的有源功放电路图
用TDA2030制作的有源功放电路图
TDA2030是德律风根生产的音频功放集成电路,采用V型5 脚单列直插式塑料封装结构
2009-05-16 00:59:17
7085
7085
用TDA1521制作的15W双声道功放电路图
用TDA1521制作的15W双声道功放电路图
现在电脑用的低音炮,大部分采用的都是高保真功放IC TDA1521A制作功放电路,TDA1521A采用九脚
2009-05-16 00:57:27
20585
20585
用TDA7294制作的功放电路图
用TDA7294制作的功放电路图
TDA7294集成功放电路是欧洲著名的SGS—THOMSON公司推出的一款Hi—Fi大功率DMOS集成功放电路。今天就为大家介绍三种使用TDA7294集成功放块制作的
2009-05-16 00:53:42
65851
65851
TDA2030A+NE5532功放电路的制作与设计
TDA2030A+NE5532功放电路的制作与设计
TDA2030AT是美国国家半导体公司九十年代初推出的一款音频功放电集成电路,采
2008-10-18 09:52:09
9324
9324
简单易制的TDA2822M功放
一般的集成功放电路外围元件较多且需要较大的散热器。本文介绍的功放电路简单,自 制方便。电路如图5-107所示。用一块TDA2822M功放集
2006-04-19 16:26:15
27916
27916
[组图]一款简单易制的TDA2822M功放
,以免焊接时出错。加散热器后,音量开至最大散热器只暖一点,散热效果不错。此法也可用于其它小集成电路的散热。我们用两个功放电路做成随身听立体声功率接续器,来推动两个小音箱,效果很好。  
2006-04-15 13:10:29
3924
3924
电子发烧友App














评论