使用保护环的反相放大器电路
- 反相放大器(21406)
相关推荐
差分放大器与仪表放大器的计算公式和应用电路
一般情况下,在将运算放大器的输入端连接到放大器,使用“反相”或“非反相”输入端放大单个输入信号,而另一个输入端接地。由于标准运算放大器具有反相和无反相两个输入,因此我们也可以同时将信号连接到这两个输入,从而产生另一种常见的运算放大器电路,称为差分放大器。
2023-09-01 17:20:52
313
313
基于运算放大器的同相和反相比例放大器原理及其实验过程
实验目的:熟悉基于运算放大器的同相和反相比例放大器(Proportional Amplifier Opamp)电路。
2023-07-20 14:48:24
1096
1096
反相运算放大器电路分析
反相放大器的另一个有用应用是“跨阻放大器”电路。甲跨阻放大器也被称为“跨阻放大器”,基本上是(“in”和电压“出”电流)的电流-电压转换器。它们可用于低功率应用中,以将由光电二极管或光电检测设备等产生的很小电流转换成与输入电流成比例的可用输出电压,如图所示。
2023-07-10 14:12:49
944
944
求和放大器电路图解析
在反相运算放大器中,反相放大器有一个输入电压(Vin)施加到反相输入端。单片机开发工程师表示,如果在输入中增加更多的输入电阻,每个输入电阻的值都等于原始输入电阻(Rin),则最终会得到另一个运算放大器电路,称为求和放大器电路。
2023-07-10 11:36:10
336
336
差分放大器公式,惠斯通电桥差分放大器电路分析
一般情况下,在将运算放大器的输入端连接到放大器,使用“反相”或“非反相”输入端放大单个输入信号,而另一个输入端接地。英锐恩单片机开发工程师表示,由于标准运算放大器具有反相和无反相两个输入,因此我们也可以同时将信号连接到这两个输入,从而产生另一种常见的运算放大器电路,称为差分放大器。
2023-07-10 11:29:01
1540
1540
反相输入放大器的输入阻抗很低这个缺点是怎么产生的?
电子电路中的运算放大器,有同相输入端和反相输入端,输入端的极性和输出端是同一极性的就是同相放大器,而输入端的极性和输出端相反极性的则称为反相放大器。
2023-07-08 10:17:36
418
418
反相输入放大器电路原理图解
电子电路中的运算放大器,有同相输入端和反相输入端,输入端的极性和输出端是同一极性的就是同相放大器,而输入端的极性和输出端相反极性的则称为反相放大器。我们都知道反相放大器能将输入的信号反相放大,这是很基本的知识,学过电路的一般都知道。
2023-05-23 09:20:39
2124
2124
反相输入放大器与生俱来的坑
我们都知道反相放大器能将输入的信号反相放大,这是很基本的知识,学过电路的一般都知道。反相放大器的公式为Vout=-Vin*Rf/Rin.根据已知的公式,能很轻松的完成设计,但反相放大器与生俱来的有个
2023-05-18 09:26:55
448
448
高增益反相比例放大器设计(二)
【任务】设计一个反相比例放大器,放大倍数为200,输入电阻Ri为200k(与前级电路阻抗匹配),输入电压ui为0~±50mV直流。
2023-03-31 15:58:16
1184
1184
高增益反相比例放大器设计(一)
【任务】设计一个反相比例放大器,放大倍数为200,输入电阻Ri为200k(与前级电路阻抗匹配),输入电压ui为0~±50mV直流。
2023-03-31 15:55:53
1205
1205
电路设计中放大器的输入阻抗高,才不会影响待放大信号
电子电路中的运算放大器,有同相输入端和反相输入端,输入端的极性和输出端是同一极性的就是同相放大器,而输入端的极性和输出端相反极性的则称为反相放大器。反相放大器的公式为Vout=-Vin*Rf
2023-03-06 14:44:21
467
467模拟电路基础:反相比例放大器和同相比例放大器
如图1所示为反相比例放大器交流模型,信号经由R1送到反相端,反相端与输出端之间跨接Rf。 R1为输入电阻,Rf为反馈电阻。 输入信号和反馈信号都加到集成运放的反相输入端(并联反馈的特征)。
2023-02-16 14:12:01
19398
19398
反相输入放大器的这些坑,你都踩呢?
我们都知道反相放大器能将输入的信号反相放大,这是很基本的知识,学过电路的一般都知道。反相放大器的公式为Vout=-Vin*Rf/Rin.根据已知的公式,能很轻松的完成设计,但反相放大器与生俱来的有个
2022-12-05 14:25:36
328
328反相放大器和非反相放大器的定义及区别
运算放大器的两大类是反相放大器和非反相(同相)放大器。反相放大器和非反相放大器之间的关键区别在于,反相放大器是产生与应用输入异相的放大输出信号的放大器。相反,非反相放大器在不改变输出信号相位的情况下放大输入信号电平。
2022-11-30 17:01:34
4503
4503
反相运算放大器的相关知识
运算放大器的配置可以通过两种方式完成,即反相运算放大器和同相运算放大器。在这些配置中的任何一种当中,输出都会返回到其输入,这称为反馈。这种反馈用于不同的功能电路,如振荡器、滤波器、放大器、不同类型的稳压器、整流器等。
2022-08-23 14:15:14
5370
5370
一文详解反相输入放大器
我们都知道反相放大器能将输入的信号反相放大,这是很基本的知识,学过电路的一般都知道。反相放大器的公式为Vout=-Vin*Rf/Rin.根据已知的公式,能很轻松的完成设计,但反相放大器与生俱来的有个
2022-08-22 11:06:37
2835
2835详解反相放大器的计算公式
我们都知道反相放大器能将输入的信号反相放大,这是很基本的知识,学过电路的一般都知道。反相放大器的公式为Vout=-Vin*Rf/Rin.根据已知的公式,能很轻松的完成设计,但反相放大器与生俱来的有个
2022-04-26 09:24:37
27869
27869反相放大器电路设计步骤以及仿真
所谓反相放大器电路,就是输入信号按比例放大,并且输出信号和输入信号相位相差180度,这意味着输入是正电平,那么输出就是负电平,反之亦然,通过Rf和Ri的阻值比例设置放大倍数,反向放大器电路有着优秀
2022-04-18 08:25:33
6539
6539
反相放大器和同相放大器的过程和区别及选择方式概述
电子电路中的运算放大器,有同相输入端和反相输入端,输入端的极性和输出端是同一极性的就是同相放大器,而输入端的极性和输出端相反极性的则称为反相放大器。
2020-11-14 11:03:22
21912
21912
反相放大器和同相放大器的增益公式计算
放大器具有一个简单的比例增益公式:VOUT=VIN(R2/2R1)。这一增益正比于一个电阻比,并可取任何数值。R3对增益没有任何影响。如果你需要一个其增益比与反相放大器相同的同相放大器,则图2所示的电路能满足要求。其近似增益公式为VOUT=VIN(R2/R1)。
2020-09-17 10:16:07
25076
25076
基于双运算放大器AD8592的反相取样保持放大器的电路设计
许多应用需要一个输出与其输入信号的取样点反向的取样电路。一个简单的办法,是将一个共同非反向取样保持放大器和一个反相放大器串联。典型的反相放大器是从两个电阻得到电压反馈的运算放大器。这些电阻的值通常是
2020-07-28 14:21:52
1040
1040
反相放大器电路的构成及应用
集成运算放大器按照输入方式可以分为同相、反相、差分三种接法,按照输入电压与输出电压的运算关系可以分为比例、加法、减法、积分、微分等,输入方式和运算关系组 合起来,可以构成各种运算放大器。
2019-07-02 13:59:27
13195
13195
同相比例放大器和反相比例放大器各有什么特点
同相比例放大器和反相比例放大器各有什么特点?
1、同相放大器的最大的优点就是输入阻抗接近无穷大,常常作为电压跟随器使用,进行隔离。反相放大器的最大的优点是输入端的正反相电位差接近为0,只存在差模信号,抗干扰能力强。
2019-03-30 11:18:18
101579
101579
由电路比率决定增益的直流反相放大器
由电路比率决定增益的直流反相放大器
电路的功能
OP放大器的反相放大电路用于信号的反相(选定R1=R2)或作单纯的放大器,其缺点是不能加大输入
2010-04-26 18:43:30
1346
1346
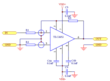
带保护环的1000倍高输入阻抗直流前置放大器
带保护环的1000倍高输入阻抗直流前置放大器
TLC2652在作直流微信号放大时,为了进一步减小交流干扰,可以在输
2010-01-04 12:59:00
1660
1660
放大器输入保护电路
放大器输入保护电路:当今的许多告诉运算放大器都具有片上输入保护。在大多数情况下,这种保护对用户是透明的;但在某些应用中,这种保护可能是电路的致命弱点。本文讨论输
2009-09-30 10:00:37
52
52反相放大器-The Inverting Amplifier
反相放大器 The Inverting Amplifier
The basic operational amplifier circuit is shown in Figure 1. This circuit gives closed-loop gain of R2/R1 whe
2009-05-16 12:35:09
2475
2475
电子发烧友App


























评论