TC642应用电路 (开关模式风扇速度控制器)

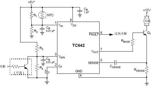
TC642是一款开关模式风扇速度控制器,用于控制直流无刷风扇的速度。器件采用脉宽调制威廉希尔官方网站 (PWM) 实现风扇速度与温度的正比关系。通过在VIN 输入引脚连接一个热敏电阻( 或其它电压输出温度传感器),可提供所需的1.25V 至2.65V 典型风扇的控制电压,和0% 至100%的PWM占空比。通过VMIN输入端的简单电阻分压器可设定风扇的最低转速。在上电、关断模式恢复以及瞬态故障后重启动时,片内集成的启动定时器可确保风扇电机可靠启动。在 VMIN ( 引脚3) 施加一个逻辑低电平可使风扇进入关断模式。
TC642 中采用了 Microchip Technology 的FanSenseTM专利威廉希尔官方网站 ,提高了系统可靠性。 风扇正常运行时,脉冲丢失检测器对SENSE 引脚( 引脚 5) 上的脉冲序列进行监视。风扇失速、开路或断接时,将使TC642 触发一次启动定时器。如果故障持续存在, FAULT 输出引脚将变为低电平,而器件则被锁定在关断模式。当PWM 输出占空比达到100% 时, FAULT 输出引脚也将输出低电平,表明可能出现热失控现象。此时风扇仍继续运行。欲了解器件的更多信息和系统设计指南,请参见第5.0 节的“典型应用”。
电子发烧友App










































评论