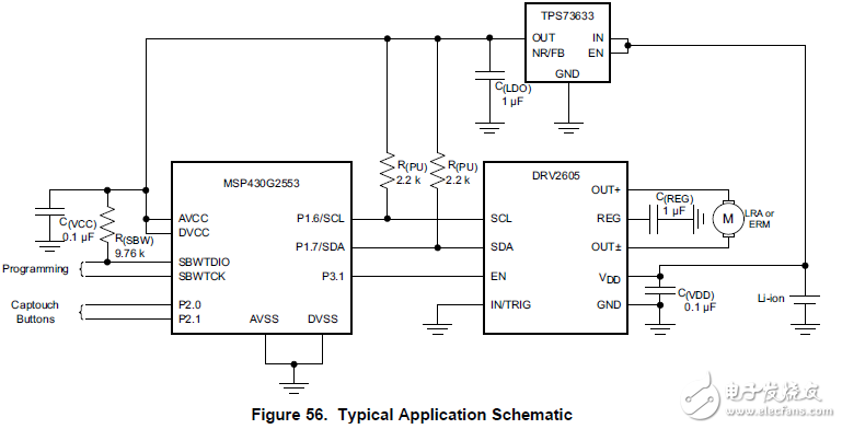
用于智能环路架构的触觉驱动电路设计
- 单片机(614606)
- 驱动电路(107063)
- 智能硬件(106010)
相关推荐
什么是电路设计中的自感和互感?PCB走线的回路电感和环路面积是什么?
什么是电路设计中的自感和互感?PCB走线的回路电感和环路面积是什么? 电路设计中的自感和互感是电磁学中非常重要的两个概念,它们在电路中起着重要的作用。电路中的自感和互感涉及到电流、磁感应强度和电压
2023-10-23 09:58:59
92
92MOS管的驱动电路设计案例
对于小功率电源(50W以内)MOS管的驱动电路设计相对简单,只需要一个驱动电阻Rg即可对MOS管进行驱动。此时的驱动开通电阻和关断电阻阻值一致。
2023-06-19 10:41:33
1270
1270
不同类型的LED驱动电路设计方案
硬件研发工程师,在项目开发的时候,或多或少会遇到LED驱动的电路设计问题;针对LED驱动电路设计,电路一点通给各位小伙伴们分享下不同类型的LED驱动电路方案,后续项目设计研发可以参考选用,避免了一些冗余的方案选择问题,方便你的电路设计工作。
2023-06-19 09:08:38
867
867
节能压电触觉驱动器是触摸传感器最好的朋友
图3显示了多通道触觉系统的高级框图。例如,当用户敲击按键时,电容式触摸传感器 IC 会检测到动作并将信息报告给微处理器,微处理器指示压电触觉驱动器将适当的振动模式应用于使用高压多路复用器选择的压电
2022-12-20 15:41:21
678
678
电源MOS管的驱动电路设计
对于小功率电源(50W以内)MOS管的驱动电路设计相对简单,只需要一个驱动电阻Rg即可对MOS管进行驱动。此时的驱动开通电阻和关断电阻阻值一致。
2022-11-08 15:42:18
4478
4478
压电式驱动:不同触觉反馈应用里不同的驱动选择
在上一期的触觉反馈中,我们介绍到了目前主流触觉反馈设计中常用的执行器和驱动器。传动器产生振动效果离不开触觉驱动器,触觉驱动器发送模拟或数字输入信号,然后驱动器放大信号或从构件中调用波形,并输出到传动
2022-07-12 08:35:00
4113
4113不同驱动威廉希尔官方网站 下的触觉反馈
在越来越智能化的HMI设计上,我们时常会和一类威廉希尔官方网站
打交道——触觉反馈。触觉反馈目前在终端的主要表现形式是“振动”,触觉反馈威廉希尔官方网站
通过作用力、振动等一系列动作为使用者再现触感。这一反馈增强了人机交互
2022-07-07 07:12:00
2461
2461单极步进电机驱动器的电路设计
这是单极步进电机驱动器的电路设计,用于控制 5、6 或 8 线的单极步进电机。它使用四个 MOSFET IRFZ44。该电路可以在独立式或 PC 控制模式下运行。
2022-06-21 16:03:52
1972
1972
常用驱动电路设计及应用pdf
本书介绍了19个典型的驱动电路设计案例,内容包含LED点阵驱动
电路系统设计、LED荧光灯驱动电路系统设计、液晶显示器驱动电路系
统设计、数码管驱动电路系统设计、MOS管驱动电路系统设计、蜂鸣器
2021-12-06 10:28:46
116
116高频感应加热电源驱动电路设计方案
感应加热电源驱动电路设计方案,希望能够通过本次的方案分享,帮助大家更好的完成研发设计工作。 在本次所分享的高频感应加热电源驱动电路设计方案中,我们使用芯片IR2llO用于该种驱动半桥串联谐振逆变器的...
2021-11-06 14:36:01
78
78高频电源模块驱动电路设计
高频电源模块驱动电路设计(现代高频开关电源威廉希尔官方网站
及应用 百度网盘)-本文介绍了驱动器M57962AL的特点以及选用该驱动器实现的IGBT~动电路
2021-09-29 17:51:16
26
26常见led驱动电源电路设计大全(十款电路设计原理图详解)
本文主要介绍了常见led驱动电源电路设计大全(十款电路设计原理图详解)。led驱动电源是把电源供应转换为特定的电压电流以驱动led发光的电源转换器,通常情况下led驱动电源的输入包括高压工频交流(即市电)、低压直流、高压直流、低压高频交流(如电子变压器的输出)等。
2018-01-25 10:13:28
192861
192861
环路供电型热电偶温度测量电路设计
本文为大家带来的是一款14位4-20mA 环路供电型热电偶温度测量系统电路设计 图,该电路是一完整的环路供电型热电偶温度测量系统,使用精密模拟微控制 器 的 PWM 功能控制4 mA 至20 mA
2014-12-09 11:11:30
1804
1804
基于共模扼流圈的高速CCD驱动电路设计方案
为了降低CCD驱动电路的功耗,提出了基于共模扼流圈的CCD驱动电路设计方案。该方案采用CCD驱动器产生低电压的驱动信号,然后利用共模扼流圈进行电压幅度的放大。
2013-10-24 15:54:48
3242
3242
总线LVDS驱动器电路设计
提出了一种用于多点数据传输的BLVDS(Bus low voltage differential signal)驱动器电路设计。设计中将电压模式驱动器电路和双电流源模式驱动器电路相结合实现多点数据传输,既充分利用了LVDS
2010-07-29 15:45:25
40
40IGBT智能化驱动电路设计
摘要:IGBT的驱动电路是应用IGBT开关管的关键威廉希尔官方网站
,一个性能好的驱动电路不仅能有效地驱动IGBT,而且能可靠地保护IGBT。本文介绍了一种半桥电路专用的高压大电流IGBT智能化驱动电
2010-05-12 09:58:52
63
63LED照明驱动电源电路设计威廉希尔官方网站 应用
LED照明驱动电源电路设计威廉希尔官方网站
应用
LED 的排列方式及LED 光源的规范决定着基本的驱动器要求。LED驱动器的主要功能就是在一定的工作条件范围下限制
2009-12-11 21:44:45
1110
1110
共模反馈环路稳定性分析及电路设计
共模反馈环路稳定性分析及电路设计
全差分运放(fully differential operation)相对于单端输出电路来说,不仅输出摆幅更大、共模噪声抑制更好,还能消除高阶谐波失真。然
2009-10-25 10:04:09
4926
4926
igbt驱动电路设计
IBGT驱动电路设计
我们设计了一种基于光耦HCPL-316J的IGBT驱动电路。实验证明该电路具有良好的驱动及保护能力。下面是此IBGT驱动电路的原
2008-10-21 09:33:04
9218
9218
电子发烧友App










评论