LS_696 V1.0 液晶显示器控制主板,支持 3840x2160 及以下分辨率的 LCD Panel,主芯片 用 Realtek RTD27XX。
2023-05-23 16:43:31
0 基于AT89C51单片机用74HC595与74LS154设计的16×16点阵屏Proteus仿真及程序
2023-05-05 10:07:28
5 基于stm32的74HC595仿真数码管显示(包含源程序及仿真)
2023-04-20 15:56:42
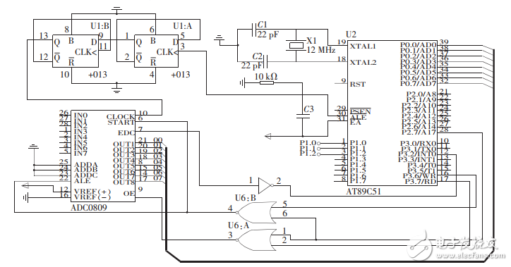
8 基于AT89C51单片机与74LS164 的动态显示接口 在单片机应用系统中,显示器显示常用两种方法:静态显示和动态扫描显示。所谓动态显示,就是一位一位地轮流点亮各位显示器(扫描) ,对于每一位
2009-11-03 09:52:18
中微爱芯AIP74HC595是一款低噪声、低功耗、高速的COMS移位寄存器能够驱动15个LS-TTL的负载替代SN74HC595
2022-10-27 15:27:56
655 
16x16点阵滚动显示汉字程序+仿真原理图 74HC595驱动资料文件下载
2022-08-29 10:16:47
29 电子发烧友网站提供《arduino和ic 移位寄存器74hc595驱动LED.zip》资料免费下载
2022-08-24 09:50:58
3 在这个ESP32 74HC595项目中,我们将仅使用三个引脚连接三个 74HC595,并连接三个 7 段显示器以仅使用来自 ESP32 的三个引脚查看输出,ESP32 是一种支持 WiFi/BT 的微控制器设备,是许多基于物联网的流行选择项目。
2022-08-11 16:09:19
4224 
基于8051的Proteus仿真-74HC595与74LS154设计的16×16点阵屏
2022-05-11 17:35:11
55 中微爱芯AiP74HC595是一款低噪声、低功耗、高速的COMS移位寄存器,能够驱动15个LS-TTL的负载,可Pin-to-Pin替代TI(德州仪器)的SN74HC595N。在单双色户外大屏应用中
2022-05-06 10:31:16
248 
MCU驱动74hc595下图关于595数据手册上的介绍,使用比较简单两片级联控制扩展IO输出端口,可以用最少三个GPIO控制16路输出单片机驱动595/* 通讯控制信号 */#define
2021-12-05 10:36:05
58 :74HC595是典型的移位串转并三态输出驱动器。8 位并行三态输出,并且可以级联输出。74HC595引脚功能:74HC595时序图 :74HC595传输2字节过程:2. 软件编程定义595的控制管脚,并在初始化函数配置标准IO口模式,即2.2,2.3,2.4配置成低电平注
2021-11-24 10:36:02
25 4、数码管显示数码管驱动电路采用2片74HC595芯片进行IO扩展,仅仅只需3Pin即可驱动需要16位引脚的数码管。74HC595是一个8位串行输入、并行输出的位移缓存器。只有对74HC595
2021-11-24 10:21:07
18 74HC595移位寄存器
2021-11-24 10:06:14
18 两个74HC595D驱动芯片控制三位数码管显示概述一.数码管引脚及使用概述1.1位数码管显示方式2.3位数码管3.3位数码管电路图二.74HC595D引脚及使用概述1. 74HC595引脚图2.两个
2021-11-24 09:51:03
46 74HC595驱动2位数码管驱动芯片:74HC595,74LS595,单片机:AT89C52,或者STC89C52都可以实例代码#include <STC89C5xRC.H&
2021-11-24 09:36:03
29 最近在调74HC595,单片机IO直连控制74HC595,单片机输出3.3v, 而74HC595是5v供电。将 74HC595改成3.3V供电可以完美控制,但是输出的电压为3.3V导致不能驱动继电器,所以还是得用5V供电,然后用三极管抬高单片机IO电压。...
2021-11-23 17:36:17
29 单片机控制74hc595驱动4个单数码管静态显示演示效果:*材料 AT89C52 、74HC595采用Proteus仿真实例程序#include<reg51.h>
2021-11-23 17:21:20
27 74ls07六组驱动器中文手册说明。
2021-04-06 14:32:02
13 本文档的主要内容详细介绍的是使用单片机实现75LS595与74LS154控制16乘16点阵屏显示的C语言程序。
2021-03-24 14:45:00
33 本文档的主要内容详细介绍的是使用单片机和74LS595和74LS165扩展实现8乘8键盘的仿真文件免费下载免费下载。
2021-03-22 11:21:49
19 使用单片机实现74LS595串行扩展3位LED静态显示的仿真文件免费下载
2021-03-22 10:18:58
11 使用单片机实现74LS595串行扩展3位LED静态显示的仿真文件免费下载
2021-03-22 10:18:58
6 本文档的主要内容详细介绍的是使用单片机实现74LS595串行选通8位LED动态显示的仿真文件免费下载。
2021-03-22 10:18:57
11 74HC595性能简介:1、74HC595是典型的移位串转并三态输出驱动器。,2、8位并行三态输出,并且可以级联输出。,3、100MHz的移位频率传输数据。,4、高阻抗输入,MOs推动输出。可以兼容TTL。,5、74HC595.常用封装是S016和DIP16。
2020-01-10 16:51:27
15 本系统要求设计一个 LED 立体显示器,它主要是由 STC89C52 控制部分、 74HC595 驱动部分、LED 矩阵显示部分组成。
2018-06-20 08:00:00
6 用STC89C52,74hc138驱动列,74hc595驱动行,8x8点阵显示问题。
2018-05-30 10:18:00
9428 
本文首先介绍了74ls595和74hc595区别,其次阐述了74ls595的工作原理、引脚图及功能、逻辑功能、电路图,最后介绍了74ls595引脚图及功能、应用电路图,具体的跟随小编一起来了解一下。
2018-05-29 14:49:38
40596 
P1口外接4×4键盘,输出使用74LS164驱动一位数码显示器。
2018-05-29 11:05:00
3690 
本文首先介绍了74ls595级联电路及对它的驱动程序进行了分享,另外还介绍了74LS595串入并出应用电路及程序。
2018-05-28 14:28:14
8562 
本文主要介绍了74ls595引脚图及功能,另外还介绍了74ls595四款应用到电路图。
2018-05-28 14:08:54
35034 
本文首先介绍了74ls595引脚图及功能,其次介绍了74ls595真值表,最后介绍了三款74ls595的应用电路图。
2018-05-28 13:03:34
26343 
本文主要介绍了五款74ls595驱动数码管、计时显示和超声波测距仪以及74ls595级联电路。
2018-04-28 11:32:04
8464 
74LS164是一个串行输入并行输出的移位寄存器,可用于扩展并行输出口。74LS165是8位并行输入串行输出移位寄存器,可以扩展一个或多个8位并行I/O口。本文主要介绍了74ls164驱动数码管电路以及74LS164驱动4位共阳数码管代码。
2018-01-27 11:48:16
17534 
74LS245是常用的芯片,用来驱动led或者其他的设备。本文介绍了什么是74ls245与它的引脚图与用法,最后介绍了74ls245的作用。
2018-01-27 09:23:31
32795 
本文介绍了74LS164特性、74ls164的工作条件与74LS164电器特性,其次介绍了74LS164驱动数码管程序与74LS164驱动数码管仿真图。
2018-01-27 08:55:59
13969 
tlc2543 TLV5616 74LS595 74LS07芯片的使用手册。
2016-04-26 16:55:36
63 74LS595产品手册。
2016-04-26 16:55:36
6 Proteus之74LS164驱动数码管显示时间,很好的Proteus资料,快来下载不学习吧。
2016-04-19 09:32:52
81 对于595这款ic的一个简单应用,希望能帮到一些对单片机的初学者,谢谢!
2016-02-16 16:26:12
1 74LS595-8位输出锁存移位寄存器,常用作数码管驱动芯片
2016-01-12 17:38:59
17 74ls595芯片穿转并芯片的中文资料。
2016-01-07 16:38:41
34 基于单片机74HC595去驱动点阵程序,喜欢的朋友下载来学习。
2016-01-06 14:31:16
123 本文讨论了基于单片机的LED 点阵显示控制系统设计所用的各种方法,制作出一个以单片机作为控制单元的点阵显示屏。设计采用动态扫描的显示方法,选取74LS154 和74LS595 芯片分别构成
2012-02-01 15:59:15
153 用74HC595、138、4953等做的单色屏模组驱动程序
2011-07-24 16:10:22
19267 74ls00 2 输入四与非门 74ls01 2 输入四与非门 (oc) 74ls02 2 输入四或非门 74ls03 2 输入四与非门 (oc) 74ls04 六倒相器 74ls05 六倒相器(oc) 74ls06 六高压输出反相缓冲器/ 驱动器 (oc,30v) 74ls07 六高压输
2011-05-30 17:15:31
336 在单片机系统中LED显示器是应用最广泛的一种,而其与单片机的接口方法有很多。如可用74LS274、74LS248、74LS249直接驱动LED,也可用带有锁存功能的芯片CD4511、CD14513、MC4495驱动,或者用
2011-04-25 12:14:04
165 SN54LS595,
2010-08-03 21:17:51
41 TFT LCD显示器的驱动原理
TFT 液晶显示器的驱动原理 (一) 我们针对TFT LCD的整体系统面来做介绍, 也就是对其驱动原理来做介绍, 而其驱动原理仍然因
2010-04-23 15:15:07
5211 74HC595驱动8个LED电路
2010-02-25 15:43:02
7581 
本文介绍了应用移位寄存器芯片74HC595 实现LED 动、静态显示的基本原理。提出了一种用74HC595 实现多位LED 显示的新方法。同时对该系统的硬件组成和
2009-09-09 08:39:44
349
8位LED显示器电路:通过74HC164 的输出可实现LED 的驱动控制,有关LED 的结构
2008-09-22 11:09:06
20332 
74LS688/74LS682/74LS684/74LS685/74LS687 pdf datasheet
2008-08-06 12:41:13
41 74ls245引脚图
总线驱动器74LS244和74LS245经常用作三态数据缓冲器,74LS244为单向三态数据缓冲器,而74LS245为双向三态数据缓冲器。单向的内部有8个三态驱动器,分成两组
2008-03-16 09:09:52
28224 
74ls00的应用电路如图5.1所示。电路中由两个与非门构成单脉冲发生器,计数器74LS161对其产生的脉冲进行计数,计数结果送入字符译码器并驱动数码管,使之显示单脉冲发生器产生的脉冲个数。
2007-12-17 23:22:29
104 74LS161计数器及显示应用电路图
电路中由两个与非门构成单脉冲发生器,计数器74LS161对其
2007-12-02 22:25:26
10890 
评论