可编程片上系统(PSoC)是由MCU与可编程逻辑和高性能模数转换功能以及常用固定功能外设组合而成。此外,这些器件还集成有闪存、SRAM及EEPROM.
2016-12-28 11:26:07
1080 MAX16046 - 12-Channel/8-Channel EEPROM-Programmable System Managers with Nonvolatile Fault Registers - Maxim Integrated Products
2022-11-04 17:22:44
MAX16046A - 12-Channel/8-Channel EEPROM-Programmable System Managers with Nonvolatile Fault Registers - Maxim Integrated Products
2022-11-04 17:22:44
MAX16046_09 - 12-Channel/8-Channel EEPROM-Programmable System Managers with Nonvolatile Fault Registers - Maxim Integrated Products
2022-11-04 17:22:44
MAX16049 - 12-Channel/8-Channel EEPROM-Programmable System Managers with Nonvolatile Fault Registers - Maxim Integrated Products
2022-11-04 17:22:44
核心部件。”Altera这款新FPGA以本来为CPLD系列“头衔”的“MAX”来命名,也是想突出其延续了Altera可编程产品物美价廉的传统,而低成本的MAX 10所拥有的一些性能通常只有高端FPGA才具备。
2019-07-01 08:14:44
无关Max+plusⅡ系统的核心Complier支持Altera公司的FLEX10K、FLEX8000、FLEX6000、MAX9000、MAX7000、MAX5000和Classic可编程
2009-10-09 17:14:29
概述:MAX1732是一款可编程存储器, 它为双列14脚封装。
2021-05-19 06:53:44
MAX6870/MAX6871可编程电源特点及引脚功能
2012-08-20 23:32:23
MAX16046A采用56引脚、8mmx8mmTQFN封装或64引脚、10mmx10mmTQFP封装,工作温度范围为-40°C至+125°C。
2021-04-16 07:20:56
概述:MAX16048A采用56引脚、8mmx8mmTQFN封装或64引脚、10mmx10mmTQFP封装,工作温度范围为-40°C至+125°C。
2021-04-14 06:22:34
概述:MAX3967是MAXM公司生产的一款可编程LED驱动器,用于最高270Mbps数据速率的光发送器。电路包括:带可编程温度系数的高速电流驱动器、LED预偏置电压调节以及禁用功能电路。电路接受
2021-05-17 07:27:10
可编程器件的编程原理是什么?指令集对CPU的意义是什么?
2021-11-30 07:39:47
作者:Ron Wilson要点经济形势刺激了对可编程模拟元件的兴趣。不存在将可编程模拟芯片用于一个系统的设计流程。设计流取决于供应商为理解芯片而提供的隐喻(metaphor)。今后,这些设计流也许
2019-07-05 07:51:19
可编程逻辑器件是如何发展的?
2021-04-29 06:23:22
可编程逻辑控制器具有哪些特点?可编程逻辑控制器有哪些应用领域?
2021-10-11 07:23:38
概述:MAX4766是MAXIM公司生产的可编程限流开关,它采用了专有的控制拓扑,能提供精度为±10%的精确限流。输入电压范围为2.25V至4.5V。 限流值在0.075A至1.5A之间,由电阻设定
2021-05-17 07:43:25
可编程音频时钟发生器MAX9485资料下载内容主要介绍了:MAX9485引脚功能MAX9485功能和特性MAX9485应用范围MAX9485内部方框图MAX9485极限参数MAX9485典型应用电路
2021-04-02 06:21:48
系统管理微控制器MAX31782资料下载内容主要介绍了:MAX31782关键特性MAX31782引脚功能MAX31782内部方框图MAX31782典型应用电路MAX31782电气参数
2021-03-24 06:09:24
NTSC 和 PAL 制式的 256 个用户可编程字符,256个用户自定义字符或图形储存于EEPROM,DP7456 提供 28 引脚 TSSOP 封装,工作温度范围(-40℃~+85℃)。1
2017-10-07 11:18:07
NTSC 和 PAL 制式的 256 个用户可编程字符,256个用户自定义字符或图形储存于EEPROM,DP7456 提供 28 引脚 TSSOP 封装,工作温度范围(-40℃~+85℃)。1
2017-06-07 17:46:31
CPLD是什么?FPGA包含哪几类可编程资源呢?FPGA可编程器件和CPLD可编程器件有哪些相同点和不同点?
2021-11-10 07:42:51
,足以满足设计一般的数字系统的需要。目前常用EEPROM,CPLD,FPGA。 PLA,PAL,GAL是早期的可编程器件,已经淘汰。可编程逻辑器件PLD(Programmable Logic Dev...
2021-07-22 09:05:48
什么是可编程片上系统?有什么优缺点?
2021-06-21 07:50:51
什么是可编程逻辑控制器?可编程逻辑控制器主要有哪些特点?可编程逻辑控制器主要有哪些应用领域?
2021-07-05 06:00:06
各位大神 求led可编程风火轮电路图(不可编程叶可以) 急... 可以求发网盘地址或865641213@qq.com
2014-10-08 16:25:13
1 引 言 在系统可编程模拟电路(In System ProgrammabilityProgrammable Analog Circuits,ispPAC)是可编程模拟器件的一种,其内部有可编程
2019-07-02 07:06:27
性能好,规模大,可重复编程,开发投资小等优点。随着微电子威廉希尔官方网站
的发展,FPGA的成本不断下降,正逐渐成为各种电子产品不可或缺的重要部件。由于FPGA有着如此众多的优点,因此系统采用FPGA作为控制芯片,实现可编程电压源系统,为需要可调电压源的电子产品提供高精度、高可靠性的电压。但是,谁知道我们具体该怎么做吗?
2019-08-07 08:03:09
可编程电源指某些功能或参数可以通过计算机软件编程进行控制的电源。可编程电源的实现方法有很多种。其中,现场可编程门阵列(Field ProgrammableGate Array,FPGA)具有性能好,规模大,可重复编程,开发投资小等优点。
2019-11-04 06:26:07
如何采用FPGA设计可编程电压源系统?
2021-04-29 06:12:52
性能好,规模大,可重复编程,开发投资小等优点。随着微电子威廉希尔官方网站
的发展,FPGA的成本不断下降,正逐渐成为各种电子产品不可或缺的重要部件。由于FPGA有着如此众多的优点,因此系统采用FPGA作为控制芯片,实现可编程电压源系统,为需要可调电压源的电子产品提供高精度、高可靠性的电压。
2019-08-19 06:54:51
本文以乘法器的设计为例,来说明采用可编程逻辑器件设计数字系统的方法。
2021-04-29 06:22:10
可编程无线遥控多通道开关系统的工作原理是什么?可编程无线遥控多通道开关系统是由哪些部分组成的?怎样去设计可编程无线遥控多通道开关系统?
2021-05-20 06:12:57
为什么要设计一种可编程嵌入式系统?基于Java的可编程嵌入式系统是如何实现的?
2021-04-27 07:20:32
现场可编程门阵列(FPGA)是一种可编程逻辑器件,由成千上万个完全相同的可编程逻辑单元组成,周围是输入/输出单元构成的外设。制造完成后,FPGA可以在工作现场编程,以便实现特定的设计功能。典型设计工
2019-08-06 08:27:36
概述:MAX6871是一款可以EEPROM可编程、多电压电源排序器/监控电路监视多路电压检测器输入、两路辅助输入和四个通用逻辑输入。MAX6870具有可编程输出,适用于高度可配置的电源排序应用。
2021-04-12 07:23:54
max7000系列器件可编程逻辑的威廉希尔官方网站
规范
2007-11-14 12:49:29
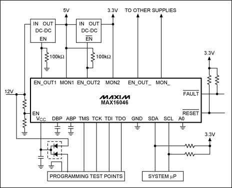
17 The MAX16046/MAX16048 EEPROM-configurable systemmanagers monitor, sequence, track, and margin
2008-06-30 13:38:25
21 MAX16047/MAX16049 EEPROM可配置系统管理器对多个系统电压进行监测、排序、跟踪。MAX16047可以同时管理最多12个系统电压,MAX16049可以管理最多8个电源电压。该系列器件都集成有一个用来
2008-11-15 18:20:18
25 MAX16047/MAX16049 EEPROM可配置系统管理器对多个系统电压进行监测、排序、跟踪。MAX16047可以同时管理最多12个系统电压,MAX16049可以管理最多8个电源电压。该系列器件都集成有一个用来
2008-11-15 18:21:37
25 本文介绍MAXIM公司生产的可编程电池充电管理芯片MAX712/ MAX713,利用MAX712/ MAX713系列芯片及简单外围电路可设计低成本的单多节镍氢电池或镍镉电池充电器,非常适用于便携式电子
2008-11-18 13:15:10
46 熟悉常用逻辑器件的分类;了解常用可编程逻辑器件的内部结构;熟悉可编程逻辑器件的开发流程;掌握MAX+plusII软件。重点:基于MAX+plusII软件进行PLD设计的流程。难点:PLD的
2008-12-01 17:36:45
19 可编程操作界面在SCADA系统中的应用
2009-01-19 12:29:42
23 MAX3160是MAXIM公司推出的可编程多协议收发器件,通过对其管脚的编程控制可实现双收双发RS-232接口或单路RS485/422收发功能.该芯片具有设计方便,使用灵活等特点,文中介绍了MAX3160的引脚
2009-04-29 14:36:13
93 本文介绍了 MAX7000 系列CPLD 器件在DSP 接口电路中的应用,重点介绍了TMS3202××系列DSP 和存储器,LCD 接口的方法,并辅以VHDL 源程序的例子。关键词:DSP;MAX7000;CPLD;可编程
2009-06-29 08:57:03
43 可编程逻辑器件资料:Cyclone Device Handbook, Volume 1Stratix III Device Handbook, Volume 1MAX II Device Handbook
2009-12-08 16:32:17
0 MAX16046A/MAX16048A EEPROM可配置系统管理器能够对多个系统电压进行监测、排序、跟踪和裕量调节。MAX16046A可以同时管理12路系统电压,MAX16048A可以管理8路电源
2023-04-03 09:52:07
MAX16047/MAX16049 EEPROM可配置系统管理器对多个系统电压进行监测、排序、跟踪。MAX16047可以同时管理最多12个系统电压,MAX16049可以管理最多8个电源电压。该系
2023-04-03 10:12:07
摘要:从分析在系统可编程模拟电路中的基本单元PAC块出发.阐述了在系统可编程模拟电路的原理、特点及应用。美键词:运算跨导放大器 模拟前端
2010-05-08 09:37:20
15 MAX16046A/MAX16048A EEPROM可配置系统管理器能够对多个系统电压进行监测、排序、跟踪和裕量调节。MAX16046A可以同时管理12路系统电压,MAX16048A可以管理8路电源电压。这些器件都集成了用
2010-11-05 21:51:29
115 摘要:本文介绍MAXIM公司生产的可编程电池充电管理芯片MAX712/ MAX713,利用MAX712/ MAX713系列芯片及简单外围电路可设计低成本的单多节
2006-03-11 13:01:56
2288 
MAX6889, MAX6890, MAX6891 EEPROM可编程、八/六/四路电源排序器/监控电路
MAX6889/MAX6890/MAX6891 EEPROM可编程、多电压电源排序器/监视器可监视多路电压探测器
2008-10-01 23:23:42
692 In-Circuit Programming for the MAX16046–MAX16049 EEPROM-Programmable System Managers
Abstract: The MAX16046,MAX1604
2008-11-15 18:26:37
1058 MAX9860 超低功耗单声道CODEC,提供可编程数字滤波器
MAX9860 概述
The MAX9860 is a low-power, voice band mono audio CODEC designed to provide a
2008-11-16 19:34:27
1345 
MAX16805, MAX16806 EEPROM可编程、高压、350mA LED驱动器,提供折返式LED电流调节
MAX16805, MAX16806概述 LED驱动器MAX16805/M
2009-03-14 19:32:33
562 
MAX16826 可编程、四串HB LED驱动器,可优化输出电压,并具有故障检测
MAX16826高亮度LED (HB LED)驱动器针对汽车LCD显示器和其他显示应用(如工业或台式计算机
2009-03-31 09:45:10
731 
MAX9257, MAX9258 可编程串行器/解串器,具有UART/I²C控制通道
2009-04-02 08:36:13
861 
MAX9668 10位可编程gamma基准系统,为TFT LCD提供MTP
概述
The MAX9668 outputs eight voltage references for gamma
2009-04-02 08:46:09
1053 摘要:MAX16046–MAX16049系统管理器可以在焊接到应用电路板后进行编程。这意味着只需储存未编程器件,而最新版本的配置信息可以在生产测试过程中写入器件。通过几项简单的测试
2009-04-23 08:41:01
835 
MAX1562, MAX1562H, MAX1563 可编程4A USB限流开关,带有自动复位和故障屏蔽功能
MAX1562/MAX1562H/MAX1563单路限流开关提供最高4A电流,用于驱动最多8个USB端口
2009-08-26 10:51:46
1103 
Sequencing with the MAX16046 System-Management IC
Abstract: Complex devices such as CPUs, ASICs
2009-11-16 08:25:44
1167 MAX9660 7位、可编程VCOM基准,带有30x OTP存储器
概述
MAX9660为TFT-LCD面板的VCOM调节提供可编程基准电压。7位、电流型数/模转换器(DAC)从外部
2009-12-17 13:07:51
1395 
MAX9665, MAX9666, MAX9667 6/8/10通道、10位、非易失可编程gamma和VCOM电压基准
概述
MAX9665/MAX9666/MAX9667提供多路可编程基准电压,用于TFT LCD的gamma
2009-12-17 13:13:55
699 MAX9660 7位、可编程VCOM基准,带有30x OTP存储器
概述
MAX9660为TFT-LCD面板的VCOM调节提供可编程基准电压。7位、电流型数/模转换器(DAC)从外
2009-12-19 12:43:57
762 
Maxim发布集成MTP存储器的可编程gamma校准基准系统
Maxim推出集成MTP(多次可编程)存储器的10位gamma校准基准系统MAX9672/MAX9673/MAX9674。器件省去了数字可变电阻、VCOM放大器、g
2010-01-14 08:37:34
1520 Maxim推出TacTouch可编程HPC芯片MAX11835
Maxim推出业内首款完全集成的可编程HPC (触觉反馈压电控制器) MAX11835*,可驱动单层和多层激励。MAX11835创新的触觉反馈方案,能够在
2010-02-02 08:45:55
571 利用MAX16046系统管理IC进行排序
CPU、ASIC、FPGA、存储器等复杂器件通常需要电源排序。MAX16046提供高度集成的排序、监测和电源裕量调节解决方案。本应用笔记介绍了一
2010-02-05 12:17:22
879 
MAX6870/MAX6871可编程电源特点及引脚功能和应用电路
1 特点及引脚功能
2010-03-05 15:45:13
1530 
MAX1562, MAX1562H, MAX1563 可编程4A USB限流开关,带有自动复位和故障屏蔽功能
MAX1562/MAX1562H/MAX1563
2010-03-20 09:46:53
1211 
采用FPGA的可编程电压源系统原理及设计计
概述:介绍一种基于FPGA的可编程电压源系统的设计与实现。采用FPGA为控制芯片,应用Quartus
2010-03-22 14:31:44
2095 
可编程振荡器,什么是可编程振荡器
可编程振荡器是20世纪90年代早期为克服常规振荡器制造时间长的缺点而推出的。如图1所示,任意频率的常规
2010-03-22 14:40:14
2426 可编程SoC(SoPC),什么是可编程SoC(SoPC)
SOPC ( System on a Programmable Chip,片上可编程系统)是以PLD(可编程逻辑器件)取代ASIC(专用集成电路),更
2010-03-26 17:01:35
2336 MAX9669 带有MTP的10位可编程gamma基准系统,用于TFT LCD
MAX9669可输出16路基准电压,用于TFT-LCD
2010-03-28 09:08:31
949 
MAX16047A/MAX16049A EEPROM可配
2010-09-30 09:04:28
1438 
MAX5898可编程内插与调制、500Msps、双路数模转换器(DAC)具有极佳的动态性能,针对高性能宽带、单载波或多载波通信系统进行优
2010-09-30 09:13:08
942 
MAX9697为12路可编程gamma电压基准系统,可提供具有10位分辨率的12路可编程基准电压。这些电压基准可用于TFT-LCD显示
2010-10-13 09:15:21
1218 
MAX1361/MAX1362低功耗、10位、4路模数转换器(ADC)具有数字可编程窗口比较器,为自动系统监控提供中断输出。配置完成后,当任何
2010-10-14 09:04:07
832 
MAX16046A/MAX16048A EEPROM可配置系统管理器能够对多个系统
2010-11-02 08:58:48
988 
MAX9939为通用、差分输入可编程增益放大器(PGA),可理想动态变化范围较宽的信号调理,例如电动机电流检测、医疗设
2011-01-11 10:14:41
1591 
MAX7057频率可编程的UHF发送器设计用于在300MHz至450MHz宽频率范围内发送ASK/FSK数据。MAX7057在功率放大器的输出端提供了一个调谐电容
2011-04-13 10:48:51
1305 
可编程有源晶振的制造方式及其优点: 可编程有源晶振是由两颗芯片;一为全硅MEMS谐振器,一为具有温补功能之启动电路锁相环CMOS芯片;利用标准半导体芯片MCM封装方式完成。 可编程有
2011-06-08 18:04:42
1689 该应用笔记介绍如何根据STO超时、时钟频率和UART位时钟计算MAX9257/MAX9258可编程串行器/解串器(SerDes)的CCEN持续时间。
2011-07-30 22:55:13
1353 
MAX9679A提供多路可编程基准电压,用于TFT LCD的gamma校准,此外还提供一路可编程基准电压用于调节VCOM。所有gamma和VCOM基准均具有10位数/模转换器(DAC)和大电流缓冲器
2012-02-20 11:07:18
1881 本文介绍了一个在基于非易失(NV)故障寄存器的可编程系统管理器中产生简单自动重启操作的有效方案。
2012-04-07 15:18:13
1190 
MAX9679B提供多个可编程参考电压,在TFT液晶显示器的伽马校正和可编程参考电压的VCOM调节。
2012-08-03 10:28:19
2940 
在电子电路中,滤波器是不可或缺的部分,其中有源滤波器更为常用。美国Maxim公司生产的可编程滤波器芯片MAX262可以通过编程对各种低频信号实现低通、高通、带通、带阻以及全通滤波处理,且滤波的特性参数如中心频率、品质因数等,可通过编程进行设置,电路的外围器件也少。
2016-04-14 16:26:11
31 第6章 FX2系列可编程序控制器及指令系统
第7章 S7-200系列可编程序控制器.
第8章 可编程序控制器的程序设计
第9章 可编程序控制器的应用系统设计
2016-04-29 11:28:59
27 PSoC 4 可编程片上系统
2017-10-10 09:47:46
11 本文档的主要内容详细介绍的是MAX7000可编程逻辑器件系列数据手册免费下载。MAX 7000系列高密度、高性能PLD基于Altera的第二代MAX架构。采用先进的CMOS威廉希尔官方网站
制造,基于EEPROM
2018-12-20 08:00:00
23 LTC2937:带EEPROM数据表的可编程六通道序列器和电压监控器
2021-05-19 16:02:05
2 MAX3000A器件可编程逻辑设备系列说明。
2021-05-26 10:11:40
7 片上可编程系统SOPC是一种灵活、高效的SoC解决方案,而FPGA 是可编程再设计的“万能”芯片,FPGA是作为专用集成电路(ASIC)领域中的一种半定制电路而出现的,在硅片上预先设计实现的具有可编程特性的集成电路,未来的FPGA芯片密度不断提高。
2021-10-01 09:07:00
1614 2022-11-17 12:41:55
0 LTC®2933 和 LTC2936 是 6 通道 I 2带EEPROM的C/SMBus可编程电压监控器。表 1 显示了凌力尔特广泛的可编程电压监控器和电力系统管理器系列。LTC2933 和 LTC2936 非常适合于需要准确电源过压 (OV) 和欠压 (UV) 检测的多轨系统。
2023-01-09 14:06:52
653 
MAX77812为四相、大电流、降压转换器,适用于高端游戏机、VR/AR耳机、数码单反相机、无人机、网络交换机和路由器,以及使用多核处理器的FPGA系统。本文介绍MAX77812提供的工厂可编程OTP(一次性可编程)选项。
2023-01-09 17:12:04
513 MAX16046为EEPROM可配置的系统管理器,可监测、排序、跟踪和裕量处理多个系统电压。该设计思路表明,只需在MAX16046上增加一个小的外部器件,就可以按照微控制器或外部按键开关的命令执行系统自动重启。
2023-01-23 10:31:00
560 
MAX16046为EEPROM可配置的系统管理器,可监测、排序、跟踪和裕量处理多个系统电压。该设计思路表明,只需在MAX16046上增加一个小的外部器件,就可以按照微控制器或外部按键开关的命令执行系统自动重启。
2023-02-07 15:28:22
399 
MAX16046–MAX16049 EEPROM可编程系统管理器是电源排序器、监视器和裕量器,可控制多达12个电源。电源由三个数字比较器监控,由可编程DAC输出裕量调节,并通过可编程状态机进行排序。
2023-02-20 10:02:01
489 
CPU、ASIC、FPGA 和存储器等复杂器件通常需要电源排序。MAX16046为排序、监视和电源裕量调节提供高度集成的方案。本应用笔记给出了使用具有特定时序要求的多个器件的示例系统,并提供了使用MAX16046的分步实现。
2023-05-09 11:19:20
414 
可编程片上系统(Programmable System-on-Chip,PSoC)是一种集成了数字逻辑、模拟电路和可配置模块的片上系统。它将传统的微处理器、微控制器和可编程逻辑器件等功能融合到一个芯片中,并提供了可编程的硬件资源和灵活的软件开发环境。
2023-07-06 15:15:09
2333
评论