由51单片机作为主控制器实现的恒流源设计
2023-08-22 11:15:24
193 
本文介绍利用VHDL语言实现FPGA与单片机的串口异步通信电路。
2023-08-03 15:45:37
327 
前篇教程我们已经介绍了如何控制51 单片机的IO 口输出高低电平,本章我们通过另外一个实验来讲述51单片机IO口的输出。通过单片机的一个IO口控制板载无源蜂鸣器,实现蜂鸣器控制。学习可以参考前面LED实验教程内容。
2023-07-17 14:23:54
1554 
单片机和WiFi模块通信的方法有以下几种: 1. 串口通信:将单片机与WiFi模块通过串口连接,单片机通过串口发送命令给WiFi模块,模块接收并响应。
2023-06-13 17:56:04
4067 基于51单片机双单片机串口通信仿真设计,资料包含仿真及源程序
2023-04-20 16:15:02
1 分别编写STM32与51单片机程序,通过串口通信,实现STM32按键控制51单片机LED的实验效果。
2022-12-28 14:27:14
4493 单片机是一个可编程的微控制器,和spi通信其实是两个独立的东西。只不过我们用单片机可以去实现spi通信而已,但是实现spi通信不一定非要单片机。
2022-12-22 14:03:12
2641 
讲解如何利用MODBUS通信协议,实现触摸屏与单片机的通信和控审I。详细介绍了触摸屏与单片机的硬件连接、软件
设置及编辑、MODBUS通信协议的使用方法等内容。
2022-08-02 09:50:41
13 单片机主要作用是控制外围的器件,并实现一定的通信和数据处理。但在某些特定场合,不可避免地要用到数学运算,尽管单片机并不擅长实现算法和进行复杂的运算。下面主要是介绍如何用单片机实现数字滤波。
2022-07-03 10:55:37
1922 用VC实现PC机与单片机的通信介绍了Windows98环境下利用Visual C++ 6.0的MSComm控件实现微机与微机及微机与单片机通信程序设计方法,并完整给出了微机、单片机的通信程序实例。
2009-12-05 09:15:50
1 系统设计原理
步进电机控制系统主要由单片机、键盘LED、驱动/放大和PC上位机等4个模块组成,其中PC机模块是软件控制部分。为保护单片机控制系统硬件电路,在单片机和步进电机之间增加过流保护电路
2022-02-11 14:55:53
51 单片机串口通信:通常的USB串行通信方式为全双工,即两条数据线:RXD和TXD,一条用于发送数据,一条用于接收数据。在串行通信前,需要对串行通信进行配置。对于单片机:RI为接受中断标志位,未通信
2021-12-28 19:48:52
7 文章目录单片机串口通信原理和控制程序单片机串口通信原理和控制程序我们前边学串口通信的时候,比较注重的是串口底层时序上的操作过程,所以例程都是简单的收发字符或者字符串。在实际应用中,往往串口还要和电脑
2021-12-17 18:31:33
11 接收到的内容,并根据接收的指令执行相应的操作。实验内容1、搭建实验电路,利用proteus仿真2、实现以下效果**效果1:**利用定时器的定时功能,用6位数码管实现时、分、秒的显示及更新;**效果2:**制定通信协议,PC机发送数据给单片机,根据发送的指令控制数码管显示时间值的“暂停”及“重启”代
2021-12-17 18:30:22
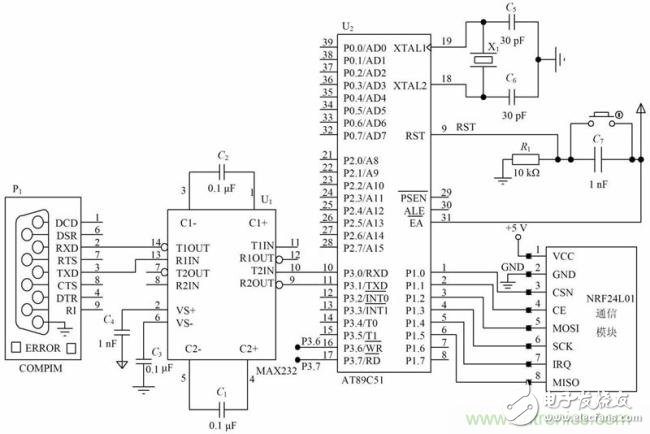
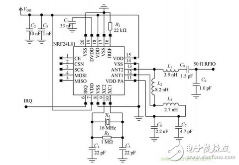
17 模仿百科融创小车通信,使用nRF24L01实现多块单片机通信开发平台51单片机、艾姆克科技EasySTC8_V2.0系统板(不同型号单片机无线通信)以下为具体内容可实现多台单片机之间互相通信
2021-12-17 18:07:49
9 :Qt5.96 Mingw32-bit keil3项目目标1、实现下位机基于STC单片机控制LED灯模块、独立键盘模块.2、实现基于Qt的上位机与下位机进行串口通信.3、通过上位机发送指令对下位机进行控制,如对LED灯进行亮灭控制,并通过界面方式显示.实现效果参数配置窗口上位机控
2021-11-25 18:21:02
14 Java实现与51单片机串口通信 Serie Library项目结构Program Struct测试代码package com.lius.testS;import
2021-11-23 16:51:36
15 新塘51单片机总结前因:最近要用51单片机来跑一个控制继电器的控制板。主要应用:485通信,51单片机。提示:写完文章后,目录可以自动生成,如何生成可参考右边的帮助文档文章目录新塘51单片机总结前言
2021-11-23 16:20:41
31 单片机通信是指单片机和单片机 或者 单片机和计算机的相互通信,一般比较多都是单片机(下位机)和计算机(上位机)作为通信。串行通信其实用的还是挺多的,就比如我们在调试程序时,可以通过串行口来调试程序。像什么蓝牙模块、语音模块等
2021-11-22 16:36:02
9 ,串口成本低、容易使用、通信线路简单,可实现两个设备的互相通信;单片机的串口可以使得单片机与单片机、单片机与电脑、单片机与各式各样的模块互相通信,极大的扩展了单片机的应用范围,增强了单片机系统的硬件实力;51单片机内部自带U
2021-11-21 20:36:04
49 STM32 Cubemax(八) ——利用HC-05实现两个单片机之间的通信文章目录STM32 Cubemax(八) ——利用HC-05实现两个单片机之间的通信前言一、硬件准备二、软件介绍三、利用
2021-11-19 12:06:07
57 ,串口成本低、容易使用、通信线路简单,可实现两个设备的互相通信;单片机的串口可以使得单片机与单片机、单片机与电脑、单片机与各式各样的模块互相通信,极大的扩展了单片机的应用范围,增强了单片机系统的硬件实力;51单片机内部自带U
2021-11-18 14:06:01
21 串口传输,实现单片机与PC机的双机通信。串口控制(51单片机)实现单片机与PC机通信例子:实现两个功能。1. 单片机按键按下,向PC机发送4组1--5,五个数,共20.2. PC机控制单片机LED灯的亮灭。
2021-11-12 10:06:02
73 一、题目要求使用51单片机实现双机通信,T1作为波特率发生器,使用工作模式1,(p197)中断实现,在PROTEUS上仿真实现。要求如下:1、单片机1发送一个周期的正弦波采样值至单片机2,通过按键
2021-11-05 10:50:59
16 单片机双机通信一、实验目的二、实验内容三、实验步骤四、C代码如下五、实验结果六、实验体会一、实验目的掌握89C51单片机异步串行口的通信原理和编程 掌握串行口工作方式1的使用及其波特率的计算二、实验
2021-11-04 17:06:04
26 STM32单片机平台下的RF射频控制教程
2021-06-15 10:06:06
10 本文档的主要内容详细介绍的是使用单片机实现PC机与单片机双向通信的C语言程序设计实例免费下载。
2021-03-30 15:52:46
21 使用单片机实现与PC机虚拟串行通信的仿真设计实例文件免费下载
2021-03-21 09:43:25
31 本系统主要通过PC机与多台单片机构成小型集散控制系统来进行通信,既充分利用PC机丰富的软硬件资源实现友好的人机界面,又通过RS-232C/485总线结构与8251单片机进行通信,对多台单片机进行数据采集和处理。
2021-03-18 10:23:26
24 本文档的主要内容详细介绍的是使用Labview实现PC通信与单片机测控源程序的合集免费下载包括了:网络通信,PC与PC串口通信, PC双串口互通信,PC与单个单片机串口通信,PC与多个单片机串口通信
2020-11-23 08:00:00
23 案例描述:“灯控项目”中让单片机通过IO口控制继电器,继电器接入GPRS电路板供电电源,从而实现单片机对GPRS电路板的开关控制
2020-09-24 10:01:14
5166 
发来的一个字节的命令码,从机收到命令后,将自己的一个字节的命令发送到主单片机。主单片机完成与64个从机的通信需要64个定时间隔,只要定时间隔足够短,主单片机与从机基本上可以实现实时通信。在整个通信过程中,主单片机起着通信枢纽的作用。
2020-09-06 11:27:11
6851 串口通讯对单片机而言意义重大,不但可以实现将单片机的数据传输到电脑端,而且也能实现电脑对单片机的控制,比如你可以把写入单片机的数据码显示在电脑上,如可以使用一个按键,当按下它时使某一个字母如:AA
2020-08-09 14:13:00
8468 
本文主要利用MSComm控件实现单片机与PC机的串口通信,重点是软件部分的设计。采用VC++ 6.0软件开发平台,利用MFC编程的思想方法,建立友好的人机交互界面。PC机向单片机发送信号,将单片机
2020-07-14 10:50:43
2965 
其通信方式实质上仍是“主从式”。本文介绍了一种基于CAN控制器的单片机多机系统,从本质上实现了任意两机之间直接相互通信,从而克服了“主从式”多机通信的缺点。
2020-06-26 17:57:00
1896 
目前,单片机以其成本低、使用灵活、实时性强、具有一定的智能性等优点,广泛应用于国防工业的控制领域和数据采集系统中。但对于某些复杂任务的实现,如大数据量的计算、人机对话等,单片机却无法胜任。相反,PC
2020-05-11 09:20:11
3824 
单片机串口通信的应用,通过串口,我们的个人电脑和单片机系统进行通信。个人电脑作为上位机,向下位机单片机系统发送十六进制或者ASCLL码,单片机系统接收后,用LED显示接收到的数据和向上位机发回原样数据。
2020-05-07 16:01:00
49 单片机串口通信的应用,通过串口,我们的个人电脑和单片机系统进行通信。个人电脑作为上位机,向下位机单片机系统发送十六进制或者ASCLL码,单片机系统接收后,用LED显示接收到的数据和向上位机发回原样数据。
2020-03-19 15:16:47
7269 
的方法是扩展一片8251 或 8250 通用同步/异步接收发送芯片(USART),需额外占用单片机I/O 资源。本文介绍一种用单片机普通I/O 口实现串行通信的方法,可在单片机的最小应用系统中实现与两个以上串行接口设备的多机通信。
2019-12-20 15:32:32
2 本文档的主要内容详细介绍的是单片机通信与控制应用编程实例的实例源程序免费下载包括了:单片机开发板B的功能测试,使用查询方式C51程序设计_单片机与一个单片机串口通信,使用中断方式C51程序设计
2019-09-11 08:00:00
47 本实例完全建立在计算机软件的基础上,利用PROTEUS软件构建一个单片机系统,利用VB编写一个计算机控制软件和单片机系统串行通信,计算机上的控制软件可以发送一个值在0——999之间的数,在单片机系统
2019-08-15 17:51:28
2464 
ATMEGA16与PC机的通信实验1//PC机发送一个字符给单片机,单片机收到后既在发光二极管进行显示,同时将其回传给PC//单片机的发送。
2018-12-14 15:14:27
1217 最近研究了一下MODBUS通信,在STC12C5A60S2单片机上实现了MODBUS协议的部分功能,方便上位机从单片机系统上获取数据,比如由单片机获取的温度、湿度、或者控制信号的状态等。
2018-12-08 10:47:40
3622 
51单片机的串口引脚为P3.0引脚与P3.1引脚,分别是RXD和TXD引脚。串口通信可以用于单片机和其它芯片通信或者单片机之间通信或者单片机与电脑通信。串口通信一般都是交叉连接。标准的串口有9个引脚
2018-11-21 15:47:29
28250 
在之前的MCS-51系列单片机中内部没有IIC通信资源,所如果要想用51单片机实现IIC通信,就只能通过软件模拟其时序,这样也能实现IIC通信的功能。
2018-11-20 15:52:28
15658 
首先利用单片机STC89C54通过串口发送“你好,LabVIEW”,LabVIEW将单片机发送到数据进行显示。通过这个实例来了解LabVIEW的串口通信设计。
2018-07-25 09:30:00
26343 
串口通信是单片机一个重要的部分,单片机和PC,单片机和单片机之间的通信大都用串口。单片机的串口是全双工异步串口通信方式。通过TXD(P3.1)发送,RXD(P3.0)引脚接收输入。串口传送数据是一帧一帧发送的,它有四种工作方式,同时也可以做并行I/O的扩展。
2018-07-25 07:36:00
60350 
本文主要介绍了基于单片机控制和蓝牙通信的小冰箱设计方案。
2018-06-05 09:00:00
16 本文首先介绍了51单片机与GSM模块实现通信的方法,其次介绍了gsm模块和单片机连接方法与注意事项,最后介绍了单片机控制TC35GSM模块的方法及详细程序说明。
2018-05-15 16:49:04
26172 
通信。RS232C串行通讯接口的开发具有威廉希尔官方网站
成熟、结构简单、开发周期短、对开发者的软硬件水平要求不高等特点。本文在WINDOWS环境下,基于VC.NET平台,使用串行通讯控件MSComm实现上位机通信程序,并给出了串口通信的硬件电路和主要通信程序,简单灵活的实现了dsPIC30F4013单片机与
2018-01-24 15:05:32
5 单片机以其优良的性价比,大量地应用于工业现场测试和控制领域。而PC则因为丰富的软、硬件资源,被广泛应用于网络监控系统中。这就是一台PC与多台单片机所组成的主从式网络测控系统。在众多的通信方式中,串行
2018-01-19 17:15:05
13 本文为大家介绍wifi模块与单片机通信原理。
2017-12-29 09:51:18
80285 
设计实现了一种基于单片机和射频识别威廉希尔官方网站
的门禁系统。以STC89C52单片机作为控制核心,外围由读卡模块、显示模块、电磁锁模块和蜂鸣器模块组成。具有身份识别,自动开门及报警等功能。
2017-12-21 14:24:51
13836 
针对语音通信过程中的安全性问题,设计了一种基于单片机的通信保密系统。该系统主要分为保密发送模块与保密接收模块,可以实现普通通话与保密通话两种功能,通过运用单片机产生随机密钥从而实现同步保密通讯.测试
2017-11-16 16:16:29
12 多机通信和单片机和pc
2017-11-04 11:38:32
7 DSP与单片机串口通信的设计与实现
2017-10-20 10:11:07
5 PC机与MSP430单片机串行通信的实现方法
2017-10-13 08:59:41
22 单片机控制GSMModem收发短信的基本过程,并给出了单片机控制GSM Modem模块工作的硬件电路以及软件实现过程,对程序设计的主体思想作了较为细致的分析。经测试,论文给出的通信方法可行,数据传输稳定可靠。
2017-09-25 16:48:19
20 单片机串行通信发射机单片机串行通信发射机
2017-09-04 11:17:57
16 介绍了基于 MATLAB 的 PC 机与 PIC 系列单片机串行通信的实现方法。串行系统主要由 PC 机、RS-232C 电平转换器
2017-09-03 11:13:44
22 本文针对由FPGA构成的高速数据采集系统数据处理能力弱的问题,提出FPGA与单片机实现数据串行通信的解决方案。
2017-02-11 14:30:00
11092 基于单片机的LED路灯模拟控制系统的设计与实现
2017-01-24 15:41:25
28 基于单片机控制的缓降器设计与实现
2017-01-14 12:29:34
8 基于单片机PWM控制威廉希尔官方网站
的实现,感兴趣的小伙伴们可以看看。
2016-07-18 14:51:09
15 单片机实现舵机转角控制单片机实现舵机转角控制单片机实现舵机转角控制
2016-04-28 14:57:09
24 本文介绍的是基于单片机的串行通信演示电路系统设计。本设计研究的是三个AT89C51单片机通过串行通信威廉希尔官方网站
实现相互之间的通信。在设计中,我们利用AT89C51单片机具有多机通信功能,构成主从分布式控制
2016-04-14 16:53:14
0 串行通信是单片机的一个重要应用。本次课程设计就是要利用单片机来完成一个系统,实现双片单片机串行通信。通信的结果实用数码管进行显示,数码管采用查表方式显示。两个单片机之间采用RS232进行双机通信。在通信过程中,使用通信协议进行通信。
2016-04-13 14:53:16
56 文中将嵌入式控制威廉希尔官方网站
与网络控制威廉希尔官方网站
相结合,实现了基于单片机通过因特网的控制实现温控系统的设计,文中所采用的是MSP430F149单片机作为控制核心,MSP430F149微控制器控制以太网控制
2013-04-07 17:45:57
60 《手把手教你学单片机》单片机视频教程12:IIC通信 EEPROM 单片机视频教程12:IIC通信 EEPROM 1、单片机控制功能 2、UART通信的字符显示 3、UART通信的波特率设置
2012-08-21 09:45:18
9832 
本文是关于计算机与单片机的通信实验的应用。主要包括实验原理阐述、硬件电路图、源程序等 目录: 1、单片机串口通信的应用 2、PC控制单片机IO口输出 3、单片机控制实训指导及综
2012-08-20 10:33:09
7009 
用VB6.0实现PC机与单片机的串行通信:
2012-03-31 15:11:57
117 本文讲述用vc++语言控制多台单片机进行通信,可用于工厂使用。
2011-10-20 16:15:37
194 讲解如何利用 MODBUS通信协议 ,实现触摸屏与单片机的通信和控审I。详细介绍了触摸屏与单片机的硬件连接、软件设置及编辑、MODBUS通信协议的使用方法等内容。
2011-08-15 14:27:00
325 摘要:在工业自动控制中,单片机与PLC的远距离通信是一个难点与热点问题。本文设计了S7-200PLC与PIC16F877单片机实现远距离串行通信的硬件连接和软件实现方法。本文采用了MAX485E芯
2010-12-21 22:43:26
121 单片机多机通信网络改进及数据通信容错威廉希尔官方网站
: 对单片机数据通信网络物理结构进行改进,实现多机自主通信. 以单片机串行口为基础,实现数据通信的容错威廉希尔官方网站
.关键词 数据通
2009-12-04 12:16:28
35 介绍了用组态王6.51 实现PC 机与多单片机远程串行通信的一种方法,给出了PC 机与80C51 单片机的硬件连接电路和通信协议,较方便的实现了PC 机与多台单片机的远程串行通信。
2009-09-12 15:29:14
61 介绍了 Windows98 环境下利用Visual C++ 6.0 的MSComm 控件实现微机与微机及微机与单片机通信程序设计方法,并完整给出了微机、单片机的通信程序实例。关键词 串行通信 Visual C++ 6.
2009-08-27 10:34:40
58 研制了基于单片机无线通信威廉希尔官方网站
的应急交通控制系统。系统采用AT89C52 作为核心控制器,手持遥控端的AT89C52 单片机实现控制命令的判断、编码和经ZT-TR43S 无线数传模块发送;路口控
2009-06-17 07:54:43
33 单片机温度控制系统的设计及实现
介绍在单片机温度控制系统的软硬件设计中的一些主要威廉希尔官方网站
关键环节,该系统主要以8051单片机为核心,由温度检测电路,模/数转换电路
2009-04-13 17:10:01
507 如何实现(电脑)PC机与单片机AT89C51的串行通信
在Windows95下使用串口API函数实现PC机与单片机AT89C51的串口通信,重点介绍计算机采用事件驱动I/O方式的函数
2009-04-07 09:45:32
4504
评论