资料介绍
LED照明的功率控制
智能照明是智能家居的关键之一。无线电和网络控制可以用来改变照明水平,无论是直接从用户控制,采用专用远程控制或智能手机应用程序的帮助下,或自动根据时间的一天。然而,LED照明电源控制需要特别考虑。传统的调光控制电路开发不符合固态照明的要求。
大多数的调光器安装在家里都是基于一个切相电路。这种类型的电路的优点是,它是非常简单的设计和强大的。该电路的工作原理是简单地切断电源的灯泡的交流周期的一部分,减少提供给灯丝的整体电压。这反过来又减少灯丝的光输出。由于相对较长的时间,它需要灯丝加热和冷却,这种切换是不明显的,除非用户可能在最低的设置调光器。
然而,与LED,其中有更短的响应时间,开关频率低的主电源意味着试图使用类似的策略来控制光输出将导致显着闪烁。因此,LED需要专门的电源电路,可以提供更一致的电压和电流输出,以提供功率,最大限度地减少闪烁而不影响效率。

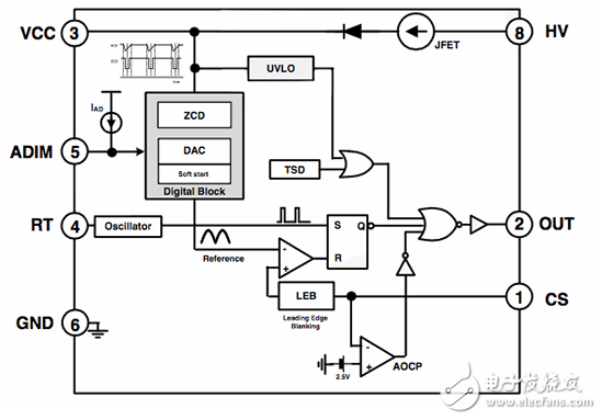
Although it is possible to manipulate light levels from LEDs by altering the current supplied to them, this results in a drop in power efficiency at lower current levels. A power LED provides its best efficiency at the highest rated current. So, dimming behavior is still best obtained using pulse-width modulation (PWM) techniques, turning the LED on and off at higher frequencies than would be supported by traditional mains-based dimmer circuits.
In a PWM-based power converter, a reference signal fed back to the controller is used to determine whether the transistor that feeds power to the load should be on or off. The reference is compared to a periodic signal created by a ramp generator. While the reference signal is higher than the ramp, the transistor is switched on. When the reference signal falls below the ramp, the transistor is switched off. The integrated current delivered therefore follows the profile of the reference signal. Various techniques can be used to control the reference signal and therefore manipulate the power output. For smart-home use, power converters can integrate additional inputs that tune the reference signal based on the preferred dimming level.
- LED照明及驱动器基本知识培训PPT 55次下载
- LED照明威廉希尔官方网站 创新发展综述 0次下载
- 基于DSP的LED照明驱动控制系统设计方案 17次下载
- ADP8866控制背光照明和LED指示灯的设置资料下载
- TI的AC LED 照明和通信开发工具套件上的DALI 通信 9次下载
- AC LED照明和通信开发工具套件上的DMX512通信 1次下载
- 太阳能照明控制系统的功能解析与LED路灯照明系统的设计与实现 18次下载
- LED照明的特点与高功率密度LED驱动电源的设计 9次下载
- 脱机LED照明简化 7次下载
- 大功率LED照明恒流驱动方案 36次下载
- 照明级大功率LED威廉希尔官方网站
- 照明用大功率LED的封装与出光
- 路灯应用--大功率LED照明
- 不同功率等级应用的LED照明驱动器方案.pdf
- 电源供电及功率等级不同的LED照明驱动器设计方案
- 大功率LED区域照明应用设计 694次阅读
- 如何实现LED照明电路的恒流控制 6448次阅读
- 可调式LED照明的特点及控制要求解析 1094次阅读
- 如何解决LED照明中的发热问题 1w次阅读
- LED装饰照明控制系统的设计 765次阅读
- FL7734用于低功率相切可调光LED照明解决方案 6369次阅读
- 一种基于物联网威廉希尔官方网站 的LED智能照明控制系统 1.4w次阅读
- DSC助力LED照明实现智能控制和通信 2082次阅读
- 基于AVR的LED照明灯控制系统设计 1492次阅读
- 安森美半导体AC-DC LED通用照明方案 2845次阅读
- LED区域照明驱动架构与典型设计 2109次阅读
- 雷烁照明推出LPR恒温控制威廉希尔官方网站 实现LED真正的长寿命 1522次阅读
- 基于低功率AC-DC LED通用照明应用的解决方案 1847次阅读
- 照明用LED的简要阐述 1145次阅读
- 基于单片机控制的LED水族照明装置设计 2731次阅读
下载排行
本周
- 1电子电路原理第七版PDF电子教材免费下载
- 0.00 MB | 1490次下载 | 免费
- 2单片机典型实例介绍
- 18.19 MB | 93次下载 | 1 积分
- 3S7-200PLC编程实例详细资料
- 1.17 MB | 27次下载 | 1 积分
- 4笔记本电脑主板的元件识别和讲解说明
- 4.28 MB | 18次下载 | 4 积分
- 5开关电源原理及各功能电路详解
- 0.38 MB | 10次下载 | 免费
- 6基于AT89C2051/4051单片机编程器的实验
- 0.11 MB | 4次下载 | 免费
- 7基于单片机和 SG3525的程控开关电源设计
- 0.23 MB | 3次下载 | 免费
- 8基于单片机的红外风扇遥控
- 0.23 MB | 3次下载 | 免费
本月
- 1OrCAD10.5下载OrCAD10.5中文版软件
- 0.00 MB | 234313次下载 | 免费
- 2PADS 9.0 2009最新版 -下载
- 0.00 MB | 66304次下载 | 免费
- 3protel99下载protel99软件下载(中文版)
- 0.00 MB | 51209次下载 | 免费
- 4LabView 8.0 专业版下载 (3CD完整版)
- 0.00 MB | 51043次下载 | 免费
- 5555集成电路应用800例(新编版)
- 0.00 MB | 33562次下载 | 免费
- 6接口电路图大全
- 未知 | 30320次下载 | 免费
- 7Multisim 10下载Multisim 10 中文版
- 0.00 MB | 28588次下载 | 免费
- 8开关电源设计实例指南
- 未知 | 21539次下载 | 免费
总榜
- 1matlab软件下载入口
- 未知 | 935053次下载 | 免费
- 2protel99se软件下载(可英文版转中文版)
- 78.1 MB | 537791次下载 | 免费
- 3MATLAB 7.1 下载 (含软件介绍)
- 未知 | 420026次下载 | 免费
- 4OrCAD10.5下载OrCAD10.5中文版软件
- 0.00 MB | 234313次下载 | 免费
- 5Altium DXP2002下载入口
- 未知 | 233046次下载 | 免费
- 6电路仿真软件multisim 10.0免费下载
- 340992 | 191183次下载 | 免费
- 7十天学会AVR单片机与C语言视频教程 下载
- 158M | 183277次下载 | 免费
- 8proe5.0野火版下载(中文版免费下载)
- 未知 | 138039次下载 | 免费
电子发烧友App





创作
发文章
发帖
提问
发资料
发视频
上传资料赚积分
评论