资料介绍
使用反相稳压器的降压/升压直流到直流电压转换
降压(降压)开关电压转换器(或稳压器)是受欢迎的电池供电产品,因为它们是有效的电压和负载范围广泛,相对简单。然而,当电池电压低于所需的输出下降,稳压器停止运行。这可能是便携式设计中的一个缺点,因为经常有一些未使用的能力,在电池中留下的电源“辍学”,否则可能已被用来延长运行时间。
针对未使用的电池容量的一个流行的解决方案是降压/升压(“降压/升压”)开关稳压器或其他拓扑结构,如单端初级电感转换器(SEPIC)。(见高新区第“SEPIC选项为电池电源管理”。)这类电源自动切换到升压配置一旦电池输出低于所需的电源输出;但降压/升压设备比较昂贵,电路比较复杂,和电源需要更大的电路板空间。

However, there is a lesser-known option for a switching power supply which maximizes battery capacity in a portable product yet is simple and inexpensive: the switching inverting regulator. These are usually employed to convert a positive input voltage to a (lower) negative output, but can also be used to convert a varying positive input to a lower or higher negative output.
This article describes the function of a switching inverting regulator and its application and then leads on to describe a topology that uses the device to regulate a varying input voltage as an alternative to a conventional buck/boost regulator.
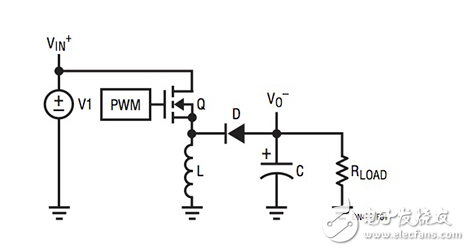
Anatomy of an inverting regulator
Figure 1 shows a simplified schematic of a switching inverting regulator. The regulator comprises a pulse width modulation (PWM) controller driving a metal oxide semiconductor field effect transistor (MOSFET) connected to an inductor. The inductor acts as an energy reservoir providing power when the storage MOSFET switches off.
- 薄型SOT 1A 负载降压直流/直流稳压器LM2734数据表
- 直流/直流降压稳压器威廉希尔官方网站 文档集锦
- 高功率升压直流/直流转换器参考设计
- 直流到直流升压转换器版本1 0次下载
- Mt3608直流到直流升压转换器
- 同步降压直流/直流稳压器SY8089A1英文数据手册 3次下载
- 如何使用标准稳压器输出几百毫伏极低直流电压?
- 飞机高压直流电源系统的设计与仿真
- 对直流电压进行AD转换的实验设计
- 直流电压变换电路.
- 直流电及直流电药物离子导入疗法
- 中恒HVDC高压直流电源系统使用说明书
- 直流稳压电源设计的详细资料说明 18次下载
- 航空高压直流电源系统设计与仿真 19次下载
- 开源硬件-PMP21529.1-4 开关降压/升压双向直流/直流转换器 PCB layout 设计
- 示波器测量直流电压和直流电流的原理 976次阅读
- 使用齐纳二极管的1.5V稳压直流电源电路设计 1618次阅读
- 直流到直流降压转换器教程和图表 1786次阅读
- 使用降压-升压稳压器的电压直通 1326次阅读
- 高压直流电源的工作原理 2.3w次阅读
- 低压差线性稳压器的应用类型 2927次阅读
- 高压直流电源其基本原理 高压直流电源主要功能 5233次阅读
- 直流稳压电源的状态显示电路 3160次阅读
- 低压直流电源电路 6422次阅读
- 18v降低到12v直流电压电路 1.8w次阅读
- 低压差线性稳压器的应用 5338次阅读
- 用降压型稳压器或线性稳压器电源时值来会为负载供电 984次阅读
- 初期的交流——直流电源 6665次阅读
- 交流转直流电路图大全(逆变电源/升压电源/交流直流转换器) 8.4w次阅读
- 详解直流稳压电源电路 4.3w次阅读
下载排行
本周
- 1TC358743XBG评估板参考手册
- 1.36 MB | 330次下载 | 免费
- 2开关电源基础知识
- 5.73 MB | 6次下载 | 免费
- 3100W短波放大电路图
- 0.05 MB | 4次下载 | 3 积分
- 4嵌入式linux-聊天程序设计
- 0.60 MB | 3次下载 | 免费
- 5基于FPGA的光纤通信系统的设计与实现
- 0.61 MB | 2次下载 | 免费
- 651单片机窗帘控制器仿真程序
- 1.93 MB | 2次下载 | 免费
- 751单片机大棚环境控制器仿真程序
- 1.10 MB | 2次下载 | 免费
- 8基于51单片机的RGB调色灯程序仿真
- 0.86 MB | 2次下载 | 免费
本月
- 1OrCAD10.5下载OrCAD10.5中文版软件
- 0.00 MB | 234315次下载 | 免费
- 2555集成电路应用800例(新编版)
- 0.00 MB | 33564次下载 | 免费
- 3接口电路图大全
- 未知 | 30323次下载 | 免费
- 4开关电源设计实例指南
- 未知 | 21549次下载 | 免费
- 5电气工程师手册免费下载(新编第二版pdf电子书)
- 0.00 MB | 15349次下载 | 免费
- 6数字电路基础pdf(下载)
- 未知 | 13750次下载 | 免费
- 7电子制作实例集锦 下载
- 未知 | 8113次下载 | 免费
- 8《LED驱动电路设计》 温德尔著
- 0.00 MB | 6653次下载 | 免费
总榜
- 1matlab软件下载入口
- 未知 | 935054次下载 | 免费
- 2protel99se软件下载(可英文版转中文版)
- 78.1 MB | 537796次下载 | 免费
- 3MATLAB 7.1 下载 (含软件介绍)
- 未知 | 420026次下载 | 免费
- 4OrCAD10.5下载OrCAD10.5中文版软件
- 0.00 MB | 234315次下载 | 免费
- 5Altium DXP2002下载入口
- 未知 | 233046次下载 | 免费
- 6电路仿真软件multisim 10.0免费下载
- 340992 | 191185次下载 | 免费
- 7十天学会AVR单片机与C语言视频教程 下载
- 158M | 183279次下载 | 免费
- 8proe5.0野火版下载(中文版免费下载)
- 未知 | 138040次下载 | 免费
电子发烧友App





创作
发文章
发帖
提问
发资料
发视频
上传资料赚积分
评论