资料介绍
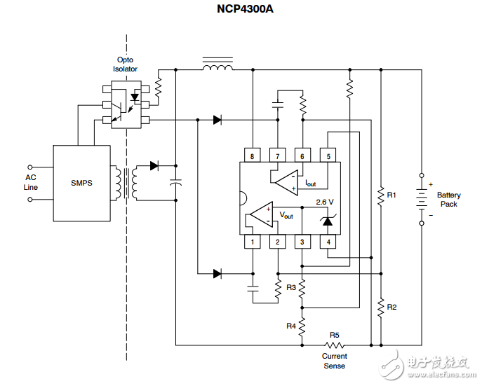
The NCP4300A is a monolithic integrated circuit specifically designed to control the output current and voltage levels of switch mode battery chargers and power supplies. This device contains a precision 2.6 V shunt reference and two operational amplifiers. Op−Amp 1 is designed to perform voltage control and has its non−inverting input internally connected to the reference. Op−Amp 2 is designed for current control and has both inputs uncommitted. The NCP4300A offers the power converter designer a control solution that features increased precision with a corresponding reduction in system complexity and cost. This device is available in an 8−lead surface mount package.

- 运算放大器问题-噪音2
- LTC6081演示电路-双运算放大器仪表放大器
- LT1002演示电路-双运算放大器仪表放大器
- 运算放大器入门教程 63次下载
- ADR821/ADR827:低功耗、高精度基准电压源和运算放大器数据表
- AD708:超低偏移电压双运算放大器数据表
- DN36-超低噪声运算放大器结合斩波器和双极性运算放大器
- 运算放大器问题-噪音2
- LM358双运算放大器的中文数据手册免费下载 44次下载
- 低电压型运算放大器——型号列表 25次下载
- 双通用运算放大器 35次下载
- AD708_超低失调电压双运算放大器 0次下载
- 集成运算放大器的应用
- 运算放大器设计与应用
- 运算放大器应用基础 0次下载
- 运算放大器只输出负级电压吗为什么 581次阅读
- 运算放大器和仪表放大器的区别 1717次阅读
- 运算放大器比例放大电路介绍 4791次阅读
- 简单认识运算放大器 751次阅读
- 扩展标准运算放大器的输入电压范围 1809次阅读
- 一文详解运算放大器 3.4w次阅读
- 德州仪器:什么是运算放大器? 1911次阅读
- 运算放大器的输入和输出电压范围是多少 6.6w次阅读
- 关于运算放大器的简单介绍和运用 6809次阅读
- 常用的运算放大器芯片有哪些 11.1w次阅读
- 运算放大器和放大电路有何区别 5.3w次阅读
- 运算放大器内部构造及原理图解 69.1w次阅读
- 运算放大器的分类与运算放大器在使用中的注意事项 4487次阅读
- 运算放大器选型的注意事项 6594次阅读
- 高速运算放大器型号选择 1.4w次阅读
下载排行
本周
- 1TC358743XBG评估板参考手册
- 1.36 MB | 330次下载 | 免费
- 2开关电源基础知识
- 5.73 MB | 6次下载 | 免费
- 3100W短波放大电路图
- 0.05 MB | 4次下载 | 3 积分
- 4嵌入式linux-聊天程序设计
- 0.60 MB | 3次下载 | 免费
- 5基于FPGA的光纤通信系统的设计与实现
- 0.61 MB | 2次下载 | 免费
- 651单片机窗帘控制器仿真程序
- 1.93 MB | 2次下载 | 免费
- 751单片机大棚环境控制器仿真程序
- 1.10 MB | 2次下载 | 免费
- 8基于51单片机的RGB调色灯程序仿真
- 0.86 MB | 2次下载 | 免费
本月
- 1OrCAD10.5下载OrCAD10.5中文版软件
- 0.00 MB | 234315次下载 | 免费
- 2555集成电路应用800例(新编版)
- 0.00 MB | 33564次下载 | 免费
- 3接口电路图大全
- 未知 | 30323次下载 | 免费
- 4开关电源设计实例指南
- 未知 | 21549次下载 | 免费
- 5电气工程师手册免费下载(新编第二版pdf电子书)
- 0.00 MB | 15349次下载 | 免费
- 6数字电路基础pdf(下载)
- 未知 | 13750次下载 | 免费
- 7电子制作实例集锦 下载
- 未知 | 8113次下载 | 免费
- 8《LED驱动电路设计》 温德尔著
- 0.00 MB | 6653次下载 | 免费
总榜
- 1matlab软件下载入口
- 未知 | 935054次下载 | 免费
- 2protel99se软件下载(可英文版转中文版)
- 78.1 MB | 537796次下载 | 免费
- 3MATLAB 7.1 下载 (含软件介绍)
- 未知 | 420026次下载 | 免费
- 4OrCAD10.5下载OrCAD10.5中文版软件
- 0.00 MB | 234315次下载 | 免费
- 5Altium DXP2002下载入口
- 未知 | 233046次下载 | 免费
- 6电路仿真软件multisim 10.0免费下载
- 340992 | 191185次下载 | 免费
- 7十天学会AVR单片机与C语言视频教程 下载
- 158M | 183279次下载 | 免费
- 8proe5.0野火版下载(中文版免费下载)
- 未知 | 138040次下载 | 免费
电子发烧友App





创作
发文章
发帖
提问
发资料
发视频
上传资料赚积分
评论