资料介绍
一、7805电源电路原理图

二、核心元件7805介绍
三端稳压集成电路lm7805。电子产品中,常见的三端稳压集成电路有正电压输出的lm78 ×× 系列和负电压输出的lm79××系列。顾名思义,三端IC是指这种稳压用的集成电路,只有三条引脚输出,分别是输入端、接地端和输出端。
它的样子象是普通的三极管,TO- 220 的标准封装,也有lm9013样子的TO-92封装。
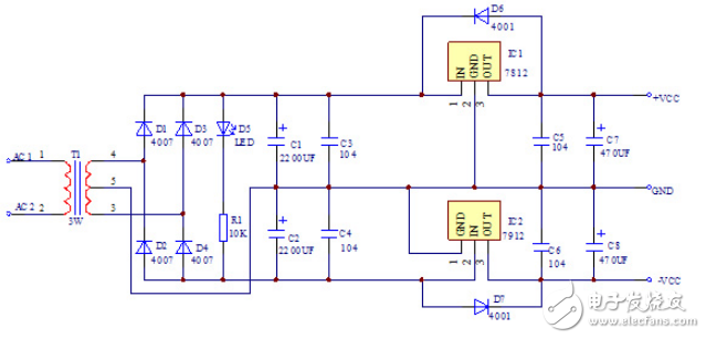
一、7805-7905正负双电源原理图

该电路采用7805和7905构成正负电源输出,能稳定输出正5伏和负5伏电压,电流最大输出1.5A,保证了足够的功率输出,是电子制作、单片机爱好者必备的电源。要特别注意7805和7905的引脚排列是不一样的,制作的时候千万别弄错了。
二、核心元件介绍
lm7905是负5V,1A输出三端稳压器LM7905中文资料(引脚图,电气特性参数,应用电路)
LM7905引脚图及外形图:

- 双电源平衡稳压电路1 11次下载
- 7805 扩流电源电路图
- 多款7805稳压电源原理图 21次下载
- 7805扩流电路典型稳压电源电路图讲解 62次下载
- LM7805和LM7905构成的正负直流稳压电路的仿真原理图 28次下载
- LM7805三端稳压集成电路原理图和PCB图资料免费下载 167次下载
- 稳压芯片7805仿真与应用 0次下载
- Pt100正负5V双电源设计线性度测试数据表 0次下载
- l7805中文资料pdf 596次下载
- DC-DC正负双电源的设计
- 谈谈双电源供电电路
- TL494+LM393+7805组成的ATX电源电路
- 正5v、正负12v稳压电源电路及制作
- 7805中文资料.pdf下载
- 7805.pdf
- 典型双电源电路图分享 1.1w次阅读
- 串联式三端稳压器7805的应用电路 7491次阅读
- 具有过压保护功能的5V稳压电源电路的电路图 1.3w次阅读
- 如何给双电源运放提供正负电源 1.7w次阅读
- 555双电源发生器电路原理及可调稳压电路介绍 1.4w次阅读
- 7805内部电路原理图 9902次阅读
- 7805三端稳压集成电路的基础知识 2.2w次阅读
- 一文看懂7805和lm317区别及电路图分享 3.9w次阅读
- 稳压芯片L7805_cw7805和LM7805有什么区别 3.8w次阅读
- 7805系列的稳压器的好坏用指针式万用表如何判断 3.1w次阅读
- 7905稳压电源电路图大全(LM7905/线性稳压电源/直流稳压/三端稳压器) 8.4w次阅读
- 7805稳压电源电路图大全(集成稳压器/线性稳压电源/场效应管) 6.6w次阅读
- 单电源转双电源电路图大全(跟随器/振荡器/时基电路555无稳态电路) 5.2w次阅读
- 双电源自动切换电路图大全(TDA2030/功率放大/双电源供电的五款电路) 10.4w次阅读
- 电源模块的PCB设计 1611次阅读
下载排行
本周
- 1电子电路原理第七版PDF电子教材免费下载
- 0.00 MB | 1490次下载 | 免费
- 2单片机典型实例介绍
- 18.19 MB | 92次下载 | 1 积分
- 3S7-200PLC编程实例详细资料
- 1.17 MB | 27次下载 | 1 积分
- 4笔记本电脑主板的元件识别和讲解说明
- 4.28 MB | 18次下载 | 4 积分
- 5开关电源原理及各功能电路详解
- 0.38 MB | 10次下载 | 免费
- 6基于AT89C2051/4051单片机编程器的实验
- 0.11 MB | 4次下载 | 免费
- 7蓝牙设备在嵌入式领域的广泛应用
- 0.63 MB | 3次下载 | 免费
- 89天练会电子电路识图
- 5.91 MB | 3次下载 | 免费
本月
- 1OrCAD10.5下载OrCAD10.5中文版软件
- 0.00 MB | 234313次下载 | 免费
- 2PADS 9.0 2009最新版 -下载
- 0.00 MB | 66304次下载 | 免费
- 3protel99下载protel99软件下载(中文版)
- 0.00 MB | 51209次下载 | 免费
- 4LabView 8.0 专业版下载 (3CD完整版)
- 0.00 MB | 51043次下载 | 免费
- 5555集成电路应用800例(新编版)
- 0.00 MB | 33562次下载 | 免费
- 6接口电路图大全
- 未知 | 30320次下载 | 免费
- 7Multisim 10下载Multisim 10 中文版
- 0.00 MB | 28588次下载 | 免费
- 8开关电源设计实例指南
- 未知 | 21539次下载 | 免费
总榜
- 1matlab软件下载入口
- 未知 | 935053次下载 | 免费
- 2protel99se软件下载(可英文版转中文版)
- 78.1 MB | 537791次下载 | 免费
- 3MATLAB 7.1 下载 (含软件介绍)
- 未知 | 420026次下载 | 免费
- 4OrCAD10.5下载OrCAD10.5中文版软件
- 0.00 MB | 234313次下载 | 免费
- 5Altium DXP2002下载入口
- 未知 | 233045次下载 | 免费
- 6电路仿真软件multisim 10.0免费下载
- 340992 | 191183次下载 | 免费
- 7十天学会AVR单片机与C语言视频教程 下载
- 158M | 183277次下载 | 免费
- 8proe5.0野火版下载(中文版免费下载)
- 未知 | 138039次下载 | 免费
电子发烧友App





创作
发文章
发帖
提问
发资料
发视频
上传资料赚积分
评论