资料介绍
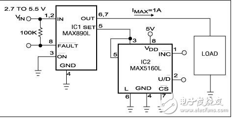
电流限制的开关是在virtually ubiquitous自控系统。他们提供安全的均值for the current在调节交付到负载电路。allow to the the开关负载电流增加到极限,但不高的程序升温。the current is typically,电压限制在安function of the by the current的外部电阻,生产从固定源to the开关IC内部。serves this as the reference for an电压限流放大器的内部。replacing by the potentiometer数字电阻与程序,你可以easily limit the current(see below the人物)。IC1是限制最大开关电流限制,可编程的与the limit of equals)。1380年/ RSET,where is the电阻RSET引脚5和6之间的ic2学院。ic2 is a 50kΩ数字可编程电阻potentiometer谁在32 increments是平等的。主动控制与CS低-低-低,高-低transitions AT主动increments ic2公司(引脚1)是内部的计数器

- LT3092: 200mA 2-Terminal Programmable Current Source Data Sheet
- ADA4355: Programmable Transimpedance, Current to Bits Receiver μModule Data Sheet
- ADP1882/ADP1883恒流同步电流模式pwm控制器 7次下载
- 恒时谷电流同步降压控制器ADP1874/ADP1875数据表 5次下载
- 恒时谷电流同步降压控制器ADP1870/ADP1871数据表 11次下载
- AN_SY6875A英文资料规格书_PDF下载 112次下载
- AN_SY6874英文资料规格书_PDF下载 26次下载
- MAX14626,pdf资料 39次下载
- TPS61045,pdf(Digitally Adjusta
- ADM869L,datasheet,pdf(Current
- MAX14523,MAX14523A, MAX14523AL
- MAX4995,MAX4995A, MAX4995B, MA
- MAX8819,MAX8819A, MAX8819B, MA
- TPS2550 pdf datasheet (Currren
- TPS2551 pdf datasheet (Currren
- DVFS hierarchy低功耗A72后端实战案例 590次阅读
- Linux系统中Limit设置详解大全 2845次阅读
- PLC控制小车自动往返的梯形图设计 1w次阅读
- 简单认识现场可编程门阵列 681次阅读
- 一种用于LDO的super current mirror结构 1487次阅读
- 加速循环语句的C编码技巧 551次阅读
- KUKA 机器人编程语句SWITCH介绍 5727次阅读
- if-else判断语句和switch-case选择语句介绍 1974次阅读
- Pre-Switch基于AI逆变器可实现电动汽车的高效率 991次阅读
- 在贴片加工厂中有哪些安全防护需要了解 1306次阅读
- 复合放大器实现高精度的高输出驱动能力 获得最佳的性能 1600次阅读
- 用降压型稳压器或线性稳压器电源时值来会为负载供电 984次阅读
- 基于Xilinx Zynq All Programmable SoC器件实现的人工智能威廉希尔官方网站 让无人机更智能 2532次阅读
- SAS Switch 威廉希尔官方网站 之优化服务 1142次阅读
- 详细图解在NetFPGA上创建一个OpenFlow Switch的网络 2295次阅读
下载排行
本周
- 1电子电路原理第七版PDF电子教材免费下载
- 0.00 MB | 1491次下载 | 免费
- 2单片机典型实例介绍
- 18.19 MB | 95次下载 | 1 积分
- 3S7-200PLC编程实例详细资料
- 1.17 MB | 27次下载 | 1 积分
- 4笔记本电脑主板的元件识别和讲解说明
- 4.28 MB | 18次下载 | 4 积分
- 5开关电源原理及各功能电路详解
- 0.38 MB | 11次下载 | 免费
- 6100W短波放大电路图
- 0.05 MB | 4次下载 | 3 积分
- 7基于单片机和 SG3525的程控开关电源设计
- 0.23 MB | 4次下载 | 免费
- 8基于AT89C2051/4051单片机编程器的实验
- 0.11 MB | 4次下载 | 免费
本月
- 1OrCAD10.5下载OrCAD10.5中文版软件
- 0.00 MB | 234313次下载 | 免费
- 2PADS 9.0 2009最新版 -下载
- 0.00 MB | 66304次下载 | 免费
- 3protel99下载protel99软件下载(中文版)
- 0.00 MB | 51209次下载 | 免费
- 4LabView 8.0 专业版下载 (3CD完整版)
- 0.00 MB | 51043次下载 | 免费
- 5555集成电路应用800例(新编版)
- 0.00 MB | 33562次下载 | 免费
- 6接口电路图大全
- 未知 | 30320次下载 | 免费
- 7Multisim 10下载Multisim 10 中文版
- 0.00 MB | 28588次下载 | 免费
- 8开关电源设计实例指南
- 未知 | 21539次下载 | 免费
总榜
- 1matlab软件下载入口
- 未知 | 935053次下载 | 免费
- 2protel99se软件下载(可英文版转中文版)
- 78.1 MB | 537793次下载 | 免费
- 3MATLAB 7.1 下载 (含软件介绍)
- 未知 | 420026次下载 | 免费
- 4OrCAD10.5下载OrCAD10.5中文版软件
- 0.00 MB | 234313次下载 | 免费
- 5Altium DXP2002下载入口
- 未知 | 233046次下载 | 免费
- 6电路仿真软件multisim 10.0免费下载
- 340992 | 191183次下载 | 免费
- 7十天学会AVR单片机与C语言视频教程 下载
- 158M | 183277次下载 | 免费
- 8proe5.0野火版下载(中文版免费下载)
- 未知 | 138039次下载 | 免费
电子发烧友App





创作
发文章
发帖
提问
发资料
发视频
上传资料赚积分
评论