TriQuint半导体公司(纳斯达克代码:TQNT)推出四款采用新封装的砷化镓(GaAs) pHEMT 射频功率放大器模块,提供高输出功率、增益及效率,覆盖频率范围为6-38 GHz。
2012-12-20 09:54:41
1081 1.半导体光放大器SOA原理SOA(Semi-conductorOptical Amplifier)半导体光放大器是采用应变量子阱结构的PN结器件,外部正向偏压形成粒子数反转,外部光进入后导致受激
2023-02-16 18:00:34
随着半导体器件的出现和发展,放大器的设计得到了更多的自由。就放大器的类别而言,已不限于A类(甲类)和AB类(甲乙类),而出现了更多类别的放大器。那么就目前来说各种类别的放大器都有哪些?其区别是什么?
2021-04-07 06:42:02
低噪声放大器是噪声系数很低的放大器。一般用作各类无线电接收机的高频或中频前置放大器,以及高灵敏度电子探测设备的放大电路。ATA-5000系列是用于极微小信号检测的前置放大器,采用超低噪声的电源供电,较高的增益。根据频带,增益,输入电阻等分为多个型号。
2017-09-15 11:59:22
,DC模块,无源倍增器,RFPRO(袖珍参考振荡器), 连接器放大器,VCO评估板,RF实验室套件,基于SAW的时钟振荡器和VCSO,以及功率调节器。相关
2018-07-13 11:38:15
美国国家半导体公司(NS) 宣布推出内置升压转换器的Boomer® D 类 (Class D) 音频放大器新系列的首款产品。这款型号为 LM48510 的音频放大器本身已内置转换器,因此无需加设外置
2016-12-06 15:38:16
ADI微博网友@小究同学: 选前置放大器的时候,看到有一部分放大器是ADA打头的,似乎都比较新一点,是不是这样子的呢@ADI亚德诺半导体 ADI专家回答:大致来讲是这样的。如果要用到ADI 的运放
2018-11-08 09:54:24
AD8310是一种电压输出型的对数放大器,根据datasheet它可以输入dc-400MHz的,范围在+/-2v的信号。根据他的特性想用它来作为麦克前置放大后到AD间的限幅器,以防止AD的过载等问题。这样应用可以吗?
2018-10-31 09:42:33
上次我们学过了半导体,今天我们来复习一下运算放大器,以及使用了运算放大器的放大器电路和比较器。
2021-03-01 09:11:34
【摘要】:基于国内的材料生产和半导体工艺条件,研制了10 Gb/s光电集成(OEIC)光接收机前端,并采用耗尽型赝配高电子迁移晶体管(PHEMT)设计并实现了限幅放大器。光接收机前端组成形式为金属
2010-04-24 10:15:10
输入信号为几十纳安培电流,需要相匹配的低噪声前置放大器、二级放大器以及二值化比较器,最终输出LVDS形式信号给FPGA进行处理
2023-11-17 06:13:52
描述在某些情况下,范围或频谱分析仪没有测量极小噪声等级所需的范围。此噪声测量后置放大器会增大所测试器件 (DUT) 的输出噪声以允许使用标准测试设备进行测量。此电路的关键要求是其具有低本底噪声
2018-07-25 10:05:28
),增益设定电阻R1、R2使用低的电阻值(数百Ω以下)。下图是600Ω音频用低噪声放大器的一例。 当前置放大器的输出振幅在1V以下时,后段连接20dB左右的后置放大器可放大到数V
2008-09-27 11:42:20
声发射前置放大器是声发射检测系统中的一个重要组成部分,它的功能是对从传感器侦测到的微弱的声发射信号进行放大处理,同时把不需要的信号滤掉,这样提高了信噪比,继而将信号通过同轴电缆传输到采集器和处理电路。前置放大器一般有如下几个功能电路:低噪声输入电路,中间级放大电路,滤波电路,输出级电路及电源部分 ,如下图
2017-02-07 16:45:26
如何利用RISO及CL补偿稳定驱动容性负载的运算放大器?对不稳定的容性负载运算放大器电路进行补偿前需要考虑哪些问题?保持运算放大器输出端容性负载稳定性方法有哪些?
2021-04-13 06:34:03
带AGC控制的后置放大器MAX3861资料下载内容包括:MAX3861主要特性MAX3861引脚功能MAX3861内部方框图MAX3861典型应用电路
2021-03-23 06:28:49
请问怎么才能选出适合MEMS麦克风前置放大应用的运算放大器?
2021-04-13 07:06:39
意法半导体(纽约证券交易所代码:STM)推出一款超低噪声的宽带运算放大器芯片TSH300,该芯片是为高端工业设备、医疗及仪表应用专门设计。对于一个采用SOT23-5或SO-8微型封装的宽带
2018-10-25 17:08:42
硬件: PXI/CompactPCI>>Controllers问题:为什么NI PXI-5690前置放大器不能搭配NI PXI-5670/5671/5672射频矢量信号源使用,放大射频
2014-12-03 15:15:51
做一个DSP的后置放大系统,有能做的同志速度与我联系
2015-03-09 09:54:41
Q5(2N5951 JFET transistor)是前置放大器,IC1(LM386)是音频放大器,J1是扬声器请问R14是负载电阻吗,作用是什么?前置放大器电路中电阻电容作用是什么?如何用一个普通运放设计一个音频放大器?
2017-12-01 07:41:57
请问多级放大电路设计中,前置放大器的放大倍数越大好,还是后级放大器的放大倍数越大好?还是前后放大倍数比较均匀好?
2018-12-03 09:30:59
请问多级放大电路设计中,前置放大器的放大倍数越大好,还是后级放大器的放大倍数越大好?还是前后放大倍数比较均匀好?
2023-11-27 06:36:49
前置放大器的简介怎样去设计前置放大器?如何对前置放大器进行仿真测试?
2021-04-21 06:24:39
直流前置放大器的应变计放大电路图
2019-11-04 09:03:31
针对一种基于半导体光发大器(SOA)的全光2R再生器进行了研究。该再生器是利用半导体光放大器中的自相位调制效应所引起的频谱红移现象,通过在半导体光放大器后面放置光带通
2009-04-19 19:13:30
34 梅捷 SY-I5G-FG SY-I5P-FG Intel 915系列主机板说明书
在您安装主板以及加入硬件设备之前,请仔细阅读本手册提供的相关信息。ø 在使用本产品前,请确定所
2010-02-21 15:40:22
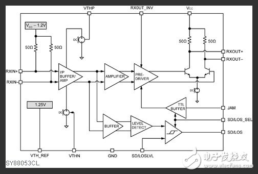
98 描述SY88353BL限幅后置放大器设计用于光纤接收器,特别针对使用EDFAs和拉曼放大器等光放大器的WDM应用进行了优化。该器件连接到典型的跨阻放大器(TIA)。由于光放大器产生的ASE噪声、串扰
2023-12-14 11:15:31
描述SY88149HAL是一款高灵敏度、支持突发模式的限幅后置放大器,专为FTTH PON光线路终端(OLT)接收机应用而设计。SY88149HAL提供超快速信号丢失(LOS)或信号检测(SD)输出
2023-12-14 11:20:42
Micrel推出系列1.25Gbps至3.2Gbps限幅的后置放大器SY88903ALKG、SY88149CL、SY88313BLNG和SY88343BL,采用3.3V电源,具有增益高、敏感度强特点,可提供信号或信号损失
2006-03-13 13:01:17
1478
半导体管前级放大器电路
2008-04-30 00:23:19
1394 
环形天线前置放大器电路
2009-03-18 19:43:25
1045 
超低漏电前置放大器电路图
2009-03-20 08:55:03
628 
磁性传感前置放大器
2009-03-20 10:28:32
506 
精密限幅放大器
2009-03-20 10:54:41
1501 
两米波段步谈机前置放大器电路图
2009-03-21 08:48:28
838 
磁带机前置放大器电路图
2009-03-24 08:38:48
3122 
磁话筒前置放大器电路图
2009-03-24 08:39:12
1265 
话筒前置放大器电路图
2009-03-24 08:42:54
11456 
拾音器音频前置放大器电路图
2009-03-24 08:44:08
11698 
通用前置放大器电路图
2009-03-24 08:45:00
1954 
无变压器微音前置放大器放大器电路图(平衡输入)
2009-03-24 08:46:50
2010 
高阻抗前置放大器电路图
2009-06-27 10:12:40
684 
差动型前置放大器电路图
2009-07-07 10:01:59
552 
电荷前置放大器实用电路图
2009-07-07 10:02:45
1782 
前置放大器等效电路图
2009-07-07 10:04:27
518 
前置放大器实用电路图
2009-07-07 10:05:03
850 
线激励型前置放大器电路图
2009-07-07 10:05:33
587 
前置放大器电路图
前置放大器电路图
2009-07-08 11:35:01
2544 
AD转换器的前置放大器电路图
2009-07-17 11:21:51
3359 
通用JFET前置放大器
该结型场效应
2009-09-05 16:11:00
1694 
音频至UHF的前置放大器
该前置
2009-09-07 10:54:29
1044 
通用前置放大器
该电路适用于通用的
2009-09-07 11:09:32
973 
HF宽带前置放大器
该HF/SW接收机前置放大器由以下器件构成;宽带环形
2009-09-07 17:09:42
848 
环形天线前置放大器
该前
2009-09-07 17:34:04
1111 
双前置放大器
如果相把
2009-09-08 16:36:14
791 
前置放大器的接收机接口电路
2009-09-18 16:21:58
506 
前置放大器的收发定序器
2009-09-25 14:44:28
456 
示波器前置放大器
2009-09-29 11:38:56
1809 
HF前置放大器
2009-10-06 14:09:47
1207 
宽带前置放大器
Motorola公司的MWA110,120或130是宽带
2009-10-06 16:15:49
1222 
RF前置放大器
2009-10-06 16:18:31
867 
低噪声前置放大器电路的设计步骤
前置放大器在音频系统中的作用至关重要。本文首先讲解了在为家庭音响系统或PDA设计前置放大器时,工程师应如何恰当选取元件。
2009-12-26 14:32:29
4335 
使用斩波型OP放大器的低漂移热电偶前置放大器
电路的功能
广泛用于温度检测的热电仙电
2010-04-28 13:43:10
905 
图中所示是用通用II型F007运放组成的精密限幅放大器线路.在限幅器中,限幅我曲线从线性到饱和是逐渐变化的,图
2010-10-06 11:22:41
7487 工作原理:输入的音频微弱信号经电容cl耦台到前髓运霄放大器A的1脚进行放大.其@脚送出的信号与两个并联对称、平衡的功放三极管VTl、VT2射极同相输出。
2011-08-02 11:00:55
4286 
飞兆半导体公司推出FAN3850x系列数字麦克风前置放大器,包括16dB或19dB增益 FAN3850A和具有温度补偿功能的15dB增益FAN3850T。
2011-12-20 17:47:47
957 前置放大器电路如下图所示,采用A运算放大器作音频前置放大电路。其优点是体积小、噪音低、功耗小、一致性较好。
2016-05-18 17:58:05
26146 
前置放大器的PPT
2017-03-01 21:53:29
0 本文主要介绍了音频前置放大器电路图大全(八款音频前置放大器电路设计原理图详解)。在设计电路一中,前置放大器的增益控制采用直流音量控制方式。前置放大器是由全差分运放和电阻构成的反相比例放大器,其增益
2018-03-26 11:35:00
89612 
高性能模拟和高速混合信号、局域网以及时钟管理和通信解决方案领域的行业领导者麦瑞半导体公司(Micrel Inc.)推出两款新型限幅后置放大器 SY88073L和 SY88083L。这两款器件特别适合
2018-05-18 15:53:00
967 6J1胆前置放大器,6J1 preamplifier
关键字:前置放大器,电子管前置放大电路,前置放大器制作
2018-09-20 19:01:00
2025 什么是前置放大器?前置放大器的功能被过度宣传了,都被人们吹出花儿来了,但是我们要知道前置放大器最基本的功能是:提高增益 – 也就是获取微弱的声音信号,并将信号提升至线路电平。
2019-06-20 11:54:05
12945 前置放大器一般是连接纯后级功放的,前置放大器是放大电压,纯后级功放是放大电流,前置放大器是各种音源设备和功率放大器之间的链接设备,音源设备的输出信号电平都比较低,不能推动功率放大器正常工作,而前置放大器正是起到信号放大的作用。
2019-07-04 10:51:03
17200 
前置放大器的主要目的是,在那些涉及到低级别声学信号的应用中,改善接收器的信噪比。通过提供补充的低噪声放大,前置放大器在主检测设备,使用低增益从而限制时基噪声。前置放大器容许检测小的回波,而这些回波在主检测设备中即使使用最大的增益也可能无法检测出来。此外,在前置放大器中的RF带通滤波有助于限制高频噪声。
2019-07-04 11:10:25
12946 
使用岩崎SY-301测试单元作为输出端,经过Aigtek ATA-4014高压功率放大器放大后,激励电感磁芯,由SY8232进行测量计算磁综合性能,如磁损耗、饱和磁通密度等
2020-07-29 14:30:36
692 View the reference design for SY88149CL_Typical Application. //www.obk20.com/soft/ has
2021-07-06 20:29:17
2 View the reference design for SY88053AL. //www.obk20.com/soft/ has thousands of reference designs to help bring your project to life.
2021-07-06 20:50:37
2 View the reference design for SY88149CL. //www.obk20.com/soft/ has thousands of reference designs to help bring your project to life.
2021-07-06 20:56:43
6 前置放大器是把音频信号放大至功率放大器所能接受的输入范围,具有选择所需要的音源信号并放大到额定电平和美化声音的特点。 前置放大器的作用: 选择所需的音源信号送入后级,同时关闭其他
2021-08-19 17:12:22
13138 CUBICLATTICE立晶半导体一级代理分销KOYUELEC光与电子CL1009V1.5.pdf
2022-03-10 14:48:12
7 CUBICLATTICE立晶半导体一级代理分销KOYUELEC光与电子CL1026_v2.1.pdf
2022-03-10 14:47:25
2 为此,思远半导体隆重推出了10mA截止电流的2A BUCK充电管理芯片 SY6201,它完美实现了大电流充电-小电流截止的性能需求。
2022-04-01 17:33:28
3487 
电子发烧友网站提供《带四路运算放大器的低成本基本吉他前置放大器.zip》资料免费下载
2022-08-22 14:52:40
7 半导体光放大器SOA光芯片的原理及应用场景
2022-05-24 09:12:06
1557 
前言大家好~这里是Aigtek科普时间,对于功率放大器相信大家一定并不陌生,而与功率放大器看起来很相近的前置放大器又是什么呢?和功放又有哪些区别呢?今天我们将带大家详细了解一下。什么是前置放大器
2022-04-16 16:26:52
1073 
文章介绍了SOA半导体光放大器的5种产品形态
2023-07-05 17:27:32
703 
前置放大器是什么?有什么作用?音频功率放大器和前置放大器的区别是什么? 前置放大器是指在音频信号处理过程中位于音频信号源和功率放大器之间的一种电子设备。它的主要作用是对输入信号进行放大、控制和调节
2023-12-29 11:11:29
531 现在,音频信号前置放大器用于许多电子设备中。音频前置放大器电路有很多种,从简单到复杂的大电路。在这里,我们向您展示了一个非常好的信号前置放大器小电路设计。
2024-02-10 16:51:00
936 
SOA(Semiconductor Optical Amplifier)半导体光放大器是一种基于半导体材料的光学放大器,通常用于光通信和光网络中的信号放大器。它可以放大光信号的强度,同时保持信号
2024-01-30 10:09:42
283 电压式与电荷式前置放大器各有何特点? 电压式和电荷式前置放大器是常见的信号放大电路,它们有着一些不同的特点和应用场景。 一、电压式前置放大器 电压式前置放大器是一种将输入信号转换成电压信号进行放大
2024-02-05 09:45:18
269 SOA(Semiconductor Optical Amplifier)半导体光放大器作为一种重要的光学器件,具有光放大和光开关功能。本文将详细介绍SOA半导体光放大器的原理,并探讨其在光开关
2024-02-18 14:41:27
162 半导体光放大器是一种利用半导体材料的特性来放大光信号的装置。它在通信系统、光纤通信以及光纤传感等领域具有重要应用。在本文中,我们将详细介绍半导体光放大器的基本概念和频带宽度。 首先,让我们来了解一下半导体
2024-02-18 14:42:43
150
评论