射频(RF)和微波仪器应用 [/hide]
2009-11-16 15:22:58
计算机辅助工程(CAE)软件工具需要花点时间才能熟练使用,但通过预测不同工作条件对电路或系统的影响,这些软件工具能够在产品设计周期中节省大量时间。这些工具在射频/微波设计领域中已经不是什么新生事物了
2019-06-27 08:16:14
南京诺兹尔通信威廉希尔官方网站
有限公司成立于2006年,公司成立以来一直从事射频/微波组件的研发、生产和销售。公司在5年多的运作过程中积累了大量有关射频/微波元器件采购渠道的人脉,在去年7月1号正式成立元器件
2012-03-31 11:28:39
射频和微波开关可在传输路径内高效发送信号。此类开关的功能可由四个基本电气参数加以表征。虽然多个参数与射频和微波开关的性能相关,然而以下四个由于其相互间较强的相关性而被视为至关重要的参数:隔离度
2019-07-02 08:17:28
射频开关:SPDT、级联、树形和矩阵开关一、射频和微波开关鉴于通信行业的爆炸性增长,从射频集成电路(RFIC)和微波单片集成电路(MMIC)等有源元件到完整的通信系统的各种组件需要大量测试。虽然这些
2021-10-29 06:30:52
是 0Hz-较高频率的电磁波,就是我们所谓的信号,这个信号衍生出来信号完整性,高速电路设计,但是它区别于微波与射频。学了微波,转行射频与高速都较易,就如CST里面从0频开始的高斯脉冲要比非0开始的要简单,好计算,呵呵~
2017-07-31 19:27:00
无线通信产业的巨大成长意味着对于无线设备的元器件和组件的测试迎来了大爆发,包括对组成通信系统的各种RFIC 和微波单片集成电路的测试。这些测试通常需要很高的频率,普遍都在GHz范围。本文讨论了射频
2019-07-10 08:02:09
无线通信产业的巨大成长意味着对于无线设备的元器件和组件的测试迎来了大爆发,包括对组成通信系统的各种RFIC和微波单片集成电路的测试。这些测试通常需要很高的频率,普遍都在GHz范围。本文讨论了射频
2019-07-10 06:34:58
射频和微波元器件的测试摘要:介绍了使用矢量网络分析仪测试射频和微波元器件的方法,包括滤波器、定向耦合器、放大器、混频器、开关、电缆等器件主要参数的测试方法。Abstract:The methods
2009-11-04 15:55:40
射频和微波基础知识
2019-09-10 08:19:20
射频和微波基础课程概述
2019-10-10 09:07:34
射频和微波测试附件
2019-10-10 09:05:19
是德科技是全球射频和微波开关产品市场上领先的设计和制造商,已具有60 多年历史。在微波测试系统中,射频和微波开关大量用于仪器和被测器件(DUT) 间的信号路由。把开关置入开关矩阵系统,就可把来自
2019-07-17 07:54:07
微波射频之开关参数说明 备注:整理的资料均是产品选择时的基本参数,具体工作原理不作详细介绍,可参见相关参考书目。PIN二极管开关 微波开关利用PIN管在直流正、反偏压下呈现近似导通和关断的阻抗
2019-06-20 07:02:25
我是民营军工企业,希望有微波射频发烧友们加入我,为民族的军事雷达通讯贡献!
2013-07-19 13:25:49
微波射频在生活中的应用有哪些方面? 1.网络通信,信号覆盖以及信息沟通。 2.微波射频能产生均匀的能量,也用于烹饪或者加热食物 3.因为微波射频产生的能量可控,可用于稳定照明。 4.在人体健康方面也有相关应用。
2022-03-30 13:51:57
介绍100关于微波射频电路设计与仿真应用的实例,非常实用,供大家参考
2016-06-09 10:15:10
我们在“日常生活中的微波射频能量”系列此前的威廉希尔官方网站
知识分享中有提到氮化镓(GaN)威廉希尔官方网站
在固态烹饪和等离子照明应用中的诸多优势以及普遍认为的氮化镓将对商业和工业市场产生变革的影响。在谈论突破性的半导体
2017-12-27 10:48:11
微波/射频设计中正确的热管理需从仔细选择电子材料开始,而印刷电路板(PCB)又是这些材料中最重要的一种。在大功率、高频率的电路(如功放)中,热量可能在放大器中的有源器件周围积聚起来。为了防止器件结点
2019-08-28 07:19:04
微波开关利用PIN管在直流正、反偏压下呈现近似导通或断开的阻抗特性,实现了控制微波信号通道转换作用。
2020-04-03 09:02:06
多年来,微波器件公司一直为诸如核磁共振成像(MRI)系统等医疗成像应用提供器件。虽然成像应用继续提供了坚实的机会,但许多其它医疗应用领域也开始为无线微波和射频威廉希尔官方网站
敞开了大门。例如,远程监控支持在病人
2019-07-29 07:55:51
多年来,微波器件公司一直为诸如核磁共振成像(MRI)系统等医疗成像应用提供器件。虽然成像应用继续提供了坚实的机会,但许多其它医疗应用领域也开始为无线微波和射频威廉希尔官方网站
敞开了大门。例如,远程监控支持病人
2019-08-08 06:49:31
EPX Microwave Inc. 是一家总部位于美国硅谷的高科技公司, 在美国和亚洲设有办事机构和研发中心,主营同轴高频开关、 微波小系统。可定做各种工业和非工业级别射频开关。交货周期快。电话:***威信:***
2018-07-16 11:10:58
微波滤波器 825 北邮微波威廉希尔官方网站
基础 32页6 射频微波设计指南 27页7 微波器件与电路 40页8 毫米波威廉希尔官方网站
(日文) 3页9 毫米波和太赫兹波的产生 9页10 微波集成威廉希尔官方网站
23页11 华为
2012-08-18 10:35:33
计算机辅助工程(CAE)软件工具需要花点时间才能熟练使用,但通过预测不同工作条件对电路或系统的影响,这些软件工具能够在产品设计周期中节省大量时间。这些工具在射频/微波设计领域中已经不是什么新生事物了
2019-09-29 08:58:05
微波系统的设计越来越复杂,对电路的指标需求越来越高,电路的功能越来越多,电路的尺寸需求越做越小,而设计周期却越来越短。传统的设计方法已不能满足微波电路设计的需要,使用微波EDA 软件工具进行微波元器件和微波系统的设计已成为微波电路设计的必然趋势。那么什么是微波射频仿真软件?有哪些应用?
2019-07-30 06:16:15
优化射频/微波测试系统的部件
2019-09-26 08:19:34
射频/微波电路是雷达、导航、测控、制导、通信和电子对抗系统的重要组成部分,对系统的性能和可靠性有重要影响。
2019-08-26 06:48:55
虽然光纤电缆在容量上一直优于微波,但许多通讯链路并不需要光纤的全部性能。随着更低成本与可更快部署的微波威廉希尔官方网站
在容量上不断提升,微波在以往仅能 由光纤实现的应用领域变得更具优势了。如今多核心射频威廉希尔官方网站
2019-09-19 06:11:37
即使是最自信的设计人员,对于射频电路也往往望而却步,因为它会带来巨大的设计挑战,并且需要专业的设计和分析工具。怎么优化射频和微波设计挑战?来简化任何射频PCB 设计任务和减轻工作压力!这个问题急需解决。
2019-08-21 06:38:27
射频/微波开关系统的威廉希尔官方网站
特点是什么?怎么实现射频与微波开关系统的设计?
2021-05-20 06:12:59
的设计挑战,并且需要专业的设计和分析工具。正因为如此,许多年来,PCB的射频部分一直是由拥有射频设计专长的独立设计人员完成设计。那么,为什么设计射频和微波PCB 设计的难度如此之大呢?
2019-08-20 08:16:07
高频 微波 射频 有什么区别
2012-04-10 11:17:24
易谱科技有限公司代理 Radant MEMS 公司在中国区的产品销售与威廉希尔官方网站
支持服务。Radant 是一家专业设计、生产射频/微波开关的厂商,目前产品已在美国以及亚洲市场有了广泛的应用,与无线通信
2014-10-24 11:36:26
是德射频、微波开关产品速查表
2019-10-21 16:59:35
有什么方法可以降低微波/射频器件的成本吗?
2021-05-25 06:49:40
经典射频微波教程,对初学者很有帮助
2015-06-10 21:29:47
1.射频,简称为RF(Radio Frequency),主要指发射的无线电波,多应用于无线通信。2.微波,Microwave, 频率比射频高。3.射频有时被称为高频,它是相对于低频而言。4.射频
2017-09-26 10:06:36
为什么设计射频、微波PCB难度如此之大?这些技巧你该掌握.pdf(233.91 KB)
2019-09-16 08:45:28
详解射频和微波开关的基本知识
2021-05-20 06:06:49
` 什么是射频和微波开关? 它们是可以传输高频信号的设备。射频和微波开关特别用在了微波测试系统中,用在仪器和被测设备之间。将一个开关组合到开关矩阵系统中,可以让你把多路复用仪器的的信号传输到单个
2015-02-28 14:29:19
应用指南,配置射频/微波开关系统
2019-10-09 09:09:27
GORE VNA微波/射频测试组件
2009-09-26 18:42:56
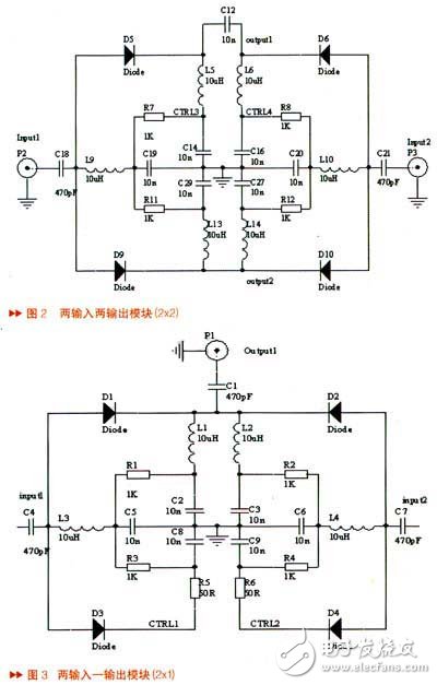
11 介绍了一种新型利用pin diodes的4输入2输出射频开关的设计,给出了设计思想和详细的电路图,并介绍了这种射频微波器的印刷电路板的设计及其电磁兼容特性。准确分析了器件良好
2010-12-13 17:42:47
85 射频和微波开关测试系统基础
无线通信产业的巨大成长意味着对于无线设备的元器件和组件的测试迎来了大爆发,包括对组成通信系统的各种RF IC 和
2009-08-27 10:47:34
597 
微波 防护服被广泛应用于暗室射频测试时的着装,但其微波防护效果如何,以及如何更有效地减小微波辐射对人体的危害是重点关注的问题。研究在全面总结国内关于微波辐射对人体可
2011-06-21 18:07:07
25 关于微波与射频通信的讲解
2011-11-03 18:01:07
120 射频与微波晶体管振荡器设计
2013-09-12 16:04:25
319 《微波射频电路设计与仿真100例》以微波仿真设计EDA软件ADS、HFSS等为基础,结合工程设计实践,例举了100个射频电路设计实例。从工程设计仿真实践角度出发,覆盖了射频有源器件设计
2013-09-12 17:34:15
924 以前寫論文收集的一些資料,學習射频、微波电路、无线通信威廉希尔官方网站
的好資料!!!
2016-07-01 14:48:41
0 电子专业单片机相关知识学习教材资料——微波射频器件介绍
2016-08-08 17:03:24
0 关于射频基础知识、射频-微波、功率放大器的学习资料。
2016-09-01 15:44:10
0 关于射频基础知识、射频-微波、功率放大器的学习资料
2016-09-01 16:40:07
0 关于射频基础知识、射频-微波、功率放大器的学习资料
2016-09-01 16:40:07
0 关于射频基础知识、射频-微波、功率放大器的学习资料。
2016-09-01 16:40:07
0 微波射频之开关参数说明 备注:整理的资料均是产品选择时的基本参数,具体工作原理不作详细介绍,可参见相关参考书目。 PIN二极管开关 微波开关利用PIN管在直流正、反偏压下呈现近似导通和关断的阻抗特性
2017-12-10 17:40:01
6199 射频和微波开关可在传输路径内高效发送信号。此类开关的功能可由四个基本电气参数加以表征。
2018-05-07 15:51:00
28770 微波射频开关基于labview软件平台,由计算机提供给电压控制信号。该控制信号是数字信号,只能提供高低电平,高电压为5v,低电压为0v,因此需要进行电压转换才能提供给开关电路。整个电路由两部分
2018-06-04 10:53:00
2677 本文首先阐述了微波感应开关原理,其次介绍了微波感应开关接线图,最后介绍了微波感应开关的功能。
2020-02-25 11:20:57
7578 
射频和微波开关可在传输路径内高效发送信号。此类开关的功能可由四个基本电气参数加以表征。虽然多个参数与射频和微波开关的性能相关,然而以下四个由于其相互间较强的相关性而被视为至关重要的参数:隔离度,插入损耗,开关时间,功率处理能力。
2020-07-28 10:27:00
3 我们知道开关的种类有很多,而射频微波开关最突出的特点就是做高频信号的传输路径切换,以满足测试系统的信号传输要求。
2020-09-29 10:44:00
1 硅中的射频和微波控制产品
2021-04-24 14:11:46
27 射频与微波标准空间级产品计划
2021-05-12 09:36:10
4 射频微波电路设计说明。
2021-05-12 15:08:36
90 射频和微波功能
2021-05-14 08:39:59
18 微波、射频电路设计方法说明。
2021-06-07 14:47:58
119 射频微波仪器的基础知识讲解。
2021-06-22 10:15:50
61 射频开关:SPDT、级联、树形和矩阵开关一、射频和微波开关鉴于通信行业的爆炸性增长,从射频集成电路(RFIC)和微波单片集成电路(MMIC)等有源元件到完整的通信系统的各种组件需要大量测试。虽然这些
2021-10-22 17:06:23
17 Analog的射频与微波IC选择
2022-10-08 09:56:15
0 《射频微波芯片设计》专栏适用于具备一定微波基础知识的高校学生、在职射频工程师、高校研究所研究人员,通过本系列文章掌握射频到毫米波的芯片设计流程,设计方法,设计要点以及最新的射频/毫米波前端芯片工程实现威廉希尔官方网站
。
2022-11-03 10:11:30
1351 
详解射频微波基础知识点
2023-01-29 10:28:35
1577 微波器件和射频器件区别 微波信号和射频信号的区别是: 一、性质不同 微波作为一种电磁波也具有波粒二象性。微波的基本性质通常呈现为穿透、反射、吸收三个特性。对于玻璃、塑料和瓷器,微波几乎是穿越而不被
2023-02-17 14:02:02
2110 射频衰减器是一种被广泛应用于射频和微波领域的器件,它的主要作用是衰减射频或微波信号的强度,从而控制信号的幅度。射频衰减器的原理通常与其结构有关。
2023-05-03 10:17:00
1895 射频微波开关可在传输路径内高效发送信号,此类开关的功能可由四个基本电气参数加以表征。
2023-05-22 10:11:35
725 
射频微波威廉希尔官方网站
在现代通信、雷达、无线电等领域发挥着重要作用,而选择一个优秀的射频微波厂家,则是成功应用这一威廉希尔官方网站
的关键。随着威廉希尔官方网站
的飞速发展,不断有新的参与者加入这一领域。 据了解,国内外的微波射频公司
2023-08-31 14:01:36
741 
射频微波的种类有很多种,按功率分类路数可分为:二功分、三功分、四功分等功分器
2023-10-25 16:40:13
510 
射频微波器件是无线通信、卫星通信、军事和医疗领域的关键组成部分。在这个竞争激烈的市场中,启源微波以其创新的产品系列、卓越的性能和卓越的客户服务一直处于行业的前沿。 为什么选择启源微波的射频器件
2023-11-15 18:24:55
256 电子发烧友网站提供《射频/微波电路板设计指南.pdf》资料免费下载
2023-11-18 10:31:37
1 射频微波器件——GPS有源功分器
2023-12-06 09:05:15
329 
射频微波连接器在各种高频率和高精度信号传输领域中发挥着至关重要的作用。启源微波的连接器有着体积小、机械电气性能优越、频带宽、可靠性高、驻波比小、插损低、耐磨损、耐腐蚀、使用寿命长的特点。随着
2023-12-14 17:30:39
225 
射频和微波都是电磁波的一种,它们都属于电磁波谱中的一部分,具有较高的频率和较短的波长。射频通常指的是频率范围在3 kHz到300 GHz之间的电磁波,而微波则是指频率范围在300 MHz到300
2023-12-08 09:18:10
632 射频与微波基础知识
2024-01-16 10:05:10
204 
评论