PAM8620 15W立体声D类音频功率放大器的典型应用。 PAM8620是一款15W(每通道)立体声D类音频放大器,具有低THD + N(0.2%),低EMI和良好的PSRRd,因此可实现高品质的声音再现
2020-08-10 09:40:04
输出。HP Sense输入端用于立体声耳机插孔。HP Logic输入端允许使用标准的逻辑阈值电平。KX4888采用表面贴片式封装,仅需很少的外部元件,专用于高品质音频功率放大。为简化音频
2011-03-13 23:02:54
KX4088SQ为双声道桥接音频功率放大电路,在5V输入电压条件下,能够为4Ω负载最高提供2.7W功率的稳定输出。耳机输入端允许在驱动立体声耳机时采用单端模式。KX4088SQ
2011-03-09 21:35:49
25W立体声D类音频功率放大器TPA3120D2资料下载内容主要介绍了:TPA3120D2引脚功能TPA3120D2典型应用电路
2021-04-02 08:01:06
3D环绕立体声音效、低音增强、30W双声道D类音频放大组合解决方案在便携式蓝牙音箱中,由于扬声器非常靠近,立体声低音音效却越变越差,其效果几乎接近单声道。深圳市永阜康科技有限公司推出
2018-05-30 10:08:09
=1%)功率输出HT317是一款高效D类音频功率放大器。在24V供电的立体声( BTL)模式下 ,能够持续提供2*30W/8Ω功率输出功率输出 ;在单声道(PBTL)模式下,能够持续提供75W/4Ω功率
2018-05-26 10:45:11
10 管脚SSOP 封装。特点: 宽输入电压范围:6.6V 到30V 对两节锂电池完整的充电管理 充电电流可达4A PWM 开关频率:300KHz 恒压充电电压可用电阻向上调整 恒压充电
2016-04-19 10:50:49
概述:CN3762是上海如韵电子出品的一款PWM 降压模式两节锂电池充电管理集成电路,独立对两节锂电池充电进行管理,具有封装外形小,外围元器件少和使用简单等优点。
2021-04-13 07:55:05
两节锂电池升压充电IC ZCC5080完全替代CS5080概要ZCC5080E是一款 5V输入,支持双节锂电池的升压充电管理 IC。ZCC5080E 集成功率 MOS,采用异步开关架构,使其在应用时
2020-05-15 17:43:11
=bbs_postPCB小板,含5V输入,双节锂电池充电电路和 双节锂电池保护板电路。(淘宝有:深圳市百盛电子有限 双节锂电池充电管理IC-PL7501C,5V输入,升压带充电管理。PL7501C 是一款
2019-06-14 21:00:24
上海智浦欣推出蓝牙音箱系统解决方案7.4V双节锂电池充电,BOOST升压IC,2x25W立体声蓝牙音箱系统解决方案一颗锂电池充电IC,一颗升压IC,一颗功放IC,完成您想要得到的效果有兴趣的老板可以咨询我,期待与您的合作联系方式:*** 颜生(微信同号)QQ:2764078954
2017-08-31 15:53:37
智浦欣推出蓝牙音箱系统解决方案7.4V双节锂电池充电,BOOST升压IC,2x25W立体声蓝牙音箱系统解决方案大电流升压IC,锂电池充电管理,2x25W蓝牙音箱解决方案。有兴趣的各位老总可以加我
2017-08-23 10:08:30
PAM8610 10W立体声D类音频功率放大器的典型应用。 PAM8610是一款10W(每通道)立体声D类音频放大器,具有直流音量控制功能,可提供低THD + N(0.1%),低EMI和良好的PSRR,从而实现高品质的声音再现。 32级DC音量控制具有+ 32dB至-75dB的范围
2020-08-04 09:36:52
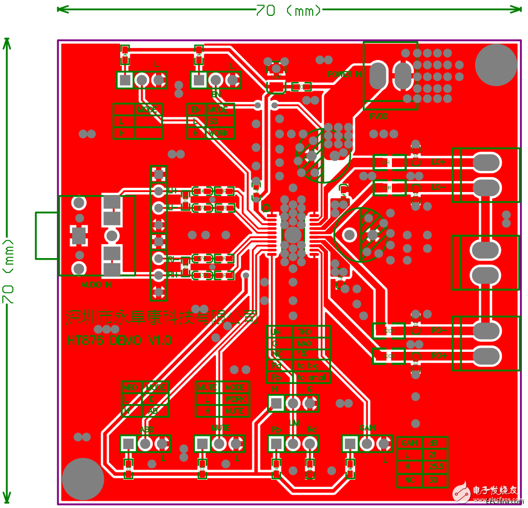
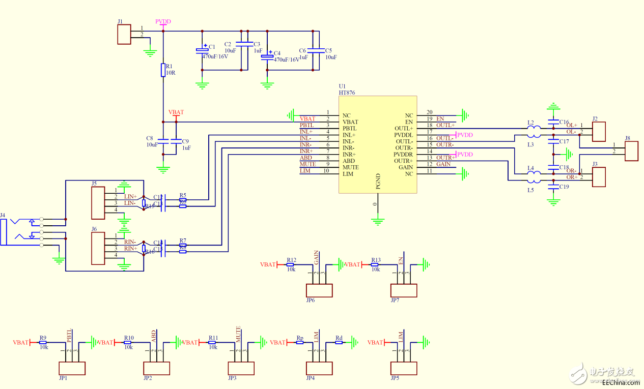
概述HT876是一款立体声D类和AB类音频功率放大器。在D类模式,VDD = 9.0V、THD+N=10%、4Ω负载、1kHz信号条件下,能连续输出2×10.9W功率。HT876具有可任意配置的限幅
2019-09-20 09:30:41
` 本帖最后由 bhl83280426 于 2018-1-15 17:51 编辑
HT317是一款高效D类音频功率放大器。在24V供电的立体声BTL模式下,能够持续提供2*30W/8欧姆功率输出
2018-01-15 12:05:30
;>概述:HT360是一款高效D类音频功率放大器。在14.5V供电的立体声(BTL)模式下,能够持续提供2*20W/4Ω功率输出;在单声道(PBTL)模式下,能够持续提供30W/4Ω功率输出
2020-04-22 16:18:25
`型号:HT368品牌:禾润封装:SOP28HT368是禾润推出的一款高效D类音频功率放大器。在14.5V供电的立体声(BTL模式)下,能够持续提供2X20W/4Ω功率输出;在单声道(PBTL)模式
2020-08-13 12:05:42
锂电池供电,在升压至7V时,10%THD+N,4Ω负载下能连续输出2X5.5W功率。HT8699R具有AB/D类自由切换功能。HT8699R内置的关断功能使待机电流最小化,还集成了输出端过流保护,片内
2019-03-12 09:58:39
终端产品提供了更为极致的功率输出,功率覆盖5W、6W、7W双声道的应用.概述HT878是一款内置自适应升压的立体声D类音频功率放大器,由锂电池供电升压至POUT=7.7V时,THD+N=1%、1kHz
2018-12-01 09:33:58
两节串联磷酸铁锂电池充电管理-ZCC5502资料
2019-06-21 14:06:18
,可以采集、处理电池的温度信息,保证充电电池的安全工作温度。两节锂电池充电IC ASC8512特点:1.充2节锂离子和锂聚合物电池2.开关频率达400K3.充电电流最大可做2A4.输入电压9V到
2012-02-27 09:36:43
两节锂电池升压充电IC ZCC5080完全替代CS5080概要ZCC5080E是一款 5V输入,支持双节锂电池的升压充电管理 IC。ZCC5080E 集成功率 MOS,采用异步开关架构,使其在应用时
2019-11-22 16:12:46
两节锂电池升压充电IC ZCC5080完全替代CS5080概要ZCC5080E是一款 5V输入,支持双节锂电池的升压充电管理 IC。ZCC5080E 集成功率 MOS,采用异步开关架构,使其在应用时
2019-12-05 09:41:43
两节锂电池升压充电IC ZCC5080完全替代CS5080概要ZCC5080E是一款 5V输入,支持双节锂电池的升压充电管理 IC。ZCC5080E 集成功率 MOS,采用异步开关架构,使其在应用时
2019-12-02 13:45:32
两节锂电池升压充电IC ZCC5080完全替代CS5080概要ZCC5080E是一款 5V输入,支持双节锂电池的升压充电管理 IC。ZCC5080E 集成功率 MOS,采用异步开关架构,使其在应用时
2019-11-19 11:30:59
你好威廉希尔官方网站
支持:现在有两节锂电池串联(6.6V~8.4V)输入,要求升压到12V/1.5A以上输出,要求内置MOS管,请问有什么好的芯片推荐?谢谢!
2019-04-19 09:36:50
`两节锂电池出了充电电路外,必须搭配的也就是两节锂电池的保护板电路和芯片了。对两节节串联可再充电锂离子/锂聚合物电池的过充电、过放电和过电流进行保护。和电池反接保护功能,这些都是极其重要的。首先
2020-12-11 17:44:58
A.ASC8512 集成电流限制、短路保护,确保充电芯片安全工作。ASC8512 集成NTC 热敏电阻接口,可以采集、处理电池的温度信息,保证充电电池的安全工作温度。两节锂电池充电IC ASC8512特点:1.充2节锂离子
2012-02-06 15:46:50
9V-20V,充电电流可达2A。MOS管8205A8TS, TSSOP8封装。可以多个MOS并联来达到和提高更大的过流保护值。2.两节锂电池输出电路:对于两节锂电池的输出来说,如果是DC-DC的话,就由
2020-12-12 09:32:01
两节锂电池充电芯片PL7501C 是一款 5V 输入,支持双节锂电池串联应用,锂离子的升压充电管理IC.PL7501C 集成功率 MOS,采用异步开关架构,使其在应用时仅需极少的外围器件,可有效减少
2020-11-25 17:51:14
两节锂电池升压充电IC ZCC5080完全替代CS5080概要ZCC5080E是一款 5V输入,支持双节锂电池的升压充电管理 IC。ZCC5080E 集成功率 MOS,采用异步开关架构,使其在应用时
2019-12-27 16:04:58
`两节不同型号,不同电压的电池可以串联使用吗
补充内容 (2015-12-22 19:09):
`
2015-12-21 22:12:24
描述立体声68W功率放大器
2022-08-18 07:42:22
概述:MAX9708是美信半导体出品的一款单声道/立体声、D类音频功率放大器能向8Ω立体声负载提供高达2 x 21W功率,或向单声道4Ω负载提供高达1 x 42W功率,效率高达87%。MAX9708兼具D类放大器的效
2021-04-06 09:20:37
概述:MAX9701立体声D类音频功率放大器以D类效率提供AB类放大器的性能,无需使用散热装置,同时延长了电池寿命。MAX9701可为8Ω负载提供最大1.3W功率,效率高达87%。Maxim的下一代
2021-05-17 06:35:59
一,CS83711 两节锂电池7.4V供电内置升压2x16.5W双声道D类音频功放IC二,CS83785 单节锂电池3.7V供电内置升压2x10W双声道D类音频功放IC三,CS86189无滤波
2021-08-18 11:15:32
HT5010/1/2系列产品是一款低成本的立体声DA转换器,内部集成了内插滤波器、DA转换器和输出模拟滤波等电路。其可支持多种音频数字输入格式,最大支持24-bit字节。该系列产品基于一个多比特位
2021-06-24 15:56:57
正是最佳的工作点。使用CS8121S在该音箱系统应用中,不仅简化了设计也大大的提高了产品的可靠性和稳定性。 2、两节锂电池串接的扩音器系统; 两节锂电池串接的电压在7--8V之间,使用简单的二极管
2019-08-24 09:36:44
应用中,不仅简化了设计也大大的提高了产品的可靠性和稳定性。2、两节锂电池串接的扩音器系统两节锂电池串接的电压在7--8V之间,使用简单的二极管降压后就可以直接使用CS8121S进行功率放大。深圳市芯晶
2019-08-05 15:47:28
概要CS83785E是一款兼顾12V适配器供电应用针对单节锂电应用 ,带两种防破音模式 ,扩频模块 ,内置BOOST升压模块,R类立体声音频功率放大器。可以为4Ω 的负载提供最高 2X10W的恒定
2020-02-17 15:39:35
CS8673E是-款2x40W立体声 ;在单声道使用的情况下;最高可输出80W高效D类音频功率放大电路。先进的EMIfD制威廉希尔官方网站
使得在输出端口采用廉价的铁氧体磁珠滤波器就可以满足EMC求。CS8673E音频
2019-09-23 18:17:31
深圳市尊信电子威廉希尔官方网站
有限公司马小姐:***欢迎行业客户联系,获取datasheet、报价、样片等更多产品信息钰泰推出了两串三串锂电池主动均衡的充电方案,旨在解决现市面上多数两节,三节锂电池串联供电设备
2021-10-26 16:23:17
本帖最后由 luna 于 2011-3-6 18:51 编辑
--HWD4863是一款立体声BTL音频功率放大器,在5V单电源条件下,能为4Ω负载提供2.2W、为3Ω负载提供2.5W的功率
2011-03-06 18:50:44
I2S协议在进行音频采集的后怎么输出立体声
2023-10-11 07:47:51
LTC4008EGN方案对4节锂电池串联充放电,怎样可以在充电时也能测得锂电池的实际电压
2024-01-04 07:38:12
11封装,专为高保真音乐中心和电视机等高品质立体声应用而设计。
在散热器和音频放大器IC封装之间最好插入一层硅脂,以优化热接触。
音频放大器IC和封装之间不需要电气隔离。
2023-08-04 17:19:31
本原理图中的AB类音频放大器电路是一款立体声5+5W AB类功率放大器,采用多瓦15封装,专为高品质声音、电视应用而设计。
该AB类音频放大器电路基于TDA7496音频放大器IC
2023-09-08 16:14:47
概述:TPA3008D2是德州仪器公司生产的一款双通道10W立体声D类音频功率放大器。它为四面48脚封装。工作电压8.5-18V,输出功率10W(THD+N=10%, f=1kHz, RL=16W,VCC=17V)。
2021-05-19 07:09:33
TPA3110D2立体声D类音频功率放大器引脚参数资料推荐
2021-05-06 13:30:15
`第一款三节串联锂电池充电IC,电路图,充电测试: PW4203是一款4.5V-22V输入,最大2A充电,支持1-3节锂电池串联的同步降压锂离子电池充电器芯片,适用于便携式应用。可通过芯片VSET
2020-11-25 11:30:41
` 本帖最后由 kuake0618 于 2020-11-26 18:35 编辑
三节3.7V的锂电池串联,11.1V和最大12.6V锂电池充电电路的解决方案。在应用中,一般使用低压5V,如
2020-11-26 18:34:37
CS83711两节锂电池7.4V供电内置升压2x16.5W双声道D类功放IC概要CS83711E是一款兼顾12V适配器供电应用针对双节锂电串联应用,带两种防破音模式,扩频模块,内置BOOST升压模块
2020-03-04 15:03:02
HT876是什么?HT876有什么特点?HT876有哪些应用?
2021-05-31 06:32:01
分享一款不错的HT8731单节锂电3.7V内置自适应动态升压15W单声道F类音频功放IC解决方案
2021-05-28 06:04:18
分享一种ADA1373低延迟立体声的解决方案
2021-06-02 06:58:06
设计方案的可行性。为简单起见,给出了锂电池组仅由2节锂电池串联的仿真模型,如图5所示。 图5 2节锂电池串联均充保护仿真模型 模型中用受控电压源代替单节锂电池,模拟电池充放电的情况。图5中,Rs
2018-09-29 17:15:51
人们对 K 歌体验的要求逐渐提高,对 K 歌宝的音质效果要求也会越来越高,立体声 K 歌宝将会更受欢迎。当前立体声 K 歌宝一般的解决方案是用一个外置 5V 升压 IC+一个立体声音频功放,这种方案
2016-11-28 14:07:11
6292 采用TSSOP-16封装。特性● 完全的单节/两节锂离子/锂聚合物电池充电芯片● 电池智能检测● 0.8%的充电电压精度
2009-05-31 16:07:31
6292 采用TSSOP-16封装。特性● 完全的单节/两节锂离子/锂聚合物电池充电芯片● 电池智能检测● 0.8%的充电电压精度
2009-05-31 16:11:27
6292 采用TSSOP-16封装。特性● 完全的单节/两节锂离子/锂聚合物电池充电芯片● 电池智能检测● 0.8%的充电电压精度
2009-05-31 16:14:15
6292 采用TSSOP-16封装。特性● 完全的单节/两节锂离子/锂聚合物电池充电芯片● 电池智能检测● 0.8%的充电电压精度
2009-05-31 16:17:39
推荐课程:史上最全张飞半桥LLC电源教程,60小时深度讲解半桥串联谐振软开关电源设计http://t.elecfans.com/topic/65.html?elecfans_trackid=bbs_post双节锂电池串联应用升压充电管理IC-ZCC5080E
2019-06-10 15:55:46
双节锂电池串联管理系列选型表:型号封装功能 PL7022BSOT23-6双节锂电池串联保护IC PL7022SOT23-6双节锂电池串联保护IC PL7501CESOP8升压型双节锂电池串联充电IC
2019-09-10 14:17:21
本帖最后由 专营IC 于 2019-10-16 17:36 编辑
双节锂电池串联充电芯片和双节锂电池保护芯片(充放电管理保护)2双节锂电池串联管理系列选型表:型号封装功能
2019-09-10 20:31:13
双节锂电池供电20W+2×10W移动2.1音响音频放大升压充电组合方案
2021-01-08 06:42:22
达 95%。采用 TPA3118D2 D 类器件的 15W+15W 立体声音频放大器。极低成本立体声转换为低音炮低音输入。电池充电器 bq24133,具有集成式 MOSFET 和电源路径选择器
2018-08-17 06:22:50
描述带有TEA2025B的立体声音频放大器的PCBTEA2025B 是一款模拟立体声音频放大器,输出功率高达 3W。它需要一个高达 15V 的单端正电源。放大模式可以选择为桥接或立体声模式。PCB
2022-08-05 06:50:46
串联锂电池快速充电管理 2.蓝牙音箱三节串联锂电池快速充电管理 3.其它需要快速充电的三节串联锂电池充电管理应用 QQ:1165137752
2019-02-27 15:58:47
锂电池做2x10w输出功率;HT71678+CS8676针对7.4V双节锂电池做2x20W输出功率;HT71678专门针对音响而开发的同步架构内置音频检测动态升压芯片。实际续航时间最大可提升30%以上
2020-10-27 06:46:06
求分享HT878/HT878T单节锂电池内置自适应升压AB/D类切换8W双声道音频功放解决方案
2021-05-31 06:33:23
求一种单节锂电池快充(>=2A)+电源路径管理的方案,最好是TI的,外围器件尽量少,求大神指点一二
2023-06-13 00:46:13
求大神给个CHK0501C四节锂电池充电芯片的电路,两节锂电池改成四节后,电路测试老出问题
2015-05-05 12:17:08
本帖最后由 yaohongxia0903 于 2020-3-30 21:01 编辑
现用一颗CS5086,实现USB5V输入两节锂电平衡充电。概要CS5086E是一款5V USB输入,支持双节
2020-03-30 21:00:37
大家好,推荐两款电量监测芯片,一款监测一节3.7V的5号充电锂电池,只进行电量监测,另一款监测两节1.5V的5号充电锂电池
2018-08-03 10:57:20
模拟功放TPA313610W 超低 EMI 无电感立体声 (BTL) D 类音频放大器[/url][url=http://www.ti.com.cn/product/cn/TPA3136D2
2017-04-18 19:47:05
如何使用LTspice音频WAV文件生成立体声语法?能否通过LTspice音频WAV文件利用立体声数据和加密语音消息?
2021-06-01 06:08:53
2×100W立体声功率放大电路
2019-09-24 02:58:12
/W,满足散热器所有必需的热阻。
这个2x50瓦立体声放大器电子项目所需的电子部件是:R01,R02 1.5k;R03, R04 100 /1W , R05, R06 56k;R08, R09
2023-09-08 16:11:46
` 钰泰ETA6071 充两到三节锂电池IC 钰泰ETA3000 充两节锂电池IC 充三节锂电池IC 推荐ETA6071 产品描述 ETA6071是基于BOOST架构的升压充电威廉希尔官方网站
,其支持极宽的充电
2019-12-04 19:56:06
一、引言1. 介绍两节串联锂电池的应用场景2. 强调充电管理板的重要性3. 引入本文的主题:12V-24V 输入两节串联锂电池 2A 充电管理板 PW4242二、电池充电管理的必要性1. 电池充电
2023-11-28 17:42:07
一、引言1. 介绍两节串联锂电池的应用场景2. 强调充电管理板的重要性3. 引入本文的主题:12V-24V 输入两节串联锂电池 2A 充电管理板 PW4242二、电池充电管理的必要性1. 电池充电
2023-12-16 19:52:38
HT876是一款立体声D类音频功率放大器,在VDD = 8.5V、THD+N=10%、1kHz信 号条件下,能连续输出2x9.5W功率(40负载、BTL模式),或18W功率(20负载、PBTL模式);另外,芯片后期还可支持AB类模式。
2018-09-18 08:00:00
15 HT876是一款立体声D类和AB类音频功率放大器。在D类模式,VDD = 9.0V、THD+N=10%、4Ω负载、1kHz信号条件下,能连续输出2×10.9W功率。
2019-02-27 12:29:13
5443 
HT8787B是一款内置自适应升压的立体声D类音频功率放大器,由锂电池供电升压至Vpour=8.4V时,THD+N=1%、1kHz信号条件下,能连续输出2×7W功率(4Q负载)。
2020-03-25 08:00:00
31 深圳市永阜康科技有限公司推出基于HT876+HT7180的单节锂电池3.7V升压至9.5V、2x12W立体声升压音频放大组合解决方案,无需外围MOS管、升压效率最高达90%,外围简单、应用方便
2022-01-13 11:02:21
4 HT81696是一款内置升压的立体声D类音频功率放大器,其支持单节锂电、双节锂电串联、5V、12V等多种输入,升压后的电压提供给功放供电,功放支持双通道立体声BTL输出以及并联PBTL单声道输出。
2022-08-01 10:47:27
8 HT878是一款内置自适应升压的立体声D类音频 功率放大器,由锂电池供电升压至VPOUT=8V时, THD+N=1%、1kHz信号条件下,能连续输出2×6W 功率(4Ω负载);HT878T升压
2022-10-19 16:11:58
3 两节双节锂电池串联充电IC和保护IC在日常的设计,应用中,单节锂电池,或者多节锂电池并联是最普遍的方式了,因为在IC选型和设计上比较容易或者多样化。当两节/双节锂电池串联应用时,就要用到另外
2022-05-07 16:28:47
2476 
HT876是一款立体声D类和AB类音频功率放大器。在D类模式,VDD = 9.0V、THD+N=10%、4Ω负载、1kHz信号条件下,能连续输出2×10.9W功率。 HT876具有可任意配置的限幅
2023-07-06 16:04:48
348 
5V 输入,给两节8.4v串联的锂电池升压充电芯片FS4062A与 FS7022B两节串联的锂电池保护芯片
2022-06-27 17:46:07
939 
IU8373兼容CS83711,两节锂电8.4V供电内置升压17W立体声D类音频功放IC
2023-03-24 22:15:39
7 IU8373兼顾12V适配器供电应用,两种防破音模式,扩频模式,内置BOOST升压模块双节锂电池串联供电,恒定2×17W输出功率R类立体声音频功率放大器,脚位完全兼容CS83711。IU8373E
2023-03-24 22:16:24
评论