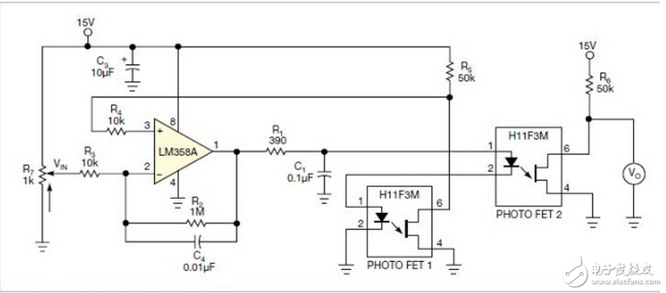
光电FET可以用作一只可变电阻,或与一只固定电阻一起用作电位器。H11F3M光电FET有7.5kV的隔离电压,因此能够安全地控制高压电路参数。但这些器件的非线性传输特性可能成为问题(图1)。为了校正这种非线性,可以采用一种简单的反馈机制,使电位器产生一种线性响应(图2),本电路使用了两只光电FET,一只作反馈,另一只则用于需要隔离电位器的应用。将两只光电FET的输入端串联,就可以保证输入LED有相同数量的电流。
	
	
FET输出端放50kΩ的电阻,以interwetten与威廉的赔率体系 电位器的响应。电路对设定输入电压(用电位器R7调节)和光电FET1的反馈之间的差值做放大。得到的输出控制光电FET LED中的电流,直到反馈电压等于输入电压时为止。输出电压以线性方式跟随输入电压(图3)。也许你会认为相同器件号的光电FET没什么区别,但实际上还是表现出了微小的制造差异。五只H11F3M器件的偏差在3%以内。
