寄生电感和MOSFET的交互关系是什么
高效率已成为开关电源(SMPS)设计的必需要求。为了达成这一要求,越来越多许多功率半导体研究人员开发了快速开关器件,举例来说,降低器件的寄生电容,并实现低导通电阻,以降低开关损耗和导通损耗。这些快速开关器件容易触发开关瞬态过冲。这对SMPS设计中电路板布局带来了困难,并且容易引起了栅极信号振荡。为了克服开关瞬态过冲,设计人员通常采取的做法是借助缓冲电路提高栅极电阻阻值,以减慢器件开关速度,抑制过冲,但这会造成相对较高的开关损耗。对于采用标准通孔封装的快速开关器件,总是存在效率与易用性的折衷问题。
在处理电路板布局和器件封装产生的寄生电感时,快速开关器件接通和关断控制是关键问题。 特别是,封装源极寄生电感是是器件控制的关键因素。在本文中,英飞凌提出了一种用于快速开关超结MOSFET的最新推出的TO247 4引脚器件封装解决方案。这个解决方案将源极连接分为两个电流路径;一个用于实现功率连接,另一个用于实现驱动器连接。这样一来,器件就能保持快的开关速度,同时又不必牺牲接通和关断控制能力。
本文编排如下:在第二节,将利用硬开关升压转换器来分析并开发一个简单的高频模型,该模型采用了具备MOSFET寄生参数和电路板寄生参数的标准通孔封装传统的TO247(即:电源电流路径和驱动电流路径是相同的)。第三节将对最新推出的TO247 4引脚封装做详尽的电路分析,以表明TO247 4引脚封装在开关速度、效率和驱动能力等方面的有效性。最后,第四节分析了实验波形和效率测量,以验证最新推出的TO247 4引脚封装的性能。
II.分析升压转换器中采用传统的TO247封装的MOSFET
A.开关瞬态下的MOSFET操作时序
要分析快速开关MOSFET中的封装寄生电感产生的影响,必须十分理解MOSFET工作处理。硬开关关断通常出现在硬开关拓扑和零电压开关拓扑中。本小节将逐步分析MOSFET关断瞬态操作。图1所示为硬开关关断瞬态下,理想MOSFET的工作波形和工作顺序。

图1 升压转换器中的MOSFET的典型关断瞬态波形
当驱动器发出关断信号后,即开始阶段1 [t=t1]操作,栅极与源极之间的MOSFET电容器Cgs将开始放电。此时,MOSFET阻断特性保持不变。这个t1阶段被称为延时,它表征着MOSFET的响应时间。当MOSFET栅源电压Vgs达到栅极平台电压Vgs(Miller)时,这个阶段便告结束。
当Vgs与Vgs(Miller) 相等之后,将进入阶段2 [t=t2],在此期间,其电压水平将保持不变。负载电流将对漏极与源极之间的MOSFET电容器Cds进行充电,以重建空间电荷区。这个阶段将一直持续至MOSFET漏源电压Vds达到电路输出电压时为止。
阶段3 [t=t3] ,Cgs将继续放电。漏电流Id和Vgs开始线性下降,阻断MOSFET导通通道。当Vgs 与栅极阈值电压Vgs(th)相等,并且Id变为零时,这个阶段即结束。这个阶段结束后,MOSFET将完全关断。
阶段4 [t=t4] ,栅极驱动对Cgs持续放电,直至Vgs电压水平变为零。
B.传统的TO247封装MOSFET的开关瞬态特性分析
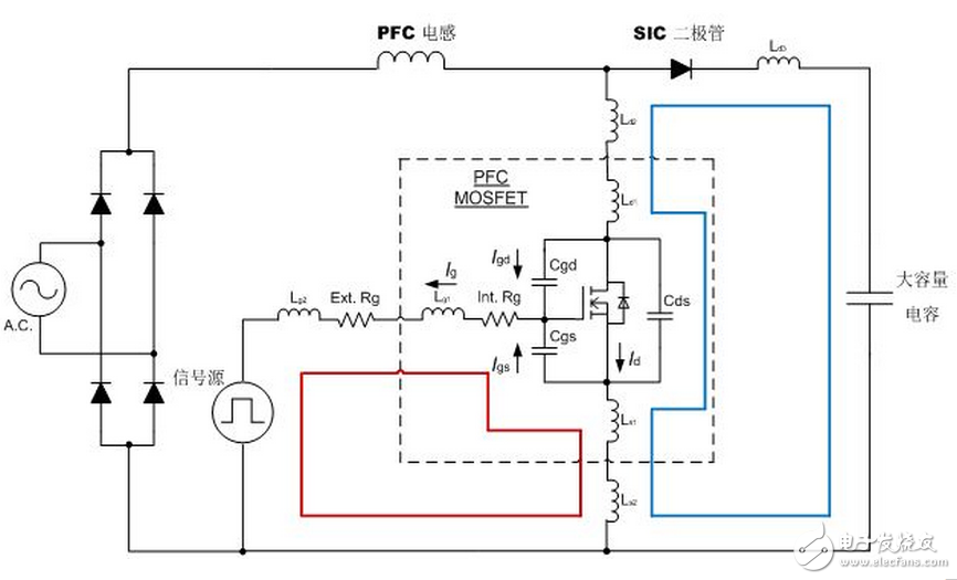
利用升压转换器,评估了封装寄生电感对MOSFET开关特性的影响。图2所示为传统的TO247 MOSFET等效模型的详情,以及升压转换器电路和寄生电感的详情。对于MOSFET模型, 3个电容为硅结构,分别位于各个连接引脚之间:栅漏电容Cgd、漏源电容Cds和栅源电容Cgs。键合丝产生了MOSFET寄生电感:栅极寄生电感Lg1、漏极寄生电感Ld1和源极寄生电感Ls1。这个模型也包含了电路板电路布局产生的杂散电感:Ld2、Ld3、Lg2和Ls2。分析中,LS等于Ls1+Ls2,Lg等于Lg1+Lg2,RG等于Int.Rg+Ext.Rg。

图2. 升压转换器中的TO247封装MOSFET等效模型和寄生电感
参照小节A中讨论的关断瞬态顺序,源极电感LS主要在瞬态阶段3影响到MOSFET开关特性。栅极驱动路径显示为红色,漏电流在蓝色环路上流动。快速电流瞬态过程中,LS 引发电压降VLs,这能抵消会降低驱动能力和减慢器件速度的栅极电压。
通过在驱动环路上运用基尔霍夫电压定律,栅源电压Vgs(t)可以表示为:

其中,
是关断阶段驱动电压。
根据等式1,t3时间段内,漏极电流变化速率dId/dt可以求解为:

从等式(2)和(3)可知,源极电感可以减慢开关瞬态,加剧开关过程中的有关能耗。在传统的TO247 MOSFET配置中,电路源极电感是MOSFET封装源电感Ls1与电路板布局源极电感Ls2之和。始终必须最大限度地降低封装源和电路板寄生的源极电感,因为二者均为关键控制要素。 较之采用通孔封装的MOSFET,通过将无引线SMD封装用于MOSFET,可以最大限度地降低封装中的寄生源电感。 因此,采用SMD封装的MOSFET也能实现快速开关,同时降低开关损耗。适用于4引脚器件的SMD封装名为“ThinkPAK 8X8”。
III.分析升压转换器中采用最新推出的TO247 4引脚封装的MOSFET
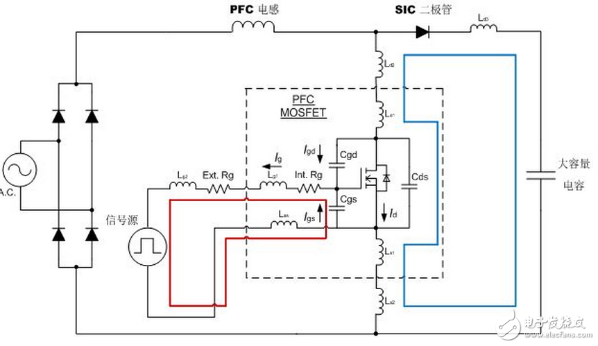
英飞凌已经在CoolMOS系列器件中推出新的封装概念“4引线封装”,其中,通孔封装名为“TO-247 4PIN”。如图3中的虚线框内所示,最新推出的TO-247 4引脚模型提供了一个额外的源极连接引脚。在内部连接中,引脚分离始于芯片內部,充当开尔文源。电源引脚“S”为电源接地提供了连接。开尔文源引脚,源-感侧引脚“SS”直接连接至驱动器地线,以便将驱动电流与电源电流路径分离。
由于源极分离,瞬态过程中源极电感对栅极驱动电路的影响将被消除。参见图3,驱动环路显示为红色,漏极电流环路不再相互作用。源电感引起的压降不再影响栅源电压Vgs(t)。如第二节中所讨论,阶段3时的栅源电压Vgs(t)为

其中, LG 等于 Lg1+Lg2+Lss。

图3. 升压转换器中的TO247 4引脚封装MOSFET等效模型
对应的时间段t3和漏极电流变化速率dId/dt可表示为:

从等式(5)和(6)可知,影响MOSFET电流速率的源极引脚电感被消除了。根据等式(2)和(5),较之TO247封装MOSFET,这缩短了器件的开关速度,降低了开关损耗。最新推出的TO247 4引脚MOSFET可实现相对较快的开关动作,从而降低开关损耗。
IV.实验验证
A.实验测试波形
将升压PFC转换器用作测量平台,进行评估。传统的TO247封装MOSFET和最新推出的TO247 4引脚封装MOSFET将被用作平台主用开关器件,以验证最新推出的TO247 4引脚封装MOSFET优于传统的TO247封装的开关性能和栅极控制能力。
图4所示为传统的TO247封装(上)和最新推出的TO247 4引脚封装(下)的硬开关关断波形对比。根据测得波形,从Vds(t)(蓝色波形)到Id(t) (黄色波形)的TO247 4引脚封装MOSFET的穿过时间,比最新推出的TO247封装MOSFET缩短了约40%。Vds 与ID 的重叠越少,意味着开关损耗越低。较之于传统的TO247封装,最新推出的TO247 4引脚封装MOSFET的振荡幅度Vgs (t) (紫色波形)也降低了30%。因此,最新推出的TO247 4引脚封装提供了更加可靠的开关控制。

图4. TO247封装MOSFET(上)和TO247 4引脚封装MOSFET(下)的MOSFET关断瞬态波形。试验条件:Ext. Rg=5 Ω,12 V栅极驱动电压、试验器件IPZ65R019C7
最新推出的TO247 4引脚封装MOSFET切换时间,比传统的TO247封装短。得益于开关损耗降低,最新推出的TO247 4引脚封装MOSFET实现了更高效率,如图5所示。在输入电压为110 Vac的满负荷试验条件下,相比于传统的TO247封装的试验结果,最新推出的TO247 4引脚封装MOSFET的效率提高了0.2%。在高电压情况下,即当输入电压为220 Vac时,也实现了与之一致的效率提升。

图5. 在110 Vac 输入电压条件下,TO247 4引脚封装MOSFET与TO247封装MOSFET的PFC效率对比。测试条件:Ext. Rg=5 Ω,开关频率=100 kHz,测试器件:具备相同硅芯片的IPW65R019C7(TO247)和IPZ65R019C7(TO247 4引脚)
V.结语
本文分析了快速开关MOSFET封装寄生电感对开关性能的影响。封装源电感是决定切换时间的关键参数,后者与开关速度和开关可控性密切相关。英飞凌最新推出的TO247 4引脚封装MOSFET能最大限度地减少传统的TO247封装寄生电感造成的不利影响,实现更高系统效率。
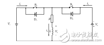
双向开关电感电路图分析设计
运行在QⅢ和QⅣ象限的二象限变换器如图所示,它是由二个开关,二个二极管和仅用一个电感L组成的。通常认为源电压V1和负载电压V2都是恒定电压。负载电压V2可以是蓄电池或电动机的反电势(EMF)。因为电路是完全对称的,所以电路的任一端都可以是电源端或负载端。源电压不一定要高于负载电压。R是电路的等效电阻。有两种运行模式:

(1)模式C(象限Ⅲ):电能由V1端向V2端传递;
(2)模式D(象限Ⅳ):电能由V2端向V1端传递。
