三极管和MOS管怎么对接下拉电阻
今天给大家分享的这点设计经验,一般人都不会告诉你,请看看你的手机电量,如果快没电了,赶紧充上,要不然一会儿找不到了就亏大了。
设计一个驱动继电器(或者电磁阀、电机)的电路,不算难吧?但是设计一个稳定的电路有没有信心?比如如何排除“上电误启动”。
举个栗子:

(老顽童提示:点击图片可放大)
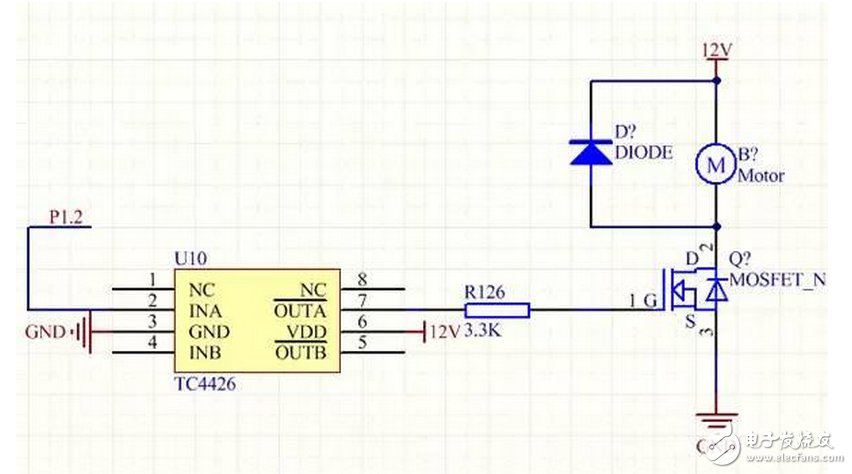
这是一个单片机驱动普通直流电机的电路图。先给小白解释一下电路:TC4426是一个“MOS管驱动芯片”,供电电压12V,如果P1.2是高电平(5V),那么OUTA引脚就是低电平(0V),如果P1.2是低电平,那么OUTA就是高电平(12V)。关于这一点,通过芯片原理图上的OUTA上面的横杠也可以看的出来,输入和输出是反向的。当MOS管栅极(G极)是高电平(一般大于4V就可以导通了,具体看MOS管型号的datasheet),MOS管导通,直流电机工作,如果MOS管栅极是低电平,MOS管不导通,电机不转。
为了上电以后,电机先不能转,让它转的时候再转。所以单片机初始化引脚的时候,就要把引脚初始化为高电平。
实际上,单片机上电有一个复位的过程,复位以后,单片机才会工作,在这个复位过程中,单片机的引脚电压是不定的,所以就有可能造成电机短时启动。
同时,在上电的过程中,G极的电位也是很不稳定的。
做产品就要极致,不稳定的产品贴上Made in China岂不是丢人!
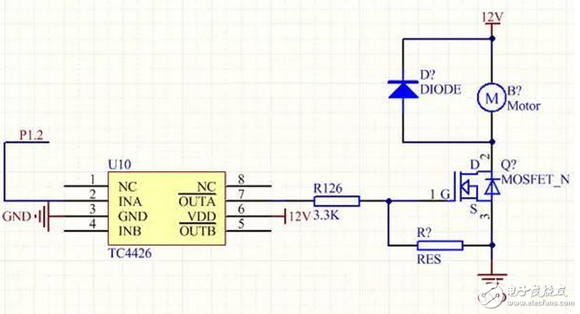
所以为了稳定性,我们一般会在MOS管的栅极加个下拉电阻,在上电的时候把栅极拉低,不让MOS管导通。不过,这个下拉电阻阻值的选择是很关键的。
接了下拉电阻以后,电路图如下:

(老顽童提示:点击图片可放大)
那么这个电阻该选多大阻值呢?
我们先看一下,当我选了4.7K的阻值时,G极的波形如下:
(我用的是频率为1K的PWM驱动)
当我把下拉电阻换成33K的时候,波形如下图所示:
你看出区别来了吗?
用4.7K的时候,高电平是7V左右;用33K的时候,高电平是11V左右。
那如果用比4.7K更小的电阻,高电平就会更低,如果高电平小于了4V,可能MOS管就导不通了。
归根结底,还是最基本的欧姆定律和电阻分压原理。

你看是不是呢?
把复杂的问题看简单了,说明你就看懂了!
另外提醒:栅极驱动电压要尽可能大,所以虽然4.7K和33K都可以正常工作,不过33K更合适。
电阻自动降压电阻该如何设计?
串电阻降压启动控制电路分析(图)

串电阻降压启动控制电路分析(图)
线路分析:按下启动按钮SB1,接触器KM线圈得电,KM吸合,KM的常开接点闭合自保持,电机启动过程中,当转速达到一定要求时,按下启动按钮SB2,接触器KM1线圈得电,KM1吸合,KM1的常开接点闭合自保持,在主回路中将第一级电阻切除,当转速再升到一定要求时,按下启动按钮SB3,接触器KM2线圈得电,KM2吸合,KM2的常开接点闭合自保持,在主回路中将第二级电阻切除,当转速达到额定转速时,按下启动按钮SB4,接触器KM3线圈得电,KM3吸合,KM3的常开接点闭合自保持,在主回路中将第三级电阻切除,至此电阻全部切除,电机完成降压启动。

按钮接触器中间继电器控制的补偿器降压启动原理分析(图)
原理:补偿器降压启动是利用自耦变压器来降低启动电压,达到限制启动电流的目的。自耦变压器有多个抽头,以获得不同变比。采用自耦变压器降压启动,其启动电流与启动转矩按变比平防备的降低。
线路分析:电机启动时,按下启动按钮SB1,接触器KM1线圈得电,KM1吸合,KM1的常开接点闭合,使KM2线圈得电,KM2的常开接点自锁,使KM1、KM2能够自保持,同时,KM2的常闭接点打开,使KM3被闭锁,即不允许KM3线圈得电。
在电机启动结束后,手动按下按钮SB2,中间继电器KA线圈得电,KA的常开接点自锁,同时KA的常闭接点打开,使KM1线圈失电,KM1的常开接点打开,使KM2线圈失电,此时将补偿器从启动回路中切除。在KM2线圈失电后,KM2的常闭接点闭合,使KM3线圈得电,KM3的常开接点闭合,自锁。同时KM3的常闭接点打开,使KM1、KM2线圈不得电。达到接触器接点互锁的目的。这时电机在额定电压下运行。
要求:书中有关电机的电路要全部会画图,会选择电路中的元器件(即会设计控制电路)。
例如:以30kW电机为例。
①自动开关
Izd≥1.1Ie
②熔断器容体选择
IeR——熔断器额定电流;Ie——电动机额定电流
③接触器:
(1)按主回路要求选择接触器的额定电压;
(2)按控制回路要求,选择接触器的线圈电压;
(3)按电动机的额定功率或负载的计算电流选择接触器的容量等级。
④热继电器额定电流
30kW的电机(取cosφ=0.85),按照 得: 53.62A
⑤电缆:应按发热量计算,然后按经济电流密度、机械强度和允许电压损失进行效验。但在考试中为了简便计算,按(5—8)A/mm2计算,所以,30kW的电机,应选电缆截面为10—16mm2
⑥控制回路电缆:选择BV-1.5 mm2导线。
所以,自动空气开关选取100 A,熔断器电流(80.43—134.05),选100 A或125A,接触器选500V,80 A,热继电器选择,只要计算电流在热继电器的电流2/3范围内即可。
