温度是日常生活、工业、医学、环境保护、化工、石油等领域最常遇到的一个物理量,也是工业控制中主要的被控参数之一。对温度的测量与控制在现代工业中也是运用的越来越广泛。作为在各种控制场合经常使用的传感器,它的性能好坏会直接影响到系统性能。
因此,要选择适当的传感器,不仅要掌握各种类型传感器的结构、原理及性能指标,还必须懂得传感器的信号应该如何控制、处理和现实,只有通过对传感器应用实例的分析了解,才能掌握传感器的开发和应用。
现在越来越多的传感器被用于各个领域,且为了提高自身的功效、时效及生产力,各领域的专家们也在自主研发适用于该领域的传感器,于是种类繁多的新型传感器及传感器系统不断涌现。接下来我们主要来谈谈PT1000温度检测和控制部分的相关信息。
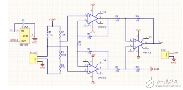
(1)测温电路部分
测温环节电路输出的电压范围为0.3-3.3V。下图是我设计的测温环节电路图。选用PT1000(PT1000阻值变化幅度大,测温的灵敏度较PT100高一些;PT100更适合大范围测温)。电桥电压为TL431产生的基准电压4V。或者用REF3140产生一个稳定的4.096V作为电桥的输入电压。R1和R2作为电桥的两臂,考虑到流过PT1000的电流不超过0.5mA,选择R1和R2阻值为7.5K。
电桥输入送到由OP07组成的差动放大电路中。经过放大后电压输出送到STM32的AD采样端口。由电桥平衡的计算公式可以算出,R3+R4=984.4欧,取值985欧;差动放大电路放大倍数为45.13倍,取值45倍。此时根据选取的参数可以算出:在0摄氏度时:输出电压为287.366mV;15摄氏度时,输出电压为1.399V;40摄氏度时,输出电压为3.207V。

图1 测温部分电路图
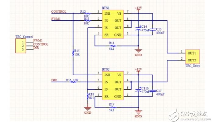
(2)温控部分
TEC驱动芯片采用BTS7960电机驱动芯片。BTS7960持续的漏极电流高达40A,能允许PWM的频率从0Hz到25kHz之间任意变化。驱动电流可直接由输入逻辑电平控制。输入INH和IN引脚的电平在1.75V以上就可以识别为高电平,1.4V以下就可以识别为低电平;可以用STM32单片机直接驱动。其电平特性如图2所示。

图2 BTS7960电平特性
本身BTS7960可以组成半桥驱动电路,在实际应用中,我将两片BTS7960组成全桥驱动电路。可以实现对流通TEC电流的方向控制,即可以实现TEC制冷,也可以使TEC进行加热。实际电路图如图3所示。

图3 TEC驱动电路
PWM1接单片机定时器的PWM输出端口,进行占空比的调节。CONTROL接单片机普通IO口,对BTS7960进行工作和休眠两种状态的控制(当设定为低电平进入睡眠状态)。DIR接单片机普通IO口,控制流通TEC的电流方向。当IN输入为1时,高端MOSFET开通,低端MOS-FET关断,反之则高端关断低端开通。
(3)电平转换部分
采用SN74LVC4245IO接口电平转换芯片,共8路。可以实现3.3V和5V电平互转。其封装(也有贴片封装)和功能列表如图4所示。

图4 SN74LVC4245芯片引脚图和功能说明
