MAX3797是低功耗跨阻放大器设计的光传输系统,数据传输速率高达10.3125Gbps和使用PIN二极管。
MAX3797集成了一个自动增益控制(AGC)架构,提供标称的小信号互阻抗为5.5kΩ。输入参考噪声通常是1.25μARMS,这反映了理论灵敏度为-14.8dBm OMA在一个PIN码(z =0.55,重= 3)光检测器的误码率(BER)10-12。
使光学组件使用TO-46或TO-56封装的小芯片尺寸的1mm x0.76毫米。
关键特性
电源和温度稳定的灵敏度
高达10.3125Gbps(NRZ)操作
支持无电容ROSA
AGC增益为5.5kΩ
3.3V单电源供电
105mW功耗
模具尺寸的1mm x0.76毫米
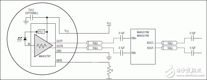
图表

Typical Application Circuit
详细PDF资料请下载:MAX3797英文芯片资料
