MAX5813/MAX5814/MAX5815 4通道、低功耗、8/10/12位、电压输出数/模转换器(DAC)包括输出缓冲器和一个内部基准(可选择为2.048V、2.500V或4.096V)。MAX5813/MAX5814/MAX5815可接受2.7V至5.5V宽电源电压范围,具有超低功耗(3mW),适合绝大多数低压应用。准确的外部基准输入允许器件满摆幅工作,对外部基准表现为100kΩ (典型值)等效负载。
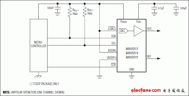
MAX5813/MAX5814/MAX5815带有I²C兼容2线接口,工作时钟频率可达400kHz。DAC输出带缓冲器,具有每通道小于250µA的低电源电流以及±0.5mV (典型值)的低失调误差。上电时,MAX5813/MAX5814/MAX5815将DAC输出复位至零,为驱动电子阀门或其它传感器等需要上电处于关闭状态的应用提供安全保护。可在初始化时关闭内部基准,从而允许使用外部基准。MAX5813/MAX5814/MAX5815可利用软件LOAD命令或硬件加载DAC逻辑输入(/LDAC)同步更新输出。
清零逻辑输入(/CLR)允许异步清零CODE的内容和DAC寄存器,并将DAC输出置零。MAX5813/MAX5814/MAX5815采用14引脚TSSOP封装和超小尺寸、12焊球WLP封装,工作在-40°C至+125°温度范围。
关键特性
四路高精度DAC
确保12位精度,无需调节
±1 LSB INL电压缓冲输出
在所有工作条件下确保单调
可独立设置每路DAC
三个可选择的高精度内部基准
2.048V、2.500V或4.096V
内部缓冲输出
使用外部基准时支持满摆幅工作
4.5µs建立时间
输出可直接驱动2kΩ负载
5mm × 4.4mm、14引脚TSSOP小尺寸封装或1.6mm × 2.2mm、12焊球WLP超小尺寸封装
2.7V至5.5V较宽的供电范围
独立的1.8V至5.5V VDDIO电源输入
支持400kHz快速I²C 2线串口
上电时,将DAC输出复位至零
/LDAC和/CLR用于异步控制
三个软件可选的关断输出阻抗
1kΩ、100kΩ或高阻
图表

