
viper22a引脚功能

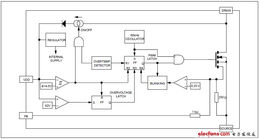
viper22a文框图

viper22a参数
1、FIXED 60 KHZ SWITCHING FREQUENCY
2、9V TO 38V WIDE RANGE VDD VOLTAGE
3、CURRENT MODE CONTROL
4、AUXILIARY UNDERVOLTAGE LOCKOUT WITH HYSTERESIS
5、HIGH VOLTAGE START UP CURRENT SOURCE



非常好我支持^.^
(61) 11.6%
不好我反对
(465) 88.4%
( 发表人:爱电路 )