室内分布系统是TD系统非常重要的一个组成部分。在移动通信业务中,室内的覆盖面积只占总面积的20%左右,但却产生了70%的业务量,而且高价值的商务客户主要集中在室内。而在3G时代,预计将有90
2019-08-15 07:32:15
TD-SCDMA系统原理介绍目录:一. 系统概述二.关键威廉希尔官方网站
三. TD-SCDMA网络结构四. TD-SCDMA物理层简介[hide][/hide]
2009-12-12 10:39:35
TD-SCDMA系统外环功控分析1 引言人们对通信日益增长的需求促进了通信威廉希尔官方网站
的发展。为了提高通信系统的质量和容量,种种先进的通信威廉希尔官方网站
得到了深入研究和发展。其中,最为突出的就是对CDMA威廉希尔官方网站
的研究
2009-11-13 22:15:08
如何去选取TD-SCDMA系统的测量参数?TD-SCDMA系统测量采集上报结构框架是如何构成的?TD-SCDMA系统测量值的采集上报流程是怎样的?
2021-05-27 07:04:04
功放容量估算的基本原则是什么?TD-SCDMA系统的威廉希尔官方网站
特点有哪些?TD-SCDMA功放容量需求的估算原则和方法是什么?
2021-05-31 06:09:45
的网络,它们的PHS用户已经超过9000万,几乎覆盖了全国所有乡镇以上的人口密集地区。这样它可能将和TD-SCDMA系统在一个相当长的时期内共存,尤其PHS系统目前还占据着TD-SCDMA的1900到
2019-06-14 06:07:35
需要尽快打造,造成这一问题的直接原因在于TD-SCDMA的威廉希尔官方网站
研发进程比其它3G通信系统,如WCDMA、CDMA2000晚得多,以致于TD- SCDMA的商用进程受到了影响。 &
2009-11-13 22:23:44
TD-SCDMA(以下简称为TD)是中国第一个拥有自主知识产权的国际标准,开创了中国参与国际电信标准化的先河。TD是国际上主流的3G标准之一。TD标准的提出,是中国通信业威廉希尔官方网站
创新的典范,也是中国
2019-06-14 08:23:42
用于高度运动用户;还有人认为TD-SCDMA只适用于人口密集地区,只适合作为其它系统的补充威廉希尔官方网站
。为此,TD-SCDMA产业联盟于4月30日在杭州召开产业发展专题会议,专门讨论TD-SCDMA是否可以独立
2009-07-29 08:27:04
下一代无线系统正在采纳诸如接收分集和多载波架构等威廉希尔官方网站
来应对这种日益增长的数据需求。在中国,时分同步码分多址(TD-SCDMA) 作为宽带CDMA(WCDMA)的替代标准,正试图在各种环境下提供比
2019-07-15 08:20:26
TD-SCDMA无线网络优化教程1:了解TD-SCDMA无线网络优化的含义2:了解TD-SCDMA无线网络优化的基本原则和工作思路3:掌握TD-SCDMA无线网络优化的流程4:熟悉TD-SCDMA无线网络优化的特点5:了解TD-SCDMA与WCDMA无线网络优化的不同点[hide] [/hide]
2009-09-18 14:43:40
TD-SCDMA无线网络优化案例分析本章目标:1:熟悉TD-SCDMA弱覆盖引起掉话情况2:掌握TD-SCDMA乒乓切换引起掉话情况3:熟悉TD-SCDMA信号波动引起掉话情况4:掌握
2009-05-22 14:19:06
TD-SCDMA智能天线的基本原理是什么?TD-SCDMA智能天线的测试参数和测试方法有哪些?
2021-05-26 06:01:31
TD-SCDMA集CDMA、TDMA、FDMA威廉希尔官方网站
优势于一体、系统容量大、频谱利用率高、抗干扰能力强的移动通信威廉希尔官方网站
。它采用了智能天线、联合检测、接力切换、同步CDMA、软件无线电、低码片速率、多时隙、可变扩频系统、自适应功率调整等威廉希尔官方网站
。
2019-10-21 09:02:48
TD-SCDMA网络的建设,大量的TD-SCDMA室内覆盖系统随之建设。高质量的TD-SCDMA室内覆盖系统对于提升TD-SCDMA整体网络质量、提高用户对新的3G网络的认同感对移动运营商尤为重要
2019-07-15 06:07:06
、系统自身有良好的持续发展和威廉希尔官方网站
演进能力。直放站是移动通信网络的重要组成部分,是网络扩容和优化的主要对象。直放站也是解决室内覆盖的重要设备。在TD-SCDMA系统中正确合理地使用好直放站,能提高网络
2019-06-06 07:20:04
摘要: TD-SCDMA网络模拟仪是杰脉通信最新推出的一款具有TD-SCDMA基站和核心网模拟功能的调测设备。它支持终端系统级的功能测试,能够为终端芯片和解决方案的研发提供便利的调测平台和手段。本文对TD-SCDMA网络模拟仪的系统构成、原理和功能作简单介绍。
2019-06-14 06:49:31
TD-SCDMA问题 ,kpi指标分析本章目标:1:了解TD-SCDMA KPI指标获取方法2:熟悉TD-SCDMA系统中典型的KPI指标3:掌握TD-SCDMA系统中某些重要KPI指标含义4:熟悉
2009-05-22 14:50:58
的最重要方式。中国移动在2010年底到2011年底,针对室内双路系统,分别进行了TD-SCDMA双通道测试、基于IEEE 802.11n的MIMO天线测试和LTE室内分布规模试验网测试。
2019-06-12 07:32:36
This application note presents Maxim's TD-SCDMA reference design V1.0. TDSCDMAis the Chinese Third
2009-10-19 15:27:34
分享一种TD-SCDMA系统基带发送方案
2021-06-01 06:52:04
TD-SCDMA组网策略TD-SCDMA组网方式的选择是网络规划与建设中至关重要的一步,根据目前国内国际2G及3G发展的状况,TD-SCDMA的组网方式有以下多种。独立组网——即独立建设一张全覆盖
2019-07-16 06:43:28
CTP3110 TD-SCDMA终端综合测试仪(简称综测仪)是大唐移动推出的一款TD-SCDMA终端射频一致性测试系统,该系统具备TD-SCDMA系统模拟器、TD-SCDMA信号发生器
2019-07-24 06:58:36
MIMO与CDMA结合的码复用威廉希尔官方网站
是什么?如何去控制TD-SCDMA演进系统中的速率?
2021-05-26 06:13:12
TD LTE系统与TD-SCDMA及GSM系统之间存在哪几种干扰?如何使用确定性计算方法分析TD LTE与TD-SCDMA及GSM系统干扰的情况?如何去解决TD LTE与TD-SCDMA及GSM系统共处的问题?
2021-05-26 07:08:44
TD-SCDMA载波间隔是否可压缩?TD-SCDMA载波间隔压缩引发的问题有哪些?如何提高TD-SCDMA网络容量及质量?
2021-05-31 07:00:20
随着对无线数据业务种类、无线传输速率要求不断增强,第三代移动通信威廉希尔官方网站
及应用得到了迅猛的发展,TD-SCDMA标准及其应用的研究成为3G发展的重头戏。虽然TD-SCDMA威廉希尔官方网站
已经成熟,但是其产业化
2019-08-12 07:43:13
随着TD-SCDMA社会化业务测试和试商用的正式启动,TD-SCDMA终端将逐步被更多的普通用户使用。TD-SCDMA终端支持的业务更加丰富,用户对TD-SCDMA通信服务质量的期望也越高,相应
2019-08-08 07:54:34
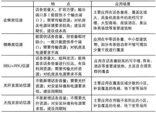
TD-SCDMA室内分布具有哪些特点?TD-SCDMA室内分布信号源如何去选取?怎样去建设一种TD-SCDMA室内分布系统?
2021-05-28 07:08:03
TD-LTE室内分布中的应用,多极化室分天线获得空间分集增加系统容量、扩大覆盖范围,其体积小、施工方便;最后分析研究得出未来移动天线发展方向,需要用好微小基站和智能天线的业务窄波束特点。
2019-06-13 07:35:41
一、打TD-SCDMA手机时,如何找到你?——综合的寻址(多址)方式 1、TD-SCDMA空中接口采用了四种多址威廉希尔官方网站
: TDMA , CDMA, FDMA, SDMA(智能天线)。2、综合利用四种威廉希尔官方网站
资源分配时在不同角度上的自由度,得到可以动态调整的最优资源分配。
2019-07-03 07:23:04
TD-SCDMA室内覆盖工程建设的指导原则:广东移动通信有限公司 TD-SCDMA 室内分布系统建设流程采用系统集成商交钥匙的工程模式。各市公司负责工程的可研、与业主的前期协调谈判
2009-05-20 16:19:57
32 浅析TD-SCDMA的系统特点:
2009-05-20 16:41:51
19 TD-SCDMA系统中的多载频特性分析:现有TD-SCDMA 规范主要是针对一个小区对应一个单载频的情形,它能够满足系统独立组网的需求。为进一步提高单载频TD-SCDMA 系统的容量,满足移动
2009-05-21 16:31:34
13 TD-SCDMA系统原理与关键威廉希尔官方网站
:第三代移动通信系统 移动通信系统的发展 移动通信威廉希尔官方网站
的演进 3G 的三大主流标准 3G!TD-SCDMA系统 TD-SCDMA系统概述&n
2009-05-21 23:00:04
49 TD-SCDMA信令基本流程:1:掌握TD-SCDMA小区建立流程2:了解TD-SCDMA系统信息广播流程3:熟悉TD-SCDMA寻呼流程4:掌握TD-SCDMA小区选择和重选流程5:熟悉TD-SCDMA呼叫建立流程
2009-05-22 13:43:40
33 TD-SCDMA无线资源管理:本章目标:1:熟悉TD-SCDMA无线资源管理内容2:掌握TD-SCDMA上行同步和随机接入过程3:掌握TD-SCDMA功率控制过程4:掌握TD-SCDMA切换控制原理与过程5:
2009-05-22 13:44:38
20 TD-SCDMA KPI指标及问题分析:本章目标:1:了解TD-SCDMA KPI指标获取方法2:熟悉TD-SCDMA系统中典型的KPI指标3:掌握TD-SCDMA系统中某些重要KPI指标含义4:熟悉TD-SCDMA信令流程与KPI
2009-05-22 13:45:42
29 TD-SCDMA系统基础培训:TD-SCDMA(Time Division-Synchronous CDMA)是一个时分同步CDMA系统。该系统设计综合了SCDMA/TDMA/FDMA 等多种多址方式。同时通过智能天线的应用,可以达到空分多址的
2009-05-22 16:49:37
61 TD-SCDMA特殊场景覆盖:TD-SCDMA室内无线覆盖解决方案,TD-SCDMA高速数据业务覆盖方案,TD-SCDMA高速移动覆盖解决方案,室内覆盖特点室内覆盖方案,室内建设策略TD-SCDMA广域环境覆盖解决方
2009-07-31 00:01:40
22
TD-SCDMA系统无线接口协议:1 TD-SCDMA无线接口概述1.1 TD-SCDMA系统特征1.2 TD系统接口概述1.3 UMTS物理结构1.4 RNS结构与功能1.5 TD系统无线接口
2009-09-18 15:08:01
41 智能天线在TD-SCDMA中的应用:在第三代移动通信系统中,我国TD-SCDMA系统是应用智能天线威廉希尔官方网站
的典型范例。智能天线良好的抗多用户干扰性能使其成为TD-SCDMA系统关键威廉希尔官方网站
之一,它
2009-11-13 18:58:04
24 TD-SCDMA系统威廉希尔官方网站
培训手册:1 TD-SCDMA网络规划设计基础.. 41.1 TD-SCDMA规划的流程 41.1.1 规划目标定义及需求分析阶段. 41.1.2 传播模型校正阶段.. 61.1.3 预规划阶段. 61.1.4 站址
2010-01-03 17:11:45
0 关于TD-SCDMA直放站具体应用若干问题的探讨:在信息产业部相关部门组织下,已有三家运营商在全国三个城市保定、厦门、青岛组织TD-SCDMA的规模试验网测试,引起了通信界对TD-SCDMA技
2010-01-16 15:23:55
17 本文先介绍我国TD-SCDMA标准研究进展,然后介绍了TD-SCDMA威廉希尔官方网站
的特点、TD-SCDMA的智能天线威廉希尔官方网站
、频谱利用威廉希尔官方网站
、基站与终端威廉希尔官方网站
,最后分析了第二代系统如何向第三代系统过渡。 关键
2010-01-18 08:36:23
67 TD-SCDMA室内分布场景与设计方案
当前TD-SCDMA 即将步入商用化,由于TD-SCDMA 具有时分、智能天线等关键特性,室内覆盖的方式、设备注定不同于传统的室内覆盖解
2010-02-26 09:17:07
24 ; TD-SCDMA室内分布系统建设原则 1
3 TD-S
2010-08-02 15:10:36
105 TD-SCDMA上行同步码接收
1 引言
2 TD-SCDMA 系统帧结构
3 TD-SCDMA上行同步过程
..............
2010-09-15 17:11:31
21 TD-SCDMA分布式基站威廉希尔官方网站
研究
TD-SCDMA分布式基站在施工和网络部署上的种种优势将为加快TD网络化进程、提高网络质量、实现室内外一体化覆盖起到巨
2009-05-21 01:39:51
432
为了更清楚地了解TD-SCDMA室内分布系统的设计和建设方法,本文首先分析了TD-SCDMA室内分布的特点,并结合GSM、WCDMA等其它系统,给出TD-SCDMA
2009-06-15 16:56:15
467 华信邮电咨询设计研究院有限公司肖清华 楼隼 疏俊 王培才
为了更清楚地了解TD-SCDMA室内分布系统的设计和建设方法,本文首先分析了TD-SCDMA室内分布的特点,并结合GSM、WCDM
2009-06-15 16:56:58
370 □福建邮科通信威廉希尔官方网站
有限公司 张健荣
国内2G网络及国外的3G网络运营经验表明,移动通信室内覆盖具有十分重要的意义,TD-SCDMA作为中国自主研发的3G标准,在建设大规模试
2009-06-15 17:03:54
291 摘要 文章对现有GSM室内分布系统进行TD-SCDMA改造的关键问题进行了分析,提出了相关设计流程和威廉希尔官方网站
指标建议,以及小型无源、中型无源和大型有源三种典型GSM室内分布系
2009-06-16 08:54:08
613 一、Iub接口协议栈及说明
TD-SCDMA接入网(universalterrestrialradioaccess network,UTRAN)的结构如图1所示。在TD-SCDMA系统中,通用地面无线接入网络部分
2009-06-17 10:05:46
925 摘 要 本文不仅介绍了传统的室内覆盖解决方案,还介绍了具有TD-SCDMA威廉希尔官方网站
和产品特点的室内覆盖解决方案,根据中国普天不同的TD-SCDMA信源产品,提出多种室内覆盖解决
2009-06-17 10:12:47
395 摘要 以TD-SCDMA的既有进展及面临的挑战与NGBWM的发展走向为基础,探讨了自主创新导向下的TD-SCDMA与NGBWM务实发展战略。
一、TD-SCDMA的新进展
宽带无线的主要作用
2009-06-17 10:23:09
456 随着TD-SCDMA威廉希尔官方网站
和产业的不断成熟以及商用网络建设需求的迫近,TD-SCDMA室内覆盖方案越来越被人们关注。用户对数据业务的强劲需求,使得室内业务占整网的比重迅速提升,因此如
2009-06-18 08:48:05
768 编者按:TD-SCDMA系统作为我国第一个被国际电联所采纳的标准,得到了我国政府的高度重视。在TD-SCDMA系统中,小区初始搜索是一个非常关键的过程。本文基于TD-SCDMA规范对小区
2009-06-18 08:50:34
957 摘要 简要介绍了TD-SCDMA系统及其特点,着重阐述了TD-SCDMA系统增强型威廉希尔官方网站
HSDAP和HSUPA,最后分析了TD-SCDMA增强型威廉希尔官方网站
的发展趋势。
1、TD-SCDMA系统及其特点
2009-06-18 09:05:30
563 摘要 本文通过对TD-SCDMA系统的性能加以深入分析,并对其在网络规划中的特点与WCDMA系统进行比较,进一步加深对TD-SCDMA系统的认识。
随着下一代移动通信网络的
2009-06-18 09:21:16
297 0、前言
最近信息产业部发布了TD-SCDMA的行业标准,这标志着TD-SCDMA在我国的商用化进程又向前迈出了重要的一步。
如何组建TD-SCDMA网络是业界探讨的热
2009-06-18 09:23:20
649 摘要 文章介绍了WCDMA和TD-SCDMA系统优化的一般过程,详细讨论了TD-SCDMA和WCDMA在切换、信道分配、室内覆盖不同及TD-SCDMA由智能天线的引入所带来的影响。最后指出无线网络优化的
2009-06-18 09:48:38
489 摘要 文章首先阐述了TD-SCDMA室内分布系统的重要性,然后对目前存在的问题作了分析,最后对TD-SCDMA室内分布进行了针对性的规划。
1、引言
2009-06-19 12:57:53
398 摘要 TD-SCDMA独立组网是关乎我国自主产权移动通信标准商用的重大事情,而广覆盖则是TD-SCDMA系统发展过程中必须考虑的一个重要环节。文章从TD-SCDMA实现广覆盖的威廉希尔官方网站
能力、广
2009-06-19 13:11:32
427 1、引言
与其他制式的系统一样,TD-SCDMA在进行城区覆盖时无法回避室内覆盖的问题。受限于IMT-2000频段无线电波的传播特性和城市建筑物的材质,仅仅室外宏蜂窝基站
2009-06-20 09:27:23
363 摘要 本文首先介绍了TD-SCDMA的威廉希尔官方网站
特点,结合威廉希尔官方网站
特点分析了TD-SCDMA的规划特点、网络演进策略,并与WCDMA进行了对比。最后提到TD-SCDMA规划相关的一些问题,如站址选取、规划工
2009-06-20 09:48:32
535 近日,在一个无线宽带研讨会上,TD-SCDMA产业联盟相关人士透露了TD-SCDMA测试中的一些重要进展,并表示,TD-SCDMA室内覆盖也正在进行,已采用4种部署方案。
TD-SCDMA
2009-06-25 08:42:03
300 TD-SCDMA系统的容量规划往往从码道入手。这是由于TD-SCDMA是时分双工系统,采用联合检测能够抑制多用户干扰,因此一般情况下TD-SCDMA系统是码道受限的系统。在TD-SCDMA系统中,一个信
2009-06-25 08:43:21
389 [导读]介绍了TD-SCDMA的系统及关键威廉希尔官方网站
,阐述了TD-SCDMA所能提供的独具特色的移动多媒体业务,并介绍了TD-SCDMA移动多媒体终端的威廉希尔官方网站
,最后探讨了TD-SCDMA移动多媒体终端的发展前景。
2009-06-26 09:05:20
381 TD-SCDMA特殊时隙
2009-09-18 15:15:25
916 TD-SCDMA业务时隙
2009-09-18 15:15:51
461 
TD-SCDMA系统码字
2009-09-18 15:16:41
643 TD-SCDMA系统信道化码
2009-09-18 15:17:09
508 TD-SCDMA系统信道波束赋形
2009-09-18 15:18:09
418 解决TD-SCDMA室内覆盖的针对性策略
由于TD-SCDMA网络处在较高的频段范围(2000MHz),不可避免存在TD-SCDMA网络覆盖损耗较GSM大的问题,考
2009-12-19 17:02:32
390 大唐移动TD-SCDMA室内覆盖解决方案
一、概述
国外某3G运营商的统计数据显示,在3G网
2009-12-19 17:10:06
416 TD-SCDMA网络的整体规划
1.3.1 覆盖规划TD-SCDMA 和2G 协同组网与TD-SCDMA 独立组网在建网策略上有着比较大的差别。TD-SCDMA 和2G
2010-01-03 17:22:14
780 
什么是TD-SCDMA
TD-SCDMA即是Time Division - Synchronized Code Division Multiple Access的缩写,也就是我们所说的时分同步码分多址威廉希尔官方网站
。TD-SCDMA主
2010-01-28 17:29:43
701 在3G三大标准中均是基站同步系统,TD-SCDMA系统是全网同步系统,要求所有基站之间严格保持时间同步对于TD-SCDMA通信系统的重要性不言而喻。由于缺乏先进的网络同步威廉希尔官方网站
,TD-SCDMA基
2010-06-25 10:46:23
449 
TD-SCDMA双通道RRU增强覆盖威廉希尔官方网站
浅析,伴随着TD-SCDMA网络的发展,用户对TD-SCDMA数据业务的需求迅速增长,绝大部分的TD-SC伴随着TD-SCDMA网络的发展,用户对TD-SCDMA数据业务的需求迅速增长,绝大部分的TD-SCDMA数据业务发生在室内。
2011-01-27 12:19:04
2171 
TD-SCDMA产业联盟是一个由积极投身于TD-SCDMA事业,从事TD-SCDMA标准及产品的研究、开发、生产、制造、服务的企、事业单位自愿组成的社会团体。 联盟宗旨: 整合及协调产业资源,提升
2017-11-24 11:54:01
254 本文档的主要内容详细介绍的是TD-LTE的室内分布系统如何设计详细设计方法概述主要内容包括了:1.TD-LTE室内覆盖建设原则,2.TD-LTE室内覆盖组网要求及规划指标,3. TD-LTE室内分布
2018-12-12 16:25:51
14
评论