Provides information on getting started, using the calibrator with the 8757A, 8756A, and 8755A/B/C, operator's check, and service for the 11613B.
2019-10-28 10:34:34
buck-boost(...)主要特色Source and sink current capabilities to drive a TECPositive and negative current limitUp
2018-12-04 14:41:10
06186-90005 (January 1975) The 6186C Precision Constant Current Source is a discontinued product. This manual is provided for information only.
2018-11-15 10:42:38
00738-90003 (February 1974) The 738BR Voltmeter Calibrator is a discontinued product. This manual is provided for information only.
2018-11-06 16:29:59
00745-90003 (January 1968) 745A AC Calibrator is a discontinued product. This manual is provided for information only.
2018-10-16 10:10:49
HAS50-S_06 - Current Transducer - LEM
2022-11-04 17:22:44
在Altium Designer中对原理图进行编译时,有时会有告警信息:Net has no driving source。下面就如何消除这个类型的告警信息进行说明。方法一:将对应元件的管脚类型修改
2019-09-17 14:42:11
I learned a current source made by amplifier and transistor , I checked it in the book, but I can't
2011-09-06 16:01:12
本帖最后由 shaaicao 于 2020-8-26 08:45 编辑
当设备当做SINK时,我如何配置AP_PDB以请求对方快充电源输出我想要的电压,比如12V,3A,在对方SOURCE_CAP的第3的位置。使用底层库的PD_ProtSendDataMsg也没效。
2020-08-24 15:58:39
CS32G051 是在Source和SINK都可以使用么?是一 一配对的?
2023-09-01 09:42:11
DS4432是7-Bit Sink/Source Current DAC,在发送8位数据的时候最高位为0是Sink模式,最高位为1时是Source,我以前用的DAC芯片都是8位的,不用设置Sink或
2015-03-03 08:57:50
本次发布 Gowin SPDIF Transmitter IP 及其用户指南。Gowin SPDIF Transmitter IP 的用户指南可在高云官网下载。
2022-10-09 06:44:01
NumericScale 和 Precision 属性范例 (VB)本范例使用 NumericScale 和 Precision 属性来显示 Pubs 数据库 Discounts 表中字段的数值范围
2009-01-08 10:22:55
the current-sense amplifier's precision input characteristics.A better solution, then, is to connect PMOS
2011-08-21 16:49:34
of erroramplifier connects to a 1.2V precision reference voltage. It has programmable switching
2021-08-19 16:14:24
STM8S105 / 103的I / O引脚的“安全”漏极/源极电流是多少?以上来自于谷歌翻译以下为原文 What is 'safe' sink/source current for I/O pins for STM8S105/103
2019-02-19 15:50:27
matlab中如何通过设置使AC Current Source模块成为直流电流源模块。1.如下图路径中找到AC Current Source模块。2.拖拽到model中后,左键双击出现如下情形。3.对应公式如图。4.根据需要修改对应值,我需要2A的...
2021-12-31 06:01:53
我是通过stm32cubemx设置的,只是用ucpd1作为source,但是连接sink设备的时候不会发送source capabilities。我不确定是代码还是硬件影响了它。我在
2022-12-06 06:47:25
描述 This single-channel, input-isolated, three-wire current loop transmitter reference design
2018-10-24 16:38:04
在MATLAB中怎样通过设置AC Current Source模块使成为直流电流源模块?有哪些步骤?
2021-10-08 09:14:05
有人知道为什么MIG IP核中的AXI协议。为什么没有AXI_WID这个信号呢。
2018-04-13 09:22:30
floation input Pins[PinU2_8]);一是警告:没有驱动源(如:netU2in8 has no driving source[Pinu2_8]),同时在原理图相关地方出现红色的和蓝色的波浪
2016-07-18 12:53:37
H桥驱动芯片datasheet中的source driver,sink driver分别是什么意思????希望明白人帮帮忙。。
2019-06-12 21:57:04
in source or sink mode through HPI interface, we added Sink pdo 5V@3A, 9V@3A, 12V@3A, 15V@3A, 20V@3A
2018-09-05 16:12:15
The driver is designed to handle loads up to 60 mA of sink or source current. The driver features
2008-04-26 23:55:08
436 for notebookDDR, DDR2, and DDR3 memory. It comprises a step-down controller, a source-sink LDO regulator, and a ref-erence buffer to g
2008-06-30 13:40:36
13 The XTR105 is a monolithic 4-20mA, two-wirecurrent transmitter with two precision current
2008-12-19 19:45:34
91 for notebook DDR, DDR2, and DDR3 memory. It comprises a step-down controller, a source-sink LDO regulator, and a reference buffer to generate the requ
2009-03-02 14:59:01
12 , that are each capable of sinking or sourcing current. Each output has 31 sink and 31 source settings that are programmed by the I²C interface.
2009-04-16 16:11:23
12 of sinking and sourcing current up to 200μA. Each DAC output has 127 sink and 127 source settings that are programmed using the I²C in
2009-04-16 16:14:57
15 or sourcing current. Each output has 15 sink and 15 source settings that are programmed by I²C interface. The full-scale range and step size of
2009-04-16 16:17:02
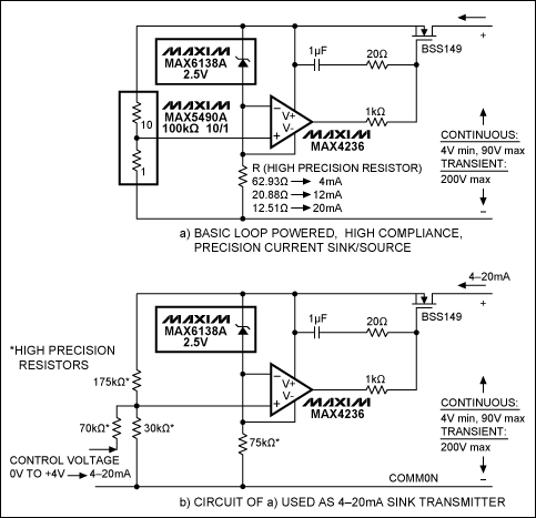
18 accurate current source and current sink?” Figures 1 and 2 respectively show the circuits for making precision current sources and sink
2009-06-01 11:13:38
57 )Current input/output 0 mA ... 40 mAI/P or transmitter power supplyAccuracy 1 %Reverse
2022-11-04 09:42:54
as a high-precision, flexible,and programmable Emitter-Coupled-Logic (ECL) orPositive-Emitter-Coupled Logic (PECL) clock source. Issu
2009-06-15 16:17:24
24 . External resistors set the full-scale range of each output. Each DAC output has 127 sink and 127 source steps that are programmed by the I&su
2009-07-25 21:45:01
27 (DAC) offering a pro-grammable current source and programmable voltage output designed to meet the requirements of industrial process contr
2009-09-18 09:55:53
22 at a supply voltageas low as 1.5 Volts. A class-AB output structure gives theLM94022 strong output source and sink current capabili
2009-10-20 14:23:26
11 references with sink and source capability. The parts feature high accuracy and low power consumption in a tiny package. The ADR12x design includ
2009-10-23 09:53:02
9 references with sink and source capability. The parts feature high accuracy and low power consumption in a tiny package. The ADR12x design includ
2009-10-23 10:57:52
13 RT9026 is a 3A sink/source tracking termination regulator. It is specifically designed for low-cost
2009-11-20 10:13:40
73 The AMC7135 is a low dropout current regulator rated for 350mA constant sink current. The low
2009-12-04 15:01:44
22 100µA currentsources and a current mirror. The sections aredielectrically isolated, making them completelyindependent.
2010-06-13 09:44:48
5 The AS3691 features four high precision current sources for driving up to four LED strings (RGB
2010-09-06 09:34:09
37 The versatile 3-op amp design and small size make it ideal for a wide range of applications. Current-feedback input circuitry provides wid
2010-09-24 21:32:53
5 The XTR106 is a low cost, monolithic 4-20mA, two-wire current transmitter designed for bridge
2010-09-26 00:02:57
95 The XTR111 is a precision voltage-to-current converter designed for the standard 0mA–20mA or 4mA
2010-09-26 00:20:33
80 The XTR117 is a precision current output converter designed to transmit analog 4-20mA signals over
2010-09-26 00:28:52
120 The UC39432 is an adjustable precision analog controller with 100mA sink capability if the ISET pin
2010-10-01 22:22:48
10 The TPS51100 is a 3-A sink/source tracking termination regulator. It is specifically designed
2010-10-12 21:50:17
22 The TPS51200 is a sink/source Double Data Rate (DDR) termination regulator specifically designed
2010-10-20 23:11:24
20 The TLC5971 is a 12-channel, constant-current sink driver. Each output channel has individually
2010-11-02 21:13:57
23 The TLC59401 is a 16-channel, constant-current sink, LED driver. Each channel has an individually
2010-11-02 21:57:30
8 The TLC5941 is a 16-channel, constant-current sink, LED driver. Each channel has an individually
2010-11-02 22:08:28
16 The TLC5945 is a 16-channel, constant-current sink, LED driver. Each channel has an individually
2010-11-02 22:57:57
12 The TLC5924 is a 16 channel constant–current sink driver. Each channel has a On/Off state and a 128
2010-11-02 23:00:11
9 The TLC5941 is a 16-channel, constant-current sink, LED driver. Each channel has an individually
2010-11-02 23:02:52
29 The TLC5923 is a 16 channel constant-current sink driver. Each channel has a On/Off state
2010-11-02 23:07:43
8 The TLC5940 is a 16-channel, constant-current sink LED driver. Each channel has an individually
2010-11-02 23:13:29
29 The TLC5922 is a 16-channel constant-current sink driver. Each channel has an On/Off state
2010-11-02 23:15:01
18 Transmitter Reference Design for a 900MHz Full-Duplex Radio
Abstract: This reference design
2008-08-18 13:47:25
918 
MAX9610 Tiny Current-Sense Amplifier Delivers Precision Monitoring and 1µA Supply Current
2009-01-22 16:32:02
1109 
that, in conjunction with an op amp and transistor, forms a software-programmable, voltage-controlled current source. With t
2009-04-29 09:28:00
1984 
精密电流源:Precision Current SourceThe precision current source is shown in Figures 17, 18.
2009-05-16 16:08:04
5293 
DS4426 Low-cost, quad sink/source current DAC for power-supply adjustments and tracking
2009-08-27 15:10:18
712 Medium range transmitter
2009-12-22 10:02:47
1078 
Crosby direct FM transmitter blocck diagram
2009-12-22 10:49:02
1907 
Stereo FM transmitter block diagram
2009-12-22 10:52:43
1454 
FM Transmitter
A portable FM transmitter that can be used to replace a FM microphone.
2009-12-22 10:55:00
1866 
AM Transmitter
Notes:Please read the disclaimer on this
2009-12-22 10:56:35
1420 
FM Transmitter Circuit
Parts List: R1 4K7
2009-12-22 11:09:37
1438 
This loop-powered, 4–20mA precision transmitter includes a precision PWM signal coupler
2010-08-07 21:48:26
1660 
, and a separate control voltage, this adjustable current source provides a 1-to-1 ratio of control voltage to load current (1A/V). A similar ver
2010-08-07 22:03:30
1130 
Precision constant-current sink provides wide, close-to-the-rail compliance
Abstract
2010-08-21 21:10:27
1481 
The MAX4372 low-cost, precision, high-side current-sense amplifier is available in a tiny
2011-09-19 11:22:09
42 xtr111精密电压-电流传送器4-20ma
2016-02-26 10:55:14
18 a programmable current source output designed to meet the requirements of industrial process control applications.
2017-10-12 16:36:57
24 iS7 提供2 种控制电路的川郧字输入端子信号选泽: NPN 模式(SINK mode) 和PNP 模式(SOURCE mode)。通过改变NPN(SINK)/PNP (SOURCE) 设定,可以
2017-10-24 17:02:53
12 为寻找传感节点均匀分布时Sink节点的最优移动路径和最大网络生存时间,提出一种无线传感网的Sink节点移动路径规划算法MPOA)。在MPOA算法中,将Sink节点的数据收集范围分解成多个圆环,将监测
2018-01-18 15:20:58
0 电子发烧友网为你提供TI(ti)XTR111相关产品参数、数据手册,更有XTR111的引脚图、接线图、封装手册、中文资料、英文资料,XTR111真值表,XTR111管脚等资料,希望可以帮助到广大的电子工程师们。
2018-09-06 17:39:26

恒流源是电路中广泛使用的一个组件,这里我整理一下比较常见的恒流源的结构和特点。恒流源分为流出(Current Source)和流入(Current Sink)两种形式。
2020-05-13 08:00:00
14 PLC 的数字量输入端子,按电源分直流与交流,按输入接口分类由单端共点输入与双端输入,单端共点接电源正极为 SINK(sink Current 拉电流),单端共点接电源负极为 SRCE(source Current 灌电流)。
2020-12-30 02:57:00
15 LTC2672: Five-Channel, Low Dropout, 300 mA, Current Source Output, 16-Bit SoftSpan DAC Data Sheet
2021-01-27 23:00:27
0 ADA4177-2CHIPS: OVP and EMI Protected, Precision, Low Noise and Low Bias Current Op Amp Data Sheet
2021-01-28 12:52:20
4 ADR441ACHIPS: Ultralow Noise, LDO, XFET, Voltage Reference with Current Sink and Source Data Sheet
2021-01-29 11:16:16
8 LTC2066/LT1389 Demo Circuit - Precision Ultralow Power High Side Current Sense
2021-02-01 14:38:28
1 LT3092: 200mA 2-Terminal Programmable Current Source Data Sheet
2021-02-20 13:07:23
2 LTM8064 Demo Circuit - CVCC Source/Sink Step-Down Regulator (7.5-58V to 5V @ ±6A)
2021-02-21 13:01:22
6 LT3066 Demo Circuit - 3.3V Supply with 497mA Precision Current Limit (3.6-45V to 3.3V @ 450mA)
2021-03-11 11:02:19
4 LT1880:SOT-23,Rail-to-Rail Output,PioAmp Input Current Precision Op Amp数据表
2021-04-26 16:00:02
6 matlab中如何通过设置使AC Current Source模块成为直流电流源模块。1.如下图路径中找到AC Current Source模块。2.拖拽到model中后,左键双击出现如下情形。3.对应公式如图。4.根据需要修改对应值,我需要2A的...
2022-01-10 15:17:38
3 前面大师匈介绍了Source端的内容,今天再看一下sink端的内容。大师匈还是想把标准文件的状态机拿出来说一下。大师匈把一张图分成俩部分,大家凑合看一下,一张图实在看不清内容。Sink 端电源协商
2022-01-11 12:20:43
15 DP设有专用总线,即AUX Channel,用于source和sink之间的握手。因为source是过程的控制装置,它为sink提出请求。sink与source进行通信的唯一途径是在热插拔检测(HPD)信号中发出一个脉冲。
2022-12-19 10:25:01
2428 电子发烧友网为你提供ADI(ADI)ADR3625/ADR3630/ADR3650: Precision, Micropower, High Current Output Voltage
2023-10-12 18:46:26

电子发烧友网为你提供ADI(ADI)MAX40080: Precision, Fast Sample-Rate, Digital Current-Sense Amplifier Data Sheet
2023-10-16 18:38:32

电子发烧友网为你提供ADI(ADI)MAX49921: 0 to 70V, High-Precision Current-Sense Amplifier Data Sheet相关产品参数、数据手册
2023-10-16 18:57:04

电子发烧友网为你提供ADI(ADI)MAX9634: nanoPower, 4-Bump UCSP/SOT23, Precision Current-Sense Amplifier Data
2023-10-16 19:17:55

输出可以驱动电容和电阻负载,例如压电换能器、电致发光器件和微机械致动器。最大工作电压为300V,每个输出具有高达40mA的source-sink能力。
2023-10-23 10:21:35
473 
评论