目前,HID汽车前照灯以其光效高,显色性好,寿命长等优点得到了广泛关注。与之配套的电子镇流器也成为当前电源研究中的一个热点。由于大部分汽车HID灯是交流灯,因此电子镇流器必须提供交流电流和交流电压。大多数两级式的电子镇流器均采用逆变电路作为输出级
2011-01-19 09:53:13
1839 
本文就主要的几个方面介绍电子镇流器的性能特点与应用,并对如何进一步推广使用HID灯电子镇流器提出探讨意见。
2011-12-20 11:47:51
3059 12V HID灯逆变器部分电路图
2017-03-10 13:43:49
20W日光灯电子镇流器原理图 
2009-02-08 12:14:15
LED启动电压和工作电压一致,所以不需使用镇流器。这样在节省成本和能耗的同时,也大大缩短了通断电的响应时间。此外还有各种高低压灯带线性恒流方案型号可供选择,请联系惠海半导体领取。`
2020-09-24 10:44:40
40W日光灯电子镇流器原理图 
2009-02-08 12:13:42
HLS009是由中国照明企业——高立亚推出的功能齐全HID气体放电灯电子镇流器SOC芯片。其适用于中、高功率的市电用氙气灯HID电子镇流器.是目前国内第一款拥有自主知识产权的照明行业的专业SOC芯片
2010-07-07 17:35:19
氙气灯(High intensity Discharge) 是指内部充满包括氙气在内的惰性气体混合体,没有卤素灯(halogen lamp)所具有的灯丝的高压气体放电灯,简称HID氙气灯,可称
2020-04-01 09:02:50
AP08134,荧光灯镇流器控制器ICB2FL02G设计用于控制PFC升压转换器和半桥逆变器以驱动荧光灯。它的智能控制概念使设计人员能够开发出具有成本效益的可调光镇流器,用于满足高性能镇流器要求的荧光灯(FL)
2019-09-30 08:36:59
  优点:  (1)节能。荧光灯的电子镇流器,多使用20~60kHz频率供给灯管,使灯管光效比工频提高约10%(按长度为4尺的灯管),且自身功耗低,使灯的总输入功率下降约20%,有更佳的节能效果
2020-12-08 17:03:49
了系统成本,提高了压载稳定性;
•适用于调光和多功率镇流器;
•实现镇流器与更广泛的灯具类型的兼容性;
•指示灯可在浪涌事件后自动重新启动,并正确处理EOL事件;
•简化多功率镇流器的设计,降低EMI;
•可靠、稳定的镇流器设计;
应用
•FL/CFL镇流器;
2023-10-16 15:37:49
采用IR51H420构成的高可靠性节能灯电子镇流器电路图
2019-10-31 09:10:48
,制造商将以同样可靠且低成本的电子镇流器取而代之。IRS2538DS除了拥有电子镇流器解决方案应有的的所有优势,比如体积轻巧、小型高效、没有灯闪烁等,还具有极高的可靠性和成本效益,比现有方案更环保,性价比
2018-09-26 15:40:37
即可。即在没有安装灯管时对电子镇流器通电,电子镇流器没有坏,则在灯管老化、黑头、漏气等异常状态时,电子镇流器也不会烧坏,灯坏了换一只灯管即可继续使用。要达到上述目的有很多方法,但其中成本最低、元件最少
2017-05-08 11:47:58
引言金属卤化物灯 (MHL) 作为高压气体放电灯 (HID) 的典型代表,以其高光效、高显色性、寿命长等优点而被称为最理想的光源之一。而作为一种气体放电灯,金卤灯具有负阻特性,所以必须使用镇流器来
2019-08-06 06:54:19
镇流器SOC芯片。其适用于中、高功率的市电用氙气灯HID电子镇流器.是目前国内第一款拥有自主知识产权的照明行业的专业SOC芯片。高立亚公司董事长方利国表示:“如果使用传统的设计,在精确的范围内控制HID
2010-06-24 17:22:31
 本帖最后由 wangjiamin2014 于 2015-1-8 14:18 编辑 
项目名称:家用超低成本智能无线照明控制方案团队名称:锦荣队团队成员:李锦上、张荣荣作品视频作品介绍现有无线照明
2014-12-30 16:12:37
是得益于太阳能板成本的降低。但是,太阳能板成本已达到边际收益递减点,意即新一波成本节约浪潮必须源自太阳能板以外的威廉希尔官方网站
。因此,至关重要的功率逆变器应运而生。逆变器负责管理和监控能源生产、损耗及存储
2017-07-04 14:01:29
什么是电子镇流器电子镇流器(Electricalballast),是镇流器的一种,是指采用电子威廉希尔官方网站
驱动电光源,使之产生所需照明的电子设备。与之对应的是电感式镇流器(或镇流器)。现代日光灯越来越多
2011-11-10 10:17:41
方案要稳定的多,而且价格差不多。笔者大胆预测:以后的LED市场必定分化两成两端,一端是高成本的IC驱动隔离方案,一端就是这种低成本高压线性方案,而最终将发展成LED像白炽灯一样直接接在市电上使用。而近
2013-06-25 16:28:21
)EC 245/2009 不带一体式镇流器的荧光灯、HID灯及其镇流器和灯具的生态设计要求(镇流器跟灯单独分开)涉及单端、双端荧光灯、HID灯及其镇流器和灯具§提出光效要求、功能要求和产品信息要求EU
2021-01-28 14:40:39
使用PA1000功率分析仪进行驱动荧光管的镇流器的测量。镇流器威廉希尔官方网站
用于许多不同类型的灯具中,包括:■无电极荧光灯;■ LED 照明;■高效荧光灯;■带镇流器的 HID灯。测量电子镇流器的效率和电气特点
2017-08-02 10:06:50
,不易损坏。 现在的日光灯多使用电子镇流器,电子镇流器有体积小、效率高、使用安全、无频闪、启动快、节能、节约材料的优点,吸引了广大消费者的眼球,占有了很大的市场份额。电子镇流器是直接接在市电上
2017-06-07 21:48:02
  传统的电感式镇流器具有效率低、重量大、闪烁严重、噪音大、功率因数低等缺点,不能满足人们对照明质量的要求。而用于荧光灯的高频电子镇流器具有重量轻、光效高、无闪烁、无噪音、寿命长的优点,被广泛用于
2013-06-08 11:50:48
双管节能灯电子镇流器原理图
2009-02-08 12:13:58
调光器,是一种低成本简单模拟调光方案。采用Triac调光器对基于控制IC的电子镇流的节能灯调光,其基本前提是镇流器控制IC必须具备可调光功能。可调光节能灯控制芯片有很多,ST公司生产的L6574就是
2011-08-30 09:25:52
推出了众多的用于电子镇流器的驱动电路,本文介绍的电子镇流器基于IR公司开发的IR2153驱动器和摩托罗拉公司的MC33262功率因数控制器,是一种结构简单,成本低廉,可靠性高的解决方案。
2012-06-07 14:42:11
  1、不应选用普通电感镇流器  国标GB50034-2004规定,“直管荧光灯应配用电子镇流器或节能型电感镇流器”。这两种镇流器的能效优于普通电感镇流器。欧盟也已禁止与此相当的C级产品,我国国标也
2020-12-08 16:59:57
镇流器是安装在电源与气体放电灯之间,使灯能稳定工作并将灯电流限制到所需数值的器件。目前市面常见的镇流器有电感镇流器和电子镇流器两种。  
2021-03-17 06:31:45
=oxh_wx3、【周启全老师】开关电源全集http://t.elecfans.com/topic/130.html?elecfans_trackid=oxh_wx一个废节能灯,灯管烧坏了,镇流器还是好
2019-01-24 11:34:46
镇流器检修前的准备工作有哪些?怎么对镇流器进行维修?
2021-06-18 09:03:37
看过操作系统固化之后,有点疑问: 把操作系统和用户代码分开真的能节约 RAM 空间吗 只是在用户代码定义的起始地址在0x40000000 的情况下(即调试时)才会节约吧 一般情况下我觉得如果要真正
2023-02-27 10:52:36
 本帖最后由 gk320830 于 2015-3-5 03:26 编辑 
日光灯电子镇流器电路图
2012-08-15 21:09:54
  飞兆半导体公司 (Fairchild Semiconductor) 推出专为紧凑型荧光灯 (CFL) 设计而开发、市面上集成度最高的镇流器IC产品FAN7710。采用“系统级封装”方案
2018-08-28 15:28:41
现在LED灯越来越普及。很快就会取代节能灯。我想把节能灯的电子镇流器改为电子变压器,不知是否可行。如能行,又将怎样改呢。请高人指点。
2015-03-26 10:58:52
电子镇流器是指采用电子威廉希尔官方网站
驱动电光源,使之产生所需照明的电子设备。与之对应的是电感式镇流器(或镇流器)。现代日光灯越来越多的使用电子镇流器,轻便小巧,甚至可以将电子镇流器与灯管等集成在一起,同时
2011-11-21 17:13:06
最近在做荧光灯方面的产品需要用到电子镇流器,大家有没有好的电路设计方案呢?以及电子镇流器输出的高频电压要如何隔绝或者吸收掉呢?
2019-01-10 16:41:37
因数(BEF)反映其效能能效因数的意义为:在电子镇流器供给灯管必要的功率以保证达到规定亮度的条件下,电子镇流器的线路功率越小,能效越高。乐器流明系数值越高表示荧光灯系统光输出越大,IEC929与国
2016-05-29 20:36:52
焊锡机的工作原理,如何为你节约成本?自动焊锡机的工作原理:自动焊锡机是一种能代替手工焊接的设备,能通过微电脑控制机械手,可做到点焊、拖焊、焊圆形、焊直线、焊不规则形状、自动清洗。它是由微电脑控制送锡系统
2012-12-06 09:32:44
节能灯IC,镇流器IC方案芯片SMC2153S,SMC2153S替代IR2153,电子节能灯 镇流器IC方案2153元件厂家销售,台系SMC2153S电子镇流器IC方案,电子节能灯 镇流器IC方案带
2013-09-04 17:27:40
前段时间家里的节能灯坏了,我想试着维修一下,在网上搜索资料的过程中找到了这本书。《电子节能灯与电子镇流器的原理和制造》既有理论分析,又有实践经验,适合于从事电子节能灯与电子镇流器生产和开发的电子
2019-07-02 04:12:50
电子节能灯主要是由“上部灯头结构”以及“底部灯管结构”组成;在该结合结构的内部包设一节能电子镇流器组成;其特征是在上结合结构部与节能电子镇流器的空间下方,增设一隔板结构;而在下结合结构部设一增长区段
2019-11-11 09:01:55
一:成本节约现象一:这些拉高/拉低的电阻用多大的阻值关系不大,就选个整数5K吧点评:市场上不存在5K的阻值,最接近的是 4.99K(精度1%),其次是5.1K(精度5%),其成本分别比精度为20
2019-03-07 07:57:19
 与各位分享一个太阳能,人体感应灯的方案。锂电池输入,芯片内置了一级运放,与传统的BIS001相比,外围器件少了一半,成本节省了不少。芯片内置了LDO。问题在于在太阳能板控制电路这一块,请问各位大牛,是否有更合适的电路,能节约多一些成本?希望各位不吝赐教,需要分享具体方案或者芯片资料的,可以联系我。
2018-05-16 11:22:48
采用DCDC降压到5V,无形增加了成本。综合以上常用方式采用9V最为合理,成本最低板空间最为节约,更容易过认证。诚芯微委员长,专业ACDC DCDC单片机供应商,免费样品免费开案。*** QQ2908352398
2016-06-03 22:42:55
`牛人超节约室内空间创意设计,广大蜗居人士必看 `
2012-04-26 09:49:53
节能灯电子镇流器
2019-09-10 02:59:36
采用全数字控制方式的骑车HID氙气灯解决方案过去汽车车灯多采用普通卤素灯泡,这种车灯的瓦数和亮度不够、色温过低、灯色偏黄,而且寿命较短,故障率偏高。日前,HID(High Intensity
2009-12-15 15:47:13
1.电路简介  下面介绍采用自激振荡电路的25W CFL荧光灯电子镇流器电路,该电路为电压馈电型半桥自激振荡逆变电路,可用于220V交流市电供电的应用场合。半桥功率开关晶体管采用型号为
2011-02-14 15:39:10
相较于电阻、电容、电流镇流器等其它镇流器的缺点,金卤灯电子镇流器具有十分显着的优点,使其具有广泛的应用。
2019-10-30 09:00:52
对反激变压器在车用高强度放电(HID)电子镇流器中的工作情况进行了分析。在此基础上提供了一种有效的变压器设计方法,对选择磁芯及设计线圈、气隙等各个环节都进行了详
2009-02-08 11:35:37
61 多数高强度气体放电(HID)灯在寿命后期均表现出整流效应,这将导致镇流器及其相关部件过载,必须采取适当的保护措施确保在整流效应出现时照明系统安全。 本文建立了新型整
2009-04-08 15:12:47
44 介绍了新型环形HID灯电感镇流器的设计思想,计算公式和样品测试结果。随着我国城市建设事业的迅速发展,城市的路灯总数几乎以每年百分之二十的平均速度递增。截止2004年全
2009-07-04 16:16:18
34 HID电子镇流器的分析与设计::本文提出一种基于微处理器控制的HID电子镇流器。电子镇流器采用有源功率因数的校正。微处理器MCU作为全桥变换器,同时具有“看门狗”功能、工作
2009-08-08 08:33:48
59 一款新设计的低成本金卤灯电子镇流器,本电路的成本中,取消了独立电源供电与低频专用驱动器,用目前比较便宜的方案,做成高可靠性的低频方波电子镇流器,同时本案可扩展成250W 低
2009-11-13 16:29:31
110 IR的免费镇流器设计软件威廉希尔官方网站
文章
国际整流器 (IR) 公司提供的多种镇流器控制IC 使电子镇流器节约了成本,提高了可靠性和效率。IR 公司最近又向工程师们提
2010-03-19 12:08:25
20 一. 产品特征:1. 低频方波输出,避免声共振。2. 光源启动无频闪,延长灯管寿命。3. 灯管异常时镇流器安全关断输出及启动时间控制系统,避免灯
2010-05-07 22:25:25
0 HID镇流器PAN产品应用说明书
2010-08-19 12:49:20
17 采用PM4020H设计的(HID)或高压钠灯电子镇流器:
采用大电流推拉电路,可以驱动半桥和全桥电路。桥路输出采用低频交流,PM4020H内置分频器将单端驱动的
2008-01-31 23:59:21
11431 
hid电子镇流器电路图
采用PM4020H设计的(HID)或高压钠灯电子镇流器:
采用大电流推拉电路,可以驱动半桥和全桥电路。
2008-02-01 00:08:06
4837 
在照明领域里,“HID电子镇流器”一直是一个令人关注的话题。因为电子镇流器较传统的电感镇流器相比,能使大功率气体放电灯的综合节能潜力发掘出20%-30%以上,这无
2008-08-01 15:08:58
1131 利用全数字安定器方案解决HID设计挑战
当前,国内中档乘用车正风行采用HID灯作为其前大灯照明方式,HID灯的高亮度、高效率、高色彩还原度等特性使其非常适合夜间照明
2008-12-01 07:58:27
1131 
HID中反激变换器工作原理
车用HID灯电子镇流器中的DC/DC变换大部分采用反激电路来实现,如图1所示。由于第二级的全桥逆变电路工作在400
2009-02-08 11:37:47
1055 
【摘 要】 介绍了一种经实验验证为可行的两级结构的电子镇流器,该电子镇流器由TOPswitch构成的PFC级和自激式半桥逆变电路组成。 
2009-05-10 20:04:06
2191 
120W高可靠HID灯电子镇流器
高强度放电(HID)灯以其光效高、寿命长、体积小、控光性强、显色性好、光利用率高等特点,已成为近代照明的主流产品之一。HID灯正从特
2009-06-02 07:35:07
1422 
IR2156萤光灯集成电路电子镇流器
IR2156为萤光镇流器提供高成本效益的解决方案,并将预热、亮灯及镇流器持续工作的可编程工作频率与镇流器及灯管故障保护相集
2009-07-29 12:10:48
1062 基于微处理器的HID电子镇流器原理
一般设计HID电子镇流器采用专用芯片,而这些芯片功能相对单一。没有开路、短路检测功能,MC 34 26 2芯
2009-08-08 08:37:35
994 
HID灯对镇流器的要求及工作电路的选择
HID灯是一种高气压放电灯,其放电的“伏一安”性能呈负阻特性,因此在灯的工作电路中需连
2009-10-09 09:22:50
1747 荧光灯电子镇流器方案详解
摘要:提出了一种调光式荧光灯电子镇流器的设计方法。基于该方法设计了一种能调光的高功率因数的电子镇流器。
2010-03-08 10:16:00
1337 节能灯及电子镇流器末来发展
像电感镇流器一样耐用且无噪音无闪烁又节能成本又低的产品真正取代电感镇流器和电子镇流器,迎合
2010-04-17 15:29:14
1142 
高度集成HID镇流器控制IC功能丰富
国际整流器公司 (International Rectifier,简称IR) 推出功能齐全的IRS2573DS高强度气体放电灯 (HID) 电子镇流器控制IC,适用于低、中、
2010-05-04 10:56:36
980 HID中反激变换器工作原理车用HID灯电子镇流器中的DC/DC变换大部分采用反激电路来实现,如图1所示。由于第二级的全桥逆变电路工作在4
2010-05-07 22:30:17
2047   由于大部分汽车HID灯是交流灯,因此电子镇流器必须提供交流电流和交流电压。大多数两级式的电子镇流器均采用逆变电路作为输出级。
  为了抑制HID灯,特别是短
2010-08-18 14:15:41
1258 
本规则适用于50HZ/60HZ和电压1000V以下的交流直流电源工作的高强度气体放电灯,用交/直流电子镇流器的安全与电磁兼容认证,该电子镇流器能产生大于100KV的启动脉冲。
2011-02-16 16:21:13
87 本文介绍了在电子镇流器中一种高亮度环保节能灯(HID)应用与特性。
2011-02-16 16:49:43
83 目前,HID汽车前照灯以其光效高,显色性好,寿命长等优点得到了广泛关注。与之配套的电子镇流器也成为当前电源研究中的一个热点。由于大部分汽车HID灯是交流灯,因此电子镇流器
2011-03-30 17:03:28
184 将三级低频方波型 电子镇流器 电路中的功率控制级与直流逆变级合并,提出了一种二级结构的电路方案,减少了能量转化次数,提高了转换效率,克服了双Buck 电路所带来的难控制、不
2011-08-08 17:54:35
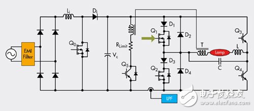
65 英飞凌汽车HID前灯镇流器及PFC控制解决方案主要由5个MOSFET、2个高电压驱动器、1个PFC控制器和1个HID灯镇流器控制器构成,具体电路如下图所示。
2012-09-29 14:34:29
1382 全球功率半导体和管理方案领导厂商 – 国际整流器公司 (International Rectifier,简称IR) 近日推出可靠、高效且符合成本效益的控制IC,适用于荧光灯内的电感镇流器
2013-08-28 17:51:57
1019 
英飞凌汽车HID前灯镇流器及PFC控制解决方案主要由5个MOSFET、2个高电压驱动器、1个PFC控制器和1个HID灯镇流器控制器构成,具体电路如下图所示。 英飞凌汽车HID前灯镇流器及PFC控制
2017-11-27 11:43:10
4 汽车HID前照灯因瞬间快速启动的要求需要13~25 kV的高压,为了减小电路体积,基于对国内外现有 方案的分析,提出了三倍压整流电路和能量压缩的高压启动电路。采用恒电压闭环控制和电流接管电路并在启动
2018-01-30 15:47:53
1 一个产品从设计研发到成功投向市场的整个生命周期链条上,产品研发阶段的成本控制和节约是最为初始而且至关重要的一环。产品总成本节约不但要考虑基本原材料的成本,更要关注人力成本,制造返修成本等其它相关方面的节约控制方案。
2018-06-11 09:16:00
1722 
关键词:IR , IRPLHID2 , HID灯 , 镇流器 IR公司的70W HID(氙气灯)镇流器参考设计IRPLHID2采用IRS2573D器件,输入电压185V-265V,可驱动
2019-02-12 15:06:02
676 
新型MSP430FR2675和MSP430FR2676器件将有助于通过电容式触控扩展您的设计,同时节省时间、电路板空间从而降低成本节省。
2019-05-13 18:26:27
756 的德驰DMC-MD单模块系列产品线的最新成本节约型产品。DMC-MD连接器是机载娱乐(IFE)、座舱和航空电子设备系统应用最广泛的一种连接器类型。
2020-07-31 17:10:57
801 另一种节约空间的方式是减少所需的组件数,以满足电磁干扰(EMI)标准和散热要求。遗憾的是,在很多情况下,简单地缩减转换器尺寸难以满足这些需求。本文介绍的先进解决方案可节约空间,同时可实现低EMI和出色的散热性能。
2021-01-04 16:45:38
2152 本应用笔记着重介绍如何使用 Microchip GS 系列 16 位 数字信号控制器(Digital Signal Controller,DSC)实现 汽车 HID 电子镇流器。
2021-04-02 13:58:58
25 集电容式触控和主机控制器功能,节约时间、成本以及电路板空间
2022-11-01 08:25:27
0 连接器是数据通信设备中央电源架的重要组成部分。在为数据通信设备选择连接器时,需要评估几个关键因素,如尺寸、功率、电源效率、电流和温升,并且考虑到数据通信设备的每个中央机架中大约有50个连接器,连接器的成本也是一个关键问题。本文康瑞连接器厂家主要为大家讲解数据通信连接器实现成本节约的方法!
2022-12-12 14:58:57
392 随着云计算不断改变企业的运营方式,优化成本已成为首要任务。利用Amazon EC2预留实例是实现云端成本节约最有效的方法之一。以下将探讨什么是Amazon EC2预留实例,它与按需实例的区别,以及
2023-09-26 12:37:28
426 
荧光灯镇流器中有一种典型的简单高频驱动方法,但是具有高弧光管压力的 HID 灯存在声共振现象(*) 的问题。为了避免这个问题,HID 灯需要以低于 1kHz 的低频或直流驱动。
2024-02-02 17:05:29
155 
 
                     
                
评论