锂离子(Li+)电池比其它化学类型的电池更脆弱,对于违规操作具有非常小的容限。对 Li+ 电池充电器设计进行完全测试并在整个工作范围内进行分段测试非常重要。然而,采用常规负载
2012-04-26 09:37:05
992 
Maxim Integrated Products (NASDAQ:MXIM)推出带有电池检测和过压保护功能的28V、双/单输入线性Li+电池充电器MAX8844/MAX8845。
2011-02-01 13:11:46
2057 
该电路可以在不使用实际电池的情况下测试 Li+电池充电器 。并联稳压器设计采用MAX8515并联稳压器和一对双极型功率晶体管(选择该稳压器时考虑了其内部基准电压的精度),大电流TIP3
2012-04-26 09:43:47
3178 
MAX17301/11 IC是首款能够为单节Li+电池提供两级保护的电量计方案,可灵活配置并杜绝假冒与克隆。
2019-08-24 11:40:13
1808 MAX8814是一款单芯片恒流、恒压(CCCV)、具有热调节的智能化线性充电器,用于单节锂离子(Li+)电池充电。MAX8814集成了电流检测电路、MOSFET调整管和热调节电路,并省去了反向
2016-01-06 09:37:15
。MAX1391提供一路真差分模拟输入,输入信号范围为0至VREF (单极性模式)或±VREF/2 (双极性模式)。MAX1394提供两路单端输入,输入信号范围为0至VREF。模拟转换结果通过5MHz、3线
2021-05-17 07:24:01
。MAX1394提供一路真差分模拟输入,输入信号范围为0至VREF (单极性模式)或±VREF/2 (双极性模式)。MAX1394提供两路单端输入,输入信号范围为0至VREF。模拟转换结果通过5MHz、3线
2021-05-14 07:00:57
;micro;A)使其非常适合用于1节锂离子电池或3节碱性/NiMH电池供电的便携式装置。MAX1556最高可提供1.2A电流,通过引脚可以选择1.8V、2.5V与3.3V输出,或可调输出。MAX
2011-06-03 09:34:12
MAX17043/MAX17044为结构紧凑、低成本、主机侧电量计,用于手持及便携产品的锂离子(Li+)电池的电量计量。MAX17043配置为单节锂电池计量,MAX17044配置为两节2S电池组计量
2022-02-17 06:53:11
电阻和CMOS输入高精度运算放大器,在较宽输入频率和温度范围内提供极高的CMRR。MAX9924/MAX9926差分放大器提供1V/V固定增益。MAX9925/MAX9927允许使用内部运算放大器的三个端点
2018-11-05 16:13:34
;nbsp;可以配置为单节或双节锂电池充电● 短路检测、保护● USB与AC适配器电压输入可选择● 工作环境温度范围:-30℃~70℃●&
2009-05-31 16:07:31
;nbsp;可以配置为单节或双节锂电池充电● 短路检测、保护● USB与AC适配器电压输入可选择● 工作环境温度范围:-30℃~70℃●&
2009-05-31 16:11:27
;nbsp;可以配置为单节或双节锂电池充电● 短路检测、保护● USB与AC适配器电压输入可选择● 工作环境温度范围:-30℃~70℃●&
2009-05-31 16:14:15
;nbsp;可以配置为单节或双节锂电池充电● 短路检测、保护● USB与AC适配器电压输入可选择● 工作环境温度范围:-30℃~70℃●&
2009-05-31 16:17:39
单节Li电池充电器MAX1555资料下载内容主要介绍了:MAX1555引脚功能MAX1555内部方框图MAX1555功能和特性MAX1555典型应用电路
2021-04-01 07:58:32
单节Li电池充电芯片MAX1874资料下载内容主要介绍了:MAX1874引脚功能MAX1874功能和特性MAX1874应用范围MAX1874内部方框图MAX1874极限参数MAX1874典型应用电路
2021-04-02 08:00:52
单节锂电池充电器MAX1551资料下载内容主要介绍了:MAX1551引脚功能MAX1551功能和特性MAX1551极限参数MAX1551典型应用电路和方框图
2021-04-02 06:52:45
单输入充电器MAX8814资料下载内容包括:MAX8814引脚排列图MAX8814内部方框图MAX8814典型应用电路
2021-04-01 07:39:41
LMP8601MAX - 60V Common Mode, Bidirectional Precision Current Sensing Amplifier - National Semiconductor
2022-11-04 17:22:44
Maxim推出双路、2线霍尔传感器接口IC MAX9921。该单芯片方案为2个霍尔传感器提供电流并对该电流进行监测、对感应电流进行滤波、并最终输出相应的逻辑电平。MAX9921允许霍尔传感器局部
2018-10-29 10:49:59
YB5212A高输入耐压2A单节/双节锂电池充电芯片
概述:
YB5212A是一种5-18V输入,2A电流可支持单节和双节锂电池的同步Buck锂离子电池充电器,适用于便携式应用。选择引脚方便多单元
2023-12-12 10:07:36
本帖最后由 eehome 于 2013-1-5 10:03 编辑
&nbsp; <p>MAX16832A/MAX16832C工作于+6.5V至
2010-11-11 15:02:16
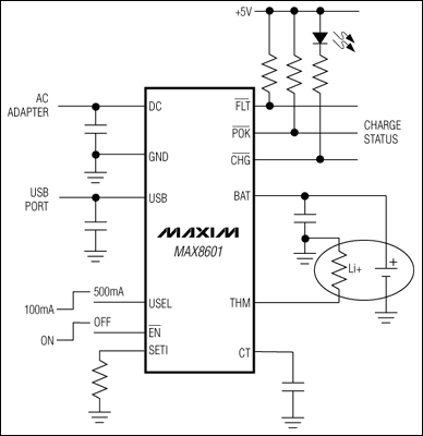
电池放电时监控电池温度,并在电池温度过高时向系统提供警告标志(OT)。MAX8934使用USB和AC适配器电源的单独输入进行操作。
MAX8934电池充电器可以在4.1-6.6伏的输入电压范围内工作
2023-09-11 17:08:58
的限制。)开关频率设置为500 kHz。这个MAX 17504降压式DC-DC变换器支持200 kHz到2.2MHz的频率同步.电感值可能必须根据其他频率进行调整。给Li+电池充电需要两步(图1
2020-01-06 15:50:31
分享几颗不错的单节、双节、三节大电流锂电充电IC 1A/2A/3A 都可以, 可充 锂电池和磷酸铁吕等
2013-08-26 14:21:03
于其他应用。主要特征可调输出电压高达28V单节Li +电池在20V时为20mA真关机(输出与输入断开)输出短路保护效率高达88%高达500kHz的开关频率可选择的电感电流限制(125mA,250mA或500mA)0.1μA关断电流8引脚μMAX封装PCBBOM
2018-07-05 15:09:29
概述:AP3303是一款同步电流模降压DC-DC转换器, 电压输入范围 2.5V-5V,支持运用单个 Li+/Li-电池、多个碱性/NiMH 电池及 USB 及其他类型电源应用。输出电压从0.6V至
2018-09-25 15:00:44
MAX1811是美信公司生产的USB接口单节锂电池充电控制器,它可以直接由USB端口供电,或由其他外部电源供电,电源电压可达+6.5V。 1、 特性 MAX1811无须微处理器控制,最大充电电压
2021-05-14 07:43:07
概述:MAX8660采用无铅、5mm×5mm×0.8mm、40引脚TQFN封装。2.6V至6V输入电压范围以及7.5V最大极限电压允许使用1节锂离子(Li+)电池,3或4节NiMH电池,或经过稳压的5V作为输入。
2021-04-12 07:45:20
电路图显示LTC1627,高效降压转换器,适用于单节或双节锂离子电池输入
2020-08-21 09:48:08
SUN4001特点 „ 4.2V单节锂离子或锂聚合物电池充电器的理想控制电路;„ 8.4V双节锂离子或锂聚合物电池充电器的理想控制电路;„ 高于
2011-05-18 10:15:36
特点 „ 4.2V单节锂离子或锂聚合物电池充电器的理想控制电路;„ 8.4V双节锂离子或锂聚合物电池充电器的理想控制电路;„ 高于 1%的电压
2011-05-17 11:30:59
概述:MAX713是一款快充氢化物镍(NiMH)和镍镉(NiCD)电池控制器芯片,MAX713检测到DV/DT变为负时终止快速充电模式;MAX713都能充电1~16节,具有线性或开关模式功率控制,对于线性模式,...
2021-04-07 06:23:18
MAX1551, MAX1555 SOT23封装、双输入、USB/AC适配器、单节Li+电池充电器
2008-04-17 12:50:48
49 MAX1874 USB/AC适配器双路输入、1节Li+电池充电器,带OVP与温度调节
2008-04-23 12:56:24
26 MAX8594/MAX8594A是完整的电源管理芯片,用于1节锂离子(Li+)电池或3节NiMH电池供电的低成本个人数字助理(PDA)。它包含了小型便携设备所需的全部调节器、输出和电压监视器,只
2008-05-07 11:07:49
15 MAX8662, MAX8663 用于单节Li+电池供电设备的电源管理IC
2008-05-07 11:13:47
25 MAX6782–MAX6790为采用微型TDFN和TQFN封装的低功耗、1%精度、双/三/四电平电池监视器。这些器件可理想地监视单节锂离子(Li+)电池或多节碱性/NiCd/NiMH电池电源。这些器件具有固定和可调
2008-10-02 09:56:05
11 锂离子Li+ 电池具有能量密度高,使用寿命长,无记忆效应,自放电量较低及单节电池电压高等优点.但在使用时需严格注意过压保护,过放电保护和过流保护对保护电路的精度要求.较
2008-10-17 17:38:47
62 The MAX8600/MAX8601 single-/dual-input linear batterychargers safely charge single-cell Li+
2008-10-24 13:31:22
29 锂离子电池Li+ 是适合电子产品轻薄小需求的高能量密度高性能电池,被广泛应用于手机,PDA ,笔记本电脑等高端产品中.图一所示电路提供了一种结构简单紧凑的单节Li+电池充电方案
2009-03-23 18:39:49
20 本文主要讲述的是结构紧凑的Li+电池充电器 。
2009-04-30 09:23:43
17 The MAX8600A single-input linear battery charger safelycharges single-cell Li+ batteries. Charging
2009-10-23 18:04:47
21 简化锂离子(Li+)电池充电器测试摘要:由于Li+电池充电器的充电过程会持续一个小时甚至更长的时间,利用实际负载(即电池)对充电器进行测试将非常耗时。本应用笔记介绍了
2009-11-03 08:42:50
31 和便携式锂离子 (Li+) 电池设备。 MAX17058 采用单个 Li+ 工作电池和 MAX17059 与两个串联的 Li+ 电池。这些 IC 使用复杂的
2023-02-13 17:26:31
MAX6775–MAX6781为低功耗、1%精度的电池监视器,采用超小型µDFN封装(1.0mm x 1.5mm)和SC70封装。这些低功耗器件适合用于监视单节锂离子(Li+)电池,或者
2023-04-12 15:30:05
MAX17058/MAX17059 IC为小尺寸电量计,用于手持及便携产品的锂离子(Li+)电池组。MAX17058配置工作在单节锂电池;MAX17059配置工作在2节串联锂电池。IC采用成熟
2023-06-14 15:24:04
MAX17058/MAX17059 IC为小尺寸电量计,用于手持及便携产品的锂离子(Li+)电池组。MAX17058配置工作在单节锂电池;MAX17059配置工作在2节串联锂电池。IC采用成熟
2023-06-16 11:59:43
MAX8934G双输入Li+/Li聚合物线性电池充电器带有智能电源选择器(Smart Power Selector™),按照JEITA*的要求为单节Li+/Li聚合物电池安全充电。MAX
2023-06-16 16:44:24
MAX8934_双输入Li+/Li聚合物线性电池充电器带有智能电源选择器(Smart Power Selector™),按照JEITA的要求为单节Li+/Li聚合物电池安全充电。MAX8934_监测
2023-06-16 16:50:07
MAX8934_双输入Li+/Li聚合物线性电池充电器带有智能电源选择器(Smart Power Selector™),按照JEITA的要求为单节Li+/Li聚合物电池安全充电。MAX8934_监测
2023-06-16 16:52:41
MAX8934_双输入Li+/Li聚合物线性电池充电器带有智能电源选择器(Smart Power Selector™),按照JEITA的要求为单节Li+/Li聚合物电池安全充电。MAX8934_监测
2023-06-16 16:55:27
MAX8934_双输入Li+/Li聚合物线性电池充电器带有智能电源选择器(Smart Power Selector™),按照JEITA的要求为单节Li+/Li聚合物电池安全充电。MAX8934_监测
2023-06-16 17:03:11
MAX8934_双输入Li+/Li聚合物线性电池充电器带有智能电源选择器(Smart Power Selector™),按照JEITA的要求为单节Li+/Li聚合物电池安全充电。MAX8934_监测
2023-06-16 17:05:33
MAX8600A单输入线性电池充电器可对单节Li+电池安全充电。针对Li+电池充电优化的充电控制算法包括低电池电压预充、限压和限流快充以及浮充,在充电的同时连续监测电池的过压、过热/过冷状态以及充电
2023-06-16 17:10:45
MAX8600/MAX8601单/双输入线性电池充电器可对单节Li+电池安全充电。充电速率针对既定应用温度特性进行了优化。无需减小最大充 电电流或充电器最大功耗。针对Li+电池充电优化
2023-06-19 10:20:14
MAX8600/MAX8601单/双输入线性电池充电器可对单节Li+电池安全充电。充电速率针对既定应用温度特性进行了优化。无需减小最大充电电流或充电器最大功耗。针对Li+电池充电优化的充电逻辑包括
2023-06-19 10:25:07
The MAX8934_ dual-input Li+/Li-Poly linear battery chargerswith Smart Power SelectorK safely charge
2010-03-28 09:13:06
30 The MAX8903B is integrated 1-cell Li+ chargers and Smart Power Selector™ with dual (AC
2010-07-05 08:08:01
46 MAX8856 USB/AC Adapter, Li+ Linear Battery Charger with Integrated 50mΩ Battery Switch in TDFN
MAX8856
2008-10-09 08:27:39
653 DS2726 5至10节Li+电池保护器,提供电池均衡
DS2726概述
DS2726关键特性
可为5至10节Li+电池组提供完全
2008-10-22 10:53:06
793 
MAX14525具有4个使能输入的电池开关,用于在便携式设备中断开Li+电池与负载的连接
MAX14525是具有4个使能输入的电池开关,优化用于在便携式设备中断开锂离子电池
2009-03-31 10:02:31
685 利用DS2726在充电器反接时保护Li+电池
摘要:本应用笔记通过简单的设计修改,可以利用DS2726 Li+电池保护器承受负压,在充电器反接时为电池提供保护。
2009-04-27 16:11:20
886 
摘要:由于Li+电池充电器的充电过程会持续一个小时甚至更长的时间,利用实际负载(即电池)对充电器进行测试将非常耗时。本应用笔记介绍了一种简单的Li+电池仿真方法,与采用实
2009-04-30 10:12:43
624 
摘要:MAX8671X电源管理IC (PMIC)能够为便携系统设计提供锂电池充电及电源稳压,该器件可利用USB端口或外部AC-DC电源适配器作为输入电源为锂离子(Li+)、锂聚合物(Li-Poly)电池充电。PMIC
2009-04-30 10:28:55
644 
摘要:本应用笔记通过简单的设计修改,可以利用DS2726 Li+电池保护器承受负压,在充电器反接时为电池提供保护。
概述充电器反接会损坏DS2726 Li+电池保护器。
2009-04-30 11:12:39
706 
MAX8922L 30V Li+电池线性充电器,提供GSM测试模式
概述
The MAX8922L linear battery charger safely charges a single-cell lithium-ion (Li+) battery. Charging rate is o
2009-11-16 18:08:56
692 
MAX1811 USB供电、Li+充电器芯片(应用电路)
典型
2009-11-19 12:25:06
1746 
简化Li电池充电器设计
锂离子(Li+)电池比其它化学类型的电池
2009-12-08 10:49:34
623 简化1节Li+电池供电设备的设计
摘要:MAX8671X电源管理IC (PMIC)能够为便携系统设计提供锂电池充电及电源稳压,该器件可利用USB端口或外部AC-DC电源适配器作为输入电源
2010-02-01 11:06:22
576 
Maxim推出具有2.3A GSM测试模式的Li+电池充电器
Maxim推出具有2.3A GSM测试模式的30V单输入锂离子(Li+)电池充电器MAX8922L。器件提供的GSM测试模式简化了带有Micro-USB连接器的
2010-03-12 10:20:28
517 MAX8900A, MAX8900B 1.2A开关模式Li+充电器,具有±22V输入额定电压和JEITA电池温度监测
概述
MAX8900_是高频、开关模式充电器,用于单
2010-05-04 07:38:21
1053 
The MAX8903B is integrated 1-cell Li+ chargers and Smart Power Selector™ with dual (AC
2010-07-05 08:09:20
1011 
MAX17043/MAX17044为结构紧凑、低成本、主机侧电量计,用于手持及便携产品的锂离子(Li+)电池的电量计量
2010-09-30 09:07:57
4636 
MAX8903A/MAX8903C/MAX8903D是一款集成的单节Li+电池充电器和Smart
2010-11-07 09:28:17
2687 
MAX8844/MAX8844Z/MAX8844Y为智能化独立式恒流、恒压(CCCV)并具备温度调节功能的双输入线性充电器,针对单节锂离子(Li+)电池充电器设计。MAX8844Z/MAX8844Y集成了电流检测电路、MOSFET调整管、热调节电路,并且省去了外部反向隔离肖特基二极管,为手持设备提
2011-02-01 13:08:47
33 MAX8844/MAX8844Z/MAX8844Y为智能化独立式恒流、恒压(CCCV)并具备温度调节功能的双输入线性充电器,针对单节锂离子(Li+)电池充电器设计。
2011-02-01 13:14:33
2136 
DS2775–DS2778以mAh和容量百分比形式报告电池的剩余电量,用于可充电锂离子(Li+)电池和锂聚合物(Li-Poly)电池,集成Li+保护器确保安全工作
2011-06-13 11:12:47
1906 
MAX17043/MAX17044为结构紧凑、低成本、主机侧电量计,用于手持及便携产品的锂离子(Li+)电池的电量计量。MAX17043配置为单节锂电池计量,MAX17044配置为两节2S电池组计量。 MAX17043/MAX17044采用
2011-08-24 10:32:19
168 MAX8903AMAX8903E/MAX8903G/MAX8903H/MAX8903J/MAX8903Y是一款集成的单节Li+电池充电器和Smart Power Selector (智能电源选择器),工作于双电源输入(交流适配器和USB)。开关模式充电器工作在高开关频率,
2011-10-11 10:38:22
230 Maxim日前发表的MAX8844Z/MAX8844Y为智慧型独立式恒流、恒压(CCCV)并具备温度调节功能的双通道输入线性充电器,专为单颗锂离子(Li+)电池充电器设计。MAX8844Z/MAX8844Y整合了电流检测电路、互
2011-10-20 09:24:24
1639 MAX17058/MAX17059 IC是微小的锂离子(Li +)在手持和便携式设备的电池电量计。MAX17058工作在单节Li +电池和两节Li+在一系列MAX17059。
2012-02-17 10:05:25
1713 
The MAX17058/MAX17059 ICs are tiny fuel gaugesfor lithium-ion (Li+) batteries in handheld
2012-02-17 11:15:40
28 The MAX17048/MAX17049 ICs are tiny, micropowercurrent fuel gauges for lithium-ion (Li+) batteries
2012-02-17 11:17:37
64 lithium-ion(Li+) battery. It delivers up to 1.55A of current to thebattery from inputs up to 7.5V and withstands transientinputs up to 22V. The 4MHz
2012-02-29 11:15:42
26 Li+电池具有容量大、使用寿命长、轻薄等特性,非常适合笔记本电脑等便携式产品,然而Li+电池在安全性设计中需严格避免出现过充电、过放电、短路等异常现象,另外,系统设计还往
2012-10-12 14:22:13
750 MAX17058/MAX17059 IC为小尺寸电量计,用于手持及便携产品的锂离子(Li+)电池组。MAX17058配置工作在单节Li+电池;MAX17059配置工作在2节串联Li+电池。
2013-08-23 16:00:09
64 MAX1679 结构紧凑的Li+电池充电器,感兴趣的小伙伴们可以看看。
2016-08-18 18:38:39
0 MAX17043/MAX17044为结构紧凑、低成本、主机侧电量计,用于手持及便携产品的锂离子(Li+)电池的电量计量。MAX17043配置为单节锂电池计量,MAX17044配置为两节2S电池组计量
2021-12-22 18:57:13
30 浓度,证明通过将电极的间隙间隔调节到一定距离标度以下来控制Li+的行为。这些模拟和理论结果反映,狭缝结构诱导的Li+行为控制对于密集Li生长和高电池性能的重要性。
2022-12-12 10:14:43
723 MAX8671X电源管理IC (PMIC)为锂电池充电并调节电源,适用于便携式系统设计。要为锂离子 (Li+) 锂聚合物 (Li-Poly) 电池充电,此设备使用 USB 端口或外部交流到 DC
2023-01-11 11:08:10
644 
双通道比较器和热敏电阻为锂离子电池充电电路设置安全温度限值。单节锂离子 (Li+) 电池充电器可由 USB 端口或外部电源供电。
2023-01-13 12:02:30
771 
MAX8671X电源管理IC (PMIC)能够为便携系统设计提供锂电池充电及电源稳压,该器件可利用USB端口或外部AC-DC电源适配器作为输入电源为锂离子(Li+)、锂聚合物(Li-Poly)电池
2023-02-09 16:42:27
621 
为了准确估计Li+电池的剩余容量,有必要知道电池如何随温度和各种电流负载而变化。本应用笔记概述了一种表征Li+电池的方法,收集和解释数据,然后将数据加载到Maxim电池管理器件的评估软件中,以便
2023-03-13 11:37:43
766 
由于高能量/功率密度,相对于锂离子(Li+)电池威廉希尔官方网站
的重量和体积,在电池充电和放电时存在一些挥之不去的安全问题。虽然Li+电池已经是一项成熟的威廉希尔官方网站
,但对Li+电池操作的改进仍在进行中。本应用笔记介绍
2023-03-27 11:52:32
737 
电子发烧友网为你提供Maxim(Maxim)MAX8600ETD+T相关产品参数、数据手册,更有MAX8600ETD+T的引脚图、接线图、封装手册、中文资料、英文资料,MAX8600ETD+T真值表,MAX8600ETD+T管脚等资料,希望可以帮助到广大的电子工程师们。
2023-09-08 18:37:12

电子发烧友网为你提供Maxim(Maxim)MAX8600AETD+T相关产品参数、数据手册,更有MAX8600AETD+T的引脚图、接线图、封装手册、中文资料、英文资料,MAX8600AETD+T真值表,MAX8600AETD+T管脚等资料,希望可以帮助到广大的电子工程师们。
2023-09-08 18:42:03

电子发烧友网为你提供Maxim(Maxim)MAX8601ETD+T相关产品参数、数据手册,更有MAX8601ETD+T的引脚图、接线图、封装手册、中文资料、英文资料,MAX8601ETD+T真值表,MAX8601ETD+T管脚等资料,希望可以帮助到广大的电子工程师们。
2023-09-11 18:36:35

电子发烧友网为你提供ADI(ADI)MAX77301: JEITA-Compliant, Li+ Charger with Smart Power Selector, Automatic
2023-10-17 18:33:58

电子发烧友网站提供《MAX8600A电池充电器电压IC英文手册.pdf》资料免费下载
2023-12-26 10:04:43
0
评论