15MHZ 方波 0-360度 移相电路 怎么设计??
2018-04-12 12:54:25
有源晶振 3.3V SMD-6 360MHz
2023-03-27 19:21:50
有源晶振 3.3V SMD-6 360MHz
2023-03-27 21:03:54
FILTER HELICAL 360MHZ TYPE 5HT
2023-03-30 17:44:25
、+25dBm IIP3和10dB NF,适用于815MHz至1000MHz基站接收机。在960MHz至1180MHz LO频率范围内,这款特殊的混频器非常适合高边LO注入接收架构。MAX9984支持低边LO
2021-05-17 06:02:55
MAX1200具有什么功能特点?MAX1200是什么工作原理? MAX1200与DSP的接口电路
2021-04-21 06:22:10
的外部元件数提供高效、低压差指标。采用专有的拓扑结构,在高固定频率工作模式下,保证轻载和满载时都能保持优异的性能。1MHz PWM开关频率使外部元件尺寸最小。这两种器件都具有可调节的软启动,可以减小
2011-06-03 09:34:12
MAX16831 升压电路MAX16831 芯片通过选择不同的外部电路可以工作在升压、 降压和降压-升压等多种模式. 其中, 开关电源工作在升压模式的工作原理如图1所示MOSFET 的导通和关断状态
2011-02-19 15:11:45
MAX16992设计SEPIC电路,发现PCB在5V输入时能正常工作;10V输入时,开关控制信号为0,占空比信号为0,输出为0。出现什么问题了呢?感谢感谢。设计参数:5-24V输入,输出10V,负载
2017-11-08 15:03:54
MAX1951A 中文数据手册/电路图/设计指南 资料简介 MAX1951A1MHz、2A、2.6V至5.5V输入、PWM DC-DC降压调节器,具有使能控制 关键特性图表典型工作电路 紧凑
2012-02-28 20:47:06
在设计温控电路时使用了max1978,做了很多版本的温控电路,始终不能工作在零下40度,只能到零下10度,再低就控制不住温度了。请问各位大佬该怎么处理呀?/(ㄒoㄒ)/~~
2020-09-20 19:31:48
MAX504的引脚排列及功能是什么?MAX504的工作模式是怎样的?MAX504的应用有哪些?
2021-04-21 06:51:38
MAX5406的工作原理是什么?音频处理器MAX5406的应用是什么?
2021-06-08 06:09:50
对于要求测量多点温度的应用,方案选择更为复杂。将热敏电阻或传统的模拟传感器放置在合适的位置,并连接至ADC输入端,前提是ADC必须具备足够的输入端。作为另外一种选择,MAX6575能够直接将温度
2019-07-31 06:18:23
MAX8649, MAX8649A 中文数据手册/电路图/设计指南 资料简介MAX8649, MAX8649A1.8A降压型调节器,提供远端检测,2mm x 2mm WLP封装 关键特性图表典型工作
2012-02-25 20:18:24
你好,我可以在BelyStAccGelp.h文件中看到下一个文件:*最大数量的远程设备*/定义CyBLY-GAPMax Max BooDeDy设备0x04U*定义0x08U的白名单定义了
2018-10-10 14:46:52
贴片电阻 2010 360KΩ ±5% 1W ±100ppm/℃
2023-03-28 02:00:22
贴片电阻 2010 360Ω ±5% 1W ±100ppm/℃
2023-03-28 11:20:48
贴片电阻 2010 360mΩ ±1% 1W ±250ppm/℃
2023-03-28 01:42:43
贴片电阻 2010 360mΩ ±5% 1W ±250ppm/℃
2023-03-25 04:30:19
转比较好的资料 此测试结果是由SEGGER发布的,测试条件如下:1、全部用的是内部LCD控制器。2、Cortex-A9使用的是瑞萨的RZA1H,主频360MHz,Cortex-M4使用的是ST
2017-04-15 13:44:25
如题 需要修改TabControl的样式 使其更加美观 具体的就是可以修改旁边的Tab区域比如加图片等等
2013-05-02 10:57:46
电阻器 360mΩ ±5% 0.5W ±200ppm/℃ 2010
2023-03-24 22:03:24
贴片电阻 2010 360KΩ ±1% 3/4W ±100ppm/℃
2023-03-28 03:00:52
电阻器 360KΩ ±5% 3/4 W ±200ppm/℃ 2010
2023-03-25 00:23:03
贴片电阻 2010 360Ω ±5% 3/4W ±200ppm/℃
2023-03-28 21:52:52
电阻器 360mΩ ±5% 3/4 W ±200ppm/℃ 2010
2023-03-24 19:54:22
贴片电阻 2010 360Ω ±1% 1W ±100ppm/℃
2023-03-27 10:54:11
贴片电阻 2010 360KΩ ±5% 1W ±100ppm/℃
2023-03-25 03:29:31
MAX1241是什么?其工作模式是怎样的?MAX539是什么?其应用电路是怎样设计的?
2021-04-20 06:32:38
正在做个项目,是使用锂电池供电的医疗项目,用ADUM5201进行隔离,使用ADUM5201时,产生了180MHZ,360MHZ等的高频干扰,请问有什么好的解决方案。
2018-08-29 11:55:27
用的电路,工作时再给其供电。 该系统的核心是一款高度集成的低待机功耗微控制器——如美信的MAXQ2010、或其它制造商的类似微控制器。16位微控制器MAXQ2010 ,当工作在1MHz和2.7V时,功耗
2019-05-16 10:44:46
使用的,相信家里有其他360设备的朋友对这个APP不陌生。
操作页面也非常简单,主要功能都可以在第一页上找到。这次360云台摄像机8Max有一个360度环视拍照后显示照片的功能,图二中最中间的就是我书房
2023-06-21 18:26:16
概述:MAX8833是一款高效、双路降压型稳压器,每路输出可提供3A电流。器件工作电压为2.35V至3.6V,输出电压为0.6V至0.9 x VIN,使得其可理想用于负载点应用。在整个负载、输入电压
2021-05-17 06:33:56
吗?就是用一个ADUCM360连接四个ADT7420温度传感器的测温电路。万分感谢!祝您生活愉快,工作顺利!谢谢您!
2018-09-14 11:53:25
1. 引言由于DSP芯片具有先进的并行结构,使其在信号处理和数据采集领域得到了越来越广泛的应用TI公司的DSP芯片TMS320VC5402PGE100最高工作频率是100MHZ具有2个高速、全双工
2019-05-30 05:00:05
如何实现MAX121在高速串行接口电路的应用?MAX121芯片有何特点及性能如何?
2021-04-12 06:46:13
有谁知道如何对Kinetis MK64进行超频以使其以180Mhz运行?它将使用MCUXpresso。
我已经使用使用相同微控制器的 Teensy 3.5 执行此操作,但在这种情况下,它作为选项
2024-01-23 08:04:43
LIS3DH:我们如何重新编程寄存器并使其在不同的配置下工作,而无需对 IC 进行循环上电?
2022-12-22 06:26:30
= 2 => FLEXSPI 根时钟 = 360MHz / 3 = 120MHz // FLEXSPI_PODF = 7 => FLEXSPI 根时钟 = 360MHz / 8
2023-03-27 07:25:14
请求高手指点下,我电脑连接了数据采集卡9234,但是在MAX中不能对其修改名称等,不能操作,而其他的设备就可以,重新装了NI-MAX也不行,但是采集卡连接到其他电脑上就可以,MAX正常,可以修改9234的名称等属性。
2015-10-30 12:04:20
图中电流源irf3205未导通,求助各位大佬,在不修改vcc的情况下怎么修改该电路使其电流源能正常工作(其负载电阻阻值范围为0-10欧)。我的想法是在u2a电源电压加电压放大电路,但刚学这些没有动手经验,不知道该操作现实中是否可行?
2020-04-11 10:46:00
a high bandwidthof 360MHz as well as a 12-bit settling time ofonly 20ns. The low distortion allows its use in communicationsappli
2008-12-18 20:19:29
21 0~360相位检测电路及制作
2009-04-14 10:14:36
900 MAX2010,pd
2009-10-03 08:02:26
18 输入功率和较宽的可调范围,能够为工作在1200MHz至2500MHz频带的功率放大器增加多达12dB的ACPR。采用此器件的同类产品MAX2010,可以工作在更低的频
2023-02-22 14:57:36
ZXTN2010A 产品简介DIODES 的 ZXTN2010A 这种采用 E 线轮廓封装的新型低饱和 60V NPN 晶体管提供极低的导通状态损耗,使其非常适合用于 DC-DC 电路以及
2023-06-07 20:09:36
ZXTN2010Z 产品简介DIODES 的 ZXTN2010Z 这种采用 SOT89 外形封装的新型低饱和 60V NPN 晶体管具有极低的导通状态损耗,使其非常适合
2023-06-07 20:32:27
MAXQ2010评估套件
MAXQ2010评估套件是经过验证的平台,可方便地用来评估MAX2010 ADC微控制器的功能。
2010-04-09 15:37:57
25 MAX2598四波段、比特流至RF直接变频发送器,设计用于1倍(3.84Mcps)和2倍(7.68Mcps) TDD-WCDMA系统。该器件可工作于874MHz、1900MHz至1920MHz、2010MHz至2025MHz以及2050MHz至2082MHz波段。MAX2598采
2008-06-30 11:48:12
500 
摘要:本篇应用笔记介绍了原理图和器件清单,为工作在95MHz至1750MHz的MAX2108卫星调谐器进行了优化。
快
2009-02-22 13:45:41
939 调谐在345MHz用于无线安全系统的LNA
摘要:MAX2640的典型工作频率范围是400MHz至2500MHz。使用附加的匹配电路,它可以工作在345MHz,此时
2009-02-22 14:02:21
987
0°-360°移相器电路图
2009-04-06 09:03:03
5111 
摘要:本应用笔记说明如何对MAX2010 (可调节RF预失真器)标准评估板进行下盖,使其工作频率优化在450Hz。默认情况下,预失真器工作在500MHz至1000MHz,但是,对MAX2010评估板稍做修改,
2009-04-29 08:59:49
447 
MAX866典型工作电路图
2009-05-13 15:07:36
994 
MAX639反相型工作电路
2009-05-13 15:57:36
550 
Tuning the MAX2009/MAX2010 RF Predistorters for Optimal Performance
Abstract: Linear
2009-10-03 08:01:05
1201 
MAX2010 500MHz至1100MHz可调节的RF前馈预失真器
可调RF预失真器MAX2010设计为通过在功率放大器(PA)链路中引入增益和相位扩展,以补偿PA的增益和相位
2009-10-03 08:07:27
767 调节MAX2009/MAX2010 RF预失真器以优化系统性能
类似于WCDMA的线性调制方案能够支持较高的数据速率,每个载波允许多个无线连接,但会造成载波信号较高的峰均比。所以
2010-01-26 16:24:52
1143 
MAX7060 280MHz to 450MHz Programmable ASK/FSK Transmitter
概述
The MAX7060 frequency and p
2010-02-28 19:48:03
1132 
MAX8900,MAX8900A, MAX8900B应用电路
MAX8900,MAX8900A, MAX8900B,pdf://www.obk20.com/soft/39/2010/2010050474314.html
2010-05-04 07:39:06
772 
MAX19790应用电路--250MHz至4000MHz、双通道、可变电压模拟衰减器
250MHz至4000MHz RF频率范围
单一芯片集成两路模拟衰减器
灵活的衰减范围控制
2010-07-11 14:44:45
858 
MAX1833/MAX1835的典型工作电路如下图所示: 图 MAX1833/MAX1835的典型工作电路
2012-09-26 15:12:15
1869 MAX1472在RF发射器应用中的典型工作电路图
2012-09-27 17:03:00
2471 
MAX1393/MAX1396典型工作电路如下图所示:
2012-09-27 17:20:50
1544 
京东的618正在“机情澎湃”的进行,而1500~1999之间的千元机自然是广大手机党关注的焦点,不过令人感到惊讶的是,千元机系列的扛霸子小米max2竟然屈居第二!第一是360N5s!这两款手机价格均为1699元,那么360N5s如何逆袭小米Max2成为“机皇”的呢?
2017-06-07 09:42:36
3658 2010年TI杯模拟电路设计联赛规则。
2018-05-09 15:06:26
21 近日,360在北京宣布了其IoT战略,推出家庭安全大脑,并发布了多款智能硬件产品,其中包括一款智能音箱――360 MAX。
2019-04-02 14:19:36
952 360AI音箱MAX怎么样?360官方前些天在北京举办IoT春季发布会,并推出了旗下首款智能音箱——“360AI音箱MAX”。那么,360AI音箱MAX究竟怎么样?360AI音箱值得买吗?下面是小编分享的360AI音箱MAX体验评测,小伙伴们可不要错过了。
2019-07-18 10:57:42
2747 本文档的主要内容详细介绍的是PROTEL的电路原理图和主板修改PCB图及主板修改图免费下载。
2019-11-22 08:00:00
0 以目前无线通信领域应用的最高频率和带宽的5.6GHz,360MHz带宽的Wi-Fi 6滤波器(工作频段为5490MHz-5850MHz)为例,诺思的BAW产品在高频范围独特的威廉希尔官方网站
优势在该系列中得到充分体现。
2020-06-02 11:32:09
3706 stm32F4修改时钟的方法和stm32F103修改时钟的方法不大一样,毕竟库都换了嘛,一个F1的库一个F4的库而且F1的库默认晶振时钟就是8MHz,给我们提供了很多的方便。而且F1的库写法也很直
2021-12-27 18:55:07
15 0~360°移相电路原理详解
2022-11-07 14:23:34
2473 实验表明,通过对相位部分的输入和输出匹配进行简单的更改,MAX2010可调RF预失真器的频率范围可以扩展到500MHz以下。请注意,这些更改仅与阶段部分有关。增益部分也可以进行类似的变化,但AB类应用最好只采用MAX2010的相位扩展。
2023-01-09 17:12:34
757 
实验表明,通过对相位部分的输入和输出匹配进行简单的更改,MAX2010可调RF预失真器的频率范围可以扩展到500MHz以下。请注意,这些更改仅与阶段部分有关。增益部分也可以进行类似的变化,但AB类应用最好只采用MAX2010的相位扩展。
2023-01-11 10:09:22
327 
目前市面上便宜的 MAX3010x 系列血氧心律脉搏传感器有数种款式(外观和颜色),而 MAX30100 款(绿板)确定是电路设计有问题(注A),导致血氧浓度和心律脉搏等读数不正确。
2023-01-13 16:52:00
4826 (功率放大器)的效率就越低,因此应用线性化威廉希尔官方网站
将最大效率与最小IM(互调)相结合。本应用笔记详细介绍了在优化IC性能的同时调谐MAX2009/MAX2010模拟预失真器的不同威廉希尔官方网站
。
2023-01-16 11:54:47
632 
电子发烧友网为你提供Maxim(Maxim)MAX2010ETI+T相关产品参数、数据手册,更有MAX2010ETI+T的引脚图、接线图、封装手册、中文资料、英文资料,MAX2010ETI+T真值表,MAX2010ETI+T管脚等资料,希望可以帮助到广大的电子工程师们。
2023-02-04 20:07:52

电子发烧友网为你提供Maxim(Maxim)MAX2010ETI+相关产品参数、数据手册,更有MAX2010ETI+的引脚图、接线图、封装手册、中文资料、英文资料,MAX2010ETI+真值表,MAX2010ETI+管脚等资料,希望可以帮助到广大的电子工程师们。
2023-02-05 18:25:39

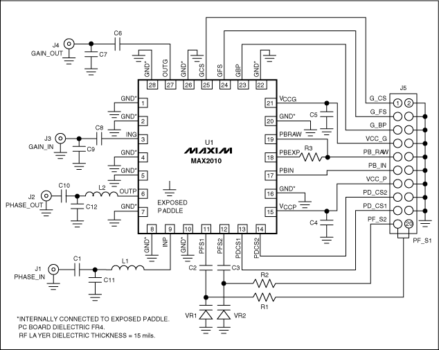
本应用笔记展示了MAX2010(可调RF预失真器)对标准评估板的简单改动,以优化其工作频率至360MHz。默认情况下,此预失真分量指定用于 500MHz 至 1100MHz 操作。但是,对标准MAX2010评估板稍作修改,就可以优化其工作频率较低时的工作。
2023-02-09 11:55:11
302 
本应用笔记说明如何对MAX2010 (可调节RF预失真器)标准评估板进行下盖,使其工作频率优化在360Hz。默认情况下,预失真器工作在500MHz至1100MHz,但是,对MAX2010评估板稍做修改,就可以使其优化工作在更低频率。
2023-02-09 15:42:52
288 
本应用笔记说明如何对MAX2010 (可调节RF预失真器)标准评估板进行下盖,使其工作频率优化在450Hz。默认情况下,预失真器工作在500MHz至1000MHz,但是,对MAX2010评估板稍做修改,就可以使其优化工作在更低频率。
2023-02-09 15:43:27
330 
MAX2640是低成本、超低噪声放大器(LNA),最初工作在400MHz至2500MHz范围内。该器件还被证明在 315MHz 频率下可用于无钥匙进入应用。测试表明,该器件在 16MHz 时通常
2023-03-02 16:14:57
637 
本篇应用笔记描述了如何调谐MAX2530 LNA使其工作在450MHz CDMA的应用中。文中给出了它在450MHz的性能和特性,还提供了实际电路和测试数据。
2023-06-09 15:14:05
488 
本应用笔记说明如何对MAX2010 (可调节RF预失真器)标准评估板进行下盖,使其工作频率优化在360Hz。默认情况下,预失真器工作在500MHz至1100MHz,但是,对MAX2010评估板稍做修改,就可以使其优化工作在更低频率。
2023-06-12 10:10:51
257 
实验表明,通过简单改变输入、输出匹配电路,可以使MAX2010可调节RF预失真器的频率范围扩展到500MHz以下。注意这些改变只涉及相位部分,虽然对于AB类应用最好只更改MAX2010的相位部分,对增益电路作适当修改也是允许的。
2023-06-12 10:11:39
196 
电子发烧友网为你提供ADI(ADI)MAX77757HEVKIT360-MAX77757JEVKIT435: Evaluation Kit for the MAX77757 Data Sheet相关
2023-10-17 19:20:34

评论