|
新型两相零电压转换PWM变换器的研究 摘要:把零电压转换威廉希尔官方网站 和多相变换威廉希尔官方网站 相结合就可获得一簇新型多相零电压转换PWM变换器。这些变换器具有高性能和高功率密度。主要分析了两相Boost零电压转换PWM变换器的工作原理和特性,并给出了占空比D>0.5时的谐振元件参数的设计和仿真结果。 关键词:零电压转换;多相变换器;高功率密度
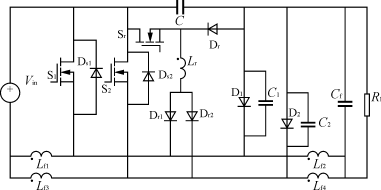
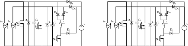
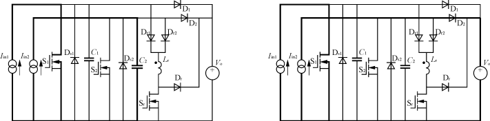
1 概述 通过提高开关频率可获得高性能和高功率密度功率变换器,但传统的硬开关PWM变换器工作在高频时开关损耗很大。因此,硬开关PWM变换器的应用具有局限性。为此,人们提出了用软开关威廉希尔官方网站 来减小开关损耗,大多数软开关变换器是以大幅度地增加开关器件的电压或电流应力为代价来降低开关损耗的,这导致开关器件的导通损耗显著增加。在零转换PWM变换器[1]中,辅助电路在很宽的输入电压和负载变化范围内以最小的电压和电流应力为主开关管提供零电压开关,这使得ZVTPWM变换器在中大功率场合得到广泛应用。 获得高性能和高功率密度功率变换器的另一种方法是采用多相威廉希尔官方网站 。输入电感交错工作时,对于n相变换器来说,输入和输出滤波电容的工作频率提高了n倍,因此,使输入和输出滤波器中电容保持很小的电流纹波;并且可以获得良好的动态性能。如果将ZVT和多相变换威廉希尔官方网站 结合起来,就可以得到更好的动态性能和更高功率密度的功率变换器。简单地将多相威廉希尔官方网站 和ZVT变换器结合起来的ZVT多相变换器是非常复杂的。因为一个n相的ZVT变换器需要n个辅助电路。几种基本的两相ZVT PWM变换器[2]如图1所示。这些变换器中只包含了一个有源开关的辅助电路通过n个二极管交替地为所有相的主开关管提供零电压开通条件。本文主要分析了两相Boost ZVT PWM变换器的工作原理和特性,并给出了占空比D>0.5时的仿真结果和谐振元件参数的设计。 2 工作原理 两相Boost ZVT PWM变换器如图1(c)所示。 在进行讨论之前,作如下几点假设: ——所有元器件都是理想的; ——输入滤波电感足够大,故在一个开关周期中,电压源Vin及输入滤波电感Lf1,Lf2可用一恒 值 电 流 源Iin1,Iin2代 替 ; — —输 出 滤 波 电 容 足 够 大 , 故 在 一 个 开 关 周 期 中 ,Cf,R1可 用 一 恒 值 电 压 源Vo代 替 。
(a) Buck
(b) Buck- Boost
(c) Boost
(d) Cuk 图1 基本的两相ZVTPWM变换器 2.1 D>0.5时的工作原理 设初始状态为主功率开关管S1及辅助开关管Sr均为关断状态,主功率开关管S2和升压二极管D1处于导通状态。vc1(t0)=Vo,iLr(t0)=0,vc2(t0)=0。 图2为各主要变量的理论稳态波形图,图3为该变换器在半个开关周期中的不同开关状态下的等效电路。各开关状态的工作情况描述如下。
图2 D >0.5时 的 各 主 要 变 量 的 理 论 稳 态 波 形
(a)模 态1 (b)模 态2
(c)模 态3 (d)模 态4
(e)模 态5 (f)模 态6
(g)模 态7 (h)模 态8 图3 D>0.5时 的 半 个 开 关 周 期 中 的 不 同 开 关 状 态 下 的 等 效 电 路 1)模态1[t0-t1] 对应于图3(a),在t0时刻Sr导通,谐振电感Lr中的电流从0开始线性上升,其上升斜率为diLr/dt=vo/Lr,升压二极管D1的电流开始减小。在t1时刻通过电感Lr的电流上升到Iin1,升压二极管D1的电流减小到0,D1自然关断,模态1结束。该模态持续的时间为:t01=LrIin1/Vo。 2)模态2[t1-t2] 对应于图3(b),在t1时刻升压二极管D1关断,Lr与C1开始谐振。电感Lr中的电流继续上升,而电容C1开始放电。iLr和vC1分别为 iLr(t)=Iin1+ 式中:ωr= zr= Cr=C1=C2。 在t2时刻C1的电压下降到0,电感Lr1中的电流为iLr(t2)=Iin1+Vo/Zr,模态2结束。该模态持续的时间为:t12= 3)模态3[t2-t3] 对应于图3(c),在t2时刻如果Vo/Zr<Iin2时,电感Lr中的电流一部分流过Iin1和Dr1续流,另外一部分流过Iin2和Dr2续流,则通过主开关管S2中的电流小于Iin2。反之,电感Lr中的电流一部分流过Iin1和Dr1续流,另外一部分流过S1和S2的反并二极管Ds1和Ds2续流,is2出现负值,此时开通S1就是零电压开通。S1的开通时刻应该滞后于Sr开通,滞后时间为 td>t01+t12= 4)模态4[t3-t4] 对应于图3(d),在t3时刻Sr关断,iLr线性减小。在t4时刻iLr线性减小到Iin1时,模态4结束。 5)模态5[t4-t5] 对应于图3(e),在该模态中iLr继续线性减小,S1中的电流线性上升。在t5时刻S1中的的电流上升到Iin1,Lr中的电流减小到0,模态5结束。 6)模态6[t5-t6] 对应于图3(f),在该模态中S1和S2同时导通工作,直到主开关管S2关断,模态6结束。 7)模态7[t6-t7] 对应于图3(g),在t6时刻,主开关管S2关断,输入电流Iin2给电容C2恒流充电,C2的电压从零开始线性上升,vC2= 8)模态8[t7-t8] 对应于图3(h),在该模态中主功率开关管S1和升压二极管D2处于导通状态,主功率开关管S2和升压二极管D1均为关断状态,在t8时刻辅助开关管Sr再次导通,开始另一半开关周期的工作,其工作情况类似于上述的半个周期。 2.2 D≤0.5时的工作原理 设初始状态为主功率开关管S1和S2及辅助开关管Sr均为关断状态,升压二极管D1,D2处于导通状态。vc1(t0)=vc2(t0)=Vo,iLr(t0)=0。 当占空比小于0.5时,每半个开关周期内有十个开关模态。图4为各主要变量的理论稳态波形图,图5为各开关模态的等效电路。各开关状态的工作情况描述如下。
图 4 D≤ 0.5 时 的 各 主 要 变 量 的 理 论 稳 态 波 形
(a) 模 态 1 (b) 模 态 2
(c) 模 态 3 (d) 模 态 4
(e) 模 态 5 (f) 模 态 6
(g) 模 态 7 (h) 模 态 8
图 5 D≤0.5时 的 各 开 关 模 态 的 等 效 电 路 1)模态1[t0-t1] 对应于图5(a),在t0时刻Sr导通,谐振电感Lr中的电流从0开始线性上升,升压二极管D1及D2的电流开始减小。在t1时刻电感Lr的电流上升到Iin1+Iin2,升压二极管D1及D2的电流同时减小到0,D1及D2自然关断,模态1结束。 2)模态2[t1-t2] 对应于图5(b),在t1时刻升压二极管D1及D2关断,Lr,C1及C2开始谐振。电感Lr中的电流继续上升,而电容C1及C2开始放电。iLr和vC1(vC2)分别为 iLr(t)=Iin1+Iin2+ vC1(t)=Vocosωrr(t-t1) 式中:ωrr= Zrr= Cr=C1=C2。 在t2时刻C1及C2的电压同时下降到0,电感Lr1中的电流为iLr(t2)=Iin1+Iin2+ 3)模态3[t2-t3] 对应于图5(c),在t2时刻Ds1及Ds2同时导通,电感Lr中的电流一部分流过Iin1和Iin2续流,另一部分流过Ds1和Ds2续流,此时开通S1就是零电压开通。S1的开通时刻应该滞后于Sr开通时刻。 4)模态4[t3-t4] 对应于图5(d),在t3时刻Sr关断,iLr线性减小,在t4时刻iLr减小到Iin1+Iin2时,Ds1及Ds2同时关断,模态4结束。 5)模态5[t4-t5] 对应于图5(e),在该模态中iLr继续线性减小,S1中的电流线性上升。在t5时刻S1中的的电流上升到Iin1,Lr中的电流减小到Iin2,模态5结束。 6)模态6[t5-t6] 对应于图5(f),在t5时刻Ds1关断,Lr和C2开始谐振,电感Lr中的电流继续减小,而电容C2开始充电。iLr和vC2分别为 iLr(t)=Iin2- vC2(t)=Vo(1-cosωr(t-t5)) 式中:ωr= Zr= Cr=C1=C2。 假如Iin2< 7)模态7[t6-t7] 对应于图5(g),在t6时刻输入电流Iin2给电容C2恒流充电到Vo。在t7时刻,C2的电压达到Vo,D2导通,模态7结束。 8)模态8[t7-t8] 对应于图5(h),在该模态中主功率开关管S1和升压二极管D2导通工作,在t8时刻,S1关断,模态8结束。 9)模态9[t8-t9] 对应于图5(i),在t8时刻关断S1,输入电流Iin1给电容C1恒流充电,C1的电压从零开始线性上升,所以S1是零电压关断。在t9时刻C1的电压达到Vo,此时升压二极管D1自然导通,模态9结束。 10)模态10[t9-t10] 对应于图5(j),在该模态中D1和D2导通工作。在t10时刻,辅助开关管Sr再次导通,开始另一半个开关周期的工作,其工作情况类似于上述的半个周期。 3 电路的基本特点 对于两相Boost ZVT PWM变换器工作在连续导电模式而言,当一个主二极管导通时,辅助电路开始工作,为相应的主开关管提供零电压开通和相应的二极管提供零电流关断。为了使辅助电路高效运行,当辅助电路开始工作时,某一相的有源开关应该处于导通状态。换句话说,占空比D应大于0.5。否则,如图4中所示的辅助电路处理的功率约为D>0.5时的两倍,因而增大了辅助电路的损耗。这种两相Boost ZVT PWM变换器适用于电压变换比大于0.5的场合。只用一个有源辅助开关就实现了两相主开关管和二极管的零电压开通和零电流关断,并且主开关管和升压二极管中的电压、电流应力与不加辅助电路一样。 4 谐振元件参数的设计 对于D>0.5的情况,根据上述原理分析知,要实现S1的零电压开通,必须在S1的反并二极管导通之后才能给S1加栅极信号。为了保证ZVT开关的实现,S1的开通时刻应该滞后于Sr开通时刻,滞后时间td必须满足 td>t01+t12= S2的零电压开通条件与S1一样。 4.1 C1和C2的设计 C1是用来使S1实现零电压关断的,C1的大小应使得vDS(S1)即vC1上升速度不要太快。一般可选择在最大负载时,vC1从0上升到Vo的时间为(2~3)toff,toff为S1的关断时间。则 C1= 同样,可以求取C2。 4.2 Lr的设计 辅助电路只是在主开关管S1和S2开通的一小段时间工作,其它时间停止工作。为了不影响主电路的工作时间,辅助电路的时间不能工作太长,一般可选择为开关周期Ts的1/10,即t01+t12< 由式(3)可以求出Lr的大小。 5 仿真结果与分析 为验证两相Boost ZVT PWM变换器理论分析的正确性,对该变换器进行了仿真分析。仿真参数如下:输入电压Vin=DC 150V;输出电压Vo=DC400V;开关频率fs=100kHz;升压电感Lf1=Lf2=450μH;滤波电容Cf=470μF;输出电流Io=2A。由式(2)及式(3)得C1=C2=1.8nF,Lr=12μH。两相Boost ZVT PWM变换器的仿真结果如图6所示。图6(a)为主开关管S1及S2的驱动信号vGS1和vGS2。图6(b)为辅助开关管Sr的驱动信号vGSr。图6(c)为谐振电感电流iLr和输入电流iin1和iin2的波形,从图中可以看出辅助电路工作时间很短,只是在主开关管开通时工作一段时间,因此辅助电路的损耗很小。图6(d)为流过主开关管S1及S2的电流波形,从图中可以看出,在续流阶段电流为负,这是因为,
(a) vgs1,vgs2波形
(b) vgsr波 形
(c) iLr,iin1和iin2波 形
(d) is1,is2波 形
(e) Vo波形 图6 新型两相Boost ZVT PWM变换器的仿真波形 6 结语 将零电压转换威廉希尔官方网站 和多相变换威廉希尔官方网站 相结合就可获得一簇高性能和高功率密度的多相零电压转换PWM变换器,只用一个有源辅助开关就实现了两相主开关管的零电压开通和零电压关断以及二极管的零电流关断和零电压开通,并且主开关管和升压二极管中的电压、电流应力与不加辅助电路一样。电路拓扑简单、成本低使得该类变换器在高性能、高功率密度功率变换场合得到了广泛的应用。本文以两相Boost变换器为例分析了它的工作原理和特性,并给出了占空比D>0.5时的谐振元件参数的设计和仿真结果。 |
新型两相零电压转换PWM变换器的研究
- PWM变换器(8112)
相关推荐
PWM型AC/DC变换器的典型应用电路
BM2P013 PWM AC / DC变换器的典型应用电路。用于AC / DC的PWM型(BM2PXX3)为包含电源插座的所有产品提供了最佳系统。 BM2PXX3支持隔离和非隔离器件,可以更简单地设计各种类型的低功耗电气转换器。 BM2PXX3内置高压启动电路,可承受650V电压,有助于实现低功耗
2020-06-04 16:33:15
两相步进电机和配套的两相步进电机驱动器比较
。比较常用的就是两相步进电机和配套的两相步进电机驱动器。 首先来看看步进电机,看下面的图,一是两相步进电机的外形,二是五相步进电机内部结构图。具体它是怎么工作的我们在这里不做具体的讨论,只要知道它转
2023-03-13 14:16:17
AC/DC变换器PWM型应用电路
BM2P011 PWM AC / DC变换器的典型应用电路。用于AC / DC的PWM型(BM2PXX1)为包含电源插座的所有产品提供了最佳系统。 BM2PXX1支持隔离和非隔离器件,可以更简单地设计各种类型的低功耗电气转换器。 BM2PXX1内置高压启动电路,可承受650V电压,有助于降低功耗
2020-06-05 09:33:54
Boost-Buck光伏接口变换器控制策略研究
研究的另一重点。 级联应用基本Buck和Boost变换器,即双管Buck-Boost和Boost-Buck电路满足简单、高效、非隔离及宽电压输入范围的要求,是光伏接口变换器的优选拓扑。两拓扑均有两个开关
2019-06-03 05:00:03
Buck变换器的工作原理结构及其过程分析
)等于零; 3)输出电压中的纹波电压和输出电压相比非常小,可以忽略不计。 4)采样网络R1和R2的阻抗很大,从而使得流经它们的电流可以忽略不计。 在以上假设的基础上,下面我们对Buck变换器
2023-03-15 16:20:45
Buck-Boost变换器的两种工作方式解析
管。Buck/Boost变换器也有CCM和DCM两种工作方式,开关管Q也为PWM控制方式。LDO的特点① 非常低的输入输出电压差② 非常小的内部损耗③ 很小的温度漂移④ 很高的输出电压稳定度⑤ 很好
2021-03-18 09:28:25
DC-DC变换器的基本电路
同时存在。目录分类:降压变换器:升压变换器:升降压变换器:分类:DC-DC电路按功能分为:升压变换器:将低电压变换为高电压的电路。降压变换器:将高电压变换为低电压的电路。反向器:将电压极性改变的电路,有正电源变负电源,负电源变正电源两类。降压变换器:降压变.
2021-11-17 06:37:14
DC/DC变换器中输出滤波器的比较
。这类电压波形由PWM变换器(如正激式)中的半波整流得到。这类拓扑由于变压器铁心去磁等问题,最大占空比Dmax一般不超过0.5。2)第2类如图2(b)所示。这类电压波形由PWM变换器(如桥式、推挽、移相
2013-01-22 15:54:30
DCDC变换器的原理
了一大热门。现代开关电源的需求越来越高。向着高空间利用率,高能量密度,高转换效率的方向追求。其中,LLC拓扑是当前开关变换器中很流行的、很热门的一种变换器。主要是由谐振电感,励磁电感和谐振电容组成。利用谐振网络的谐振过程,电流和电压会周期性的出现过零点的情况,从而软开关提供了机会。
2021-12-28 07:48:23
LLC变换器设计要素(资料下载)
最近 LCC 谐振变换器备受关注,因为它优于常规串联谐振变换器和并联谐振变换器:在负载和输入变化较大时,频率变化仍很小,且全负载范围内切换可实现零电压转换(ZVS)。本文介绍了LLC 型谐振
2016-01-19 14:54:05
LLC谐振变换器的研究
LLC谐振变换器的研究谐振变换器相对硬开关PWM变换器,具有开关频率高、关断损耗小、效率高、重量轻、体积小、EMI噪声小、开关应力小等优点。而LLC谐振变换器具有原边开关管易实现全负载范围内的ZVS
2018-07-26 08:05:45
LLC谐振变换器的设计要素
最近LCC谐振变换器备受关注,因为它优于常规串联谐振变换器和并联谐振变换器:在负载和输入变 化较大时,频率变化仍很小,且全负载范围内切换可实现零电压转(ZVS)。本文介绍了LLC型谐振变换器的分析
2019-08-08 11:11:37
STM32单片机用于移相控制的全桥PWM变换器
关注、星标公众号,不错过精彩内容来源:STM32单片机用于移相控制的全桥PWM变换器是中大功率DC-DC变换电路中最常用的电路之一,由于其可以实现开关管的软开关特性,在数字电源的设计中被...
2021-08-09 09:21:21
U/F变换器和F/U变换器
结构和单片集成式两种。典型的变换方法有4种:积分恢复型、电压反馈型、交替积分型和恒流开关型。单片集成的U/F和F/U变换器常采用恒流开关型,通常都是可逆的,既可作为U/F使用,也可作为F/U使用,具有
2011-11-10 11:28:24
ZCS-PWM Buck变换器的工作原理是什么?
ZCS-PWM Buck变换器的工作原理是什么?与功率场效应管(MOSFET)相比,绝缘栅双极晶体管有什么优点?通过Saber仿真软件对新型ZCS PWM Buck变换器进行的仿真分析如何?
2021-04-07 07:02:40
[澳]电力电子变换器PWM威廉希尔官方网站 原理与实践(中文PDF电子版)
调制、单相及三相的连续调制和不连续调制)、空间矢量PWM威廉希尔官方网站
、多电平变换器的各种PWM威廉希尔官方网站
等。本书系统性强,理论分析透彻并紧密结合实际,可为研究人员以及工程应用人员分析和优化PWM方法提供参考。本书
2017-11-15 08:39:13
【实操】移相全桥DC-DC变换器快速设计与开发
。一、移相全桥变换器设计与开发1、外围电路设计与硬件平台搭建1)外围电路设计这里给出了PPEC-86CA3A移相全桥数字电源控制芯片的采样、PWM驱动以及硬件保护等外围电路设计图,大家可参考下图进行
2023-12-21 10:16:18
【转】数码产品中直流模块的DC/DC 转换原理
。调频系统不如PWM开关那样易控,加上谐振、准谐振、多谐振电路谐振电压(或电流)峰值高,开关受的应力大,因此这几年热门的研究课题是零开关-PWM变换器和零转换-PWM变换器。零开关-PWM直流转换电源
2018-07-01 21:12:48
【转帖】boost变换器的工作原理和工作模式
零(即电感电流在S关断期间是否出现断续)也可将Boost交换器划分为两种模式:连续导电模式(CCM)和不连续导电模式(DCM)。对于给定的开关频率、负载电阻及输入和输出电压,Boost变换器存在一临界
2018-08-22 14:00:53
串联谐振变换器
电压转换比特性的改善。按照谐振元件的谐振方式可分为串联谐振(也称为串联谐振试验装置)变换器、并联谐振变换器以及两者结合产生的串并联谐振变换器。串联谐振:由于是串联分压方式,其直流增益总是小于1,类似
2020-10-13 16:49:00
使用C2000 MCU的数控式两相交错LLC谐振转换器设计
PWM 波形。该设计实现了新型的电流共享威廉希尔官方网站
,以准确地在相位之间实现电流平衡。主要特色数控式两相交错 LLC 谐振直流/直流转换器无需任何额外硬件即可实现出色的相位间电流共享峰值效率:94.5%。对于
2018-12-26 14:42:54
做一个两相的交错并联Buck变换器,求推荐一款控制芯片
要做一个两相的交错并联Buck变换器,求推荐一款控制芯片,谢谢。另,要求的工作频率为500kHz,最大占空比为87%,我看满足这两个要求的控制芯片比较少,求有经验的高手推荐一款合适的芯片,谢谢。
2019-04-16 14:55:01
单级三相高频隔离AC/DC变换器设计
实现高功率因数运行;DC/DC环节基于正反激电路设计,可稳定输出电压。 该单级高频隔离三相AC/DC变换器的工作原理为:在输入整流端采用PWM整流的方法,从而在变压器原边Np两端产生PWM方波;原边
2018-10-09 14:10:28
双向变换器
本人在做双半桥双向变换器,当变换器工作与BOOST状态时,输出电压值总是打不到稳态值。低压侧输入电压为24V,高压侧输出电压为100V,现在高压侧输出电压只有96V。不知道什么原因。跪求大侠解答,不胜感激。
2016-04-14 21:18:38
双管正激变换器有什么优点?
由于正激变换器的输出功率不像反激变换器那样受变压器储能的限制,因此输出功率较反激变换器大,但是正激变换器的开关电压应力高,为两倍输入电压,有时甚至超过两倍输入电压,过高的开关电压应力成为限制正激变换器容量继续增加的一个关键因素。
2019-09-17 09:02:28
变压器副边有源箝位式ZVZCS FB PWM变换器主电路分析
变压器副边有源箝位式ZVZCS FB PWM变换器主电路分析分析了一种变压器副边采用有源箝位的ZVZCS全桥移相式PWM变换器的主电路拓扑结构。该变换器适合于高电压、大功率(>10
2009-12-16 10:48:29
基于pwm的buck变换器电路的开环实验
基于pwm的buck变换器电路的开环实验怎么做?是使用信号发生器给电路送pwm信号吗?还是其他方法?我是个新手,只懂些理论不会实践,还请大佬不吝赐教,感谢!
2020-09-14 19:42:55
基于开关磁阻电机系统的功率变换器设计
摘 要:开关磁阻电机驱动系统(SRD)是一种新型无级调速系统。文章以开关磁阻电机的功率变换器为主要研究对象,重点分析了经典的半桥型功率变换电路及一种新型的软开关功率变换电路,并对其进行了
2018-09-27 15:32:13
基于移相控制的多路输出降压变换器两种不同PCB布局
至关重要。而要获得良好的EMI性能,优化大电流功率回路,减小寄生参数对于环路的影响是关键。 以LMR14030-Q1构成的两路输出降压转换器DC/DC降压变换器为例,如图1和图2所示的两种不同的印刷电路
2019-03-13 06:45:01
如何对移相全桥谐振ZVS变换器进行测试?
ZVS-PWM谐振电路拓扑的电路原理和各工作模态分析200W移相全桥谐振ZVS变换器关键参数设计如何对200W移相全桥谐振ZVS变换器进行测试?
2021-04-22 06:25:56
山胜电子电源模块PFC变换器
由于AC/DC变换电路的输入端有整流元件和滤波电容,在正弦电压输入时,单相整流电源供电的电子设备,电网侧(交流输入端)功率因数仅为0.6~0.65。采用PFC(功率因数校正)变换器,网侧功率因数
2013-08-20 16:00:47
承受650V电压的实现低功耗的PWM型AC/DC变换器
BM2P033 PWM AC / DC变换器的典型应用电路。用于AC / DC的PWM型(BM2PXX3)为包含电源插座的所有产品提供了最佳系统。 BM2PXX3支持隔离和非隔离器件,可以更简单地设计各种类型的低功耗电气转换器。 BM2PXX3内置高压启动电路,可承受650V电压,有助于实现低功耗
2020-06-05 09:15:07
求一种基于升压ZVT-PWM的软开关变换器驱动电路设计
本文以升压ZVT-PWM变换器为例,用集成芯片MC34152和CMOS逻辑器件设计了一种可满足以上要求的软开关变换器驱动电路。
2021-04-21 06:03:59
电池驱动系统的DC-DC变换器选择
何时刻,两个开关管必须保证有一个开关管是导通的,即开关管的导通占空比不能小于0.5,导致两个输入电感总是有一个处于充电状态,输入电流总是大于零,这意味着系统有一个最低输出功率的限制。 一种电池全桥DC-DC变换器,电压充电配电电路。原作者:作家的魂 电池BMS工程师赶路人
2023-03-03 11:32:05
矩阵式变换器双向开关四步换流威廉希尔官方网站 研究
。 图6 矩阵式变换器的某一输出相的开关状态转换图 6 实验仿真 图7是实验中一对双向开关换流过程的实际波形,图8是实验中两相正向开关换流过程的实际波形,可见通过DSP已成功地实现了开关之间的安全换流
2013-01-04 18:45:53
移相控制下的双路输出降压变换器不同的PCB布局对比分析
大电流功率回路,减小寄生参数对于环路的影响是关键。以LMR14030-Q1构成的两路输出降压转换器DC/DC降压变换器为例,如图1和图2所示的两种不同的印刷电路板(PCB)布局。红线显示的是功率回路在
2020-10-21 12:46:33
论文分享《LLC详谈细谈-新型LLC自驱动半桥谐振变换器研究》
=oxh_wx3、【周启全老师】开关电源全集http://t.elecfans.com/topic/130.html?elecfans_trackid=oxh_wx 论文分享《LLC详谈细谈-新型LLC自驱动半桥谐振变换器研究》资料来自网络
2019-07-02 21:43:00
谐振变换器的分类与区别
事先说明:其实本质上是对他人论文的说明,本质上是拾人牙慧,目录LLC的意义所用参考论文谐振变换器的分类与区别串联谐振 DC/DC 变换器并联谐振 DC/DC 变换器串并联谐振 DC/DC 变换器重点说明LLC的意义用谐振达到软启动的目的ZCS(零电流导通)与ZVS(零电压导通)
2021-10-29 06:48:52
资料分享:LLC 谐振变换器的研究
可以较好的解决移相全桥PWM ZVS DC/DC变换器存在的缺点。从实现上来说,谐振变换器相对 PWM 变换器,具有开关工作频率高、开关损耗小、允许输入电压范围宽、效率高、重量轻、体积小、EMI噪声
2019-09-28 20:36:43
输出反灌电流零电压软开关反激变换器
零电压开通,电路的结构如图1所示,和传统的采用同步整流的反激变换器完全相同,只是控制的方式不一样,工作的原理分析如下。图1:输出反灌电流零电压软开关反激变换器图2:输出反灌电流零电压软开关反激变换器
2021-05-21 06:00:00
选择最佳DC/DC变换器的要点及途径
/DC变换器的转换效率为80%~85%,其损耗主要来自外部二极管和调制器开关。 ②无电压调节的电荷泵:为基本电荷泵(如TC7660H)。它具有很高的功率转换效率(一般超过90%),这是因为电荷泵的损耗
2018-09-28 16:03:17
选择最佳DC/DC变换器的要点及途径
的选择 1.DC-DC电源变换器的三个元器件 1)开关:无论哪一种DC/DC变换器主回路使用的元件只是电子开关、电感、电容。电子开关只有快速地开通、快速地关断这两种状态。只有快速状态转换引起的损耗才
2014-06-05 15:15:32
一种新型反激变换器的研究
本文基于NCP1205 芯片设计了一种新型准谐振反激变换器。在分析该变换器工作原理的基础上,进行了电路设计和工作频率计算。由实验结果,新型反激变换器具有良好的负载调整
2009-05-30 14:42:50
19
19新型ZVS 软开关直流变换器的研究
新型ZVS 软开关直流变换器的研究:摘要:综述了几种新型的零电压(ZVS)DC/DC变换器,并分析了变换器的优缺点,研究了一种新型MOSFET作为开关器件的三电平ZVS变换器,并分析了这种
2009-06-19 19:49:33
58
58一种新型控制的ZCT-PWM变换器的分析、设计与实现
详细分析并实现了一种新型的 ZCT-PWM Buck 变换器,该变换器的主管和辅管均可实现零电压/零电流开关,并且电路可工作在较宽的负载范围内。试验结果证实了理论分析和设计的正
2009-08-19 08:52:15
36
36一种有限双极性控制ZVZCS PWM全桥变换器
摘 要:研究了一种有限双极性控制ZVZCS PWM 桥变换器 ,分 析了电路原理 ,给出了一个应用实例。关键词:有限双极性控 制 ;零 电 压 零 电 流 开 关,全桥变换器
2009-10-17 16:09:55
40
40新型小功率DC-DC变换器的研制
新型小功率DC-DC变换器的研制摘要:介绍了以UC3573为核心构成的电压控制型脉宽调制(PWM)变换器,并对拓扑电路各个参数进行分析和计算。实验结果表明:该变换器
2010-05-14 17:31:43
35
35新型交错并联双管正激软开关变换器
新型交错并联双管正激软开关变换器
摘要:提出一种新型的交错并联双管正激零电压零电流软开关脉宽调制(pulse width modulation,PWM) DC-DC 变换器。与传统的交错并联双
2010-06-10 17:18:31
58
58开关变换器跨周期调制方法研究
针对脉冲宽度调制(PWM)变换器在轻负载的情况下电源效率变低的问题,利用一种新型的控制方法— — 跨周期调制对其进行了重点分析和研究,通过改变Dc—DC转换器的有效频率对
2010-07-01 15:16:18
23
23利用耦合输出电感的PWM全桥变换器
提出了一种利用耦合输出电感的新型次级箝位零电压、零电流开关-脉宽调制(ZVZCS-PWM)全桥变换器。它采用无损耗元件及有源开关的简单辅助电路,实现了滞后桥臂的零电流开关。
2010-10-26 15:14:19
30
30采用PWM AC/AC变换的电压补偿器设计方案
本文介绍配电系统中针对重要用户的一种新型电压补偿器,即在用户自耦变压器中加装PWM AC—AC变换器,通过换流威廉希尔官方网站
来驱动AC—AC变换器。当扰动发生使得电压降低时,本装
2009-04-24 11:30:24
1246
1246
基于SG3525电压调节芯片的PWM Buck三电平变换器
基于SG3525电压调节芯片的PWM Buck三电平变换器
摘要:阐述了用SG3525电压调节芯片实现PWM Buck三电平变换器的交错控制。相对于采用分立元件实现PWM Buck三电平变换器的
2009-07-06 09:20:18
6253
6253
一种两相ZVT—PWMDC/DC变换器的分析与设计
一种两相ZVT—PWMDC/DC变换器的分析与设计
1引言
近几年来,随着软开关威廉希尔官方网站
在DC/DC变换器中的应用日趋成熟,变
2009-07-10 10:35:18
514
514一种改进型零电压开关PWM三电平直流变换器的研究
一种改进型零电压开关PWM三电平直流变换器的研究
摘要:介绍了一种带输出饱和电感的移相零电压开关PWM三电平直流
2009-07-15 08:51:10
793
793
新型ZVZCT软开关PWM变换器的研究
新型ZVZCT软开关PWM变换器的研究
摘要:提出一种新型的ZVZCT软开关PWM变换器,主开关管电压电流为互相错开的梯形波(4个零、4个斜坡),辅助管为零电流通断,特
2009-07-25 10:37:45
756
756一种新型的ZCS PWM半桥变换器
一种新型的 ZCS PWM 半桥变换器
阐述了零电流开关(ZCS)威廉希尔官方网站
在半桥变换器电路中的应用。从电路原理、各工作模态进行了分析,并给出了实验结果
2009-10-29 17:37:10
1280
1280
零电压开通(ZVS(PWM DC/DC变换器电路图
零电压开通(ZVS(PWM DC/DC变换器电路图
拓扑结构:Buck DC/DC ZVS PWM 变换器。主开关T1(包含反并联二极管D1),辅助二
2010-03-03 15:44:58
6600
6600
ZVZCS移相全桥PWM变换器的设计与仿真
ZVZCS移相全桥PWM变换器实现了超前桥臂零电压开关(ZVS)和滞后桥臂零电流开关(ZCS),具有结构简单、占空比丢失较小、软开关较容易实现等特点。文章全面分析了该变换器的工作原
2012-06-06 16:22:12
153
153零电压零电流开关复合式PWM全桥三电平变换器
本文提出一种零电压零电流开关PWM复合式全桥三电平变换器,该变换器的一个桥臂为三电平桥臂,其开关管的电压应力为输入电压的一半,可在很宽的负载范围内实现零电压开关,可以选用 MOSFEI;另一个
2016-05-11 15:15:16
5
5新型有源升压功率变换器设计
脉动运行。同时,该变换器一相绕组仅需一个IGBT和一个二极管,简化了变换器结构。分析该新型有源升压功率变换器拓扑及在三相开关磁阻电机中的工作机理,研究绕组退磁电压对退磁相负转矩的影响,并对其数学模型进行推导。在此
2018-03-06 11:10:12
1
1ZVZCS移相全桥PWM变换器的分析与仿真研究
ZVZCS 移相全桥 PWM 变换器实现了超前桥臂的零电压开关( ZVS) 与滞后桥臂的零电流开关( ZCS), 其软开关的实现条件比 ZVS 移相全桥与 ZCS 移相全桥要好。
2018-05-29 15:05:11
38
38零电压零电流开关PWM DC/DC全桥变换器的分析
提出了一种零电压零电流开关PWM DC/DC全桥变换器,该变换器实现了超前桥臂的零电压开关和滞后桥臂的零电流开关。本文中分析了它的工作原理和参数设计,并给出了实验结果。
2018-05-30 08:46:08
20
20全桥PWM ZVZCS变换器电路的分析设计
介绍了一种零电压零电流开关 (ZVZCS) 全桥 DC/ DC PWM 变换器。通过设计宽幅压直流变换器电路 ,验证了全桥 PWM ZVZCS 变换电路在调整幅压、减小占空比丢失及消除电路环流等方面无可替代的优越性。
2018-05-30 08:52:50
23
23一种新型全桥移相PWM零电压零电流变换器
为了实现全桥软开关变换器能在很宽的负载变化范围内实现零电压零电流变换,提出了一种改进的电路拓扑结构,设计了一种新型的全桥移相脉宽调制零电压零电流变换器,该电路中,超前桥臂前面增加了一个辅助电路,使其超前桥臂能在轻载的情况下很好地实现零电压变换。
2018-05-30 09:42:54
14
14移相全桥软开关变换器拓扑分析
移相全桥软开关变换器从基本的移相全桥 (FB) 零电压 (ZVS) 脉宽调制 (PWM) 变换器 , 发展到移相全桥零电压零电流 (ZVZCS) PWM 变换器 , 及移相全桥零电流 (ZCS
2018-05-30 10:00:29
102
102直流pwm变换器电路的基本结构
直流PWM变换器包括IGBT和续流极管,三相交流电经过整流滤波后送往直流PWM变换器,通过改变直流PWM变换器中IGBT的控制脉冲占空比,来改变其输出电压的人小,极管起续流作用
2018-08-20 09:44:21
23505
23505
自激式半桥零电压开关PWM变换器的详细资料说明
提出了零电压开关变换的一种新型自激 PWM 变换器 它完全摒弃了依靠变压器磁化曲线形成状态转换的传统方式。 通过加入熄火区间实现了开关功率器件的零电压开通与关断。
2019-07-01 08:00:00
3
3车载充电PWM软开关DCDC变换器的研究资料说明
作为车载充电机的关键部分,DC-DC 变换器直接影响其运行效率,近年来,众多学者围绕 PWM 软开关 DC-DC 变换器开展研究并已取得可供借鉴的研究成果,旨在实现 DC-DC 变换器在整个充电
2020-05-25 08:00:00
10
10一种新型的矩阵变换器过调制策略的研究
本文针对矩阵变换器的电压传输比较低问题,提出了一种矩阵变换器的新型过调制策略。该策略采用矢量叠加合成对矩阵变换器进行过调制。本文从理论上分析了这种过调制策略的方法和可行性,并且用MATLAB
2021-06-22 11:10:03
16
16移相控制零电压零电流开关PWM推挽三电平直流变换器
移相控制零电压零电流开关PWM推挽三电平直流变换器(通讯电源威廉希尔官方网站
是省刊吗)- 移相控制零电压零电流开关PWM推挽三电平直流变换器
2021-08-04 19:50:06
10
10LLC串联谐振全桥DCDC变换器研究
LLC串联谐振全桥DCDC变换器研究(开关电源威廉希尔官方网站
与设计第二版pdf)-高频化、高功率密度和高效率,是DC/DC变换器的发展趋势。传统的硬开关变换器限制了开关频率和功率密度的提高。移相全桥 PWM
2021-08-31 18:36:36
65
65一种三电平全桥直流变换器新型控制策略研究
一种三电平全桥直流变换器新型控制策略研究(现代电源威廉希尔官方网站
王建辉课后答案)-一种三电平全桥直流变换器新型控制策略研究
2021-08-31 18:40:23
9
9双向全桥DC_DC变换器新型控制策略研究
双向全桥DC_DC变换器新型控制策略研究(高频开关电源威廉希尔官方网站
)-双向全桥DC_DC变换器新型控制策略研究
2021-08-31 19:00:06
50
50BuckDC_DC变换器输出电压纹波的仿真研究
BuckDC_DC变换器输出电压纹波的仿真研究(电源威廉希尔官方网站
期刊版面费多少)-BuckDC_DC变换器输出电压纹波的仿真研究
2021-09-18 09:47:55
6
6PWM型DC-DC开关变换器研究综述
PWM型DC-DC开关变换器研究综述(深圳市普德新星电源威廉希尔官方网站
有限公司待遇)-该文档为PWM型DC-DC开关变换器研究综述讲解文档,是一份很不错的参考资料,可以下载来看看
2021-09-28 14:34:03
28
28
电子发烧友App











评论