(即.IN4002)与电源的正极输入端串联。 一个性能提高并包括印制电路板的设计版本请见萨姆的激光二极管激励器(SG-LD1)部分的叙述。 一个非常基本和高功率激光二极管驱动电路应包括两个开环——没有光反馈以及可以对输出强度实现1024电平编程的电路。东芝激光二极管电源(TO-LD1)
2021-05-11 06:03:43
我的两个二极管的管子上丝印是V6 71,L4 69(插件),这是什么样的二极管呢?我该怎么确定的,告急。
2013-09-03 14:00:20
的电流越大,导通电压越大。本人由于需要,将1N4148接在电源输出端做防反接,当流过0~10mA电流时,1N4148输出端电压纹波达600mV,导致系统工作不正常。 由于二极管的导通压降和流过的电流成正比
2022-03-15 15:41:10
防雷过压器件的具体作用二极管的应用二极管是什么原理二极管有哪些分类?
2021-03-16 13:54:35
二极管是如何工作的?二极管有哪些应用?
2021-10-14 06:28:13
二极管简易直流稳压电路及故障处理二极管温度补偿电路及故障处理二极管控制电路及故障处理二极管限幅电路及故障处理二极管开关电路及故障处理二极管检波电路及故障处理继电器驱动电路中二极管保护电路及故障处理
2021-03-10 07:14:45
Boost升压PFC电感上的二极管是做什么的?二极管的作用
2021-02-24 07:49:55
同时放在脑里。可以理解为基本的功能加上各种各样的形状来补充。1. 按频率分类最基本的分类方法。二极管根据其特性分为整流二极管、开关二极管、肖特基势垒二极管、齐纳二极管、用于高频的高频二极管。另外,作为
2019-04-12 00:31:05
本帖最后由 eehome 于 2013-1-5 10:03 编辑
其中的激光二极管(LD)型号及参数不确定,仅知道在相同电路下:脉冲宽度为1微秒到1毫秒之间,周期为20ms;R1为1K;VCC为75V时,LD可以工作。而现在的电路参数下却不能工作。不知道什么原因。
2012-11-05 22:43:55
论坛里的各位大大,我这边想找一棵激光二极管,不知道国内有哪些主流厂家,麻烦各位论坛高手指点,谢谢
2019-03-04 20:51:24
激光二极管基本原理介绍
2024-03-19 10:57:42
发散角– 是激光二极管的发光波段在垂直PN结方向上的开角,一般在15°~40°左右。(5)水平发散角– 激光二极管的发光带与PN结平行方向的开角,一般在6°~10°左右。(6) 监控电流– 是激光管
2023-02-07 15:35:42
问一下1550nm的激光二极管可以直接用电源串上一个电阻来驱动吗?就像图片中的这样。如果可以的话电阻的阻值怎么计算,是直接用电源电压除以激光二极管正常工作的电路来计算吗?谢谢 !
2021-05-01 10:07:08
LD封装激光二极管的封装,主流为业内标准的φ5.6mm CAN型,也有重视成本类型的没有玻璃盖片的产品。【5.6φ CAN封装】在Quad beam LD及部分通信类产品中,尺寸大的有φ9.0mm
2019-07-04 04:20:44
求激光二极管的恒流驱动电路
2021-05-12 18:51:34
找到合适激光二极管的表格。这个逻辑过程可以帮助任何人,从博士生到经验丰富的工程师,从而找到一个好的解决方案。本教程的逻辑来源于作者多年来与寻求合适激光二极管的各种客户进行的商讨。1将应用程序要求转换
2019-06-18 03:26:55
(一)判定管脚的排列顺序 将万用表置于R×1K挡,按照检测普通二极管正、反电阻的方法,即可将激光二极管的管脚排列顺序确定。但检测时要注意,由于激光二极管的正向压降比普通二极管要大,所以当检测
2021-05-13 07:52:48
编辑-Z肖特基二极管是什么?肖特基二极管(肖特基势垒二极管):是一种低功耗、超高速的半导体器件。这种器件是由多数载流子传导的,所以它的反向饱和电流比由少数载流子传导的PN结大得多。由于肖特基二极管中
2021-10-18 16:45:00
一、ESD静电二极管,主要功能是防静电,然而防静电要求电容值低,一般在1--3.5PF之间最好;而TVS二极管的电容值却比较高。二、ESD保护二极管,主要应用于板级保护;TVS二极管用于初级
2022-05-18 11:23:17
EVAL-ADN2525-NTZ,用于ADN2525的光学评估套件,一个10 Gbps,有源后端,差分激光二极管驱动器。与10 Gbps激光二极管驱动器上的传统方法相比,输出级的差分配置与片上有源后端接相结合,可确保以更低功耗实现高质量眼图
2019-09-02 08:33:06
EVAL-ADN2525-OPZ,用于ADN2525的光学评估套件,10 Gbps有源后端,差分激光二极管驱动器。与10 Gbps激光二极管驱动器上的传统方法相比,输出级的差分配置与片上有源后端接相结合,可确保以更低功耗实现高质量眼图
2019-09-02 08:48:49
SFP激光器驱动器MAX3946资料下载内容主要介绍了:MAX3946特性MAX3946引脚功能MAX3946内部方框图MAX3946典型应用电路
2021-03-26 07:11:37
TVS二极管,是在齐纳二极管工艺基础上发明的一种新型高效电路保护元器件,PS秒级的响应速度和高浪涌吸收能力是其核心优势。当瞬态电压抑制二极管的两端经受瞬间高能量冲击时,它以PS秒级的速度把两端间
2022-05-19 15:30:42
TVS二极管,也叫瞬变二极管、瞬态电压抑制二极管、瞬变抑制二极管、瞬态抑制二极管、TVS、TVS二极管、TVS管、二极管TVS等等,叫法很多,不同的客户叫法略有差异,但是东西都是一个东西,是防浪涌
2022-05-25 14:16:57
取决于电压,理想的二极管/光电二极管在相反的方向上没有电流。⑦微分效率η:每单位驱动电流的光输出的增加量。表示在激光振荡领域相对于正向电流的光输出直线的倾斜度。⑧垂直发散角θ⊥:激光二极管的发光带在垂直
2018-03-16 16:49:41
~950纳米:此波段的激光二极管主要用砷化铝镓/砷化镓材料所制成。5毫瓦以下的780纳米激光二极管是最早被大量生产的激光二极管,用在CD-ROM光驱、CD唱盘、CD游戏机等商品上。10毫瓦至1瓦的中级
2013-07-15 17:37:11
续流二极管作用及工作原理是什么?续流二极管为什么要反向接个二极管呢?续流二极管在正激开关电源的作用是什么?在变流威廉希尔官方网站
中,续流二极管在电路里起什么作用?
2021-07-06 06:53:37
0.61V,这样就大大的提升了工作效率,所以低压降肖特基二极管能广泛的应用于有六级能效要求的方案中。另外,低压降肖特基二极管的反向恢复时间可以小到几纳秒,而且它的整流电流可以达到几千安,适用于低电压、大电流的条件下工作。低压降肖特基二极管规格书下载:
2022-01-24 15:00:32
发光二极管与激光二极管在发光原理上有何差别?发光二极管与激光二极管在工作原理上有何差别?发光二极管与激光二极管在架构上有何差别?发光二极管与激光二极管在效能上有何差别?
2021-07-28 07:02:48
雪崩光电二极管放大器 APD 与 PIN光电二极管一样,使用四通道跨阻放大器来提供低噪声、高阻抗和低功耗。一些放大器提供温度灵活性以及出色的可靠性。所有这些品质使光电二极管有资格用于激光
2023-02-06 14:19:01
光电二极管接到ADL5304,光电二极管偏置需要10V,是否必须双电源供电?
2023-11-24 07:50:26
电缆。驱动器提供4种可选择预加重等级和可选输入均衡器,在10Gbps时可为长达10英寸的FR-4电路板材料提供补偿。 MAX3984还提供SFP兼容的信号丢失(LOS)检测和TX_DISABLE。可选
2021-05-17 06:16:25
1.用专门的仪器测量,简单明了,准确; 2.在没有仪器的情况下也可用万用表来简单检查激光二极管的好坏,但这种检测方法不能测量二极管的参数,测试前先万用表的转换开关拨到欧姆档的 RX1k 档位
2013-07-23 16:23:41
分享一款不错的AMETEK Sorensen针对激光二极管测试的解决方案
2021-05-11 07:05:46
半导体激光二极管TOLD9211是由哪些部分组成的?半导体激光二极管TOLD9211是如何工作的?使用半导体激光二极管TOLD9211有哪些注意事项?
2021-08-03 06:27:48
半导体激光二极管是比较娇贵的器件,工作方式一般都是采样恒流。过流过压都会造成激光管的损坏。尤其怕静电。 半导体激光二极管的常见参数有: (1)波长:即激光管工作波长,目前可作方向张开的角度,一般在
2013-07-16 09:43:23
激光二极管在计算机上的光盘驱动器,激光打印机中的打印头等小功率光电设备中得到了广泛的应用。 (1)波长:即激光管工作波长,目前可作光电开关用的激光管波长有635nm、650nm、670nm
2011-09-23 15:18:29
称肖特基势垒二极管(简称SBD),是由金属与半导体接触形成的势垒层为基础制成的二极管,其主要特点是正向导通压降小(约0.45V),反向恢复时间短和开关损耗小,是一种低功耗、超高速半导体器件,广泛应用
2018-10-18 15:45:32
和采矿业),其中的测量系统必须是电池供电的。考虑到这种测量系统的广泛应用,需要不断降低电源电压和功耗,因此必须密切关注电路设计。在本应用笔记中,我们将提出一个针对高精度位移测量、基于SILEGO SLG88104V轨至轨I/O 375 nA四运放的低电压、超低功耗、低噪声四象限光电二极管电路设计。
2019-07-25 08:43:53
激光二极管的驱动电路要不要考虑激光二极管的波长,还是只考虑激光二极管的正常工作的电压和电流?
2021-05-02 09:26:56
50kΩ,则表示半导体激光管的性能下降。如果实测正向电阻值大于90kΩ,则表示二极管已严重老化,不能再使用。b. 电流测量方法使用万用表测量半导体激光管驱动电路中负载电阻两端的压降,然后根据欧姆定律估计
2023-02-07 15:44:31
如何识别普通二极管?晶体二极管的参数有哪些?普通二极管怎么使用?
2021-06-08 06:38:05
随着威廉希尔官方网站
和工艺的发展,目前实际使用的半导体激光二极管具有复杂的多层结构。半导体激光二极管的工作原理,理论上与气体激光器相同。激光二极管本质上是一个半导体二极管,按照PN结材料是否相同,可以把激光
2011-09-23 15:20:10
1.整流二极管的代换整流二极管损坏后,可以用同型号的整流二极管或参数相贩其它型号整流二极管代换。通常,高耐压值(反向电压)的整流二极管可以代换低耐压值的整流二极管,而低耐压值的整流二极管不能代换高
2021-07-07 14:58:27
机变频调速等电子设备中得到了广泛的应用,是极有发展前途的电力、电子半导体器件。 肖特基二极管是属于低功耗、大电流、超高速的半导体器件,其特长是开关速度非常快,反向恢复时间可以小到几个纳秒,正向导通压降仅
2022-03-31 10:04:12
请问一下怎样使用集成二极管和外部二极管呢?
2022-12-05 12:04:41
一、肖特基二极管的定义与特点1.什么是肖特基二极管肖特基二极管(肖特基势垒二极管):它是属于一种低功耗、超高速的半导体器件,其反向恢复时间极短(可以小到几纳秒)。正向导通压降仅0.4V左右。2.
2016-04-19 14:24:47
现在有一方波,高电平是5V的,低电平是0V的。老板现在让这个方波驱动一个发光二极管,方波的频率是可以调节的。不同的频率,二极管闪烁的频率也不同,这样能实现吗?我应该怎么去实现?方波如何驱动二极管?
2015-07-02 12:36:01
普通二极管和肖特基二极管的伏安特性如何
2021-10-13 08:57:54
正常情况下,要满足稳压二极管的反向电压是等于或者大于整流二极管的方向电压。普通二极管是指工艺材料没有什么特殊的二极管。其性能也就没有特点了。能不能代替整流二极管呢?根据二极管的使用原则,只要其耐压
2021-05-26 16:49:24
激光二极管由哪两部分构成?如何去区分它们?
2021-04-09 06:17:00
最近看到个新词,“532nm集成封装激光二极管”。激光二极管我大概知道,532nm集成封装是啥意思?各位大神求解
2016-12-13 10:40:47
的条形电极是开口部,所以光束没怎么变宽远场图: 测量方法使用APC驱动器,使激光二极管的光输出保持一定。光电二极管的受光面朝向激光芯片的发光面,在以发光点为中心的圆周上使之移动,测量正面为0度时的角度
2019-05-22 01:29:43
` 肖特基(Schottky)二极管是一种快恢复二极管,它属一种低功耗、超高速半导体器件。其显著的特点为反向恢复时间极短(可以小到几纳秒),正向导通压降仅0.4V左右。肖特基(Schottky
2018-10-22 15:32:15
电路中U2是半导体激光器(类似于发光二极管)正向接通(电阻值很小),其他的是用来分流保护作用的,请问这之中的电容和反向二极管对U2的电流影响大不大?
2015-01-21 17:38:58
比如一个电源,全桥架构,副边用的是桥式整流输出,输出电流为10A,假设二极管的管子压降为1.5V,那么副边的二极管通态损耗怎么样计算?可以这样了解吗:正半周期一组对角的二极管导通,此时功耗为1.5V*10*2=30W,同理负半周期也如此,则副边二极管损耗为60W。
2018-12-18 14:52:44
1.ESD静电二极管,主要功能是防静电,然而防静电要求电容值低,一般在1--3.5PF之间最好;而TVS二极管的电容值却比较高。2.ESD保护二极管,主要应用于板级保护;TVS二极管用于初级和次级
2020-12-24 14:55:58
1.ESD静电二极管,主要功能是防静电,然而防静电要求电容值低,一般在1--3.5PF之间最好;而TVS二极管的电容值却比较高。2.ESD保护二极管,主要应用于板级保护;TVS二极管用于初级和次级
2021-12-30 17:52:36
,是一种新型的高效电路保护器件之一,具有P秒级的响应时间和高浪涌吸收能力。从稳压二极管与TVS二极管的含义来判断,它们的共同点主要体现在:一、在一定范围内,均可以限制两端的电压;二、长时间运作耐流值几乎一样,均跟体积功耗相关联。稳压二极管规格书下载:
2022-04-15 18:01:26
Rx10k挡测量时,万用表内部电池的电压一般在9V以上,当被测管为稳压二极管,且稳压值低于电池电压值时,即被反向击穿,使测得的电阻值大为减少。但如果被测管是一般整流或检波二极管时,则无论用Rx1k挡
2021-08-16 17:04:51
1.符号封装稳压二极管和TVS二极管的电路符号与稳压二极管基本相同,封装也基本相同。有时很难区分外表上的区别;2.电路连接稳压二极管和TVS电路中二极管连接相对地,也就是说,他们有一个临界电压反向
2021-12-21 11:16:32
;trr约为10 ns数量级;适用于低电压(小于50 V)的功率电子电路中(当电路电压高于100 V以上时,则要选用PIV高的SBD,其正向电阻将增大许多)。肖特基二极管属于大电流、低功耗、超高速半导体
2021-01-13 16:36:44
`肖特基二极管又被称为肖特基势垒二极管(简称 SBD),是一种低功耗、超高速半导体器件。肖特基二极管最显著的特点是反向恢复时间极短,正向导通压降仅为0.4V左右。下面小编为大家介绍一款PFC的肖特基
2018-09-06 10:17:48
`肖特基势垒二极管SBD(Schottky Barrier Diode,简称肖特基二极管)是近年来间世的低功耗、大电流、超高速半导体器件。其反向恢复时间极短(可以小到几纳秒),正向导通压降仅0.4V
2018-09-11 10:11:02
的。肖特基二极管是属于一种低功耗、超高速、反向恢复时间短的二极管,所以肖特基二极管的用途有很多种,作高频、低压、大电流整流二极管、续流二极管、保护二极管,在通信电路中作整流二极管、小信号检波二极管等使用。一般
2021-07-09 11:45:01
,其正向电阻将增大许多)。 肖特基二极管属于大电流、低功耗、超高速半导体整流器件。它的特点是反向恢复时间很短,其值可小到几纳秒,而工作电流却可达到儿千安培。 肖特基二极管在电路中主要是作整流二极管
2019-01-03 13:36:59
肖特基二极管是什么? 肖特基二极管是以金属和半导体接触形成的势垒为基础的二极管,简称肖特基二极管。肖特基二极管属于低功耗、超高速半导体器件,其反向恢复时间可小到几个纳秒(2-10ns纳秒),正向压降
2016-04-19 14:29:35
肖特基二极管正向导通电压很低,只有0.4V,反向在击穿电压之前不会导通,起到快速反应开关的作用。而稳压二极管正向导通电压跟普通二级管一样约为0.7V,反向状态下在临界电压之前截止,在达到临界电压
2020-09-25 15:38:08
肖特基二极管和普通稳压二极管有什么区别
2020-04-13 17:11:31
选用肖特基二极管的时候需参考以下参数。1.导通压降VF:VF为二极管正向导通时二极管两端的压降,选择肖特基二极管是尽量选择VF较小的二极管。2.反向饱和漏电流IR:IR指在二极管两端加入反向电压
2022-01-24 11:27:53
肖特基二极管一种应用电路,这是肖特基二极管在步进电动机驱动电路中的应用。利用肖特基二极管的管压降小、恢复时间短的特点,这样大部分电流就流过外部的肖特基二极管,从而集成电路内部的功耗就小了很多,提高了热稳定性能,也就提高了可靠性。肖特基二极管规格书下载:
2021-04-12 17:25:17
1、肖特基它是一种低功耗、超高速半导体器件,广泛应用于开关电源、变频器、驱动器等电路,作高频、低压、大电流整流二极管、续流二极管、保护二极管使用,或在微波通信等电路中作整流二极管、小信号检波二极管
2021-06-30 16:48:53
集成电路Al内部的功耗就小了很多,提高了热稳定性能,也就提高了可靠性。肖特基二极管是近年来问世的低功耗、大电流、超高速半导体器件。其反向恢复时间极短(可以小到几纳秒),正向导通压降仅0.4V左右,而整流
2021-03-15 14:44:01
肖特基二极管的额定电流是什么呢?额定电流是肖特基二极管的主要标称值,比如10A /100V的肖特基二极管,10A就是该肖特基二极管的额定电流。通常额定电流的定义是该肖特基二极管所能通过的额定平均电流
2020-09-16 16:04:11
肖特基二极管的额定电流是什么呢?额定电流是肖特基二极管的主要标称值,比如10A /100V的肖特基二极管,10A就是该肖特基二极管的额定电流。通常额定电流的定义是该肖特基二极管所能通过的额定平均电流
2021-07-21 15:26:58
(Schottky)二极管,又称肖特基势垒二极管(简称SBD),它属一种低功耗、超高速半导体器件。最显著的特点为反向恢复时间极短(可以小到几纳秒),正向导通压降仅0.4V左右。其多用作高频、低压、大电流
2018-10-25 14:48:50
`要做一个激光测距系统脉冲法至少10米。 一下是我今天刚测的发射与接收模块发射用的10mW650nm的激光二极管,接收用的 BPV10(PIN光电二极管), 响应率45uA/W。用激光管对射
2018-03-29 13:00:25
请问一下激光二极管发射控制的精密方法
2021-04-21 06:14:26
请问如何用51单片机控制 硅光电二极管?我正在做一个激光报警系统,当硅光电二极管能够收到激光时,系统处于正常状态。当硅光电二极管接收不到激光时,系统就会报警。请问各位高手,电路如何连接?代码如何控制呢/
2014-04-25 19:54:14
如何采集硅二极管搜索激光束时输出的信号?硅二极管的应用领域有哪些?
2021-04-12 06:57:24
大家好,我手头上有个项目需要用到脉冲同步,距离几十米,使用同轴电路效果比较差,想用光纤传输,速率不超过16Mbps,激光二极管使用的1310nm的单模,驱动电路这里有些问题。有没有哪位大神有过这方
2019-05-22 04:30:44
像我们搞电子的提到半导体芯片厂商一般都会提起TI、美信、亚德诺等,那像脉冲激光二极管业界内有没有什么比较著名的厂商呢,要求能做出集成透镜准直的脉冲激光二极管厂家。有没有做激光的网友对此比较熟悉啊
2017-02-27 19:40:23
我发现现在大家在选型这个二极管的时候,一般都是采用那种快恢复的二极管,有些场合明明不需要高速的快恢复二极管,但是大家也一样的采用了,看来是不是快恢复二极管已经可以通吃整个二极管应用了?
2019-05-16 00:12:23
各位弱弱的问一句,肖特基二极管可以当整流二极管用吗?比如IN5822二极管可以替换IN5408二极管吗?在线等,
2017-08-15 11:20:46
肖特基二极管是近年来问世的低功耗、大电流、超高速半导体器件。其反向恢复时间极短(可以小到几纳秒),正向导通压降仅0.4V左右,而整流电流却可达到几千毫安。这些优良特性是快恢复二极管所无法比拟的。中、小功率肖特基整流二极管大多采用封装形式。
2019-09-30 09:12:59
`激光驱动器/控制器专为驱动高效、低噪声以及/或高电功率的激光二极管而设计。我们的二极管激光驱动器有以下功能:激光器电流设置以及监测、控制电路良好指示、驱动模式指示(双通道模式系列)、待机以及关断
2018-10-19 16:16:08
采用集成电路激光二极管驱动器提高产品性能减少生产及维护成本设计挑战 在设计低功耗激光二极管驱动电路时,设计者可以选择使用经典的分立元件解决方案或者使用高级的全集成电路解决方案。通常设计者在选择方案
2013-07-31 15:15:43
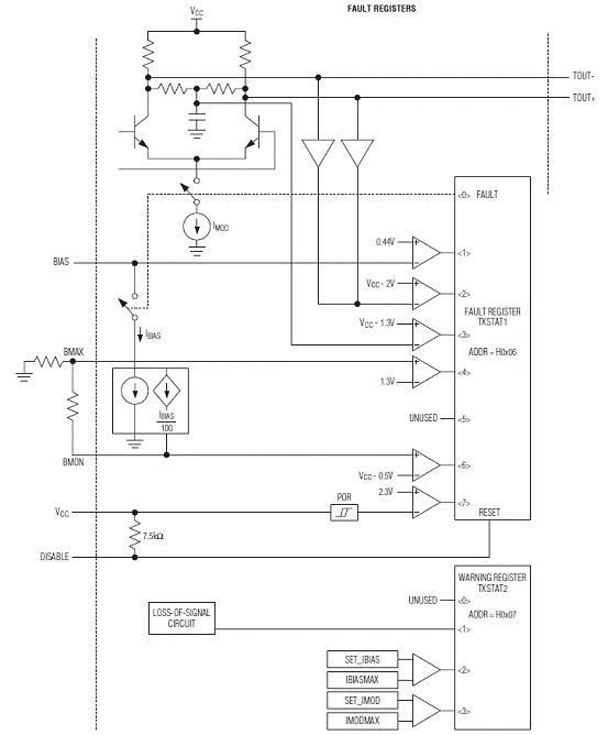
MAX3946 1.0625Gbps至11.3Gbps、SFP+激光器驱动器,容许激光器阻抗失配
概述
The MAX3946
2010-03-20 09:35:33
1049 
Maxim推出激光驱动器MAX3946和双通道限幅放大器MAX3945,用于构建1.0625Gbps至11.3Gbps发送/接收方案,激光驱动器容许阻抗失配。该10GBASE-SR/LR SFP+发送/接收芯片组支持小于1W的SFP+光模块
2010-06-03 08:32:54
1096 MAX3946是+3.3V、多速率、低功耗激光二极管驱动器,设计用于以太网和光纤通道传输系统,数据速率高达11.3Gbps
2011-06-02 11:42:00
1634 
评论