按照一定的时间规律,向负载通断电一次形成一个周期。反复执行便构成脉冲电源。脉冲电源有单正脉冲电源和双正脉冲电源、负脉冲电源。
2011-12-19 10:38:33
9100 电镀属于电解加工过程,电源的因素必将对电镀工艺过程产生直接影响,电镀电源在电镀工艺中具有重要地位。
2016-02-17 09:48:56
1762 今天给大家分享的是:PCB侧边电镀、PCB侧边电镀类型、PCB侧边电镀怎么设计?
2023-08-10 14:31:00
1279 
脉冲电镀是一种先进的电镀威廉希尔官方网站
,它在传统直流电镀的基础上,利用脉冲电流代替连续电流,从而在镀层质量、镀层厚度控制以及节能降耗等方面具有显著优势。
2024-02-05 16:43:59
825 
电镀用整流电源设计matlab毕业设计论文 西安航空职业威廉希尔官方网站
学院 毕业设计论文西安航空职业威廉希尔官方网站
学院毕 业 设 计(论 文)论文题目:基于 MATLAB 的三相整流电路仿真研究 所属系部:自动化
2021-07-07 07:40:47
电镀整流器可分为可控硅电源(俗称硅整流)和高频开关整流器(亦称开关电源)两种。
2019-09-18 09:10:26
今天我们来和大家分享关于电镀师傅在日常加工生产中的一些基础知识问答,合格的电镀工必须具备的条件,即操作方式、工艺管理、工艺规范要求,同时要能正确的对待工艺操作的规范化与产品质量密切关系,严格的说
2021-02-26 06:56:25
一、脉冲电源是交流还是直流电源? 是直流电源。直流脉冲电源主要用于电镀金,银,镍,锡和合金,并且可以显着改善涂层功能,保护性装饰当用于电镀(装饰金等)时,涂层颜色均匀且亮度良好,较强的耐腐蚀性
2022-04-25 22:07:01
用户的负载需要断续加电,即按照一定的时间规律,向负载加电一定的时间,然后又断电一定的时间,通断一次形成一个周期。如此反复执行,便构成脉冲电源。 脉冲电源几个电气参数的概念: 1、输出电压
2018-10-17 16:43:41
。YS-9000翼升型智能脉冲电镀电源为纳米电镀威廉希尔官方网站
的研发与生产提供了强有力的手段 脉冲电源威廉希尔官方网站
的原理脉冲电源原理图 脉冲电源在脉冲电镀过程中,当电流导通时,脉冲(峰值)电流相当于普通直流电流的几倍甚至
2018-10-17 16:43:56
构成了脉冲电镀最基本的原理。实践证明,脉冲电源在细化结晶、改善镀层理化性能、节约贵金属等方面具有传统DC电镀无法比拟的优势。通过缓慢储能,一次能源有足够的能量;然后,中间能量存储和脉冲整形系统被充电
2022-03-29 10:47:21
构成了脉冲电镀最基本的原理。实践证明,脉冲电源在细化结晶、改善镀层理化性能、节约贵金属等方面具有传统DC电镀无法比拟的优势。通过缓慢储能,一次能源有足够的能量;然后,中间能量存储和脉冲整形系统被充电
2022-04-25 22:08:21
脉冲电镀电源使用须知:一、脉冲电镀电源与镀槽之间的距离 为了确保脉冲电流波形引入镀槽时不畸变,且衰减小,希望在安装时,脉冲电镀电源与镀槽的间距2-3m为佳,否则对脉冲电流波形的后沿(下降沿)影响较大
2022-04-25 22:09:36
脉冲电镀电源的优越性及适用性:在脉冲导通期内,由于使用较高的电流密度,使晶核的形成速率远远大于原有晶体的生长速率,因此可形成结晶细致的镀层。镀层结晶细致则密度大、硬度高、孔隙率低,即:大大提高镀层
2011-11-17 17:14:58
得到较好的应用。目前脉冲电镀中所使用的多为方波脉冲。 脉冲电镀电源能产生方波脉冲电流,它在用于电镀时并不能得到理想的正方波,而是一种近似于梯形的波形,这会影响脉冲电镀瞬时高电位有利作用的充分发挥。脉冲
2011-11-17 17:18:20
项目名称:大功率变频电源研制试用计划:项目名称:大功率逆变电源研制试用理由:本项目中由于输入电压范围比较宽,需要设计DC-DC电路,为后面的电路中提供基准电源和芯片的供电电源,因此会用到开关电源IC
2019-11-28 17:41:56
什么是PCB电镀金手指?PCB电镀金手指如何使用?
2023-04-14 15:43:51
,一般用于加工硬度较高的工件,配合电火花加工效率和提高很多,属于一种新兴的加工工艺。2、电镀行业:脉冲电源在脉冲电镀过程中,当电流导通时,脉冲(峰值)电流相当于普通直流电流的几倍甚至几十倍,正是这个
2019-12-17 14:03:04
最近在做基于avr单片机的脉冲电镀电源的设计的毕业论文,谁有好的资料啊?
2011-05-06 11:21:17
工业应用中多台电镀电源的远程监控系统本文介绍通过一台工控机监控所有的电镀电源运行情况,包括电流,电压,告警情况,并远程控制电源的启停,真正做到了电源的数字化集中管理.[hide][/hide]
2009-12-11 10:18:07
请问为什么有的封装电镀挂具材质是铜的,但是仍然有个别工件还是会出现不导电的情况。而又有很多电镀挂具是不锈钢的,却没有这个情况?是因为电镀工艺吗?
2014-08-17 15:44:26
高精度程控电源的研制 PDF资料分享资料分享来自网络资源
2020-09-14 21:46:05
高精度程控电源的研制资料分享来自网络资源
2020-10-09 22:35:58
:高频直流电镀电源等。” 高频直流电镀电源由于其输出波形的可控性,不仅使电镀速度大大加快,而且使电镀层的质量大大提高,同时又使电源设备的体积大大减少,节电效果显著。 1 课题的提出 以前高频电镀
2011-07-14 08:32:21
本文研究了逆变式脉冲弧焊电源获得脉冲输出的方法和工作原理,提出了给定脉冲控制电路及逆变器驱动电路。该文提及的关键词有:逆变器,脉冲弧焊电源。
2008-11-19 18:16:42
21 本文介绍了一种用于废水处理的双极性高重复频率的高压脉冲发生器。该脉冲发生器由高压可调直流电源、两级储能脉冲电容器和多电极旋转火花隙开关组成。装置的核心部分是自
2009-04-08 14:55:41
28 (一).简介 正负双脉冲电镀电源采用国际先进恒流威廉希尔官方网站
,恒流控制精度高达1‰,即1毫安量级精度,国内领先。电镀时采用电源脉冲换向功能,使镀层凸处被强烈溶解而整平.双脉冲电镀电源
2022-11-12 23:38:36
产品用途:应用于接插件、首饰、线路板上镀金属,微型电路、电铸、精密模具、刻蚀、半导体工业等诸多领域,及高品质的镀铬、铜、锌、镍等工艺。产品特点:⊙输出波形为脉冲方波,频率(F)调节范围是 10
2022-11-15 22:09:33
脉冲电镀过程中,当电流导通时,电化学极化增大,阴极区附近金属离子充分被沉积,镀层结晶细致、光亮;当电流关断时,阴极区附近放电离子又恢复到初始浓度,浓差极化消除。 周期换向脉冲电镀习惯称双
2022-11-15 22:20:54
电镀电源 信号控制专用直流(电压/电流)信号隔离转换器
电镀电源信号控制专用直流(电压/电流)信号隔离转换器是一种混合集成电路。产品主要用于电镀电源4-20mA信
2009-08-14 22:23:46
65 电镀及电镀设计从入门到精通:1.电镀的定义和分类1-1.电镀的定义1-2.电镀的分类1-3.电镀的常见工艺过程2.常见电镀效果的介绍2-1.高光电镀2-2.亚光电镀
2009-09-21 16:47:25
0 基于PIC单片机的脉冲电源:设计了一种金属凝固过程用脉冲电源。该电源采用PIC16F877作为主控芯片,实现对窄脉冲电流幅值的检测,以及时电流脉冲幅值根据模糊PID算法进行闲环控
2009-10-10 14:30:27
65 加速器中内置式预脉冲抑制电感的研制:介绍了预脉冲抑制电感值的选取、大体积电感值的计算、电感在传输线内筒中的绝缘设计和主脉冲在电感上的传输时间以及等效
2009-10-26 18:43:22
12 600kV高压大电流脉冲变压器的研制:介绍了工作于低阻抗负载下的高压大电流快响应脉冲变压器的一种设计方法。设计了一台用于调制器型加速器的标称电压为600kV的脉冲
2009-10-27 10:32:36
29 (一).简介 正负双脉冲电镀电源采用国际先进恒流威廉希尔官方网站
,恒流控制精度高达1‰,即1毫安量级精度,国内领先。电镀时采用电源脉冲换向功能,使镀层凸处被强烈溶解而整平.双脉冲电镀电源,应用在
2023-01-12 17:01:39
(一).简介 正负双脉冲电镀电源采用国际先进恒流威廉希尔官方网站
,恒流控制精度高达1‰,即1毫安量级精度,国内领先。电镀时采用电源脉冲换向功能,使镀层凸处被强烈溶解而整平.双脉冲电镀电源,应用在
2023-01-12 17:03:05
目前油田原油含水率渐高,常规脱水方法已经不能满足。鉴于高压直流脉冲电脱水的种种优点以及高压脉冲电源研制难的现状,本文提出了一种基于脉冲同步叠加的方式产生高频高
2009-12-19 13:48:03
61 本文介绍一种采用Samsung S3C2410 为控制核心的多波形脉冲电镀电源控制器,在保持平均脉冲电流不变情况下,通过改变其脉冲频率、占空比以及每组脉冲电流工作时间、方向和大小
2009-12-23 14:29:28
32 产品简介: 双极性脉冲电源(正负脉冲)是在单脉冲电源的基础上增加反向脉冲输出,产品具备正脉冲、负(换向)脉冲、比例脉冲、间隔脉冲、计数脉冲、计时
2023-06-03 11:05:45
产品简介: 正向单脉冲电源是能华公司在直流电源基础上设计的新型电源,其工作原理是将直流电源加脉冲斩波形成电路而成。因此具备直流电源一切优点,还具备单向脉冲电源的优点。脉冲电源
2023-06-03 11:15:07
(一).简介 正负双脉冲电镀电源采用国际先进恒流威廉希尔官方网站
,恒流控制精度高达1‰,即1毫安量级精度,国内领先。电镀时采用电源脉冲换向功能,使镀层凸处被强烈溶解而整平.双脉冲电镀电源
2023-07-11 12:21:08
(一).简介 正负双脉冲电镀电源采用国际先进恒流威廉希尔官方网站
,恒流控制精度高达1‰,即1毫安量级精度,国内领先。电镀时采用电源脉冲换向功能,使镀层凸处被强烈溶解而整平.双脉冲电镀电源
2023-07-11 12:22:11
产品简介: 脉冲恒流电源是能华公司自主开发研制的新型高品质、宽电压、宽频率、低噪音专用调频脉冲电源。其优越的性能不但能满足您对各种化学、电解、电镀、电抛光、电腐蚀、 电着色
2023-07-11 12:23:40
摘要:针对微机控制的钨极脉冲氩弧焊在引弧时控制系统容易受到干扰的问题,研制了一种新型高压脉冲引弧装置。在主电路拓扑结构上采用特殊的输出变压器构成逆变升压电路,
2010-05-18 09:25:13
78 摘要:论述了一种应用于电镀的双峰脉冲电源。由于负载的不确定性和非线性,该电源采用模糊PID对电流幅值进行闭环控制,控制硬件以TMS320LF2407 DSP为核心。为减少开关损耗,DC/DC
2010-05-31 10:20:26
35 本文研究的内容是用高频双向脉冲电镀电源来代替传统的直流电镀电源, 以实现更好的电镀效果, 满足多层、高密度印刷电路板镀铜的需要。文章对脉冲电镀电源的原理进行了深入
2010-08-26 16:46:01
20 【名称】 单相桥式半控电镀直流电源的单片机恒流装置 【公开(公告)号】 CN1671034
2011-07-11 09:34:17
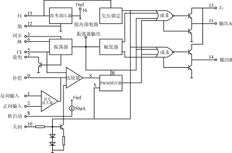
1008 可控硅电镀电源电路图
2008-02-14 17:32:45
3112 
电镀生产中电镀工艺管理
前言 电镀工艺管理是电镀生产中的一个
2009-03-20 13:38:48
1151
1000A/30V电镀用脉冲电源的研制
1引言
在我国,电镀行业发展较快,随着市场对电镀产品质量要求的提高,电镀工艺对电镀电
2009-07-10 08:54:42
1874 
脉冲激光电源的设计与研制
摘要:介绍了一种新型脉冲激光电源的设计与研制,给出了这种电源的电路原理图和调试
2009-07-15 08:39:58
1556 
一种PLC控制的自动换向型电镀电源
摘要:介绍一种由PLC可编程控制器控制的自动换向型电镀电源的控制原理与控制功能。
关键词:可编程
2009-07-25 12:09:30
925 
电镀工艺要求电源输出的直流电压在6~48V,直流电流根据所镀工件的多少,可从几十安到几千安、几万安。对这种低电压、大电流,且要求自动换向的电源,其主电路采
2009-07-25 12:11:14
4487 
离子渗氮用脉冲电源的研制
Development of Pulse Power Supply for Ion Azotizing
摘要:文章通过对比,论述了离子渗氮用直流电源的缺点以及脉冲
2009-07-27 08:34:22
1054 
基于8098单片机的脉冲测量仪的研制
给出基于8098单片机的脉冲测量仪的硬件、 软件及 抗干扰措施。实际使用证明该测量仪稳定、可靠、精度高、测
2009-10-15 21:52:09
803 
开关电源和可控硅整流器在活塞环电镀中的应用
0 引言
活塞环的表面电镀一直是使用较多的一种工艺,厂生产的高频开关电源和分
2009-11-23 09:55:52
808 脉冲电源原理图
等离子体电源采用脉冲电源供电,放电极直接置于水中,
2010-02-22 10:28:13
17365 
目前电镀电源应用越来越广,人们对其品质要求也越来越高。随着半导体威廉希尔官方网站
的进步,电镀电源逐渐向高频高效化、大功率化发展,使得电镀电源具有更高的功率密度、快速
2010-10-09 17:20:09
2339 
电镀电源是电镀行业的重大关键设备,其性能的优劣直接影响到电镀产品工艺质量的好坏;同时电源是电镀行业最主要的能量消耗者,因此高品质的电源是电镀业节能增效的决定性因素,并对电网的绿色化有重要影响。电镀电源属于低压大电流设备,要求操作简便、能承受
2011-03-08 17:13:17
100 为了使脉冲电镀电源输出频率可调,电压可调,正向脉冲开启时间宽度和负向脉冲开启时间宽度可调的双峰双脉冲。特此提出了一种绿色可靠、节能高效的新设计方案,第一个H桥采用
2011-03-18 12:06:36
122 高频直流电镀电源由于其输出波形的可控性,不仅使电镀速度大大加快,而且使电镀层的质量大大提高,同时又使电源设备的体积大大减少,节电效果显著
2011-07-11 09:31:22
3189 
本文对这种高功率脉冲电源的工作原理,设计方法做了详细的介绍;对电路各部分如储能电容充电、两级充放电回路、晶闸管驱动和保护、高频脉冲变压器、自击穿气体开关、Blumlein 传
2011-09-09 12:11:44
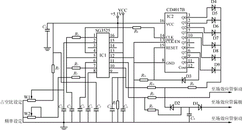
94 应用单片机AT89S52和PWM调制器件SG3525,设计制作了一种直流脉冲电源,利用SG3525调节脉冲电压,利用A1、89S52控制脉冲的频率和占空比,从而实现了输出脉冲的频率、电压和占空比的连续
2011-09-15 14:44:33
188 脉冲电镀具有镀件质量好,生产效率高,节约原材料及环保等优点。针对此介绍了基于单片机的数字单脉冲电源在电镀中的应用。阐述了数字单脉冲电源的工作原理,其控制电路简单,组合方
2011-10-09 11:36:16
1221 
提出了一种基于IGBT的高压脉冲电源,系统由能源系统和脉冲产生回路构成,由单片机来控制IGBT的触发,其设计输出为方波,电压幅值在50 100 kV可调,脉冲宽度在l~10 s可调,频率在1~
2011-12-19 14:04:33
122 本文设计了基于单片机控制电击枪高压脉冲电源系统,包括硬件制作、和软件编写,并进行现场试验。试验分为电路测试和电击枪发射两种情况。电路测试包括电击枪的变压器输出和高
2011-12-19 14:09:05
255 基于高频谐振电路研制的高压脉冲电容器充电电源, 采用IGBT 构成电源的软开关电路和闭环变频控制充电电流的方式。对输出端负载大范围变化引起的谐振频率漂移, 采用微调开关时间,
2012-02-15 09:59:14
79 逆变式电解加工电源的研制,有需要的下来看看。
2016-03-30 14:14:02
31 全数字脉冲MIG逆变焊接电源的研制,下来看看。
2016-03-30 14:37:55
22 脉冲电场灭菌用固态高压开关的研制_魏新劳
2017-01-07 18:12:51
0 一种SOI CMOS电脉冲时间间隔测定电路的研制
2017-01-22 13:26:53
12 高频脉冲电铸电源的设计
2017-03-04 17:53:55
5 全固态脉冲磁场——加速器延时同步机研制
2017-09-11 13:20:11
10 高功率脉冲电源的运用
2017-09-12 14:44:05
8 大功率电镀用与开关电源的研制
2017-09-14 10:04:01
43 1000A30V电镀用脉冲电源的研制斩波输出的拉制方法
2017-09-15 09:25:56
17 针对激光瞬态散斑测量中所应用到的单脉冲、双脉冲激光光源 ,研制了基于 AT89C51单片机的激光瞬态测量用光源的脉冲发生器。该发生器采用了内等待和外触发两种方式 ,针对所用 Q开关及其驱动电路的特性
2017-11-09 11:51:20
15 脉冲电源是什么?用户的负载需要断续加电,即按照一定的时间规律,向负载加电一定的时间,然后又断电一定的时间,通断一次形成一个周期。如此反复执行,便构成脉冲电源。例如对于无极性电解电容器的老练工艺
2017-11-14 17:31:16
31174 常见的脉冲电流波形有方波、三角波、锯齿波、阶梯波等。根据确定脉冲波形的几点原则(如实镀效果、便于分析和研究、易于获得和调控、便于推广等),方波是最符合要求的脉冲波形。典型的方波脉冲波形,如图1所示。由图1可知:脉冲电流实质上是一种通断的直流电。
2018-08-01 08:05:00
21498 
期间,要建立脉冲电晕脱硫脱硝工业试验台,要求电源系统输出50~100 kW的平均功率。从目前情况看,实现大功率的脉冲功率系统相当困难,有必要探索新的思维和设计,以满足工业试验需求。根据九五攻关课题的要求,研制一台平均功率10
2017-12-20 11:06:00
1 脉冲电镀为间断电流电镀,间断电流是指某一时间出现正向电流而另一时间出现反向电流,这是由专用的脉冲整流机提供电流输出,我们公司正反向电流设定分别为20 ms和1 ms,整个电镀过程一直是以21 ms为循环进行的,如图1.
2019-05-08 08:26:00
5947 
建议把高频电镀电源固定在电镀槽板旁边或者电镀槽板之上,这样可让以后的操作相对方便。将您事先准备好的电镀正负极连接到高频电镀电源后面输出正负极的位置,建议用不锈钢螺丝固定。
2019-04-18 16:19:14
9816 电镀电源是将工频交流电变换为不同电压、频率和波形的直流电设备。在晶闸管整流器中主要应用“整流”威廉希尔官方网站
,在高频开关电源中既应用“整流”威廉希尔官方网站
又应用“逆变”威廉希尔官方网站
。电镀电源主要由主电路和控制电路组成。
2019-04-18 16:23:36
6999 电镀需要一个向电镀槽供电的低压大电流电源以及由电镀液、待镀零件(阴极)和阳极构成的电解装置。其中电镀液成分视镀层不同而不同,但均含有提供金属离子的主盐,能络合主盐中金属离子形成络合物的络合剂,用于
2019-04-25 15:25:59
12936 本视频主要详细介绍了电镀有几种,分别介绍了五金电镀、合金电镀、塑胶电镀、工艺分类。
2019-04-25 15:30:45
20702 应用恒电位脉冲法,电极反应的动力恒定,反应速率随时间而发生变化,在应用恒电位脉冲法进行电镀时,需要在电镀槽中引入第三电极,也叫做参比电极,来控制阴极电位,也就形成了三电极系统。
2019-06-05 15:46:43
3838 脉冲电镀是指用脉冲电源代替直流电源的电镀。可通过控制波形、频率、通断比及平均电流密度等参数,使电沉积过程在很宽的范围内变化,从而在某种镀液中获得具有一定特性的镀层。
2019-06-05 15:48:54
4003 本文首先介绍了什么是电镀工艺然后解释了电镀工艺的目的以及电镀的相关作用最后说明了电镀的工作原理以及电镀的要素。
2019-08-06 17:20:16
15877 
脉冲电镀威廉希尔官方网站
,早已运用于电铸成型工艺中,是比较成熟的威廉希尔官方网站
。但运用在高纵横比小孔电镀还必须进行大量的工艺试验。因脉冲电源不同于一般的直流电源,它是通过一个开关元件使整流器以US的速度开/关,向阴极提供
2020-09-14 10:01:30
4992 ZX7 系列逆变式直流弧焊电源的研制(通信电源威廉希尔官方网站
发表)-研制的
ZX7 系列逆变式直流弧焊电源具有更先进的威廉希尔官方网站
指标和更高的可靠性。
2021-09-29 17:56:01
39 ↑ 点击上方“中国电镀网”关注我们电镀属于电解加工过程,电源的因素必将对电镀工艺过程产生直接影响,电镀电源在电镀工艺中具有重要地位。电镀电源和低纹波系数整流电源在电镀行业中的应用,让电镀界同仁在选择
2021-11-08 11:20:59
10 首先回答题目中所提出的问题,脉冲电源其实是直流电源。脉冲电源主要用于电镀金,银,镍,锡和合金,并且可以显着改善涂层功能,保护性装饰当用于电镀(装饰金等)时,涂层颜色均匀且亮度良好,较强的耐腐蚀性。
2022-03-18 15:20:44
7045 深圳市志成达电镀设备有限公司电镀设备零件的电镀工艺?
2022-05-12 10:36:11
793 主要是设计了一个超高压脉冲电源,用于给电容负载进行放电从而激发等离子体,对于一些有机物废水处理还是有效的。脉冲电源主要依靠纳秒级上升沿和下降沿,驱动负载尖端放电,本设计研制了一台输出电压20kv,脉宽400ns-50us可调的方波脉冲发生器;一台-10kv,频率1-10kHz 的负高压脉冲发生器。
2022-08-09 17:45:39
973 
本文介绍的是PCB电路板焊接中的指排式电镀、通孔电镀、卷轮连动式选择镀和刷镀,这4中特殊电镀方法。
2023-06-12 10:16:53
711 一、脉冲电源是交流还是直流电源?
是直流电源。直流脉冲电源主要用于电镀金,银,镍,锡和合金,并且可以显着改善涂层功能,保护性装饰当用于电镀(装饰金等)时,涂层颜色均匀且亮度良好,较强
2021-03-16 10:03:03
5692 
随着电子威廉希尔官方网站
的快速发展,斯利通陶瓷热沉基板在高温、高绝缘、高导热等领域的应用越来越广泛。在生产过程中,脉冲电镀填孔是一项关键威廉希尔官方网站
,它直接影响着陶瓷线路板的导电性能和稳定性。本文旨在介绍陶瓷线路板
2023-08-10 11:49:08
820 
脉冲电源工作原理是什么 脉冲电源是一种短时内产生高电压、大电流的电源装置,能将低电压、低电流的电能转换成高电压、高电流的电能。它在许多电子设备中得到广泛应用,包括无线电、计算机、通讯等领域。本文
2023-08-18 15:01:36
3662 电子发烧友网站提供《基于单片机的脉冲电镀电源设计.pdf》资料免费下载
2023-10-18 09:46:13
2
评论