本文介绍了如何使用普传PI7000矢量控制变频器的主板端子功能、保护功能等实现混合动力电动汽车的低频大转矩及通过汽车油门信号的大小进行调速的工艺要求。
2021-04-12 15:30:53
5781 
变频器调速系统的控制方式通常有两种,一是U/f控制,是基本方式,一般的变频器都有这项功能;二是矢量控制,为高级方式,有些经济型的变频器没有这项功能,如三菱的FR-D700和西门子的MM420就没有矢量控制功能,而西门子MM440有矢量控制功能。
2023-03-10 15:45:33
1952 
在交流变频器中使用的非智能控制方式有V/f控制、转差频率控制、矢量控制、直接转矩控制等。
2023-03-24 09:43:54
717 变频器VF输出电压和频率成正比,电流大小和相位由负载决定,那么矢量控制时的输出电压和电流在数量和相位上有什么紧密联系的点,能够实现精准控制输出和低频高扭矩输出?详细解释矢量控制的输出电压电流联系以及和负载之间的关系?
2024-02-18 19:58:37
变频器的三种控制模式,恒压频比模式,无速度传感器矢量模式,有速度传感器矢量模式,从控制性能和稳定性来说这三种逐渐优良。但是有些不明白的点,变频器在恒压频比控制模式下无论是空载还是满载在额定频率下速度
2024-02-02 17:03:56
恒转矩负载,如提升机我 可以通过矢量控制或V/f方式实现,而对于恒功率类负载,如卷纸机,通过什么方式来实现恒功率控制?如采用西门子变频器里的参数如何设置?
2023-11-14 06:22:23
在变频器输出距离较长时,变频器启动就会触发过流,请问这是什么原因?该如何解决?
还有一种情况多台逆变器从同一正负母线取电时,为什么要为什么要要求每台逆变器到正负母线的距离一样长,即逆变器和母线等间距排布?而不能接成如菊花形的接线方式?
还有什么是除负载以外的原因而导致过流的?
2024-01-31 19:18:34
。电压空间矢量脉宽调制威廉希尔官方网站
SVM。SVM无可争议地占据了通用变频器的主导地位。SVM常用的有两种实现形式,其中之一是C语言实现的算法。 如低成本变频控制板S196随机PWM近来随机PWM也出现在某些商家
2016-01-20 14:05:13
频率、电机起动停止的加减速时间、变频器控制电机的保护方式以及保护比例系数、载波频率等设定好,缺一不可。这些参数设定好了以后,再选择是矢量控制还是V/F控制。选择矢量控制时,电机要空载跟变频器配对动态
2020-08-25 14:09:23
本人有变频器成品资料,VVF控制,矢量控制,原理图,PCB,程序和相关的使用说明一应俱全,是多年研发积累的成熟的产品,如有感兴趣的可以联系我,价格面议!
2013-11-15 23:29:48
今天在调试线体的时候出现一个问题, 有一台变频器控制一台电机。 电机370W, 星型接法。 变频器设置参数额定电压220, 额定频率50HZ, 转速1400, 电流2.0A,最大过流保护为3A。由于
2023-11-13 06:11:13
调整输出电源的电压和频率,根据电机的实际需要来提供其所需要的电源电压,进而达到节能、调速的目的,另外,变频器还有很多的保护功能,如过流、过压、过载保护等等。随着工业自动化程度的不断提高,变频器也得到
2019-08-28 07:42:25
威廉希尔官方网站
详细介绍威廉希尔官方网站
简介:基于芯片TMS320F28034的全套变频器威廉希尔官方网站
解决方案VF控制,矢量控制型,恒压供水型,经济迷你型,注塑机型,通用型,风机水泵型多款方案。具有瞬时的过流、过压的抑制功能,20
2017-02-05 22:09:54
请问一下,一般变频器中直流母线电压是否需要设置一个控制器,还是只是在回馈制动的时候,接通一个放电电阻,将高压降下来? 如果只用制动电阻降压的话,是不是只能降压调节,如果直流母线电压由于负载瞬间变重而瞬时偏低,就无法调节?实际变频器是怎么处理这个问题?各位有经验的前辈指点一下,多谢!
2017-01-22 12:07:23
、节能、运行可靠的优点,变频调速器已逐渐替代传统的变极调速、电磁调速和调压调速方式。在推出PWM磁通矢量控制的变频器数年后,1998年末又出现采用DTC控制威廉希尔官方网站
的变频器。ABB公司的ACS600系列
2009-08-12 00:20:10
 变频器的矢量控制方式是一种模仿自然解耦的直流电动机的控制方式。直流电动机具有两套互相独立的励磁绕组和电枢绕组,在励磁电流恒定时,直流电动机所产生的电磁转矩和电枢电流成正比,只要控制电枢电流就可以
2014-04-10 14:54:21
 变频器的矢量控制方式是一种模仿自然解耦的直流电动机的控制方式。直流电动机具有两套互相独立的励磁绕组和电枢绕组,在励磁电流恒定时,直流电动机所产生的电磁转矩和电枢电流成正比,只要控制电枢电流就可以
2014-05-09 09:31:02
 变频器过流保护点测试测试说明:变频器的过流保护点主要是用来防止出现变频器输出电流过大,导致模块损坏的情况。具体根据不同系列的变频器有不同的保护点。变频器过流保护点分为软件过流点和硬件过流点两种
2018-04-04 10:21:25
变频器过流保护点测试测试说明:变频器的过流保护点主要是用来防止出现变频器输出电流过大,导致模块损坏的情况。具体根据不同系列的变频器有不同的保护点。变频器过流保护点分为软件过流点和硬件过流点两种。此处
2018-04-08 09:19:31
在变频器控制模式中,有无速度矢量传感器模式,该模式又分为两种,无感矢量0和无感矢量1,这两种模式的本质原理是什么?对变频器的控制电机性能和系统稳定性响应什么的有什么影响?具体应用上哪种方式更好一点,或者而言这两种模式的优缺点是什么?更适合用于什么场合?针对不同功率的变频器和电机?
2024-02-22 21:45:53
想请问一下,在国内外如此多的变频器厂商中,变频器在控制电机有速度传感器矢量运行时,在电机额定频率输出下,分为空载和满载运行,编码器反馈的频率一般波动在多少?
在多少HZ以下的波动认为是比较好的,在
2024-02-01 16:58:54
通用变频器分别由硬件过流保护和软件过流保护,我随便距离一个变频器设计定标方案,举例输出额定电流的两倍峰值为过流点,那么从硬件和软件方面是怎么判断出变频器输出过流的?硬件电路大概知道,电流检测电路
2024-02-25 20:40:01
变频器有一项自动稳压功能,作用是为了在输入电压有一定波动时稳定输出电压,除此之外还有色很么作用?但是为什么自动稳压功能只在VF控制时才有效,而不在再矢量控制时起作用?
2024-02-22 21:37:12
VC:有PG矢量控制SVC:无PG矢量控制TC:转矩控制调速比:电机额定50Hz,控制器能够保证0.05Hz都满转矩,可以说调速范围是1:1000变频器的主回路图输入电源,启动电阻,整流,制动单元,逆变,输出...
2021-09-03 06:51:27
针对变频器输出电流的检测分为硬件过流检测和软件过流检测,硬件过流检测是利用电流检测电路实现输出电流的检测,当输出电流超出整定时,电平翻转触发过流。软件过流的检测是什么原理,也是根据输出电流的检测判断的吗,是否要结合母线的电压波动,软件检测和硬件检测哪个响应更快?
2024-01-17 13:49:22
,如果在变频器和电动机之间有接触器或其他电器,则还应检查有关电器的接线端是否都已拧紧,以及触点的接触状况是否良好等。如果电动机侧三相电压平衡,则应了解跳闸时的工作频率:如工作频率较低,又未用矢量控制(或
2012-10-26 17:04:57
矢量控制方式——矢量控制,最简单的说,就是将交流电机调速通过一系列等效变换,等效成直流电机的调速特性,就这么简单,至于深入了解,那就得深入了解变频器的数学模型,电机学等学科。矢量控制原理是模仿
2021-06-28 08:26:48
矢量控制是怎样改善电机的输出转矩能力的? 1、转矩提升  此功能增加变频器的输出电压(主要是低频时),以补偿定子电阻上电压降引起的输出转矩损失,从而改善电机的输出转矩。 2 、改善电机低速输出转矩
2016-01-29 10:05:03
钢材锻造厂需求高额的电量消耗来满足生产,但是很多时候用电高峰和用电低峰的变化很大,所以采用高压变频器改造供电系统,然而变频器在配电室集中配电,使用控制箱在车间设定并监控变频器。因此通过模拟量给定值
2018-08-23 11:59:03
本文转自《东明电机》论坛,文中内容和版权皆为作者“kyhuang”所有。VF控制和矢量控制的一些区别我是做电机控制和变频器开发的一线人员,有过完整的针对三相异步电机和永磁同步电机变频器开发经历,产品
2017-06-16 16:43:35
的目的,另外,变频器还有很多的保护功能,如过流、过压、过载保护等等。随着工业自动化程度的不断提高,变频器也得到了非常广泛的应用。  二、变频器工作原理  可以这么简单理解: 变频器是把工频电源(50Hz
2023-03-15 14:27:09
什么是矢量控制时序?
2022-02-11 06:38:40
使用变频器控制的电机需要加热保护吗?
2023-12-15 07:18:44
使用变频器时不能使用漏电保护器的原因是什么? 变频器安装了漏电保护器后的怎么解决?
2021-03-11 06:31:32
上有点类似,SVPWM是一种逆变方法,而矢量控制是一种控制算法,是两个完全不同的东西 。  变频器的V/F控制与矢量控制?  U/f=C的正弦脉宽调制(SPWM)控制方式其特点是控制电路结构简单、成本
2023-03-28 17:44:11
的变化,需要泵机输出不同的流量。随着市场经济的发展和自动化,智能化程度的提高,采用高压变频器对泵类负载进行速度控制,不但对改进工艺、提高产品质量有好处,又是节能和设备经济运行的要求,是可持续发展
2019-05-15 10:57:16
如何控制三菱变频器FR-A800系列? 这篇文章引导我们一起了解。FR-A800系列变频器可选择V/F控制(初始设置),高级磁通矢量控制,实时无传感器控制,矢量控制,无PM传感器矢量控制等控制方法
2021-09-03 08:16:27
/CIMR-L等系列的变频器。安川变频器来到中国有20多年的历史,现在市场上主要使用的有以下系列:低压型号有:V1000:性能惊人! 使用简单的真正电流矢量控制小型变频器J1000:从小巧精致的变频器感受
2020-04-30 09:21:25
同时兼具高性能电流矢量变频器,控制和调节三相交流同步电机的速度和转矩,低速高转矩输出,具有良好的动态特性、超强的过载能力、增加了用户可编程功能及后台监控软件,通讯总线功能,支持多种 PG 卡等,组合
2015-08-27 10:57:45
永磁同步电机的矢量控制原理是什么?永磁同步电机的矢量控制进行坐标变换的原因是什么?
2021-10-14 06:21:27
在VF控制时,变频器以恒压频比输出,此时的电压电流的相位关系是什么样的,是根据负载的大小来确定的吗?负载越重,相位差越接近零,负载越轻,相位差越接近90度,当然空载最大。
矢量控制时电压电流的相位差
2024-02-08 15:05:17
短路保护是保证分断短路电流后设备无损。太专业了!(可以保护接地故障)
变频器为什么没有短路保护?成本问题?元件问题?
IGBT测试,电压很小,电流也很小,只能做为设备静态是保护;
过载:变频器可以
2023-11-22 06:09:26
各位大侠,大家都知道矢量控制就是对异步电机的激磁电流和力矩电流分别控制,使之具有直流电动的控制特性。但是具体是如何实现的呢?比如说由于电机的负载加重,需要增加电机的输出转矩,那么按照矢量控制的理论
2023-11-15 06:16:28
请问一下变频器电压空间矢量(SVPWM)的控制方式是什么?
2023-03-06 17:06:18
`赤峰远联钢厂高压变频器无线模拟量控制方案__分布式模拟量信号采集及开关量信号采集传输,无线通信距离方圆3公里! 一、需求分析  赤峰远联钢厂为了控制高额的电量消耗,采用高压变频器威廉希尔官方网站
改造其鼓风机
2014-04-23 14:05:49
`赤峰远联钢厂高压变频器无线模拟量控制方案__分布式模拟量信号采集及开关量信号采集传输,无线通信距离方圆3公里! 一、需求分析  赤峰远联钢厂为了控制高额的电量消耗,采用高压变频器威廉希尔官方网站
改造其鼓风机
2014-05-05 10:28:24
项目名称:通用矢量变频器项目介绍: 合作研发项目。该矢量变频器主控MCU采用英飞凌的16位单片机产品,利用芯片丰富的应用软件开发平台完成整个通用矢量变频器工程的代码编制,为了充分发挥芯片的性能采用
2018-12-06 09:50:45
TMS320LF2407A 矢量控制变频器的开发经验
2009-05-18 13:19:39
14 双PWM变频器整流控制策略的研究:针对变频器对电网造成的谐波污染及无功,给出了矢量控制的变频调速系统及直接转矩控制的变频调速系统不同的整流器控制策略. 结果表明,双PWM 
2009-05-31 12:36:00
17 随着高压电动机对调速性能、节能增效要求的增加,高压变频器得到了日益增长的需求,对其结构原理和变频调速算法的研究是当前电气传动领域的热点问题。本文对IOKV单元
2010-10-30 16:38:08
62 明电舍完美矢量控制变频器
2000 年明电舍就推出矢量控制威廉希尔官方网站
的VT230S 系列变频器(0.4-660KW),完美的矢量控制威廉希尔官方网站
、电流跟踪控制
2009-08-27 11:16:33
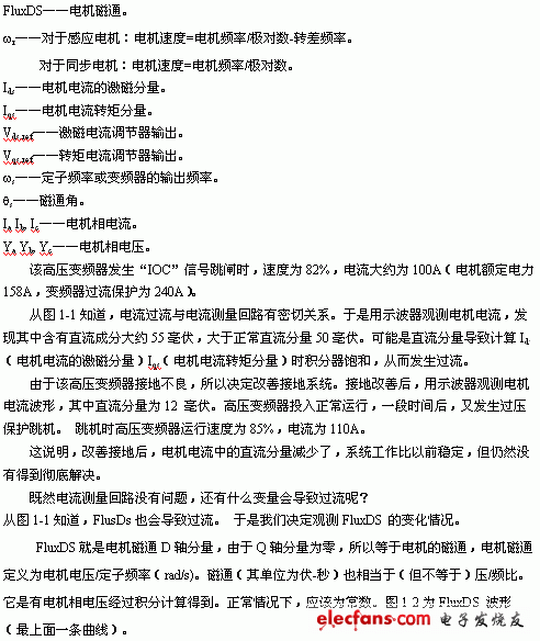
825 矢量控制变频器在混合动力电动汽车中的应用
 1、引言 
  混合动力电动汽车是指以蓄电池组作为动力源,用电动机和发动机驱动车轮行驶
2010-02-26 13:02:00
2140 
根据矢量控制的原理,以电机控制专用的芯片TMS320F240 为核心,设计、开发了一套基于矢量控制的变频调速系统。为此,对变频系统的硬件电路以及软件设计进行了分析,并且给出了试
2011-09-29 17:21:45
87 梅山铁矿2号主井提升机采用交-交变频矢量控制系统,为更好控制交-交变频器回路中不流经负载的无用电流,注重交-交变频系统的无环流保护方案,根据环电流的换向逻辑,通过逻辑参数分析和电流断续补偿,使主回路电流很小甚至断续时,系统都能正常工作。该无环流保护策略在梅山矿业公司2号主井矢量控制系统得到成功运用。
2015-12-24 17:57:39
10 基于DSP的模糊PID矢量控制变频器的研究-2010。
2016-04-01 17:27:24
33 基于SVPWM矢量控制变频仿真分析,下来看看
2016-04-13 15:42:35
15 模糊PID控制和空间矢量调制的通用变频器设计
2016-04-13 15:42:35
27 基于DSP变频调速系统的对称电压空间矢量控制
2016-04-15 18:29:16
6 基于DSP的SVPWM矢量控制变频调速系统的研究
2016-04-15 18:29:16
10 基于DSP的SVPWM矢量控制变频系统。
2016-04-15 18:29:16
14 基于DSP的全数字矢量控制SVPWM变频调速系统。
2016-04-18 09:47:49
5 基于DSP实现对称SVPWM矢量控制的变频调速系统。
2016-04-18 09:47:49
36 全数字矢量控制SVPWM的变频调速系统实现
2016-03-30 14:59:59
10 通用变频器矢量控制的基本原理
2017-01-21 12:00:29
5 浅谈变频器矢量变换控制的基本原理及应用
2017-01-21 11:54:39
8 通用变频器矢量控制与直接转矩控制特性比较
2017-01-21 11:54:39
2 大功率交-交变频调速及矢量控制威廉希尔官方网站
(第3版)
2017-02-15 17:28:10
0 本文档内容介绍了基于小型通用矢量控制变频器操作指南,其中包含了系统架构图及原理图。
2017-09-22 15:30:18
9 变频空调室外机矢量控制研究与仿真
2017-09-28 16:16:46
19 V5H 中压系列变频器是高性能矢量控制型变频器。产品采用了与目前国际最领先技 术完全同步的无速度传感器矢量控制威廉希尔官方网站
,不仅具有与国际高端变频器同样优异的控制性能,同时还结合中国的应用特点,进一步强化了产品的可靠性和环境的适应性以及客户化 和行业化的设计,能够更好地满足各种传动应用的需求。
2017-10-02 15:40:33
1 V6H 系列变频器是高性能矢量控制型和转矩控制型变频器。产品采用了与 目前国际领先威廉希尔官方网站
同步的无速度传感器矢量控制威廉希尔官方网站
和转矩控制威廉希尔官方网站
,不仅具有与国际高端变频器同样优异的控制性能,同时还结合中国
2017-10-02 15:46:17
3 本文主要介绍了深圳市英威腾电气股份有限公司研发的高压变频器(矢量型)在煤矿皮带机上的实际应用情况。该项目采用两台矢量型高压变频器拖动两台电机同时运行的方案。现场实际应用表明,此方案下,各电机实时转速相等,电流一致性较好,满足皮带运行工况要求。
2017-10-09 17:22:19
6 高性能矢量控制samco-svc06系列变频器是为变速驱动感应电机的装置。由于内置了微处理器,故具备各种功能,操作也十分简便。
2017-10-11 15:17:06
6 高性能矢量控制samco-vm06变频器是为变速驱动感应电机的装置。由于内置了微处理器,故具备各种功能,操作也十分简便。
2017-10-11 15:25:07
28 ME500系列高性能矢量变频器不仅具有典型V/F控制威廉希尔官方网站
、无速度传感器矢量控制威廉希尔官方网站
、闭环矢量控制和转矩控制威廉希尔官方网站
,还采用了同步开环矢量控制威廉希尔官方网站
、同步闭环矢量控制威廉希尔官方网站
,并结合了国内的应用特点,进一步强化
2017-10-27 15:03:09
4 变频器主要作用通过改变电机工作电源频率方式来控制交流电动机的电力控制设备,而对于变频器的种类大家知道吗?变频器有矢量专用变频器和通用变频器两种,而对于这两种的区别有哪些呢?今天变频器厂家就详细的介绍一下:
2018-12-19 15:14:03
9371 级联高压变频器广泛应用于大功率风机、泵类的起动与变频调速,且节能效果明显。然而为了满足高性能的调速需要,具有优良控制性能的矢量控制级联高压变频调速系统的理论和应用威廉希尔官方网站
研究逐渐成为广泛关注的热点
2019-01-11 14:48:44
1496 
本文档的主要内容详细介绍的是TD3000高性能矢量控制变频器的用户手册免费下载。
2019-10-11 08:00:00
10 变频器提供的控制方式有v/f控制、矢量控制、力矩控制。v/f控制中有线性v/f控制、抛物线特性v/f控制。将变频器参数p1300设为0,变频器工作于线性v/f控制方式,将使调速时的磁通与励磁电流基本不变。适用于工作转速不在低频段的一般恒转矩调速对象。
2020-07-29 09:59:55
3986 采用矢量控制方式的通用变频器不仅可在调速范围上与直流电动机相匹配,而且可以控制异步电动机产生的转矩。由于矢量控制方式所依据的是准确的被控异步电动机的参数,有的通用变频器在使用时需要准确地输入
2020-08-09 17:55:00
4474 采用矢量控制方式的通用变频器不仅可在调速范围上与直流电动机相匹配,而且可以控制异步电动机产生的转矩。由于矢量控制方式所依据的是准确的被控异步电动机的参数,有的通用变频器在使用时需要准确地输入
2020-08-09 14:15:00
5706 变频器有通用型变频器和矢量型变频器两种,不过这两种变频器虽然都可以使用,但是这两种变频器还是有区别的,看了下面的分析就明白矢量变频器为什么价格比通用变频器价格高了。
2021-01-05 15:19:29
30340 围绕变频器的四种控制方式即V/f恒定控制、转差频率控制、矢量控制、直接转矩控制展开介绍。
2022-03-11 11:20:17
9306 
安川变频器V1000小型矢量控制威廉希尔官方网站
手册
2022-01-17 14:00:14
8 高性能矢量控制变频器使用说明书
2022-01-18 09:46:41
8 AN3165_数字变频器和双磁场矢量控制算法集成应用手册
2022-11-21 08:11:45
0 变频器是电机驱动控制常用的设备,可以通过改变电压和频率来控制电机的运行。变频器的控制方式可以分为矢量控制和标量控制两种方式。
  标量控制是变频器控制电机运行的一种基本方式。在标量控制
2023-03-28 16:02:57
2495 目标:通过电机端安装的增量式编码器,实现Siemens 1500PLC速度的监控,同时,信号接入安川变频器实现有编码器矢量控制。电气原理图其中L+为24V直流电源正极,M为地线,同时给编码器和PLC
2023-04-07 11:12:31
1 的作用时间,又可以形成各种PWM波,达到各种不同的控制目的。例如形成开关次数最少的PWM波以减少开关损耗。目前在变频器中实际应用的矢量控制方式主要有基于转差频率控制的矢量控制方式和无速度传感器的矢量控制方式两种。
2023-07-04 17:03:36
1471 DL300系列变频器,是一款体积超小、美观耐用且性能优异的开环矢量型变频器。全面继承我司高端变频器的控制算法,支持异步电机的V/F、开环矢量控制,永磁同步电机开环矢量控制,频率输出最高1000Hz,轻松应对雕铣机主轴的工艺要求。
2023-07-27 11:49:03
275 
 矢量专用变频器是一种专门设计用于驱动感应电动机的变频器。感应电动机是目前工业中广泛使用的一种电动机类型。矢量专用变频器能够实现对感应电动机的矢量控制,从而提供更精确和稳定的电机控制。通用变频器则是一种可以适用
2024-02-04 11:35:47
513  
                     
                
评论