电源故障暂保护与死保护电路
2010-03-07 10:56:07
523 
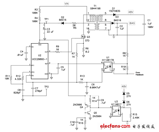
您曾经是否需要过一款简单、低成本的锁存电路?您可以通过选择电阻器值建立 SCR 的保持电流。为了让锁存电路在触发以后仍然保持开启,两个基极发射极结点必须要有足够的电压(~0.
2011-11-24 11:20:40
1193 
锁存器作用:可以把数据输入端与输出端进行隔离或连接。74HC573锁存器原理图见文末。图中:锁存器2-9脚为数据输入端,连接单片机数据输出引脚;12-19脚为数据输出端。GND接地,Vcc接正极
2021-11-23 06:58:06
①简介74HC573是一种八进制3态非反转透明锁存器。它是高性能硅门COMS器件。②管脚定义和说明OELEGNDVCC1D-8D1Q-8Q使能端锁存控制端地电源数据输入端数据输出端③真值表(L表示
2021-11-22 06:58:35
74LS373_锁存器 英文资料,暂时还没发现有中文资料,如果有会及时发给大家
2013-07-22 13:03:43
求高人指点:简易电子锁(二)功能要求如下:插入电子“钥匙”后“锁”打开(LED灯亮),钥匙拔出或插入的钥匙不对锁关闭。另外要有一定的防“试开”难度。(注:电子钥匙是有源电子电路)
2015-11-22 17:17:31
您曾经是否需要过一款简单、低成本的锁存电路?图1显示的就是这样一款电路,它只需几元钱的组件便可以提供电源故障保护,基本上是一个可控硅整流器(SCR),结合了一些离散组件。两个晶体管正常情况下为关闭
2019-05-13 14:11:53
说明rs锁存器的思想来源,或者说怎么想起来,求具体过程,即一步一步的过程
2013-10-13 09:38:12
请问,锁存器的工作原理是什么?
2013-10-15 19:35:26
,数据信号后到。在某些运算器电路中有时采用锁存器作为数据暂存器。缺点:时序分析较困难。不要锁存器的原因有二:1、锁存器容易产生毛刺,2、锁存器在ASIC设计中应该说比ff要简单,但是在FPGA的资源中
2011-10-09 16:19:46
锁存器的工作原理是什么?锁存器的动态特性及其应用有哪些?触发器的工作原理是什么?触发器的电路结构是如何构成的?
2021-11-03 06:48:50
锁存器和触发器1.什么情况要用到锁存器?状态不能保持?现在的单片机状态都是可以保持的吧2.看到很多产品用施密特触发器作为门极驱动器(栅极驱动器),是隔离的作用还是其他?这种触发器和专用的门极驱动器有哪些异同
2022-03-10 17:52:14
数码管的动态显示截取了部分程序,使用了74hc573锁存器,但是我觉得去掉锁存器程序照样可以执行,那么这里使用锁存器的意义是什么呢?还是说只是用一下没有什么特殊的含义? for( i=0; i
2013-03-11 16:59:52
数码管的动态显示截取了部分程序,使用了74hc573锁存器,但是我觉得去掉锁存器程序照样可以执行,那么这里使用锁存器的意义是什么呢?还是说只是用一下没有什么特殊的含义?
for( i=0
2023-10-26 07:18:07
的处理时间,消耗了处理器的处理能力,还浪费了处理器的功耗。 锁存器的使用可以大大的缓解处理器在这方面的压力。当处理器把数据传输到锁存器并将其锁存后,锁存器的输出引脚便会一直保持数据状态直到下一次锁存
2011-03-26 20:41:22
时,三态门导通 § /OE无效时,三态门高阻(任何数据或信息都不能通过)○ /LE为数据输入锁存信号 § /LE有效时(低电平),数据锁存在锁存器内 § /LE无效时(高电平),输入数据直通到锁存器输出端(下图绿色部分)• 当单片机与锁存器构成总线扩展电路时:○ AL.
2021-12-13 08:23:27
前言在学习了基本锁存器原理后,剩下就是对各个外设以及对单片机寄存器的相关学习,如果没有看过之前对锁存器原理的讲解的同学,可以回看一下。蓝桥杯基础教程之锁存器操作(非常重要!)学习蓝桥杯必看
2021-12-03 08:05:27
合:数据有效迟后于时钟信号有效。这意味着时钟信号先到,数据信号后到。在某些运算器电路中有时采用锁存器作为数据暂存器。缺点:时序分析较困难。不要锁存器的原因有二:1、锁存器容易产生毛刺,2、锁存器在
2019-04-23 03:35:28
就达到了最大负荷电流。当我在锁存脚和5V之间加入一个3K电阻的时候,ad790和电源电流都正常了。
可问题是,我见到过一个实际的电路,它确实是直接将5V接到了锁存脚,而且我也测试过,它并没用我这种温
2023-11-20 06:41:47
FS177 FS177Y 单霍尔效应锁存器芯片
特征
宽工作电压范围: 3.0V至20V
最大输出汇电流50 mA
开放集电器预驱动器
电源反向极性保护
内部拉高预驱动器
可在
2023-08-22 14:18:01
特征
宽工作电压范围: 3.0V至28V
最大输出汇电流50 mA
开放集电器预驱动器
电源反向极性保护
可用在SIP-3L包
一般说明
FS41是一个集成的霍尔效应锁存传感器,设计用于无刷直流电机
2023-12-20 16:20:31
未知未能而求知求能谓之学;已知已能而行之不已谓之习;温故而知新;故写而记之;锁存器74HC373:在学习和使用过程中,一般将OC直接接地,当LE为高时,此时将锁存器引脚打开;当LE为低时,此时将锁存器引脚关闭;其他引脚正常连接;//写该文章仅仅只为将学过的知识学之,习之。...
2021-12-06 07:24:22
引起,并非真正的低电平,宽度约为1-2us,可以被RS锁存器识别并锁存,造成错误的输出指示,引起混淆。想请教各位大神,如何通过简单的硬件电路,实现对于输入端S上低电平毛刺干扰的滤除,最后达到图中排除干扰
2018-09-12 06:45:43
STR-F6656系列开关电源混合厚膜集成电路,其内部包括启动电路(START)、振荡电路(OSC)、锁存器(LATCH)、驱动电路、开关调整管、以及过流保护电路(OCP)、过压保护电路(OVP)、过热保护电路(TSD)等。
2021-05-10 06:46:44
做同步十进制计数器时怎么锁存现有的结果,让下一个同步信号来的时候继续在原有结果上继续加1?谢谢
2012-09-19 20:13:30
画图要用到SR锁存器,在库里怎么找呢?知道的指导下,谢谢!
2008-11-03 19:10:39
数电分析,电平从高到低再到高的过程,sr锁存器是如何消除脉冲抖动的?
2023-04-26 11:00:13
一款简单、低成本的锁存电路?图 1 显示的就是这样一款电路,它只需几元钱的组件便可以提供电源故障保护,基本上是一个可控硅整流器 (SCR),结合了一些离散组件。两个晶体管正常情况下为关闭状态。若想开启锁
2011-12-13 09:36:29
..................................................................... 73电源设计经验谈38:使用简易锁存电路保护电源
2017-04-11 15:51:54
。由引可见,实现“保持不变”的关键在于D寄存器。众所周知,组合逻辑代码是没有D寄存器的,那么它又是如何实现保持不变呢?这个就会用到锁存器了。 上图左边是组合逻辑代码,右边是其电路。为了让信号b保持不变
2020-03-02 00:25:31
结果。其实寄存器就是一种常用的时序逻辑电路,但这种时序逻辑电路只包含存储电路。寄存器的存储电路是由锁存器或触发器构成的,因为一个锁存器或触发器能存储1位二进制数,所以由N个锁存器或触发器可以构成N位
2018-10-27 22:38:21
小弟初学单片机,现在学到数码管显示,但是买的板子上没有锁存器,和教程不配,看的是郭老师的教学视频,求解怎么不用锁存器实现数码管显示,不用考虑IO口浪费,真心想学,真心求解,原理图在附件
2013-04-25 00:51:22
光立方必须是74ALS573这种锁存器吗?我现在有这种74hc373d的锁存器能用吗?
2013-11-22 00:18:53
本帖最后由 xvjiamin 于 2021-9-26 20:46 编辑
如图,在编写TDC延时链的时候,结果通过D触发器做锁存。但是出现了红色的不定态,这是为什么?该怎么解决呢?可以看到,信号
2021-09-26 20:46:03
哪位高手可以详细讲解下段锁存和位锁存的原理和用法?!!!!!!{:23:}
2013-04-26 21:43:16
经常看到各种写HDL代码时说要避免生成锁存器,但是在某些情况,我不关心那种情况即使它生成了锁存器,对我的工程实现也没有什么影响啊,想请教下各位大神,既然这样,为什么还要避免生成锁存器(if和case
2018-01-08 23:54:39
逻辑可构成时序逻辑电路,简称时序电路。现在讨论实现存储功能的两种逻辑单元电路,即锁存器和触发器。双稳态:电子电路中。其双稳态电路的特点是:在没有外来触发信号的作用下,电路始终处于原来的稳定状态。在外
2016-05-21 06:50:08
HX6573霍尔效应传感器是一种更大的输出负载容量和最具竞争力的锁存霍尔集成电路。该装置还具有宽的工作电压范围和温度范围。高灵敏度霍尔-E 适用范围广,适用范围广。HX6573芯片包括:电压调节器
2020-06-20 09:37:43
如何利用74LS373锁存器对LED进行控制呢?如何利用74LS373锁存器对数码管进行控制呢?
2022-01-18 07:20:46
目前正在做的程序,波形数据在while外完全正常,但是一旦进入控制的while循环中,加示波器检测就不能得到图像,个人怀疑是循环掉了数据,请问各位如何在while循环中实现数据锁存功能?
2015-07-07 09:53:31
你好什么是FPGA IO引脚的扇出....我正在使用LVTTL 3.3信号电平...我想将FPGA连接到比较器的锁存信号....我有32个比较器需要从FPGA给出锁存信号....问候,维诺德
2020-06-02 14:22:53
锁住,输入信号不起作用。锁存器也称为透明锁存器,指的是不锁存时输出对于输入是透明的。应用场合:数据有效迟后于时钟信号有效。这意味着时钟信号先到,数据信号后到。在某些运算器电路中有时采用锁存器作为数据
2018-07-03 11:50:27
`请问锁存器下面3个针脚怎么接线?`
2014-12-28 15:45:25
位锁存和段锁存的区别是什么怎么用
2014-03-01 10:49:27
跪求一个不用锁存器,但是可以让数码管从000跳动到999的范例程序,洒家怎么都想不通,跪求啊~我可以写出带锁存器的可是写不出不带锁存器的程序,求各位帮帮忙啊~
2012-12-28 02:50:23
晶体管,门电路,锁存器,触发器的理解
2021-01-12 07:55:02
更好的了解电源设计。每更新一期,这里将会同步添加目录。掌握电源设计技巧,我们已经准备好了,你准备好了吗?1.如何使用简易锁存电路保护电源2.如何驾驭噪声电源3.并联阻抗和串联阻抗转换4.基于非隔离式
2011-12-13 09:54:15
就用C语言编程的锁存器数字时钟程序
2016-10-10 21:32:40
电路完美结合;7. 抗物理压力能力强器件概述:SEC的SS539双极锁存型霍尔效应IC内部采用Bipolar工艺,该器件集成了电压调节器、反向电压保护二极管、带动态偏移消除系统的霍尔传感器、温度补偿
2013-05-16 15:26:00
由与非门构成的555定时器触发锁存电路解析
2021-04-07 06:20:04
触发器:能够存储一位二值信号的基本单元电路统称为“触发器”。锁存器:一位触发器只能传送或存储一位数据,而在实际工作中往往希望一次传送或存储多位数据。为此可把多个触发器的时钟输入端CP连接起来,用一个
2018-09-11 08:14:45
锁存器就是把当前的状态锁存起来,使CPU送出的数据在接口电路的输出端保持一段时间锁存后状态不再发生变化,直到解除锁定。还有些芯片具有锁存器,比如芯片74LS244就具有锁存的功能,它可以通过把一个
2022-03-01 07:00:42
嗨,我们可以通过固件提供锁存吗?我们怎样才能做到呢?
2019-09-06 10:10:33
描述 这些霍尔效应锁存是在各种温度下都极其稳定和具备抗压特性的传感器 IC,尤其适用于温度最高达 150°C 的作业。全新的施密特触发器电路通过补偿霍尔效应中的温度变化,保持操作点和释放点对称
2018-11-13 10:56:08
预放大锁存比较器是什么工作原理?运放锁存器的电路结构分析如何使用Spectre预放大锁存比较器进行仿真?
2021-04-08 06:56:02
简易电冰箱保护器
此电路主要用于延时保护,避免因压缩机频繁启动,而压力又未达到平衡
2007-12-19 20:29:16
690 
简易过流保护充电器电路
2008-11-02 11:29:01
2777 
简易超电压保护电路图
2009-04-18 11:48:42
1524 
压敏电阻简易过压保护电路图
2009-05-06 14:18:40
3443 
简易冰箱保护器电路图
2009-05-23 13:09:44
724 
简易可行的保护电源
摘要:列举了3个变电站的事故实例,都是由于直流电源不可靠,导致继电保护失灵,造成停电范围
2009-07-08 11:17:05
296
黑白电视机简易保护器电路图
2009-07-29 08:36:09
869 
家用电器简易过压保护器电路图
2009-07-29 08:39:27
2197 
简易型电冰箱保护器电路图
2009-07-29 08:46:36
1716 
电源断电简易控制电路
2009-09-12 12:47:19
1147 
設計時需要過一款簡單、低成本的閂鎖電路 (latch circuit) ?圖一顯示的就是這樣一款電路,基本上是一個可控矽整流器(SCR),結合了一些離散組件,只需低成本的元件便可以提供電源故障
2013-01-10 15:46:35
55 简易带过流保护直流电机电源设计
2017-03-04 17:51:11
19 您曾经是否需要过一款简单、低成本的锁存电路?图 1 显示的就是这样一款电路,它只需几元钱的组件便可以提供电源故障保护,基本上是一个可控硅整流器 (SCR),结合了一些离散组件。两个晶体管正常
2019-09-15 17:56:00
1210 
曾经是否需要过一款简单、低成本的 锁存电路 ?图1显示的就是这样一款电路,它只需几元钱的组件便可以提供电源故障保护,基本上是一个 可控硅整流器 ( SCR ),结合了一些离散组件。两个晶体管正常
2017-12-08 11:27:17
6 电源设计小贴士38:使用简易锁存电路保护电源
2018-08-10 00:03:00
4147 您曾经是否需要过一款简单、低成本的锁存电路?图 1 显示的就是这样一款电路,它只需几元钱的组件便可以提供电源故障保护,基本上是一个可控硅整流器 (SCR),结合了一些离散组件。
2024-01-24 18:26:11
542 
评论