德州仪器总裁兼首席执行官Rich Templeton表示:“创新促使德州仪器成功开发出有助于塑造未来电子产品的模拟和嵌入式威廉希尔官方网站
。
2013-02-22 09:09:56
868 本文首先对PMU 进行了简单的介绍,有助于读者理解PMU 的基本功能和选择方法。其次主要讲述LP3925数据手册中的一些不易理解的部分,比如多功能输入输出口的设置等,有助于读者更好地理解LP3925 的灵活性和可配置性,加深对LP3925 的理解。
2013-05-02 18:57:03
3493 
德州仪器日前宣布,胡煜华(Sandy Hu)女士当选为德州仪器公司副总裁,并继续担任德州仪器中国区总裁。
2018-08-17 11:38:27
8887 电子发烧友网报道(文/李弯弯)当地时间周二,模拟芯片巨头德州仪器(TI)公布了2023年第四季度财报。财报显示,随着汽车芯片库存增加,且汽车行业需求初步显露疲弱迹象,德州仪器上一季度财报表
2024-01-25 09:03:22
5709 
电子发烧友网讯【原创/莫延芬】:2012年9月17日,美国德州仪器公司(TI)威廉希尔官方网站
研讨会(TI Tech Day)在广东深圳华侨城洲际大酒店成功盛大举行。正如德州仪器中国区董事总经理胡煜华女
2012-09-18 00:55:12
5628 TI工程师,您好!在28377的电机开发套件中,使用PWM5A为ADC转换器amc1204提供时钟信号。但是因为我们需要控制4台电机已经没有多余的PWM口了,请问28377还有哪个管脚能提供时钟信号
2020-07-23 10:55:33
AMC1204 20-MHz, Second-Order, Isolated Delta-Sigma Modulator for Current-Shunt Measurement datasheet (Rev. E)
2022-11-04 17:22:44
EVAL MODULE FOR AMC1204
2023-03-30 11:46:22
TI工程师:您好!1、请教在TI推出的 Δ-Σ 调制器如AMC1204,AMC1304等时钟信号都需要外部输入,多占用DSP一个管脚。请问为什么不像AMC1203或者ADI的AD7400A那样,芯片
2020-05-20 11:07:43
德州仪器(TI)模拟开关资料
2012-12-20 13:20:28
德州仪器ADS1298 8通道芯片怎么级联成32通道,以及相应的PCB画法,有人做过类似的东西吗?谢谢
2019-04-10 10:28:10
德州仪器 (TI) 为汽车、工业和消费类应用中所使用的专有应用和标准无线应用提供各种经济实用的低功耗蓝牙解决方案。其中包括适用于2.4GHz 频段的射频收发器、射频发送器、射频前端和片上系统以及各种
2017-03-07 13:28:41
`德州仪器 (TI) 为汽车、工业和消费类应用中所使用的专有应用和标准无线应用提供各种经济实用的低功耗蓝牙解决方案。其中包括适用于2.4GHz 频段的射频收发器、射频发送器、射频前端和片上系统以及
2017-03-02 15:50:35
德州仪器dsp芯片,在汽车电子的高级辅助驾驶系统ADAS中,有一项被称为环视系统的ECU,可以大大增加车辆的智能性和安全性,目前在这方面德州仪器有支持具有各种分辨率的低延迟汽车环视解决方案。加之他们
2021-07-28 08:30:22
Arduino开源项目自2005年实施以后人气越来越旺盛.它可以制作小至环境传感器大至机器人的各种设备.现在Arduino即将变得更为强大,因为德州仪器即将向它提供支持.这家美国科技巨头宣布与源自
2013-10-07 23:03:05
德州仪器推荐使用的元器件
2013-09-03 21:18:24
随着电子电路越来越小型,它们的组件越来越智能,并能更加快速地处理更多信息– 因此,在通常情况下,它们所需的芯片也前所未有地减少。多年以来“小型”一直是关键的半导体趋势。德州仪器拥有的多款微型器件可帮您克服各式应用中的设计难题。以下列出转向小型器件的五大理由。德州仪器LOGO
2019-07-29 08:28:10
德州仪器高性能单片机和模拟器件在高校中的应用(英文版)
2014-03-19 19:47:22
德州仪器高性能单片机和模拟器件在高校中的应用-培训
2015-08-13 16:19:43
德州仪器(TI)推出新一代KeyStone II架构
2021-05-19 06:23:29
Imagination全新BXS GPU助力德州仪器汽车处理器系列产品实现先进图形处理功能
2020-12-16 07:04:43
德州仪器高性能模拟器件在高校中的应用及选型指南链接: http://pan.baidu.com/s/1jG7vIKY 密码: cjvf
2015-07-27 22:38:23
现货NXP: BLF7G20LS-250P,Freescale: P408ESSE1PNB, Xilinx : XC7K160T-2FFG676ITI(德州仪器) : ADS58C23IPFP
2013-05-11 22:02:18
本帖最后由 一只耳朵怪 于 2018-5-25 14:45 编辑
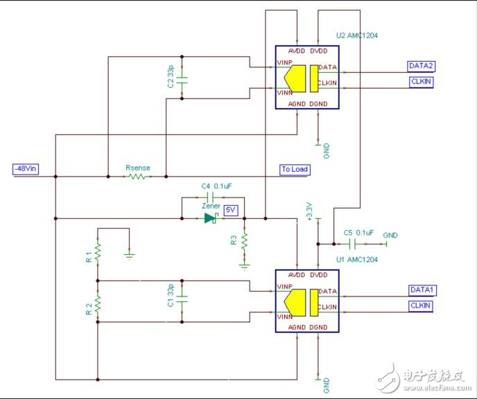
现准备用TMS570LS3137做电机控制芯片,用AMC1204隔离采样直流母线电压,请问AMC1204的数字输出端口
2018-05-25 06:58:51
德州仪器,IGBT最大做到多少功率,官网看到那些都是很小电流的
2019-04-01 14:46:49
谁手头有这本书出手:2013_德州仪器高性能模拟器件高校应用指南。。。我要。。。纸质稿。。谢谢啦
2015-09-17 15:33:39
选择合适的德州仪器 (TI) 信号开关
2018-07-01 23:08:57
型号:AMC1204BDWV封装: SOIC-8品牌:TI(德州仪器)描述:1 位 20MHz 二阶隔离式 Δ-Σ 调制器 8-SOIC -40 to 125包装方式:64个/托盘商品目录:ADC/DAC-专用型
2023-01-31 10:17:37
德州仪器(Texas Instruments),简称TI,是全球领先的半导体公司,为信号处理提供创新的数字信号处理(DSP)及模拟器件威廉希尔官方网站
。除半导体业务外,还提供包括教学产品和数字光源处理解决方
2010-03-13 14:33:31
45 TI(德州仪器)2009 汽车电子选择指南 Automotive Selection Guide
Texas Instruments Commitment to AutomotiveTexas Instru
2010-05-18 01:12:21
23 德州仪器DSP选型指南
2010-07-19 15:17:10
46 德州仪器针对HDMI与DisplayPort推出高灵活、八通道ESD解决方案
德州仪器 (TI) 宣布推出一款高可靠静电放电 (ESD) 解决方案,可针对八个高速差动线路提供系
2008-08-05 09:35:43
534 德州仪器全新6 核DSP力助Dapco工业公司
日前,德州仪器 (TI) 宣布,Dapco 工业有限公司 (Dapco Industries, Inc.) 将选用全新 TMS320C6472 数字信号处理器 (DSP) 为Dapco 无损测试 (NDT)
2009-11-06 16:22:09
408 德州仪器处理器(TI)详细资料
众所周知,智能手机CUP生产商有intel/samsung/德州仪器,下面我就简单分析下德州仪器一系列处理器,方便大家对智
2010-01-28 17:15:21
1013 德州仪器展示裸眼3D显示设备
据报道,德州仪器近日在MWC 2010大会上展示了一款平板机大小的手持设备,该设备最令人关注的就是它配备了3D显示屏,但不需要再佩戴
2010-02-23 10:28:33
865 传德州仪器接管中芯国际放弃的成都芯片厂
据路透社报道,中芯国际正计划放弃其在成都的200mm晶圆厂管理权,并与德州仪器商谈接管该工厂运营事
2010-03-30 10:12:53
731 德州仪器上市HDMI接口用辅助等多种芯片
美国德州仪器(Texas InstrumentsIncorporated)上市了新款辅助芯片“TPD12S015”,集成了构筑HDMI接口
2010-03-30 10:30:21
1804 
德州仪器针对心电图和脑电图应用推出高集成度模拟前端芯片
德州仪器(TI)于北京国际大厦宣布推出高集成度的模拟前端(AFE)芯
2010-04-09 10:05:56
1256 
德州仪器(TI)是世界上最大的半导体公司之一。我们始终致力于提供创新半导体威廉希尔官方网站
,帮助我们的客户开发世界最先进的电子产品
2011-04-30 15:40:38
73 德州仪器(TI)宣布推出一款隔离式放大器及一款△∑型调制器,可为电机控制与绿色能源应用实现业界最佳的分流电流测量。该AMC1200隔离式放大器与AMC1204 △∑型调制器可帮助设计人员提
2011-07-19 09:07:32
3089 日前,德州仪器 (TI) 宣布推出PowerLab 参考设计库,汇集了业界经过测试的、最广泛的电源管理参考设计。该 PowerLab 参考设计库内含300多款电源管理参考设计
2011-10-12 09:13:11
854 德州仪器(TI)是全球领先的数字信号处理与模拟威廉希尔官方网站
半导体供应商,德州仪器(TI)亦是推动因特网时代不断发展的半导体引擎。
2011-12-12 16:25:04
1513 LED 参考设计指南是您重要的参考工具书,能够充分满足您的各种照明设计需求。希望获得全新低成本创新型 LED 照明解决方案的客户可充分受益于德州仪器(TI) 种类繁多的产品系列,如
2011-12-30 15:41:32
0 Eric Biscondi 德州仪器系统与架构经理 Tom Flanagan 德州仪器威廉希尔官方网站
战略总监 Frank Fruth 德州仪器软件开发总监 Zhihong Lin 德州仪器战略市场营销经理 Filip Moerman 德州仪器通信基础设施及多内
2012-05-07 08:39:13
849 
德州仪器车用感测器解决方案(车用液压阀)。液压阀指示流动的液体介质,通常油从其到其输出埠的输入埠。油流的方向是由线轴,由线性力电机驱动的位置决定的。
2012-05-17 15:46:38
915 
德州仪器Piccolo系列32位单片机选型
2012-08-08 16:24:35
58 德州仪器周二发布了最新的第三季度营收和利润预期,调整后的预期比早前预期的区间有所收窄,但仍好于分析师平均预期区间的下限。德州仪器在一份公告中称,公司第三季度营收预
2012-09-12 14:02:49
404 时钟及定时指南-德州仪器
2013-03-19 15:19:49
36 德州仪器,个人收集整理了很久的资料,大家根据自己情况,有选择性的下载吧~
2015-10-27 14:04:02
0 德州仪器高性能模拟器件在高校中的应用及选型指南V2.0,感兴趣的小伙伴们可以瞧一瞧。
2016-11-18 16:53:48
70 德州仪器高性能模拟器件高校选型指南之数据转换器
2016-12-28 11:17:18
0 德州仪器高性能模拟器件高校选型指南之电源
2016-12-28 11:17:18
0 德州仪器高性能模拟器件高校选型指南之运算放大器
2016-12-28 11:17:18
0 德州仪器.郑可忠《物联网的无线连接》
2017-01-11 12:47:03
30 德州仪器公司(TI)逻辑产品选择指南
2022-07-08 14:52:46
47 继小米与大唐开发松果处理器后,魅族又要与德州仪器联手研发cpu!魅族要与德州仪器联姻,联发科君说魅妹不是说好做彼此的天使么?
2017-04-17 10:55:40
2223 德州仪器高性能模拟器件高校应用指南,电源。
2017-07-30 14:03:13
73 本文档中介绍了德州仪器(TI)的汽车电子研究。
2017-09-08 16:42:02
6 德州仪器公司(TI)电源电路选择指南
2017-09-15 14:46:49
11 德州仪器_Cortex_M4核的竞争关键是软件
2017-09-26 08:31:26
4 德州仪器公司(TI)最新DSP选型指南
2017-10-23 15:43:21
66 德州仪器嵌入式医学影像处理器
2017-10-27 10:08:01
26 德州仪器之Linux的PSP数据表OMAP35x
2017-10-27 10:18:52
7 德州仪器最近发布的新产品却要反其道而行之。这套汽车大灯系统使用了德州仪器的数字照明处理威廉希尔官方网站
,它可以通过超过100万个可寻址像素点来对光束进行精准控制。
2018-04-25 10:03:00
1022 e络盟推出两款德州仪器参考设计,为Xilinx® Zynq® UltraScale+ MPSoC系列产品的客户提供支持,让他们可以更轻松地运用这些设备开发电源解决方案,加速其创新应用开发。
2018-05-17 10:44:00
1327 AMC1204和AMC1204B是L位数字输出,隔离Δ∑(AE)调制器,可在上T0 20MHz时钟。调制器输出的数字隔离由高度抗磁干扰的二氧化硅(Si02)势垒提供。该屏障已被认证,以提供
2018-05-25 17:02:24
4 该用户指南描述了AMC1204EVM的特性、操作和使用。AMC1204EVM是为原型设计和评估而设计的。包括完整的电路描述、原理图和材料清单。
2018-05-28 10:50:43
16 喜欢短信发送吗?德州仪器向当今的创新者们致敬:工程师们!
2018-06-13 03:54:00
2627 在2011 ARM Techcon上,来自的德州仪器的产品经理为我们详细介绍了德州仪器的OMAP4系列芯片。
2018-06-26 11:14:00
4526 德州仪器 公司(Texas Instruments,TI)于1年前发布了一款单芯片毫米波雷达方案。
2018-06-28 09:30:00
4435 德州仪器DLP® 产品 - 发动显示威廉希尔官方网站
创新
2018-08-13 02:30:00
3319 德州仪器希望进入任何与模拟原件相关的领域——不管有没有用到德州仪器的MCU、处理器和DSP。
2019-11-26 14:36:31
1052 德州仪器推出旗下第一款DLP前照灯系统,这套汽车大灯系统使用了德州仪器的数字照明处理威廉希尔官方网站
,它可以通过超过100万个像素点来对光束进行精准控制。
2019-11-27 15:30:34
809 自从淡出手机芯片市场之后,德州仪器的名号逐渐变得鲜为大众所知,但其实我们每一次打电话、上网、拍照等活动背后,都可能在与其制造的...
2020-12-15 00:09:07
344 德州仪器高性能模拟器件高校应用指南手册免费下载。
2021-05-31 11:39:48
101 聚焦储能新需求,德州仪器芯科技助力中国新基建
2022-10-28 12:00:15
0 采用德州仪器DLP 威廉希尔官方网站
设计裸眼3D显示应用
2022-10-28 12:00:20
0 高速放大器设计三大常见问题,德州仪器帮您攻克!
2022-10-31 08:23:19
0 如何快速设计脉搏血氧仪?德州仪器来支招!
2022-10-31 08:23:24
6 德州仪器运动相机和手持云台解决方案
2022-10-31 08:23:29
1 如何快速设计红外体温检测仪?德州仪器为你支招!
2022-10-31 08:23:33
0 德州仪器助力比特币矿机电源
2022-11-01 08:26:39
0 德州仪器参考设计推动汽车设计流程
2022-11-04 09:51:52
0 德州仪器汽车应用参考设计精选
2022-11-07 08:07:24
1 近日,由全球电子威廉希尔官方网站
领域知名媒体集团 ASPENCORE 主办的 2022 全球电子成就奖 (WEAA) 颁奖典礼在深圳隆重举行。德州仪器荣获年度创新产品奖和年度最佳设计团队两项大奖。德州仪器中国
2022-11-12 14:09:08
1645 德州仪器 (TI) 宽带隙解决方案
2022-12-29 10:02:45
484 
第六届 进博会 To 每一位热爱科技的有“芯”人: 作为进博会的“老朋友”,德州仪器即将正式启动进博“三连刷”!请锁定德州仪器展位,让我们一起开启沉浸式“芯”旅程吧! 时间:2023 年 11
2023-11-05 13:02:11
316 进博会进入第二天 德州仪器展位持续精彩纷呈 三度参展,依旧全“芯”全意助力客户创新 快快准备好 继续我们的科技“芯”旅程! 行业媒体齐聚 共谈科技真知灼见 德州仪器与行业媒体相约进博,共聚一堂
2023-11-07 09:15:27
328 
进博会进入第三天 德州仪器展区科技精彩持续放送 让我们一起携手走进可再生能源展区 共同探索德州仪器如何以“芯”科技 助力数字化创新,共赴高质量发展 丰富的可再生能源威廉希尔官方网站
与应用展示 沉浸
2023-11-08 09:18:45
289 
机器人的应用范围正在从工业领域拓展到千行百业。展望未来,机器人将继续影响人类在工作、家庭和日常生活中的体验。在德州仪器的机器人展区,我们展示了德州仪器丰富的模拟和嵌入式处理产品、威廉希尔官方网站
与专业知识,与各位一同见证德州仪器如何用“芯”助力客户设计智能、安全的机器人。
2023-11-10 10:02:13
277 电子发烧友网站提供《德州仪器汽车及交通运输解决方案指南.pdf》资料免费下载
2023-11-16 16:24:05
0 11月20日消息,去年5月,美国芯片大厂德州仪器(TI)被曝裁撤了位于中国上海研发中心的 MCU 研发团队,并把原 MCU 研发线迁往印度。随后德州仪器官方发布声明回应称,“德州仪器中国没有裁撤任何
2023-11-21 08:35:33
241
评论