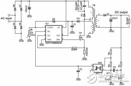
交流-直流(AC-DC)电源适配器的应用非常广泛,如用于笔记本电脑、液晶显示器及打印机等。安森美半导体推出的NCP1246的空载能耗小于16 mW,利用NCP1246 + NCP4354实现的低待机能耗解决方案可轻松满足“能源之星”要求,适用于功率65 W的电源适配器,并能实现20 mW以下的极低待机能耗。
2013-09-26 09:57:56
3410 
安森美半导体推出的NCP1246的空载能耗小于16 mW,利用NCP1246 + NCP4354实现的低待机能耗解决方案可轻松满足“能源之星”要求,适用于功率65 W的电源适配器,并能实现20 mW以下的极低待机能耗。
2013-09-27 11:26:39
1671 
笔记本电脑、液晶显示器及打印机等产品都要使用AC-DC电源适配器作为供电电源。这些适配器长时间处于空载待机模式,而且用量巨大,但相当多现有产品的待机能耗较高,由此电能浪费也巨大。为了节省能耗,美国
2013-12-19 18:29:59
1771 
满足ErP6.0能效低成本原边电源芯片PN8368,具有高性能,低成本等特点,是一款AC-DC电源芯片,5V1.5A适配器芯片方案主要应用在了手机充电器,小功率适配器,机顶盒电源这几款产品中。六级能
2020-06-08 13:49:08
(230VAC)小于30mW,使得系统能够满足较高的待机功耗标准,提供了极为全面的智能保护功能,可以实现高精度的恒压、恒流输出,能够满足大部分充电器和适配器需求。 六级能效12W适配器应用方案
2020-07-02 09:43:54
(230VAC)小于30mW,使得系统能够满足较高的待机功耗标准,提供了极为全面的智能保护功能,可以实现高精度的恒压、恒流输出,能够满足大部分充电器和适配器需求。 六级能效12W适配器应用方案
2020-07-02 09:44:28
与AC-AC外部电源供应器的能源使用效率实施全新的强制性标准,只有符合能效标准的产品才能在市场上进行销售,因此电源适配器CEC认证非常有必要。电源适配器CEC认证标准电源适配器在CEC认证中分类为POWER
2020-04-21 11:27:49
小编认为电源适配器是不可以给蓄电池充电的。原因如下: 电源适配器电压是稳压的,并且有过流保护电路。即便时电压相符,在开始充电时,由于蓄电池放电后,电压很低,充电电流将会很大,使得电源保护,充电
2020-06-28 17:25:41
原标题:电源适配器基础知识脉宽调制电源适配器中常用的一种调制控制方式。脉冲宽度调制是一种模拟控制方式,根据相应载荷的变化来调制晶体管基极或MOS管栅极的偏置,来实现晶体管或MOS管导通时间的改变
2021-11-15 08:25:59
自身发热量大且需要良好散热的电器。但是由于自身设计,很多电源适配器散热较差。在日常使用保养中,应经常使用干燥的软布或纸巾为其擦拭外表灰尘,防止灰尘进入缝隙而降低散热性能。
2018-10-22 15:40:26
适配器,电源适配器在我们生活中起到了关键的作用,要是这个设备突然坏了怎么办,是不是直接丢掉重新购买呢? 下面我们就来讲讲如何拆电源适配器,以及拆电源适配器方法步骤和维修步骤详解。 电源适配器拆开
2017-12-29 10:48:15
请问下电源适配器是指什么?电源适配器有哪些优点?
2021-07-09 06:48:23
求大神相助,我司有款电源适配器上面的芯片,丝印70DD,请问有谁知道型号是什么的吗?
2020-07-03 11:15:42
电源都有一定的内阻,因此当电源输出电流的时候,会在内部产生压降,导致两件事情,一个是产生热量,所以电源会热,另一个是导致输出电压降低,相当于内部消耗。电源适配器生产厂家有一些质量疑问,主要是:1.非标
2018-10-19 16:46:37
电源适配器申请加拿大NRcan能效认证需提供哪些资料?
2016-07-14 13:50:05
电源适配器的输入输出是什么意思 电源适配器的输入是指给充电宝充电时的参数。如输入为5v1a,则只能用5v的适配器充电,电流可以低于1a但不能超过。 输出是指充电宝向手机等设备供电的参数。如
2020-06-28 17:43:48
MOS管安装散热器。MOS管安装暖气片后,电源适配器的稳定性大大提高,损耗率大大降低。电子开关过热保护措施的作用是切断电源适配器的交流输入线,或强行切断调制脉冲输出,在易发热组件温度升高前停止高频振动
2022-03-27 18:59:36
管安装散热器。MOS管安装暖气片后,电源适配器的稳定性大大提高,损耗率大大降低。电子开关过热保护措施的作用是切断电源适配器的交流输入线,或强行切断调制脉冲输出,在易发热组件温度升高前停止高频振动。如果
2022-04-22 21:38:31
独立的硬件接口设备,允许硬件或电子接口与其它硬件或电子接口相连,也可以是信息接口。比如:电源适配器、三角架基座转接部件、USB与串口的转接设备等。电源适配器是小型便携式电子设备及电子电器的供电电源变换
2014-05-20 17:30:52
现行的主要适配器开关都使用的是四级以上的能耗作用要求。可具体的不同点有什么不同呢?我们以五级能耗和六级能耗做区分第一点,待机空耗五级能效 常规小功率 待机(空载)<0.3W 六级能效 常规小功
2018-07-24 11:08:38
的变化。据最新调查指出,最大的需求来自计算机电源,其次是液晶电视、电子镇流器、适配器电源。随着计算机、液晶电视、笔记本电脑市场的持续发展,对于这些产品的高能效电源的需求也在与日俱增。此外,世界各地
2011-12-13 10:46:35
AC/DC 开关电源适配器的主要优点
2021-03-11 06:54:24
NCP1342PD45WGEVB NCP1342PD65WGEVB NCP1342PD90WGEVB PD电源适配器就是带有PD协议的电源适配器。PD全称PowerDelivery,中文
2020-04-28 15:09:00
的通用市场趋势从通用市场来看,电源适配器主要体现出一些重要趋势。一是工作能效和待机(空载)能耗要求更高。例如,美国环保署(EPA)“能源之星”项目于2008年4月发布了针对外部电源的2.0版规范,从表1
2009-11-10 16:56:55
人生就如买电源适配器,买到一个好的电源适配器就像找到一个好的对象,大家彼此能相符合。卖到一个不好的电源适配器,根本就不适合你的产品,如果强行使用反而得不偿失,一个与自己不合的对象,就算结婚后,也不会长久。珍惜人生,找一个好对象,买一个好的电源适配器。
2012-06-18 22:12:39
被测设备待机状态功率测量有哪些案例?被测设备精确进行工作状态下如何去测量?以交流电源适配器为例,如何去提高设备的效率?
2021-04-13 06:13:57
的适配器芯片该如何选择?选择适配器芯片时,应考虑设备的运行电压、设备的电流要求以及适配器需要提供的最大输出功率等等。适配器芯片PN8370是10W-12W以内AC/DC超低待机功耗准谐振原边反馈芯片
2020-06-16 14:25:13
谈到便携式设备,电源适配器一直是个麻烦。它们的大小、能效水平和功率输出不足在某种程度上削弱了它们所支持的设备外形的持续减小,从而影响了可携性。
2019-08-08 06:41:21
大且需要良好散热的电器。但是由于自身设计,很多电源适配器散热较差。在日常使用保养中,应经常使用干燥的软布或纸巾为其擦拭外表灰尘,防止灰尘进入缝隙而降低散热性能。
2018-11-21 16:04:19
如今,充电器和适配器应用最常用的功率转换器拓扑是准谐振(QR)反激式拓扑,因为它结构简单、控制简便、物料(BOM)成本较低,并可通过波谷切换工作实现高能效。然而,与工作频率密切相关的开关损耗和变压器
2022-04-12 11:07:51
如今,充电器和适配器应用最常用的功率转换器拓扑是准谐振(QR)反激式拓扑,因为它结构简单、控制简便、物料(BOM)成本较低,并可通过波谷切换工作实现高能效。然而,与工作频率密切相关的开关损耗和变压器
2022-06-14 10:14:18
和适配器受到市场的青睐。最新的六级能效关于空载部分的标准: [size=12.6316px]目前,市面上大多数的适配器、充电器和电视待机电源的空载功耗不能满足以上六级能效的要求。适应市场需求,在原有威廉希尔官方网站
2016-07-28 15:07:01
的AC-DC适配器方案,支持更小尺寸的适配器,具有能效高、空载待机能耗低等优势,支持高通QC 3.0高压专用充电端口(HVDCP)A级和B级规格,和向后兼容旧的QC 2.0协议,并符合UL认证和欧盟能效
2018-11-30 17:12:12
电源适配器正常使用寿命 在正常使用情况下,电源适配器可以使用2-3年,如果使用不当将会直接影响电源适配器的使用寿命,所以,深圳联运达小编认为,电源适配器的使用寿命,跟我们如何去使用它有着直接
2020-06-28 17:32:30
的解决方案。方案中介绍了NCP1937的关键特性以及基于NCP1937开发的85 W电源适配器演示板能效测试结果,阐释了部分关键功能的工作原理,帮助设计人员更好了解这组合控制器的特性及优势,是一款高能效、低
2018-09-29 16:49:11
摘要:交流-直流(AC-DC)电源适配器的应用非常广泛,鉴于此,本文提出了一种安森美半导体基于NCP1246和NCP4354低待机能耗解决方案。该方案利用NCP1246 + NCP4354实现
2018-09-29 16:44:20
笔记本电脑的开关电源适配器新产品研发工作,是目前国内电子工程师们的主要研发方向之一,也是应用新威廉希尔官方网站
速度最快的研发领域之一,新产品的更新速度非常快。在今天和明天的干货分享中,我们将会为各位工程师们分享一种新颖的两级式笔记本电脑开关电源适配器设计方案,希望通过本文的分享,为大家的研发工作带来一定帮助。
2021-03-11 06:22:50
一、充电器,开关电源,电源适配器三者区别:充电器特指是只给电池充电的装置,一般带充电指示灯,比如电瓶车充电器。他不能叫适配器。二、开关电源、电源适配器是什么?开关电源开关电源是将220V电压变成低压
2021-10-28 08:12:35
随着生活水平的不断提高,电源适配器的应用范围也不断的扩大,美国是我国出口市场较大的一个国家,他们对于电源适配器也有着不同方面的认证要求,比如说安全、能效、电磁兼容等方面,今天我们主要带大家了解一下
2020-08-04 17:08:52
原标题:教你怎么拆解电源适配器什么是电源适配器呢?这里小编就给大家做一个简单讲解,电源适配是器笔记本电脑工作的动力之源,里面是个高品质的开关电源,其工作原理与彩电等家电中的开关电源是一样的,它的作用
2021-12-30 06:01:16
笔记本电脑,电池/电源适配器建议使用方式及疑难解答,此篇文章将介绍华硕原厂电池及电源适配器的建议使用方式及疑难解答 ● 电源适配器使用方式 1. 电源适配器使用时尽量不要放置在地上,办公椅
2022-01-03 07:26:14
摘要:安森美半导体推出的NCP1246的空载能耗小于16 mW,利用NCP1246 + NCP4354实现的低待机能耗解决方案可轻松满足“能源之星”要求,适用于功率65 W的电源适配器,并能实现
2018-09-26 15:08:30
正常,尝试重新安装电源适配器或电池。可能出现的故障情况为电源接头变形或电池触点弹性下降。 第2步:如果电源或电池接头良好,可用万用表测电源适配器或电池的输出电压,主要查看输出电压是否稳定,以及实际输出
2015-12-25 17:07:15
`1. 本人买了一台“便携小冰箱”,参数如图。用第一个电源适配器(12V 2A)去供电,万用表测量的电流是 0.54A,照里说应该正常啊,可过了 20 分钟左右,电源就发烫,带不起来了。2. 于是
2020-04-26 05:39:01
功率小于75W的极低待机功耗适配器设计及应用
电源适配器广泛应用于笔记本电脑、游戏机、打印机、DSL调制解调器和手机等领域,应用规模非常庞大。而从人们
2010-03-19 11:51:20
32 设计更高能效、极低EMI准谐振适配器
准方波谐振转换器也称准谐振(QR)转换器,广泛用于电源适配器。准方波谐振的关键特征是金属氧化物半导体场效应晶体管(MOSFET)在
2010-04-23 08:55:15
20 摘要:电源适配器是一种常用的电源变换设备,其安全性能直接关系到使用者的人身安全,本文根据近年来的监督抽查结果反映电源适配器存在的质量问题。关键词:电源适配器;监
2010-11-27 23:44:08
67 iPhone电源适配器与国际接轨了
法媒公布了苹果iPhone 3GS的新电源适配器的照片,他们猜测着或许是美国适配器中设计最简
2010-02-02 09:35:14
526 功率小于75W的极低待机功耗适配器设计及应用
电源适配器广泛应用于笔记本电脑、游戏机、打印机、DSL调制解调器和手机等领域,应用规模非常庞大。而从人们的使
2010-02-03 09:45:57
1162 
极低待机功耗适配器的设计及应用
电源适配器广泛应用于笔记本电脑、游戏机、打印机、DSL调制解调器和手机等领域,应用规模非常庞大。而从人
2010-03-23 09:09:14
619 
如何设计高能效、低EMI准谐振适配器
准方波谐振转换器也称准谐振(QR)转换器,广泛用于
2010-04-27 16:14:41
3490 
交流-直流(AC-DC)电源适配器的应用非常广泛,如用于笔记本电脑、液晶显示器及打印机等。这些电源适配器长时间处于空载待机模式,而且使用量巨大,由此带来巨大的电能损耗。美国“能源之星”标准对这类外部
2013-09-26 11:11:12
2498 
超低待机功耗充电器和适配器电源的最新规范、挑战及应用,大家可以好好学习一下,资料有用。
2016-01-20 17:20:54
5 最新高能效笔记本AC电源适配器设计要求 最新高能效笔记本AC电源适配器设计要求
2016-03-24 14:29:44
2 一个合适的电源适配器是要求有安规认证的,有安规认证的电源适配器可以保护人身的安全。起到防止电击,火灾等危险
2016-12-01 10:05:25
7126 泰克LED 电源驱动效率与待机能耗测试解决方案
2017-09-07 17:19:26
9 本文开始介绍了什么是光纤适配器和光纤适配器的特点,其次分析了光纤适配器性能指标、分类以及常见的几种光纤连接器,最后阐述了光纤适配器的作用与应用范围。
2018-02-26 16:22:56
39162 待机能耗有时候也称作“吸血鬼能耗”或是“虚负载”,指的是电子设备及电器在关断电源但仍然插在电源插座上时消耗的电能。以美国为例,待机能耗约占美国家庭平均总能耗约10%.这相当于令人惊愕的129
2018-10-02 01:27:41
3274 
关于电源适配器,相信大家都有接触过,也都有使用过,电源适配器一般是指将我们的市电转换为笔记本、手机、示器、路由器、交换机等电器所需要的直流或者低压交流电的电源,对于笔记本以及手机来说 电源适配器就是
2018-11-09 09:22:08
53928 由于电源适配器在各个方面的应用,为大众生活当中提供了许多的便利,许多的电子电器行业都离不开电源适配器。虽然关于电源适配器属于一个传统行业,从上世纪末开始研发,一直发展至今,电源适配器一直都在不断发展,随着科技水平的不断提升,那么电源适配器会朝着什么方向发展,未来的电源适配器会是什么样子呢?
2018-11-09 15:37:22
3517 + NCP4354实现的低待机能耗解决方案可轻松满足“能源之星”要求,适用于功率65 W的电源适配器,并能实现20 mW以下的极低待机能耗。
2019-03-04 06:45:00
4261 
六级能效标准主要针对外置电源产品。AC-DC电源适配器生产厂家随着人们节能环保意识的增强,对外置电源(如电流适配器、开关电源、充电器等)要求越来越高,也会在2016年正式推出六级能效标准,对外
2019-03-28 13:57:11
23383 电源适配器的寿命就如同人的寿命一样是无法预知准确的年限,但是很多大数据分析报告中有平均寿命的概念。在正常使用情况下,电源适配器可以使用2-3年,如果使用不当将会直接影响电源适配器的使用寿命。
2019-07-30 17:07:39
8830 firefly电源适配器
5V-3A电源适配器
2019-11-25 10:01:12
2116 
电源适配器
5V-3A电源适配器
参数
2019-11-29 09:22:26
1938 
电源适配器
产品参数
产品:USB电源适配器
规格:美规/欧规
2019-12-16 13:59:50
1696 高效率低待机QR模式适配器的设计说明。
2021-06-21 11:34:03
19 https://weibo.com/ttarticle/p/show?id=2309351002904117027492097534 转帖 电源适配器安规知识简介 现在市面上各种质量的开关电源,电源
2021-10-22 17:51:07
18 目前,大多数电源适配器与我们的常见路由器是交流输出,而直流输出几乎是不存在的。那么交流和直流电哪个更有利呢? 一、直流和交流电源适配器之间的差异 普通的交流电源适配器(以下简称交流电源)通常
2021-10-22 20:21:07
11 久了就可能会出现问题,例如联想电源适配器会损坏,联想电源适配器坏了怎么办,损坏的话是不是无法修理了,联想电源适配器维修方法有哪些?请往下了解。联想电源适配器联想电源适配器坏了怎么办联想电源适配器坏了怎么办...
2021-11-07 20:50:59
23 电源适配器的作用有哪些一般来说,电源适配器地作用就是变压器和整流器。家用交流电是220v而我电脑用地是直流12v仿佛是所以,能够肯定电源适配器就是变压器兼整流器。适配器是变压器,那么我都应当知道
2022-01-12 11:49:54
7 适配器电源芯片的正确选择对于适配器来说有着至关重要的作用,关系到电源适配器的稳定性以及使用寿命,也可以减少产品的故障率。
2023-03-03 09:08:45
843 电源适配器浪涌测试及保护方案测试产品:电源适配器浪涌测试;雷卯实验室温湿度:26度,61%;测试标准:需通过IEC61000-4-5,测试电涌≥600V;测试目的:测试电源适配器加上
2022-07-14 09:49:33
918 
电源适配器出口各国认证都需要做哪些认证? 电源适配器也称为适配器、电源供应器、开关电源等,种类包括有家电类电源适配器、IT类电源适配器、AV类电源适配器。 电源适配器出口各国认证: CCC认证
2023-08-16 11:11:15
1280 降低电源适配器的输出纹波和噪声可以采取以下几种方法
2023-11-22 15:02:51
437 自带的电源适配器与通用的电源适配器有什么区别? 标题:自带的电源适配器与通用的电源适配器的区别 引言: 电源适配器是连接电网与电子设备之间的纽带,其作用是将电网提供的交流电转换成设备所需的直流电
2023-11-23 14:26:20
635 性的相关要求,电源适配器必须采取一系列措施来抑制这些电磁干扰。本文将详细介绍电源适配器抑制电磁干扰的方法和威廉希尔官方网站
,以及其原理和实施。 首先,我们需要了解电源适配器产生电磁干扰的原因。电源适配器内部的开关电源电
2023-11-23 14:38:46
425 如何提高电源适配器的效率因数? 提高电源适配器的效率因数是提高能源利用效率的一种重要措施。通过提高效率因数,可以减少能源浪费,实现节能减排的目标。本文将从多个方面介绍如何提高电源适配器的效率因数
2023-11-23 14:51:25
378 效率因数是如何影响电源适配器性能的? 效率因数是用来衡量电源适配器性能的一个重要指标。它描述了电源适配器输入和输出之间的能源转换效率。在设计和选择电源适配器时,了解效率因数如何影响性能是非
2023-11-23 15:04:13
349 电源适配器过流保护的原理是什么? 电源适配器在供电过程中,可能会因为各种原因产生过流现象,这时候过流保护就是起到了一个重要的作用。过流保护的原理是为了保护电源适配器及其他电子设备的安全,防止过大
2023-11-23 15:04:19
679 区和不同电网的需求,电源适配器需要具备宽范围的电压输入能力。本文将详细探讨实现电源适配器宽范围电压输入的威廉希尔官方网站
与应用,包括输入电压范围的要求、常见的实现方法以及现有的实例等。 一、电源适配器宽范围电压输入的要求
2023-11-23 15:33:42
559 如何设计一个多路输出的电源适配器? 设计一个多路输出的电源适配器是一个相对复杂的过程,需要仔细考虑各个方面的要求和设计。本文将详细介绍如何设计一个多路输出的电源适配器。 1. 确定需求 在设计之前
2023-11-23 15:34:05
457 导热硅脂在电源适配器中的应用有哪些? 导热硅脂在电源适配器中的应用 1. 引言 电源适配器是将交流电转化为直流电并提供给设备使用的装置。在电源适配器的设计中,导热硅脂是一种常见的导热材料,它具有
2023-11-23 15:34:22
332 热设计软件在电源适配器设计中的应用有哪些? 热设计软件在电源适配器设计中的应用有很多,下面将详细介绍电源适配器设计中热设计软件的应用。 一、 热设计软件的作用 热设计软件在电源适配器设计中的应用主要
2023-11-23 15:34:27
333 如何确定电源适配器已经完全冷却? 确定电源适配器已经完全冷却是一个相对简单的过程,但我们仍然需要采取一些步骤来确保它不会过热。以下是一些方法,可以帮助你确定电源适配器是否完全冷却。 1. 首先
2023-11-23 16:03:59
295 如何解决电源适配器过热的问题? 标题:电源适配器过热问题的解决方法 导言: 电源适配器过热是一种常见的问题,它可能导致电器设备故障甚至危险。在本文中,我们将探讨解决电源适配器过热问题的有效方法。通过
2023-11-23 16:04:02
1006 如何提高电源适配器的效率? 提高电源适配器的效率对于节能和环境保护至关重要。在本文中,我们将讨论一些可以提高电源适配器效率的关键方法。 1. 选择高效的适配器:一开始,选择一个高效的电源适配器
2023-11-23 16:04:11
463 常见的电源适配器故障及排查方法有哪些? 电源适配器故障是使用电子设备时经常遇到的问题之一。合理排查和解决电源适配器故障是确保电子设备正常运行的重要步骤。本文将详细介绍常见的电源适配器故障及排查方法
2023-11-24 14:08:40
2388 ,都离不开电源适配器的使用。然而,如果不正确地储存和运输电源适配器,可能导致损坏或安全问题。同时,为了节省能源和保护环境,选择具有节能功能的电源适配器也至关重要。本文将详细介绍如何储存和运输电源适配器,以及选择
2023-11-24 14:08:46
442 移动电源适配器是什么 移动设备的电源适配器有何特点? 移动电源适配器(也被称为充电器)是一种用于为移动设备充电的装置。它通过从电源插座或其他电力输送设备获取电能,并将其转换为适合移动设备充电的形式
2023-11-24 14:08:52
544 两个电源适配器可以并一起吗?电源适配器安数不一样可以用吗? 标题:电源适配器的并用与安数不同 引言: 随着电子产品的普及,人们对于电源适配器的需求也随之增加。在使用电子产品时,我们有时会遇到需要
2023-11-24 14:08:55
1587 适配器是什么?适配器模式有几种常见的类型? 适配器是一个接口转换器,它可以是一个独立的硬件接口设备,允许硬件或电子接口与其它硬件或电子接口相连,也可以是信息接口。比如:电源适配器、三角架基座转接部件
2023-12-11 11:26:27
431 开关电源适配器和充电器是电子设备中常见的电源转换装置,它们在功能和用途上有一些区别。下面将详细说明这两种设备的区别,并介绍开关电源适配器的使用。 一、开关电源适配器和充电器的区别 功能区别
2024-02-14 17:51:00
3374 什么是电源适配器的浪涌电流?浪涌电流对电源适配器有何影响? 电源适配器的浪涌电流是指在电源启动或断开时,由于电源电压的突变引起的瞬态电流。这种瞬态电流瞬间达到峰值,然后逐渐衰减到稳定状态。 浪涌电流
2024-01-30 16:38:34
347 效地将输入的电能转换为输出的电能,减少能量的浪费。 转换效率对电源适配器具有重要影响。首先,较高的转换效率可以减少能源的浪费,提高适配器的能源利用率。在如今高能耗的社会背景下,提高转换效率有助于节约能源资源,
2024-01-30 16:46:27
362
评论