一键开关电路的好处?生活中的一键开关电路有哪些? 一键开关电路是指一个电路设计,可以用一个按钮或开关来控制多个电器或灯具的开关。一键开关电路的好处很多,首先省去了每个电器或灯具拨动开关的繁琐步骤
2023-10-22 15:18:14
86 一键恢复应该怎么用?恢复光盘又该怎么用? A:一键恢复相当简单,只要在系统启动时按下规定的按键即可,目前ThinkPad采用ThinkVantage键,其它笔记本则多是采用F8、F9、F10等按键
2009-07-02 17:44:03
一键闪测仪仅需一个简单的按键操作,即可完成测量过程。这一创新性威廉希尔官方网站
在产品设计上追求简洁易用,同时实现了高效精确的测量。
2023-10-11 13:42:34
140 
中图仪器一键自动闪测仪VX8000系列测量过程任意摆放产品,无需夹具定位,仪器自动识别,自动匹配模板,一键测量。更适用于要求批量测量或自动测量的应用场景。如电子PCB测量、五金零部件检测、橡胶圈尺寸
2023-09-27 11:43:11
、平面度等参数的精密快速测量。 产品优势一键闪测,批量更快1.任意摆放产品,无需夹具定位,仪器自动识别,自动匹配模板,一键测量。2.多可同时测量1024个部
2023-09-21 13:59:51
CHOTEST中图仪器VX8000系列一键式闪测仪高分辨率镜头,1%亚像素图像处理,高精度算法分析;自动对焦,排除人为测量操作干扰,且重复聚焦一致性高;自动识别测量部位,每次都能获得统一稳定的测量
2023-07-28 14:35:43
独立按键根据其击键持续时间可分为短按和长按。在一键多功能威廉希尔官方网站
中,短按和长按所实现的功能是不一样的。如MP3播放器中的下一曲按扭,短按时执行的功能是选择下一曲,而长按时则是当前歌曲的快进。一般将按键按
2023-07-12 11:53:38
391 
。 中图仪器Novator一键式多功能影像测量仪将传统影像测量与激光测量扫描威廉希尔官方网站
相结合,还支持频闪照明和飞拍功能,可进行高速测量,大幅提升测量效率;具有可独立升降
2023-05-16 16:37:01
相信很多PLC初学者都有这样的疑惑,“PLC一键启停程序”为什么有那么多方式?怎样才能开始掌握PLC一键启停不同方式的程序编写呢?
2023-05-11 10:50:11
682 
设计一个具有一键启停功能的功能块,具有以下功能。
2023-03-26 11:45:47
1175 采用位逻辑指令结合PLC工作原理实现一键启停的程序编写。
怎样才能开始掌握PLC一键启停不同方式的程序编写呢?
2023-03-14 11:39:16
581 汽车智能钥匙一键启动的功能:1、一键启动;2、自动感应开门关门;3、远程遥控启动; 4.自动进入智能防盗;
2023-02-28 17:20:45
2194 一键式测量仪器属于高精度测量仪器,是基于机器视觉的高准测量仪器,正确使用仪器才能保证数据的精确。此外,对于一键式测量仪来说,好的维护与保养,不但能保持仪器原有的精度,而且还能延长仪器的使用和寿命。中图仪器一键式影像测量仪的使用以及保养Tips。
2022-08-02 17:27:56
421 
中图仪器VX系列一键闪测仪使用光学非接触测量威廉希尔官方网站
,能一次性对钟表的多个测量特征进行测量,快速输出测量结果。测量过程不受高低焦距的影响,焦距高低调节后的产品成像,均为清晰、不带阴影、不扭曲的高清
2022-07-04 15:55:06
传统检测手段中,主观性会直接影响产品的质量,特别在一些高速的生产环节,人工检测无法实现实时全检,抽检的结果会导致大量不合格产品的产生。 中图仪器VX系列闪测仪一键采用双远心高分辨率光学镜头
2022-07-04 15:52:09
中图仪器VX系列一键式自动测量仪器成像范围达500*400mm, 成像范围达500*400mm,在这个范围内的所有尺寸都可以一键测量,数秒内完成测量任务。解决了传统测量仪器定点耗时、存在人为误差
2022-05-10 14:55:24
软件计算后实现测量。改变了人们对测量精度与产品图像放大成比例的固有思维! 中图仪器多功能一键式闪测仪产品介绍外形设计充分利用空间结构,以及人性化设计理念,
2022-04-14 17:12:19
Jupiter 1.0是一款符合中国国情的原理图设计软件,聚焦核心功能,覆盖原理图设计全流程,功能设计更智能化,界面操作更人性化,让硬件工程师使用得更愉悦、顺畅。为昕科技旨在通过新威廉希尔官方网站
提高硬件工程师
2022-04-11 13:47:20
设备,大大提高尺寸检测效率,受到广大客户的信赖!中图仪器一键式测量仪:测量只需一键,即可得出全部尺寸。简单:按一键即可测出全部尺寸,无需建立坐标或摆正,自动输出报表
2022-03-21 11:17:16
264 
软件配合实现的“一键开关机电路”一键开关机电路仅使用一个按键,就可以实现开机和关机的功能。这个电路可以令产品更加简洁,好处是:1、避免了繁杂的多个按键影响产品外观。2、少一个按键,就可以把产品做得
2021-12-09 10:36:07
29 ISP一键下载电路上面的图1是正点原子精英版的ISP一键下载原理图,图2是mcuisp烧录软件。先看图2中我标出来的序号1中的内容,DTR是低电平,RTS是高电平。再找到图1中对应点DTR#和RTS...
2021-12-03 19:06:14
16 文章目录前言一键下载一键下载原理硬件原理图跳帽与启动存储映射串口下载程序由来一键下载流程通过 USB 控制机器复位握手解读前言最近在又要折腾 stm32 了,所以翻出了脚落里的开发板,先复习下
2021-11-24 18:06:06
7 ESP8266一键烧写软件下载
2021-11-22 17:00:30
24 51一键多功能识别威廉希尔官方网站
仿真图:实现要求:代码:喜欢的请关注微信公众号“伊斯电子编程”获取更多资料
2021-11-17 12:21:02
14 中图仪器VX5000一键式测量仪具有高分辨率镜头,1%亚像素图像处理,高精度算法分析;自动对焦,排除人为测量操作干扰,且重复聚焦一致性高;自动识别测量部位,每次都能获得统一稳定的测量结果轴对称类零件
2021-11-08 17:51:11
774 
为了明确变电站一键顺控威廉希尔官方网站
相关设备、功能、安装、调试、验收及运行维护等要求,结合自主可控新一代变电站二次系统总体方案,国网设备部组织制定了变电站一键顺控威廉希尔官方网站
导则(试行)。 据了解,一键顺控的实施对于
2021-08-10 18:15:43
12796 
使用单片机设计的多功能闹钟电路原理图免费下载。
2021-06-11 09:49:07
40 在做基于STM32的多功能MP3播放器的课题时,在程序下载这部分时借鉴了正点原子开发板上的一键下载电路,采用CH340G这款芯片设计。 在画PCB初期原理图部分,对采用CH340G设计的一键下载电路
2020-11-12 15:34:33
14846 
本文档的主要内容详细介绍的是多功能定时器的PCB原理图免费下载。
2020-10-27 18:14:09
40 按键电路在我们的电路设计中非常常见,其中有一种比较特殊,就是一键开关机电路,顾名思义,就是只用一个按键实现开机关机以及其他功能,其实大家都接触过,我们手机中的开机键就是一个很好的例子。
2020-05-02 16:08:00
61567 
本文档的主要内容详细介绍的是基于CPLD的多功能数字时钟的电路原理图免费下载。
2019-06-11 08:00:00
10 Leader空调把最佳舒适温度装进了HOME键。简化一堆按键的复杂操作,Leader空调Home一键“掌控”温度,为年轻人找到清凉一夏的3种智能操作。
2019-06-05 10:56:49
9464 本视频主要详细介绍了电脑系统一键重装哪个好,分别是360系统重装大师、U盘重装系统、白云端一键重装系统、聪明狗一键重装系统、极易一键重装系统。
2019-03-04 11:43:43
8313 在一些单片机系统中,有时候需要采用一些一键多功能的威廉希尔官方网站
,今天在这里小编就给大家介绍一下。
2017-11-18 09:08:25
1610 
多功能按键设计.不错的
2017-10-13 12:08:30
13 HL开发板【实验12】多功能按键识别,单片机学习程序,很好的学习资料。
2017-09-01 15:57:19
4 在我们生活中,我们很容易通过这个叫张三,那个叫李四,另外一个是王五;那是因为每个人有不同的名子,我们就很快认出,同样,对于要通过一个按键来识别每种不同的功能,我们给每个不同的功能模块用不同的ID号标识,这样,每按下一次按键,ID的值是不相同的,所以单片机就很容易识别不同功能的身份了。
2017-08-30 08:38:06
7 基于MT8880的一键拨号电话系统设计,相关电路图
2016-06-27 14:55:38
69 多功能密码锁原理图都是值得参考的设计。
2016-05-11 17:11:44
21 多功能按键设计。
2016-05-10 15:12:34
13 慧净HL-1 配套C实验例程100例【实验12】多功能按键识别),很好的C51学习资料程序。
2016-03-21 16:57:03
16 本内容展示了多功能闹钟原理图,清晰明了的说明了多功能闹钟的原理图
2011-02-21 15:04:41
1029 惠普笔记本如何一键恢复
大家好,最近发现大家对v3000系列的分区有好多的问题,在这里本人连系到惠普威廉希尔官方网站
部门,对一键恢复的使
2010-01-19 16:57:22
3893 用GHOST实现一键恢复教程
IBM笔记本电脑的F11一键恢复功能,被广大黑友所熟知和喜爱。但是在实际的使用中也暴露出一些问题。一是,由于
2010-01-19 11:46:06
2618 多功能呼救器电路原理图
工作原理: 其原理如图所示。整机由呼救报警信号产生电路、音频功放电路、声控彩灯节拍器与转换开关等部
2009-12-24 09:43:54
2461 
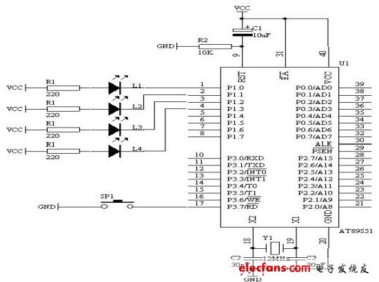
一键多功能按键识别威廉希尔官方网站
1.实验任务 如图4.9.1所示,开关SP1接在P3.7/RD管脚上,在AT89S51单片机的P1端口接有四个发光二极管,上电的时候,L1接在P1.0管脚上的
2009-04-15 10:27:41
1657 
一键ghost11使用教程
2008-01-08 09:25:02
60
评论