TOP7 检测电路与信号处理电路
检测电路由两部分组成:子检测电路和主检测电路。子电路通过带状线与主电路连接在一起。最多可连接四个子电路。子检测电路主要是光电三极管电路。当光照在光电三极管基区时,产生电子空穴对,电子被加有反向偏压的收集区内部强电场扫入收集区,形成较大的收集极电流,同时在与它串联的电阻上形成压降的变化。电路如下图所示。
	  
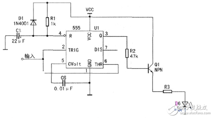
主检测电路是由555集成电路组成的信号检测电路和由SC2262组成的无线发射电路组成。信号检测电路如下图所示。
	  
本部分电路所用电源为9V,因此当输入信号小于3V 时,输出高电平:当输入信号大于6V 时输出低电平。同时驱动三极管并把信号发送给无线发射电路。其中图中C1、Dl、R1组成复位电路,在接通电源的一瞬间,电容C1相当于短路,即第4脚为低电平,不管2脚和配对使用,最多有12位三态编码。电路具有省电模式,可用于无线电和红外线遥控发射等应用。设计中应用的发射模块能发送四位数据给接收端。
信号处理及指示电路
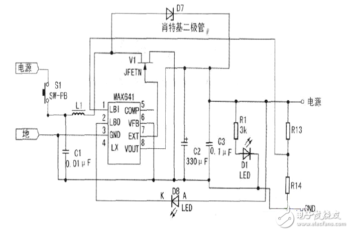
本电路包括电源、无线接收、信号处理、状态指示四部分组成。由于本部分电路应用5V 电源,因此应用到DC/DC 变换器,把3V 变为5V。MAX641是美国MAXIM 公司生产的升压型DC/DC 变换器,MAX641的功耗电流小于135μA,而同时其转换效率却高达80%。电路如下图所示。
	  
	  该电路由开关功率管V1、存贮电感L 和续流二极管D7所组成。通过芯片内部的误差比较器同内部振荡器协同工作,使N-沟道功率MOSFET 开合,使电感存储释放能量,使输出电压固定为5V。同时电路有低电压指示电路。当电压低于设定值时D8发光。无线接收电路是由SC2272及其附属电路组成的,接收四位数据。然后把数据传送给信号处理电路。信号处理电路是由数字逻辑电路组成的。设四位数据分别为A、B、C、D.使逻辑电路完成一个功能,当一位数据有效时Y1高电平;当二位数据有效时Y2高电平;当三位数据有效时Y3高电平;当四位数据有效时Y4高电平。此功能可以检测光电三极管有效的位数,以此来确定被测物体状态。
	
                        电子发烧友App
                    
                
                
                    
                
                


















           
            
            
                
            
评论