555组成电压反转电路图
2019-02-27 12:37:25
555组成的无触点暗房定时器
2008-10-29 10:19:01
555组成的精确定时电路
2008-10-29 10:17:51
555组成的脉冲整形电路(施密特触发器)
2014-01-01 23:19:34
555组成的自动曝光定时电路本文所应用到的相关器件资料: 555 600) {i=this.width; j
2008-09-19 15:17:22
555组成的自动曝光定时电路本文所应用到的相关器件资料:555 datasheet pdf [此贴子已经被admin于2008-10-29 11:37:32编辑过]
2008-08-21 14:56:36
555组成直流升压变换电路图
2019-02-27 15:00:24
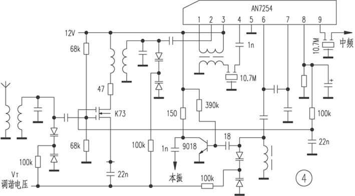
放大器,由V1管等组成。 三、工作原理简介 在图2中,天线接收到的信号经带通滤波后经V1放大,经C2耦合进入阿尔派一体化AM/FM高频头。 该高频头共有34只引脚,功能众多,但作为袖珍机,一切
2021-05-24 07:58:20
TDQ-6F6/116X是一款专用在厦华系列彩电中的单排8脚封装的高频头。
2021-04-19 06:10:57
AT89C2051组成的无刷电动车控制器电路剖析
2012-08-20 09:54:39
CAT4201组成的LED恒流驱动电路分析
2021-04-23 07:46:35
CD4001组成的单通道调制器电路图
2009-11-26 09:42:09
CD4047组成的逆变电源电路
2011-02-14 18:06:09
CD4053组成的单片机串口复用电路工作原理 CD4053组成的单片机串口复用电路,只适用于两路串行信号不同步的情况下使用。电路只在理论层面上获得了通过,未量产,请广大网友检验
2010-01-07 18:33:49
ISD1420组成的语音电路原理为了便于通信,采用了语音芯片,实现语音指示和报警功能。ISD1420 为单片语音记录、回放一体化芯片,记录时长为20s;可被划分为160 小段,每段125ms。当
2011-03-02 11:28:27
LAS6350组成开关升压稳压电路图
2019-05-17 11:04:12
LAS6350组成电机控制电路图
2019-05-17 11:03:55
MAX756组成的36V锂电池供电升压到5V输出的电路
2019-05-23 07:43:39
NE555组成的精确定时电路图4例资料分享
2021-05-14 06:22:30
案例一故障:PSR900卫星接收机双高频头其中有一个输出始终保持18V 检修:打开机壳,检查电路板高频头供电电路,发现两只开关管其中一只三通损坏,用一只B834上机后,双高频头电源
2009-10-16 10:15:56
SI9114组成DC-DC典型应用电路图
2019-05-20 11:47:59
2 应用电路图2是由TL494组成的计算机开关电源电路(只画出了脉宽控制振荡电路),图中的TL494工作在推挽输出方式,并接成共发射极形式,由8脚和11脚输出的脉冲信号T2耦合主开关三极管VT1
2009-07-21 19:06:28
TL494组成的逆变器电路图
2008-11-04 15:18:40
UC3844组成的开关电源
2013-04-11 14:13:38
偶的一台高斯贝尔ABS-208(NEC方案)接收机,在8.11升级后,一直信号不稳定。在网上搜了好久,终于找到了改动高频头极化片的办法。今天有空想改动一下,谁知拆下高频头一看,却是圆极化高频头,即
2010-08-14 15:22:04
Ku双本振高频头 其用途同C波段的不同,由于Ku节目的频带较宽,相应的Ku高频头分为标准、宽带、全频带。
2020-03-27 09:00:39
thx201组成的18W电源电路详细请见:THX201 pdf 中文资料
2011-05-11 08:42:55
本帖最后由 michael_llh 于 2017-2-22 21:12 编辑
在数字卫星电视中高频头在接收端是非常重要的一环,通过接收空气中由卫星转发的电视信号,并进行放大,转换成第一
2017-02-22 21:11:15
三极管组成的高频放大电路。三极管在放大低频信号的时候,我们由前面的章节可以知道在三极管组成的放大电路中,决定放大倍数的是集电极电阻与发射极电阻的比值,在高频放大电路中我们往往看到的是下图的组成的放大
2019-12-06 09:00:25
两管FM接收头电路资料分享
2021-05-10 07:43:52
哪位用过华科尔的四合一高频头我用的发射距离太近了请问咋回事,连线没问题能发射,用的是里面的CTRF6936,但就是发射距离近,就几厘米,不知咋回事。
2019-07-16 00:14:58
` 本帖最后由 elecfans电答 于 2019-8-23 16:25 编辑
请问什么是高频头?`
2019-08-23 16:21:53
` 请问谁能回答一下什么是双极高频头吗?`
2019-08-23 16:37:34
本电路利用CD4017组成的多路多态控制开关如图所示。该电路采用单按键控制,由八个计数输出端Ql~Q7通过由二极管矩阵组成的与门电路的控制,使三组被控电路形成八种工作状态,这对某些场合有一定的实用价值。
2021-04-27 07:28:16
卫星高频头的主要参数有哪几种?
2021-05-26 06:34:10
,只能接收一种极化信号,如要接收另一种极化信号,需将高频头旋转90度。单极化高频头的内部由于没有极化转换电路,因此信号耗损较小,增益和稳定性较高,多用于工程系统上。  由于
2009-08-17 13:17:22
1.075GHZ。 由于高频头放置于到外,环境温度变化形成较大的温差,往往会使本的振频率产生漂移,从而产生“跑台”现象。因此,要求本振频率在不同的环境温度中(-330~+60℃)产生的最大频偏小于±2MHZ。
2019-07-09 07:40:28
ADI年度贺岁片—— AD822和AD8532组成的经典耳机放大器驱动随身数码产品的音频驱动不给力吗?用AD822和AD8532组成的经典耳机放大器驱动,打造一款自己的随身功放。用移动电源供电。让
2018-10-31 09:38:28
用ML4841组成的AMPS电路图
2019-04-09 11:25:06
如何才能调试出C610+M2007组成伺服系统?
2021-11-15 06:38:57
1.原高频头为FC接口一体化高频头,使其脱离PC控制改为手动控制,需要对高频头做些小改动。小心撬开高频头的屏蔽外壳能看到三片集成电路,它们的名称、功能和改动说明参见表1。因集成电路的引脚较密,改动时需要小心。改动后的高频头针脚定义见表2,频段选择原理见表3,整个电路原理图如附图所示。
2021-05-21 07:47:37
信号输入IC1的(11)脚,经IC1进行中频放大、调频检波后由②脚输出音频信号,IC2用于音频信号功率放大。T1、T2及LEDI等组成调谐指示电路。 T3、DWI、T4及相关元件组成6V稳压电路,为高频头
2021-05-25 07:40:20
1张信号图: 12:经过仔细调整,两台接收机,都下不了湖北和青海一组,遗憾,其他台相对于用单高频头来说,信号有所衰减,但都能正常收视,无马赛克现象。
2021-05-11 06:55:59
随着全球直播卫星产业的发展,国际市场一些BSS(卫星广播业务)和FSS(卫星固定业务)用户有对一点同时接收两颗卫星信号LNB的要求。根据客户反映和我们的市场开拓人员辛苦调研,Ku波段双馈源高频头在
2019-08-19 08:21:14
如何用收音机和电视高频头组装一台400MHZ的收音器呢?小弟新手上路,能给个具体连接图就更好了。谢谢谢谢。。。。。。。
2008-11-02 03:14:03
有没有人知道这里74HC74组成电路的用途
2018-10-08 11:14:05
本帖最后由 gk320830 于 2015-3-7 20:42 编辑
哪位高手有CD4046组成的频率信号跟踪电路的PROTELL电路图啊!用于跟踪电网频率,锁定电压过零点,能不能分享一下,谢谢了!
2013-04-05 00:14:50
用555组成的家电产品长定时电路
2012-11-08 16:31:14
用555组成直流降压变换电路图
2019-04-09 10:18:30
用CD4046组成的调频信号发生器电路图
2009-11-25 10:15:49
由4011组成的单按键电路,要有用的,不要随便截个图来
2015-08-04 12:22:29
由SG3524组成的PWM电源电路
2008-12-07 19:17:50
工作原理:如图所示,220v电压经变压器B降压、D1~D4整流、C1滤波。此外D5、D6、C2、C3组成倍压电路(使得Vdc=60V),RW、R3组成分压电路,TL431、R1组成取样放大电路
2021-05-11 06:08:58
简易逆变器电路(由时基电路555组成)电路图
2008-11-01 23:41:44
一、高频管(UHF)9018fTl00(MHz)的信号放大电路电视高频头输出的第一中频信号和音频信号通过高频管9018放大后也确有显效。该电路已被广泛地使用。但是高频管9018对调频弱信号放大的结果
2019-07-08 07:08:43
常常看到外边卖的各类30-100元的高频头(3.7-4.2GHz)噪声系数仅为17K-25K, 换算成噪声系数也就仅为0.2dB-0.3dB。可小弟查到的前端低噪放最好的管子一级就已经不低于
2014-06-01 22:32:46
航模遥控器高频头是2.4G100mw的发射机高频头天线焊脚有一个接天线发射,有一个接地我焊接天线后,为了确认我没有焊接错,就用万用表的通断档来测试结果天线发射和地是通的,这个为什么?另一个问题是:万用表的通断档是9v吧,这样测量是否会损坏高频头。
2016-03-14 10:28:35
小弟想知道官方手册中的LM8272组成的参考电压电路最多能同时驱动多少片ADC08200,小弟要用到4片AD,求高手指点,非常感谢~~~
2019-06-10 15:33:01
LT1111组成降压模式电路图
2019-10-17 09:12:21
LT1111组成降压模式电路图
2019-09-12 09:11:00
飞利浦高频头
带有应用电路,以及资料。
2007-12-24 21:28:20
0 LA1787高频头电路原理图
2009-12-20 12:04:45
407 1 视远全系列电视高频头介绍.41.1 TUP600(全能版)万能电视高频头(专利申请号:200520108848.2).41.1.1 TUP600使用说明:.41.1.2 TUP600模式设置表51.1.3 TUP600使用技巧问答51.2 T
2010-06-08 08:20:14
185 视远高频头应用手册
2010-07-21 18:10:50
24 高频头内部结构一般由低噪声前端放大、极化信号切换、本振混频电路和两级中频放大这四个单元组成,供电常采用78××系列三端稳压集成块。高频头按外部结构形状划分,可分为
2010-09-07 15:58:11
60
经典高频头电路欣赏,FM,仅作参考.元件参数自定.
2006-04-17 19:12:39
7165 
卫星电视下变频器(高频头)的工作原理
2007-08-21 08:29:58
11031 
卫星电视下变频器(高频头)的工作原理
1 卫星电视下变频器(高频头)的作用 卫星电视低噪声下变频器又称为高频头(也
2007-09-27 12:57:50
4396 
高频头:俗称调谐器,是电视高频信号公共通道的第一部分,目前电视机使用的高频头一般分为数字信号高频头(简称数字高频头)和模拟信号高频头(简称模拟高频
2007-09-27 13:13:40
3414 高频头电路图
2008-01-12 12:32:11
3046 
c波段高频头电路原理图
2008-01-12 12:42:23
5307 
FM AM收音机的FM高频头电路
2008-12-15 14:57:58
10977 
电视机KP12-3高频头电路图
2009-05-08 13:16:36
5934 
卫星高频头的种类及参数介绍
高频头按结构形状划分,可分为单极化分体式和双极性馈源一体化(LNBF)两种,其中
2009-08-17 13:15:18
13615 卫星高频头
高频头LNB(LOW Noise BLOCk)学名高频调谐器,又称降频器;它是由低噪声放大器LNA(LOWr Noise Amplifier)、低噪声下变频器LNC(Low Noise
2009-08-17 13:17:00
3991
机械高频头磨损后接触不良的修理
2009-09-03 17:34:59
618 
高频头跑台巧修
2009-09-03 17:37:54
1040 
高频头 按结构形状划分,可分为单极化分体式和双极性馈源一体化(LNBF)两种,其中双极性馈源一体化高频头种类较多,按本振方式可分为单本振和双本振两种.按输出端口可分为单输出
2011-06-07 10:51:45
340 本文主要介绍了研发的一款K u波段双馈源高频头的设计方法。我们研发的双馈源Ku高频头在噪声系数、本振稳定度、增益平坦度等主要性能指标上,拥有明显的性能指标优势,是一款优良
2011-11-01 18:20:43
2490 电视作为陪伴我们那么久的产品,我们需要对其基本知识点进行了解,下面我们想了解色彩数和高频头
2013-04-01 09:50:50
1590 用双本振高频头实现双锅双星多用户接收,Satellite TV
关键字:用双本振高频头实现双锅双星多用户接收
用双本振高频头实现双锅双星
2018-09-20 18:31:54
918 用高频头制作调频接收机,LNB Fm receiver
关键字:高频头,调频,接收机
作者:张明智
笔者有一块闲置的通视V型内置
2018-09-20 19:15:00
3209 首先选购两个相同的C波段高频头(高斯贝尔2200或巴斯顿、吉事达等品牌均可),将两个高频头的波导管拔掉,然后用钢锯将两个高频头一个顺着隔离针锯开,一个和隔离针交叉90o锯开,注意不要碰到或伤到两个极化探针,最后将两个高频头的切面打磨平滑,然后拼到一起,安上波导管,再把切口用玻璃胶密封即可。
2019-01-26 08:15:00
4972 稳压电路,为高频头及IC1提供稳定工作电压。T5、T6、B及相关元件组成升压逆变电路,通过T6、D3、DW3 检测输出电压,以控制T5的振荡强度,达到稳压节能的目的。逆变电路输出33V调谐电压,供高频头
2018-09-20 19:15:02
3906 Micro高频头使用说明书
2021-12-13 18:11:28
1
评论