BA1404立体声调频发射电路(有功放、场强电路)
- 发射电路(32082)
相关推荐
2km调频发射机的制作
本帖最后由 eehome 于 2013-1-5 10:09 编辑
笔者是用BA1404和普通晶体管2N3904制作的调频发射机。 一、本机的主要特点1.频率比较稳定,因为是多级放大电路
2012-10-14 23:52:23
BA1404调频发射芯片内部原理方框图和应用电路图分享
BA1404是立体声调频发射专用集成电路,它也可以应用于遥控电路中。BA1404是美国ROHM公司产品,集成度高,需要的外围元件少,工作可靠。电源电压适应范围宽,低至1.5V时仍能正常工作。
2021-04-13 06:36:59
BA1404调制器电路工作原理及制作方法
BA1404是日本东洋公司的产品,工作电压范围1~3V,该电路是由FM立体声混合器、38KHz振荡器、FM调制器和高频放大器组成的单片集成电路。工作原理(见图一):立体声音频信号经加重和匹配网络由1
2011-03-02 10:35:36
立体声调频发射芯片BA1404相关资料下载
立体声调频发射芯片BA1404资料下载内容主要介绍了:BA1404功能和特性BA1404引脚功能BA1404内部方框图BA1404典型应用电路
2021-03-23 07:55:01
立体声调频发射芯片HX8089电子资料
概述:HX8089是一款高集成度的调频立体声发射单芯片,它是采用微电子所拥有的射频专利威廉希尔官方网站
的第三代调频发射芯片;HX8089集成了所有立体声的模拟数字转换模块,音频译码器模块,FM调制模块,FM无线发射模块。
2021-04-07 07:47:44
调频广播发射机威廉希尔官方网站 参数和测量方法立体声带附加信道
立体声信道术语解释1、同GB4312.1-84《调频广播发射机威廉希尔官方网站
参数和测量方法 单声和立体声》2、立体声带附加信道相互串音衰减量串音衰减量(DB)=201G U1/U2式中:U1-立体声左或右信道
2011-03-09 21:58:30
KA2292AMFM立体声收音机芯片相关资料下载
KA2292 AM/FM立体声收音机电路,它为双列24脚封装。电路的调频部分主要包括:调频高频放大、本机振荡调频混频、调频中放、调频正交鉴频、调频调谐指示及音频放大等功能电路;调幅部分包括:高频放大
2021-04-22 07:03:37
SA3375、SA1140、SA2111C、SA3370、SA3375 AM/FM调谐电路/立体声解码电路 原厂原装士兰微
描述锁相环调频立体声解调电路应用 收音机产品概述SA3375是一款立体声调频解调电路,主要集成了两大功能:噪声抑制和导频删除。主要特点失真度小电源纹波抑制 (35dB typ.)工作电压范围广
2018-12-21 14:32:27
业余调频发射电路集萃
本文较详尽地介绍了颇有代表性的几款业余情况下容易制作成功的88~108MHz调频广播范围内的小功率发射电路,其中有简易的单管发射电路,也有采用集成电路的立体声发射电路。主要用于调频无线耳机、电话
2011-10-13 15:13:49
多种电路图
电路图2012-11-01shangziyun高灵敏无线话筒2012-10-31dolphin小型立体声调频发射机2012-10-31dolphinMC2833无线电发射器典型应用电路
2012-11-15 16:30:21
如何用3DA87C制作调频发射电路
如图是从某电子杂志上介绍一个用普通三极管3DA87C来制作的远距离调频发射电路,该电路也是普通的三点式振荡电路,文章中说明该远距离发射电路采用大电流发射,在开阔地带可达1KM,笔者购来元件动手按原理图组装试验。
2021-05-07 06:05:12
如何用BA1404制作MP3转发器
左、右声道音频信号分别由18脚、1脚输入IC1(BA1404),由内部的L、R放大器分别放大后,进入平衡调制器,调制后的立体声信号由14脚输出。R1、C1(R2、C2)构成时间常数为50μs的输入端预加重网络。
2021-05-06 11:23:10
如何用专用三极管制作调频发射电路
下图是从某电子杂志上介绍一个用普通三极管3DA87C来制作的远距离调频发射电路该电路也是普通的三点式振荡电路,文章中说明该远距离发射电路采用大电流发射,在开阔地带可达1KM。
2021-05-06 07:02:28
如何自制优质袖珍调频立体声收音机
用TA2111F很容易制成性能优良的调频调幅立体声收音机,此IC的优点是:AFC电路已集成在IC的内部,无需外接变容二极管,只需外接一只5pF电容即可;FM中频部分做到了不用中周,改由陶瓷滤波器代替
2021-05-24 07:56:10
小区调频发射器的制作立体声资料分享
我们这里所指的小区范围是指半径在1-3公里范围内,这样的调频收发系统比较适合作为校园或单位广播之用。本文将详细阐述利用闽实科技生产的微型高效无线传声模块MEC002A制作的小区调频(立体声)发射装置。
2021-05-07 07:03:26
用分立元件制作的立体声编码器电路分享
收到立体声广播。输入信号也可以从线路中取得,但此时R7应相应改变。最后还可以调R7使高频噪声最小,其实R6、R7就相当于BA1404中的13、14脚中的外部元件,是导频信号和复合信号混合电路,然后输入
2021-05-10 07:27:20
用调幅立体声频道变换器改装无线影音系统电路
立体声发射。本实验只用调频立体声编码NJM2035D及调频发射电路,其他电路弃之不用。NJM2035D典型应用电路见图,供参考。 图中R1、C3、R3及R2、C4、R4分别构成左右声道的预加重网络
2008-09-10 09:05:41
远距离FM调频发射电路资料下载
本文介绍的小功率调频发射电路,由于使用了专用的发射管,调制度深,不产生幅度调制,失真小,发送距离远,工作稳定。电路简单易制,只要焊接无误即可工作,电路原理见图1所示。
2021-05-06 06:27:48
远距离FM调频发射电路
远距离FM调频发射电路本文所应用到的相关器件资料: FF501 9014  
2008-08-29 10:34:17
采用BA3822设计的立体声图形均衡器电路
采用BA3822集成的五点立体声图形均衡器电路可以设计出非常简单高效的立体声图形均衡器。
BA3822五点立体声图形均衡器电路有两个通道,每个通道的五个中心频率使用外部电容器独立设置
2023-08-31 18:24:26
采用BH1417的FM无线发射电路设计方案
、游戏机、CD、DVD、MP3、调音台等立体声音频信号进行立体声调制发射传输,配合普通的调频立体声接收机就可实现无线调频立体声传送。适用于生产立体声的无线音箱、无线耳机、CD、MP3、DVD、PAD
2010-03-30 14:18:24
BA1404调频发射电路中文资料pdf
BA1404调频立体声调制器原理: BA1404/1404F 是日本东洋电具制作所(Rohm Co. Ltd.) 生产的调频立体声发射集成电路
2008-04-05 23:24:39
154
154[组图]BA1404/1404F 调频立体声发射电路
◆ 典型电路 ◆ 参考资料 《国外电子元器件》2000 年第4期第10页,《BA1404调频立体声发射芯片的原理与应用》,作者:浙江工业大学,朱永辉
2006-04-15 20:40:10
2806
2806
[组图]1000米晶体稳频调频立体声发射机
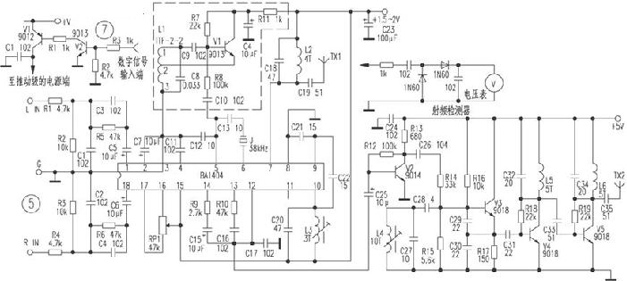
为电源退耦电阻,可减少各级间因使用同一电源而带来的级间干扰。BA1404及周边元件构成调频立体声编码电路,这里不使用其内部的高频振荡电路,只将它作为立体声编码器之用。R3、R4和C3~C10构成调频
2006-04-15 20:41:50
815
815[组图]BA1404小型立体声调频发射机
本文向大家介绍一种以BA1404为核心的小型立体声调频发射机,因为好多朋友对他非常热衷,向我问及它的资料,所以就把它放了上来
2006-04-15 20:44:46
1815
1815
[组图]小型调频立体声发射机 (BA1404)
|本文向大家介绍一种以BA1404为核心的小型立体声调频发射机,因为好多朋友对他非常热衷,向我问及它的资料,所以就把它放了上来。其实关于BA1404应用在许多
2006-04-15 20:47:56
1301
1301
[图文]1000米调频立体声发射机(晶体稳频)
而带来的级间干扰。BA1404及周边元件构成调频立体声编码电路,这里不使用其内部的高频振荡电路,只将它作为立体声编码器之用。R3,R4和C3-C10构成调频预加重网络,与接收机的去加重网配合可有效地改善
2006-04-15 20:59:40
905
905调频立体声发射机电路图_BA1404
本电路的核心器件为立体声专用芯片BA1404。很多调频立体声模块均将BA1404和外围元件封装在一个塑料或金属外壳内制成
2007-09-21 23:36:17
1899
18991000米小型立体声调频发射机电路
1000米小型立体声调频发射机电路
用BA1404制作调频立体声发射电路,BA1404为调频立体声发射专用集成电路,由于工作性能优良,也常用于无线电遥控.BA14
2018-06-19 01:27:00
5204
5204
调频立体声广播的系统图
调频立体声广播方式 图7-68示出了调频立体声广播的系统图。左声道信号(L)和右声道信号(R)经各自的预加重在矩阵电路中形成和信号(
2009-06-29 11:51:45
1681
1681
BH1404自动开关电视伴音转发器
BH1404自动开关电视伴音转发器
整机的主电路是常见的单片调频立体声广播发射集成电路BA1404,其电路已很成熟,为便于初学者自制,将线圈数据也作一介绍:L1、L2均为
2009-12-22 10:00:24
1386
1386
4W调频发射电路图
4W调频发射电路图
TECHNICAL CHARACTERISTICS:
Stabilised tendency of catering: Vcc=12~16V
Frequency of emission: 88~108MHz
2009-12-22 10:05:42
2361
2361
2米调频144M-148M发射电路
2米调频144M-148M发射电路
Near-Earth Telemetry(Morse Code Telemetry)2 meter FM - 144mHz - 148mHzAltitude
2009-12-22 10:15:17
2471
2471立体声功放管及电路 (Stereo Tube Amplifi
立体声功放管及电路 (Stereo Tube Amplifier)
By Weslee Kinsler
The circuit is simple
2009-12-25 15:29:16
4668
4668
D3361锁相环调频立体声解码电路的应用
D3361调频立体声解码电路,采用锁相环方式解码,它比D3301解码电路多了一个锁相环电路,因此性能较D3301优越.主要
2010-10-11 13:10:13
2129
2129
D3301调频立体声解码电路的应用
D3301调频立体声解码电路,采用线圈方式解码,它具务组合立体声信号放大,倍频解码,隔离度控制,立体声信号灯驱动等功能.该电路电源电压范围宽,4~12V均可正常工作.点灯灵敏度高,且务有一个分离
2017-12-02 17:40:39
344
344带功率扩展的远程调频发射机与远程调频立体声发射机的区别
是在图4的基础上增加了一级由BA1404构成的调频立体声编码电路,使图4由单声道发射机升级至单声道、立体声两用的调频发射机,此处舍弃BA1404内部的前置音频放大电路、射频振荡电路及射频功放电路不用
2018-07-30 10:46:00
2416
2416用调幅立体声频道变换器改装无线影音系统电路
发射,接收用调频立体声耳塞收音机,效果很好。 此机实际是一台小型差转机,即接收AM立体声信号,转FM立体声发射。本实验只用调频立体声编码NJM2035D及调频发射电路,其他电路弃之不用。NJM2035D典型应用电路见图,供参考。 图中R1、C3、R3及R2、C4、R4分别构成左右声道的预加重网络
2018-08-13 11:59:01
322
3221000米单管振荡调频发射电路,1km FM transmitter
1000米单管振荡调频发射电路,1km FM transmitter
关键字:调频发射电路,调频话筒,无线话筒
对于一个业余的无线电
2018-09-20 18:46:22
1891
1891如何用BA1404制作MP3转发器
左、右声道音频信号分别由18脚、1脚输入IC1(BA1404),由内部的L、R放大器分别放大后,进入平衡调制 器,调制后的立体声信号由14脚输出。R1、C1(R2、C2)构成时间常数为50μs的输入端预加重网络,以与调频收音机的频率特性相配合。
2019-02-07 07:27:00
3459
3459
BA1404调频发射芯片内部原理方框图和应用电路图,BA1404
原理方框图和应用电路图
BA1404是立体声调频发射专用集成电路,它也可以应用于遥控电路中。BA1404是美国ROHM公司产品,集成度高,需要的外围元件少,工作可靠。电源电压适应范围宽,低至1.5V时仍能
2018-09-20 19:27:54
2411
2411自动开关电视伴音转发器的原理及制作
整机的主电路是常见的单片调频立体声广播发射集成电路BA1404,其电路已很成熟,为便于初学者自制,将线圈数据也作一介绍:L1、L2均为用线径0.3mm的漆包线,绕5匝,线圈内径3mm,长8mm。按此数据绕制的线圈,发射频率约为100MHz。在普通调频收音机的接收范围内。其它元件数据如图所示。
2018-09-28 10:51:00
3047
3047
QN8035立体声调频接收芯片的详细资料和程序合集免费下载
),QN8025-NCNB和QN8035-NCNA兼容参考电路图,QN8035硬件应用说明,QN8035立体声调频接收芯片的数据手册免费下载。
2019-08-05 08:00:00
198
198BA1404功能和特性_BA1404引脚图
BA1404是ROHM公司出品的一款调频发射集成电路,它弥补了过去用分立元件来设计调频电路的不足,而且具有立体声调制的功能。
2020-03-30 14:38:37
8404
8404
两款BA1404典型应用电路详解
左右声道各通过一个预加重电路把音频信号输入到BA1404内部。利用内部参考电压改变变容二极管的电容值,从而实现发射频率的调整。
2020-03-30 14:45:00
5252
5252
BH1417锁相环调频立体声发射器电路
BH1417F构成的调频立体声发射,结构简单,容易自制,3~5V可以工作,不加任何放大的基础上,直接发射距离在四五十米。
2020-04-11 11:21:10
5724
5724
BH1417和BH2051立体声调频发射机的PCB原理图免费下载
本文档的主要内容详细介绍的是BH1417和BH2051立体声调频发射机的PCB原理图免费下载,
2020-10-16 10:16:00
104
104小型立体声调频发射机电路
本文向大家介绍一种以BA1404为核心的小型立体声调频发射机,因为好多朋友对他非常热衷,向我问及它的资料,所以就把它放了上来。其实关于BA1404应用在许多电子杂志和报刊上多有介绍,算不上什么新鲜,但他确实很实用。
2021-03-18 16:23:14
19
19BH1417F锁相环立体声发射板
本套件是一款性能优良的锁相环调频立体声发射板,它可以将计算机声卡、游戏机、CD、DVD、MP3、调音台等立体声音频信号进行立体声调制发射传输,板上还含有2路话筒放大电路,配合普通的调频立体声接收机
2021-05-01 17:21:00
5302
5302
一款基于三星ICKA2211的立体声功放电路
这是一款基于三星ICKA2211的立体声功放。该电路采用单芯片,可在每个输出通道上提供高达5.8W的立体声输出通道。该电路可以使用通用电源供电。
2022-05-13 16:35:24
1490
1490
22W立体声功放的电路图分享
这里是22W立体声功放的电路图。该电路由主电源ICTDA1554Q供电,每个通道的工作功率高达22W。对于立体声通道,功率输出?应该高达2x22W。
2022-06-09 14:49:00
3049
3049
发射功率高达4W的调频发射电路分享
图是调频发射功率高达4W的调频发射电路。该电路的供电电压为 12-16V,电流消耗为 100-400mA。该电路的发射频率范围为 88-108MHz。晶体管2N2219用作主信号放大器。
2022-07-05 17:32:21
2320
2320
BA1404调频发射机电路图详解
BA1404是一款专为FM迷你立体声发射器设计的IC。它可以用作PCFM发射器,iPodfm发射器,mp3发射器甚至汽车FM发射器,因为它具有小PCB尺寸(可以适合任何地方)和最大3V电源。
2023-07-25 16:05:53
1230
1230
基于BH1417的立体声锁相环调频发射电路
这款BH1417 pll fm发射器包括以下功能:预加重、限声器、立体声传输、低通滤波器、PLL电路、FM振荡器和射频输出缓冲器。声音限幅器保持相同的音频电平,因此不会发生失真,立体声编码器将左右
2023-07-28 10:09:41
1046
1046
电子发烧友App





































评论