18位、1.33MSPS、16通道数据采集系统
- adi(238585)
- 数据采集系统(30518)
- AD8475(5992)
相关推荐
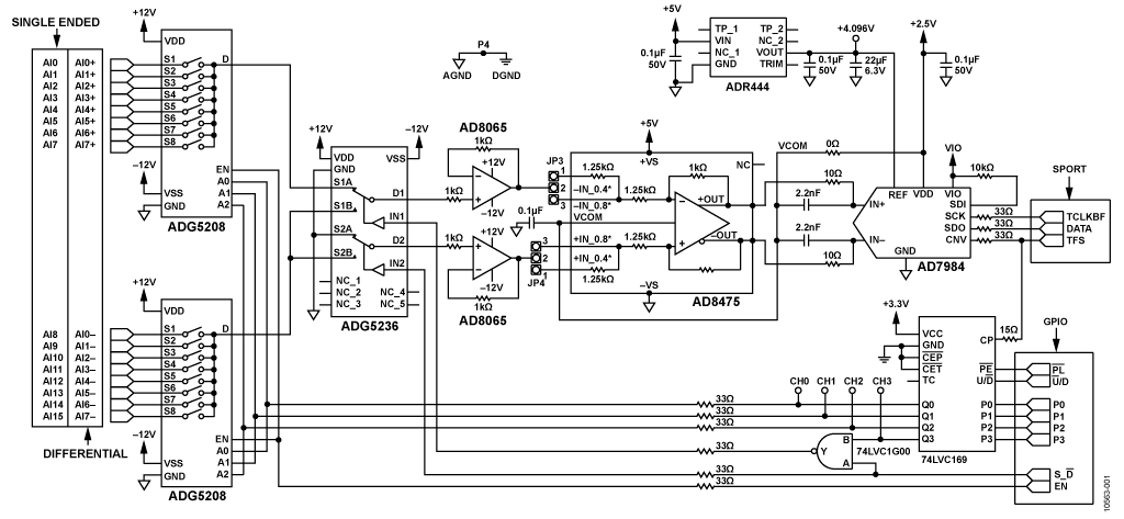
CN0269 18位、1.33 MSPS、16通道数据采集系统
图1显示的是高性能工业信号电平多通道数据采集电路,已针对快速通道间切换进行了优化。该电路能以最高18位分辨率处理16通道单端输入或8通道差分输入。单通道采样速率高达1.33 MSPS,分辨率为18位
2021-06-03 20:43:57
3
38通道数据采集系统与16位8通道单电源隔离式数据采集系统的设计
本文主要介绍了16位8通道单电源隔离式数据采集系统的设计,并介绍了电路功能与优势及其电路描述等。
2017-10-13 17:25:11
20
20CN0388:隔离式600 Mbps、LVDS、18位、5 MSPS数据采集系统
CN0388:隔离式600 Mbps、LVDS、18位、5 MSPS数据采集系统
2021-04-24 10:42:05
8
8AD7984:18位,1.33 MSPS PSSSAR 10.5 MW ADC在MSOP/LFCSP数据Sheet中
AD7984:18位,1.33 MSPS PSSSAR 10.5 MW ADC在MSOP/LFCSP数据Sheet中
2021-04-23 15:26:37
6
6多通道数据采集方案
通用的数据采集卡多为八通道或者十六通道,但有一些大型监测项目,比如多台数控机床的监测,需要采集几十个点的数据,这不是叠加几块卡那么简单,需要提出具体的解决方案。 首先采样点数多,数据量很大,一款
2019-01-17 10:52:15
AD7623:16位,1.33 MSPS脉冲SAR-OP-OP/SUV/ADC数据Sheet
AD7623:16位,1.33 MSPS脉冲SAR-OP-OP/SUV/ADC数据Sheet
2021-04-28 11:25:18
3
316位1.33MSPS脉冲星ADC AD7623数据表
The AD7623 is a 16-bit, 1.33 MSPS, charge redistribution SAR, fully differential analog-to-digital
2017-09-30 10:09:26
2
2ADI:16位、250kSPS、8通道单电源隔离数据采集系统
图1所示电路是高性价比、高度集成的16位、250kSPS、8通道数据采集系统,可对10V工业级信号进行数字化转换。该电路还可在测量电路与主机控制器之间提供2500Vrms隔离,整个电路采用隔离式PWM控制5V单电源供电。
2014-04-28 13:35:02
2225
2225
低成本、16位、250KSPS、8通道隔离数据采集系统
所示电路是高性价比、高度集成的16位、250 kSPS、8通道数据采集系统,可对±10 V工业级信号进行数字化转换。该电路还可在测量电路与主机控制器之间提供2500 V rms隔离,整个电路采用隔
2013-01-11 17:03:55
4111
4111
UG-1615:4通道、4 MSPS、16位/14位/12位、双同步采样SAR ADC
UG-1615:4通道、4 MSPS、16位/14位/12位、双同步采样SAR ADC
2021-05-17 17:56:59
7
7DN297-16通道、24位ΔΣ模数转换器为数据采集提供小巧、灵活且精确的解决方案
DN297-16通道、24位ΔΣ模数转换器为数据采集提供小巧、灵活且精确的解决方案
2021-04-30 08:11:34
10
10LTC2373-18:18位、1Msps、8通道SAR ADC,带100dB SNR数据表
LTC2373-18:18位、1Msps、8通道SAR ADC,带100dB SNR数据表
2021-04-18 12:52:57
6
6为实现高电压共模抑制而进行隔离的16位、1MSPS数据采集设计
电子发烧友网站提供《为实现高电压共模抑制而进行隔离的16位、1MSPS数据采集设计.zip》资料免费下载
2022-09-06 17:12:03
0
0AD7606C-16:8通道DAS,具有16位、1 MSPS双极输入、同步采样ADC数据表
AD7606C-16:8通道DAS,具有16位、1 MSPS双极输入、同步采样ADC数据表
2021-03-22 14:02:04
14
14LTC2373-16:16位、1Msps、8通道SAR ADC,带96dB SNR数据表
LTC2373-16:16位、1Msps、8通道SAR ADC,带96dB SNR数据表
2021-05-21 09:22:10
11
1116位、100 kSPS、单电源、低功耗数据采集系统
16位、100 kSPS、单电源、低功耗数据采集系统(特种电源威廉希尔官方网站
是什么)-16位、100 kSPS、单电源、低功耗数据采集系统
2021-09-29 17:20:31
9
9LTC2374-16:16位、1.6Msps、8通道SAR ADC,带96dB SNR数据表
LTC2374-16:16位、1.6Msps、8通道SAR ADC,带96dB SNR数据表
2021-05-16 15:12:37
6
6使用单个ADC驱动器的八通道数据采集系统
影响数据采集系统的主要因素包括:速度、精度、功耗、封装尺寸及器件成本,对于不同的应用,最关键的因素也不同。本文描述了在八通道数据采集系统中,如何使用单个运算放大器
2011-05-16 07:55:08
1402
1402基于CVI的多通道数据采集系统
基于计算机威廉希尔官方网站
及虚拟仪器平台LabWindows/CVI 开发了多通道实时数据采集系统。系统采用ACL-8112PG 数据采集卡作为数据采集硬件,与单通道数据采集相比,多通道数据采集需要解决
2009-12-31 15:10:06
79
79CN0277 针对交流性能优化的18 位、5 MSPS 数据采集系统
图1中的电路是一款完整的18位、5 MSPS、低功耗、低噪声、高精度数据采集信号链解决方案,功耗仅122 mW。基准电压源、基准电压源缓冲器、驱动放大器和ADC提供优化解决方案,具有业界领先的99
2021-06-04 20:05:14
5
5AD9653:4通道、16位、125 MSPS串行LVDS 1.8 V模数转换器
AD9653:4通道、16位、125 MSPS串行LVDS 1.8 V模数转换器
2021-03-19 06:35:08
19
19基于LPC2210和AD7656芯片实现6通道数据采集系统的设计
在电力系统三相信号处理应用中,常需要同时对A、B、C三相电压和电流信号进行数据采集和处理。如三相功率、电能测量及谐波分析等。美国ADI公司的 AD7656是16位6通道同时采样的模/数转换器,内部
2021-03-20 09:25:02
4141
4141
UG-1870:评估具有18位、1 MSPS双极性输入、同步采样ADC的AD7606C-18 8通道DAS
UG-1870:评估具有18位、1 MSPS双极性输入、同步采样ADC的AD7606C-18 8通道DAS
2021-03-22 13:52:30
12
12AD7606同步采样模数数据采集系统的性能分析
AD76061/AD7606-6/AD7606-4 分别是16位、8/6/4通道同步采样模数数据采集系统(DAS)。
2019-06-13 06:05:00
4024
4024
AD7490:28引线TSSOP数据表中带序列器的16通道、1 Msps、12位ADC
AD7490:28引线TSSOP数据表中带序列器的16通道、1 Msps、12位ADC
2021-05-17 12:11:50
5
516位ADC数据采集模块AD7606资料
AD7606 数据采集模块,16位ADC,8通道同时200KHz频率采集,每秒8*200K样本。SPI接口或8080 16位并口,可自行选择。 AD7606 数据采集模块特性: 使用AD7606
2020-11-02 17:40:49
13539
13539AD7933/AD7934:4通道、1.5 MSPS、10位和12位并行ADC,带Sequencer数据表
AD7933/AD7934:4通道、1.5 MSPS、10位和12位并行ADC,带Sequencer数据表
2021-04-16 19:35:54
6
68通道并行数据采集PCI模块的设计
8通道并行数据采集PCI模块的设计
数据采集是自动测试系统的主要功能之一,而在一些应用领域,比如超声、医疗电子中,信号的频率范围不同会要求采样率的不同。有时,
2009-02-08 09:59:17
943
943
24通道数据采集模块设计及FPGA实现威廉希尔官方网站 分析
位∑-△A/D数据转换器构建24通道高精度数据采集模块,满足声纳系统对数据采集模块的精度要求及采集通道的数量要求。
2018-05-11 11:55:00
1886
1886
简仪科技同步数据采集模块概述
简仪同步数据采集模块方案 新品 入门 32/16 通道 200kS/s/ch 同步数据采集卡 - JY5320 / JY5310 新品 主流 32/16 通道 1MS/s/ch 同步数据采集
2022-12-08 16:02:58
572
57218位SAR ADC ADS8881的高性能数据采集系统参考设计
电子发烧友网站提供《18位SAR ADC ADS8881的高性能数据采集系统参考设计.zip》资料免费下载
2022-09-05 16:38:49
3
3业内首个16位数据采集系统,带有传感器激励和支持µ
业内首个16位数据采集系统,带有传感器激励和支持µC功能所需的所有模拟电路-MAX1329
MAX1329是低功耗数据采集系统(DAS),集成了用于信号调
2009-01-22 13:25:24
555
555低成本16位 250 kSPS 8通道隔离数据采集系统
所示电路是高性价比、高度集成的16位、250 kSPS、8通道数据采集系统,可对±10 V工业级信号进行数字化转换。该电路还可在测量电路与主机控制器之间提供2500 V rms隔离,整个电路采用隔离
2014-01-07 11:21:50
5509
5509
基于FPGA的多通道同步数据采集存储系统
设计一种基于FPGA的多通道同步数据采集存储系统,分为多通道同步数据采集模块和数据存储模块。系统设计采用多通道数据的同步实时采集以及坏块检测威廉希尔官方网站
。多通道同步数据采集
2010-12-27 15:31:33
69
69基于PC104 的数据采集系统的研究与实现
本文基于PCM-3350 型PC104 嵌入式开发平台,采用MAX1308AD 转换芯片,设计了一个16 通道,最高采集速度可达1Msps,分辨率为12bit,能够进行通道扫描采集和单通道采集的数据采集系统,
2009-06-10 16:41:14
14
14CN0201 完整的5 V单电源8通道多路复用数据采集系统,集成用于工业级信号的PGIA
图1所示电路是一款高度集成、16位、1 MSPS、多路复用、8通道、灵活的数字采集系统(DAS),集成可编程增益仪表放大器(PGIA),能够处理全范围工业级信号。 图1. 完整的5 V
2021-06-04 13:48:30
11
11LTC2335-18:18位、1Msps 8通道差分±10.24V输入软范围ADC,支持宽输入共模范围数据表
LTC2335-18:18位、1Msps 8通道差分±10.24V输入软范围ADC,支持宽输入共模范围数据表
2021-05-18 15:17:25
2
25V单电源8通道数据采集系统电路设计
电路是一款高度集成、16位、1 MSPS、多路复用、8通道、灵活的数字采集系统(DAS),集成可编程增益仪表放大器(PGIA),能够处理全范围工业级信号。+5 V单电源为电路供电,高效率、低纹波升压
2014-11-04 15:21:48
5726
5726
高精度18位 5 MSPS 低功耗数据采集信号链
所示电路是一款完整的18位、5 MSPS、低功耗、低噪声、高精度数据采集信号链解决方案,功耗仅122 mW。基准电压源、基准电压源缓冲器、驱动放大器和ADC提供优化解决方案,具有业界领先的99 dB SNR和−117 dB THD。由于具有功耗低和PCB尺寸小的特点,该电路适合便携式应用。
2014-01-02 11:02:22
3152
3152
EVAL-AD7912/AD7922:1 MSPS评估板,2通道,12/10位ADC数据表
EVAL-AD7912/AD7922:1 MSPS评估板,2通道,12/10位ADC数据表
2021-05-13 11:24:41
4
4LTC2351-14:6通道,14位,1.5Msps同步采样ADC,带关闭数据表
LTC2351-14:6通道,14位,1.5Msps同步采样ADC,带关闭数据表
2021-04-25 19:07:40
0
0LTC2351-12:6通道,12位,1.5Msps同步采样ADC,带关闭数据表
LTC2351-12:6通道,12位,1.5Msps同步采样ADC,带关闭数据表
2021-04-24 09:28:10
0
0
电子发烧友App






评论