电饭煲的电路图大全
- 电饭煲(29231)
 
相关推荐
如何画好电路图
如何画好电路图怎样画好电路图答:根据实物图画电路图,应符合下列几个要求:1. 完整地反映电路的组成,即要把电源、用电器、导线和开关都画在电路中,不能遗漏任何一种电路器件
2008-12-26 00:37:21
充电器DP4021芯片内置60V 功率MOSFET-dp4021应用电路图
供应充电器DP4021芯片内置60V 功率MOSFET,提供dp4021应用电路图关键参数 ,更多产品手册、应用料资请向深圳市骊微电子申请。>> 
2023-06-15 17:07:28
光耦驱动继电器电路图大全资料下载
电子发烧友网为你提供光耦驱动继电器电路图大全资料下载的电子资料下载,更有其他相关的电路图、源代码、课件教程、中文资料、英文资料、参考设计、用户指南、解决方案等资料,希望可以帮助到广大的电子工程师们。
2021-04-11 08:48:19
47
47继电器控制灯光电路图大全资料下载
电子发烧友网为你提供继电器控制灯光电路图大全资料下载的电子资料下载,更有其他相关的电路图、源代码、课件教程、中文资料、英文资料、参考设计、用户指南、解决方案等资料,希望可以帮助到广大的电子工程师们。
2021-04-10 08:53:34
47
47继电器开关电路图大全资料下载
电子发烧友网为你提供继电器开关电路图大全资料下载的电子资料下载,更有其他相关的电路图、源代码、课件教程、中文资料、英文资料、参考设计、用户指南、解决方案等资料,希望可以帮助到广大的电子工程师们。
2021-04-10 08:47:51
26
26光敏电阻光控灯电路图大全资料下载
电子发烧友网为你提供光敏电阻光控灯电路图大全资料下载的电子资料下载,更有其他相关的电路图、源代码、课件教程、中文资料、英文资料、参考设计、用户指南、解决方案等资料,希望可以帮助到广大的电子工程师们。
2021-04-10 08:41:06
25
25电气接线和电路图符号大全
电路图符号是指用一种书画图形代表一种电子元件(比如:电容、电阻、二极管、三极官、集成电路等等)的符号,有了电路图符号我学习、演示、设计就可以轻松的在图纸上完成。电路图符号大全。
2020-11-13 08:00:00
25
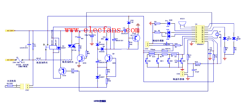
25电饭煲的电路原理图与解析的详细资料免费下载
如图所示是电饭煲的电路图,S1是一个温控开关,手动闭合后,当此开关温度达到居里点(103℃)时,会自动断开。S2是一个自动温控开关,当温度低于70℃时,会自动闭合;温度高于80℃时,会自动断开。红灯是加热时的指示灯,黄灯是保温时的指示灯。分流电阻R1=R2=500Ω,加热电阻丝R3=50Ω。
2019-08-12 17:33:00
10
10348个实用电路图大全资料合集免费下载
本文档的主要内容详细介绍的是348个实用电路图大全资料合集免费下载。包括了:±12V→±5V转换电路图,1.5V-35V可调直流电源制作电路图,2线内部通话器电路图,FM发射电路图,30米波段莫尔斯电码发射器电路图,MOSFET电流检测电路图,FM天线放大器电路图等等等。
2019-03-29 08:00:00
61
61电动车线路图大全包括了电动自行车电路48v-500w电路图等
本文档的主要内容详细介绍的是电动车线路图大全包括了电动自行车电路48v-500w电路图,电动自行车电路等
2018-07-11 08:00:00
122
122简单定时电路图大全(计数器CD4029\TC9160\CD4017\继电器)
本文主要介绍了简单定时电路图大全(计数器CD4029\TC9160\CD4017\继电器)。重复式定时电路原理图、555级联定时电路原理示意图、555循环式定时电路的基本应用、倒计时定时电路图、曙光
2018-05-07 12:42:17
44645
44645
逻辑电路图符号大全
本文主要介绍了逻辑电路图符号大全,组成数字电路图的符号可以分为两大部分:一部分是各种数字电路和外围元器件符号,包括图形符号和文字符号;另一部分是导线、波形、轮廓等绘图符号。它用各种图形符号表示门
2018-03-26 14:03:00
211899
211899
常用电路图符号大全
本文主要介绍了常用电路图符号大全。汇聚基本的电路图符号,例如:电池、接地线、二极管等,可以满足基础电路的绘制需求。基本的电路符号,用于连接各元器件,起到“桥梁互通”的作用。以寄存器、转换器、计数器为代表的基础集成电路元器件,在电路图中较为常见。用于表示电路的属性,如脉冲、材料、温度等供大家参考。
2018-03-26 13:49:00
924638
924638
最简单的滤波电路图大全(八款最简单的滤波电路设计原理图详解)
本文主要最简单的滤波电路图大全(八款最简单的滤波电路设计原理图详解),整流电路的输出电压不是纯粹的直流,从示波器观察整流电路的输出,与直流相差很大,波形中含有较大的脉动成分,称为纹波。为获得比较理想
2018-03-26 11:04:00
403448
403448
电鱼机常用保护电路图大全
本文主要介绍了电鱼机常用保护电路图大全。在制作电鱼机之前我们需要掌握一些电子电路图的基本知识,这样才能更顺利的制作好电鱼机设备。对于电路中的电阻、电容、铁芯电感、变压器等常用元件要有足够的了解。电阻
2018-03-12 14:46:37
48977
48977
315m无线发射接收电路图大全(无线发射/无线接收电路图详解)
本文主要介绍了315m无线发射接收电路图大全(无线发射/无线接收电路图详解)。无线电遥控电路由无线电发射器与接收器两大部分组成,发射器按调制方法分类可以分为无调制式、调幅式、调频式和调相式等;接收器
2018-03-09 10:54:52
73444
73444
简单恒流充电电路图大全(八款简单恒流充电电路设计原理图详解)
本文主要介绍了简单恒流充电电路图大全(八款简单恒流充电电路设计原理图详解)。充电器电路的功率器件工作在开关状态,高效、节电、可靠。在充电过程中,先大电流恒流充电,充电后期能自动转人小电流恒压充电,整个充电过程自动完成。
2018-03-05 09:13:20
127792
127792
航模遥控开关电路图大全(四款模拟电路设计原理图详解)
本文主要介绍了航模遥控开关电路图大全(四款模拟电路设计原理图详解)。六通道航模遥控发射接收机电路,可对燃油发动机航模飞机的水平、垂直尾翼、襟翼和发动机等各种动作参数进行数字比例遥控,亦可对需要数字比例遥控的其它舰船模型进行有效的控制。下面来看看这四款航模遥控开关电路原理图分析。
2018-01-30 09:12:47
73726
73726
燃气报警器电路图大全(六款模拟电路设计原理图详解)
本文主要介绍了燃气报警器电路图大全(六款模拟电路设计原理图详解)。使用燃气燃料时必须注意安全,若遇意外情况(如水分溢出)造成燃气熄火,而厨房又无人照看时会造成大量燃气外泄,易形成火灾及人身伤害事故。如采用燃气熄火报警器,一旦燃气熄火,它就会发出报警声响,提醒人们及时进行处理。
2018-01-28 11:20:21
62006
62006
水位报警器设计电路图大全(八款模拟电路设计原理图详解)
本文主要介绍了水位报警器设计电路图大全(八款模拟电路设计原理图详解)。方案一的这种水位报警器整个电路由晶体管多谐振荡器、放大器和报警电路构成。可以在水槽中水位满槽时及时发出报警声。电路中晶体管振荡器产生的方波信号经探头送入水中。探头寿命很长,因为没有电解腐蚀。
2018-01-26 16:34:31
67788
67788
逆变器常见电路图大全
本文主要介绍了逆变器常见电路图大全,介绍了八款逆变器常见电路。逆变器是一种DC to AC的变压器,它其实与转化器是一种电压逆变的过程。逆变器转换器是将电网的交流电压转变为稳定的12V直流输出,而
2018-01-22 16:33:07
118095
118095摩托车维修电路图纸大全
摩托车维修电路图纸大全
目录
国产摩托车电路图集1  1.嘉陵JL50QT-9摩托车电路图 2.南方羚羊NF50摩托车电路图 3.轻骑木兰QM50QW-B型
2010-03-29 14:45:00
10024
10024有线广播设备电路图大全
有线广播设备电路图大全
本书收集目前常用的国产在线广播的电路图共174种计260张,分为电子管扩音机、晶体管扩音机、转播接收机、录音机和仪器五部分。
2010-03-29 14:08:57
102
102电子管收音机/电子管录音机电路图大全
电子管收音机/电子管录音机电路图大全
你想掌握电子管收音机电路原理的全局吗?你想了解典型机型(红灯711系列)的原理、故障、业余调试和维修方法吗?此大
2010-03-29 14:01:40
580
580国产汽车电控元件位置与电路图大全 1
	国产汽车电控元件位置与电路图大全内容简介本书根据汽车维修工作实际需要,精选了国产欧美车系最常用的电路图和电控元件位置图,电路图包括发动机、自动变速器、ABs、
2009-01-22 17:14:46
2306
2306无线话筒电路图大全
无线话筒电路图大全:介绍了颇有代表性的几款业余情况下容易制作成功的88~108MHz调频广播范围内的小功率发射电路,其中有简易的单管发射电路,也有
2007-12-07 23:51:50
5723
5723
                        电子发烧友App
                    
                
                
                    
                
                
























           
            
            
                
            
评论