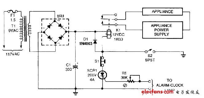
闹钟定时器电路
- 定时器电路(12785)
- 闹钟(26662)
相关推荐
定时器的定时启动信号特点
定时器的定时启动信号特点 定时器是一种常用的计时器,可以在指定的时间后发出信号。它们在各种电器、仪器和控制系统中被广泛应用。 定时器的定时启动信号是定时器开始计时的信号。这个信号可以
2023-10-24 11:49:21
56
56555定时器原理
555定时器原理 555定时器是一种广泛应用于电子电路中的集成电路,它可以被用来产生可编程的脉冲信号、控制发生器并监控时间间隔等应用。本文将详细讲解555定时器的原理、构造和工作原理。 一、555
2023-09-02 16:19:50
771
771定时器中断是什么意思,定时器中断的工作原理
定时器中断是由单片机中的定时器溢出而申请的中断。51单片机中有两个定时器T0和T1。STM32中共有11个定时器。
2023-07-23 09:45:48
1087
1087STM32定时器(二)定时器中断
常规定时器:基本定时器TIM6&TIM7)、通用定时器(TIM2~TIM5,TIM9~TIM14)、高级定时器(TIM1&TIM8)
2023-07-21 14:54:34
786
786
555定时器电路原理图 基于555芯片的定时器电路设计
这节要将的是关于555芯片组成的定时器电路,主要讲解6种,分别是延时定时器、长延时定时器、分段式定时器、抗干扰的定时器、可变间歇定时器和通、断时间分别可调的循环定时器。前3种相对而言简单一些;后3种定时器,相对前面3种就相对复杂一些。不过,只要认真探索,任何困难都能迎刃而解的。
2023-07-18 17:40:49
1289
1289
基于STM32的软件定时器设计
软件定时器是用程序模拟出来的定时器,可以由一个硬件定时器模拟出成千上万个软件定时器,这样程序在需要使用较多定时器的时候就不会受限于硬件资源的不足,这是软件定时器的一个优点,即数量不受限制。
2023-07-03 17:06:40
363
363
分享一个厨房定时器电路
厨房计时器是我们在厨房中使用的小工具,以帮助我们烹饪食物。我们使用的大多数厨房定时器都是机械定时器,容易磨损。然而,上述数字厨房定时器电路比机械定时器具有相当好的精度,并且自己构建一个只需3美元。
2023-06-18 11:05:16
341
341
什么是软件定时器?软件定时器的实现原理
软件定时器是用程序模拟出来的定时器,可以由一个硬件定时器模拟出成千上万个软件定时器,这样程序在需要使用较多定时器的时候就不会受限于硬件资源的不足,这是软件定时器的一个优点,即数量不受限制。
2023-05-23 17:05:44
1065
1065基础定时器实验
STM32内部共有8个定时器,其中Timer1和Timer8属于高级定时器,Timer2~Timer5属于通用定时器,8个定时器的资源独立,互不影响。
2023-03-01 15:59:07
512
512
基于555定时器构建的LED频闪灯电路
在这个项目中,让我们使用流行的555定时器IC开发LED频闪灯电路。频闪灯或频闪灯是一种可以产生规则闪光的灯。我们正在设计这个电路,使用555定时器来设置每次闪光灯与高功率LED灯之间的延迟作为光源。在本项目结束时,我们将学习如何在单稳态模式下使用555个定时器,以及如何计算这种电路的延迟。
2023-01-25 15:17:00
3055
3055
软件定时器简介及程序配置
软件定时器就是允许函数设置一定的等待时间,然后执行。定时器执行的函数被称为定时器的回调函数。定时器从启动到执行回调函数之间的时间称为定时器的周期。定时器的回调函数在定时器的时间到达时执行。
2022-12-06 16:10:23
2388
2388
AT32 MCU定时器入门指南
定时器种类有基本定时器、通用定时器、高级控制定时器,以AT32F435xx举例,下表为各种类型定时器的功能总表。本文主要就定时器溢出中断进行基础讲解和案列解析。
2022-11-01 10:26:00
965
965
Linux内核定时器
在Linux内核中,也可以通过定时器来完成定时功能。但和单片机不同的是,Linux内核定时器是一种基于未来时间点的计时方式,它以当前时刻为启动的时间点,以未来的某一时刻为终止点,类似于我们的闹钟。
2022-09-22 08:56:00
1189
1189
菜单选择,闹钟、定时器
带菜单选择的闹钟,定时器,可以播放乐曲。使用ds1302时钟芯片。使用软件:proteus7.8keil4软件仿真播放乐曲卡,实际硬件能跑通。
2017-08-12 21:10:07
31章-定时器
基本定时器TIMSTM32F1 系列中,除了互联型的产品,共有8 个定时器,分为基本定时器,通用定时器和高级定时器。基本定时器TIM6 和TIM7 是一个16 位的只能向上计数的定时器,只能定时
2022-01-17 09:39:12
3
3单片机MSP430入门-理论⑥--定时器模块-定时器A
单片机MSP430入门-理论⑥--定时器模块-定时器A上期大概给大家汇总介绍了,在MSP430环境下的定时器模块,其中主要又说了下看门狗定时器,这是一款比较特别的定时器,又能当定时器,又能当系统错误
2021-12-16 16:54:34
12
12STM32定时器US延时
25.1 关于定时器25.1.1 定时器分类STM32中有众多定时器,如图 25.1.1 所示。按所处的位置可分为核内定时器和外设定时器。核内定时器就是前面 “第11章 基础重点—SysTick
2021-12-05 15:36:03
25
25SysTick 定时器
11.1关于 SysTick 定时器SysTick定时器(又名系统滴答定时器)是存在于Cortex-M3的一个定时器,只要是ARM Cotex-M系列内核的MCU都包含这个定时器。使用内核
2021-12-05 14:51:15
9
9STM32定时器学习---基本定时器
STM32F1系列的产品,除了互联网产品外,工作8个,3种定时器,其中一种就是基本定时器。那么STM32单片机的基本定时器如何操作以及编程呢?下面我们就来详细的了解一下STM32F1系列的产品,除了
2021-12-02 14:06:11
27
27STM32---定时器知多少
STM32—定时器知多少这里写目录标题STM32---定时器知多少定时器的分类定时器的工作原理定时器的应用定时器的分类定时器的分类:定时器的类型可以查看STM32F1XX中文参考手册的第
2021-11-30 14:36:04
19
19定时器电路图工作原理(声光提示定时器电路 555定时器电路 相片曝光定时器电路)
定时器根据其输入条件导致完成动作的不同可分为接通延时型定时器、断开延时型定时器、保持型接通延时定时器、脉冲型定时器和扩张型脉冲定时器五种。
2021-11-29 15:06:37
16085
16085
STM32-通用定时器-定时器中断
1STM32的定时器STM32F103ZET6一共有8个定时器,其中分别为:高级定时器(TIM1、TIM8);通用定时器(TIM2、TIM3、TIM4、TIM5);基本定时器(TIM6、TIM7
2021-11-26 15:36:04
16
16基于硬件定时器的软件定时器
概括硬件定时器很精确,软件定时器无论如何都有延迟,主要用在不需要精确定时的地方,而且软件定时比较浪费单片机资源。梳理讲到定时器,大家多多少少都会接触到硬件定时器,但是由于有时候资源的限制,又难免会
2021-11-25 09:51:10
8
8STM32定时器-基本定时器
目录定时器分类基本定时器功能框图讲解基本定时器功能时钟源计数器时钟计数器自动重装载寄存器定时时间的计算定时器初始化结构体详解实验定时器分类STM32F1 系列中,除了互联型的产品,共有 8 个定时器
2021-11-23 18:21:39
27
27stm32—定时器配置
目录定时器组成通用寄存器通用寄存器简介:通用定时器 TIMx (TIM2-TIM5 )的功能:通用定时器结构框图标号 1:时钟源标号 2:控制器标号 3:时基单元定时器组成1、2 个基本定时器
2021-11-22 17:51:03
11
11STC51定时器与定时器中断
1.定义定时器介绍: 51单片机的定时器属于单片机的内部资源,其电路的连接和运转均在单片机内部完成。2.作用定时器作用:1.用于计数系统,可实现软件计时,或者使程序每隔一固定时间完成一项操作2.替代
2021-11-22 14:51:02
5
551单片机定时器中断
定时器介绍:51单片机的定时器属于单片机的内部资源,其电路连接和运转均在单片机的内部完成定时器的作用:1用于计时系统,可实现软件计时,或者使程序每隔一段固定的时间完成一项操作2替代长时间delay
2021-11-20 20:36:09
15
15关于为什么要减少使用延时函数,多用定时器以及51单片机4种定时器模式详解
的理解。首先,我们要对定时器和延时函数有一个简单的了解。1. 定时器什么是定时器?定时器就像是闹钟,清晨将你吵醒,提醒你该上班了;定时器也像下课铃声,提醒上课的你该下课了。通过这两个比喻,可以很清楚的理解到,定时
2021-11-20 17:06:06
19
19基于单片机的多功能定时器
设计简介:本设计是基于单片机的多功能定时器,主要实现以下功能:可实现LCD1602显示时间和闹钟序号; 可实现通过按键调节时间和设置闹钟; 可实现通过按键可以进行倒计时,并且可以暂定和继续; 可实现
2021-11-12 15:06:01
12
1251单片机的定时器与计数器
难的东西学不会是因为简单的知识没学好基础不牢,地动山摇1.01.0.1定时器(1)51单片机的定时器是一个内部外设。(2)定时器相当于CPU的一个“闹钟”。(3)定时器是用计数器来实现的。1.0.2
2021-11-11 20:06:01
11
1151单片机定时器中断
定时器介绍:51单片机的定时器属于单片机的内部资源,其电路连接和运转均在单片机的内部完成定时器的作用:1用于计时系统,可实现软件计时,或者使程序每隔一段固定的时间完成一项操作2替代长时间delay
2021-11-11 19:36:04
7
7定时器电路图(声光提示定时器电路/555定时器电路/相片曝光定时器电路)
定时器根据其输入条件导致完成动作的不同可分为接通延时型定时器、断开延时型定时器、保持型接通延时定时器、脉冲型定时器和扩张型脉冲定时器五种。
2021-11-07 15:37:20
14339
14339
定时器电路图工作原理(声光提示定时器电路/555定时器电路/相片曝光定时器电路)
定时器根据其输入条件导致完成动作的不同可分为接通延时型定时器、断开延时型定时器、保持型接通延时定时器、脉冲型定时器和扩张型脉冲定时器五种。
2021-11-05 16:07:23
16243
16243
定时器电路的详细说明
定时器电路是一种实用电路,包括固定时间定时器、时间可变定时器、倒计时定时器等。定时器启动后即自动运行,定时时间结束时会发出声、光提示,也可控制负载的动作。
2021-01-07 22:40:00
18
18基于555定时器的应用电路
定时器的电源电压范围宽,可在 4.5V~16V 工作,7555 可在 3~18V 工作,输出驱动电流约为 200mA,因而其输出可与 TTL、CMOS 或者模拟电路电平兼容。
2020-08-10 17:21:55
7470
7470
图文详解:定时器实用电路的原理
定时器电路是一种实用电路,包括固定时间定时器、时间可变定时器、倒计时定时器等。定时器启动后即自动运行,定时时间结束时会发出声、光提示,也可控制负载的动作。
2020-06-30 15:43:11
30760
30760
间歇定时器电路图
在某些场合可能需要能够周期性循环定时控制的定时器,本文所述电路即可完成这一要求,每1~2个小时定时器可以接通被控电路工作1~3分钟,接通时间和关闭时间可以独立调节。
2020-03-19 15:00:57
2031
2031
使用Pspice进行555定时器的电路仿真分析
555定时器是一种应用十分广泛的中规模集成电路。本文扼要地分析了555定时器的基本原理,应用PSPICE对555定时器构成的施密特触发器、单稳态触发器和多谐振荡器的工作特性进行了仿真分析和研究, 给出555定时器电路分析的方法,阐明了仿真软件在电路分析与设计中的意义。
2019-07-24 17:17:36
18
18延时定时器的缺陷—如何快速复位555定时器?
如图是一个555定时器快速复位电路。该电路用于快速电容器放电,其中的555定时器为TLC555定时器。
请问:
该电路的复位原理是什么?
2019-03-12 14:25:15
25
25自动复位定时器电路图文详解
定时器/计数器由定时器0、定时器1、定时器方式寄存器TMOD和定时器控制寄存器TCON组成。定时器0,定时器1是16位加法计数器,分别由两个8位专用寄存器组成:定时器0由TH0和TL0组成,定时器1由TH1和TL1组成。
2018-01-26 16:00:10
24202
24202
基于PSPICE的555定时器电路仿真分析
基于PSPICE的555定时器电路仿真分析:555定时器作为应用广泛的一种数字一模拟混合集成电路,其原理分析比较复杂。作者在文中应用PSPICE对555定时器构成的施密特触发器、单稳态触发
2010-04-12 08:38:42
106
106555定时器实验
一、提高性实验1、实验目的①熟悉555定时器电路的工作原理 ②掌握用555定时器构成的单稳态触发器及施密特触 发器的方法和原理2、 实验元件3、 实
2009-03-18 20:24:31
175
175
电子发烧友App











































评论