电子视频切换器电路
- 视频切换器(7928)
 
相关推荐
视频矩阵切换器的基本功能和要求是什么
视频矩阵切换器是一种用于管理和切换多个视频信号源的设备。它的基本功能是允许用户选择并切换不同的视频源,将其发送到一个或多个显示设备上。以下是视频矩阵切换器的基本功能和要求。
2023-09-14 15:37:16
326
326什么是讯维VGA矩阵切换器
讯维VGA矩阵切换器是一种用于切换和传输VGA信号的设备,常用于多媒体演示和视频会议等场合。它能够将多个VGA输入信号切换到指定的VGA输出信号,从而使得一台电脑或多个电脑的信号能够被切换到不同的显示设备上。
2023-09-04 13:51:32
127
127从高清到4K,矩阵切换器带你畅享极致视频体验
随着科技的发展,高清和4K视频已经成为主流,越来越多的观众追求更高的视频质量和更细腻的画质。而矩阵切换器作为视频处理的重要设备,可以实现高清到4K的视频转换,让观众畅享极致的视频体验。
2023-09-01 15:59:11
98
98讯维高清混合矩阵切换器的威廉希尔官方网站 原理揭秘
讯维高清混合矩阵切换器是一种针对模拟、数字信号进行切换的矩阵设备,它可以将多路输入信号切换到多路输出信号的任意通道。其主要威廉希尔官方网站
原理包括以下几个方面。
2023-09-01 15:57:46
111
111高清混合矩阵切换器解决方案在不同场景下的选择技巧分析
,则应选择切换器或者矩阵切换器。 确认矩阵信号的选择:根据输入信号的类型,选择相应的矩阵切换器。例如,如果是音频信号,则选择音频矩阵切换器;如果是视频信号,则选择视频矩阵切换器;如果是音视频混合信号,则选择音
2023-08-31 16:41:33
116
116
讯维高清混合矩阵切换器:打造极致视听盛宴的利器
讯维高清混合矩阵切换器是一种专业的音视频设备,旨在为用户提供高质量、高稳定性的音视频体验。该切换器采用先进的威廉希尔官方网站
和高质量的组件,具有多种功能和特点,可以满足各种音视频应用的需求。
2023-08-31 16:30:51
110
110高清混合矩阵切换器的优势有哪些
讯维高清混合矩阵切换器作为一种先进的视听设备,具有以下优势: 1.兼容性强:高清混合矩阵切换器支持多种不同信号类型的输入和输出,如HDMI、VGA、DVI等。它可以处理高清视频信号,同时还可以处理
2023-07-25 10:14:15
120
120
讯维高清混合矩阵切换器与传统矩阵切换器的区别
,满足复杂场景下的视听需求。而传统矩阵切换器则适用于较为简单的信号切换和分配,如会议中心、教学场所等。 2.输入输出信号类型:高清混合矩阵切换器支持多种不同信号类型的输入和输出,如HDMI、VGA、DVI等。它可以处理高清视频信号,同时还可
2023-07-24 22:34:12
132
132
讯维矩阵切换器常见问题有哪些
讯维矩阵切换器是一种常用的视频信号切换设备,以下是常见的矩阵切换器问题: 1.矩阵切换器无法正常切换信号:可能原因是输入信号异常、切换器设置错误或设备故障等。 2.矩阵切换器无法识别某些输入信号
2023-07-24 22:32:37
186
186
GRANDMICRO有容微ASW3642 : HDMI切换器专业解决方案
GRANDMICRO有容微(KOYUELEC光与电子)ASW3642 : HDMI切换器专业解决方案
2023-03-02 10:58:05
287
287
四、视频切换与控制主机
方式。切换器中的电子系统寻找每一台摄象机的垂直同步脉冲,然后切换这一垂直脉冲间的视频,消除监视器上的垂直滚动和抖动,得到无滚动切换的效果。实现无滚动切换的前提是摄象机需要有行同步电路,这样多台摄象机用
2008-07-10 08:53:09
VGA切换器的作用和应用场景
VGA切换器是什么?相信很多人都不了解,甚至有的朋友都没有见过这个东西。其实VGA切换器设备的应用领域非常多,能给人们带来生活和工作上的极大便利。下面就让小编来介绍一下VGA切换器是什么,都有哪些作用?
2021-01-28 17:17:25
1634
1634什么是HDMI切换器,关于MT-0801HK产品的详解
什么是HDMI切换器设备?很多人都有这个问题,其实简单点来说,HDMI切换器设备就是一种能够随时切换视频和音频的装置,操作人员通过操作这个设备来实现改变视频和音频的目的,从而实现对视频信号控制的目的
2020-07-06 10:51:15
923
923KVM切换器应用广泛,怎样的KVM切换器更适合你
就和你一起来了解一款功能强大,适用范围广,又节省空间的16进1出KVM切换器迈拓维矩MT-1601UK-CH: 1、350MHz高宽带数字视频传输。 2、1080P高清信号,先进的威廉希尔官方网站
让我们可以实现高清的信号切换,分辨率高达1920*1440,呈现更好的色彩空间,让画面细节栩栩
2020-07-05 11:49:21
476
476在使用网络矩阵切换器时,有哪些注意事项
对于网络矩阵切换器这种大型设备的使用,需杜绝盲目操作,避免事故的发生,小编为您详细介绍KVM矩阵切换器使用时应注意的六个事项,有兴趣的朋友可以一起来看看。 网络矩阵切换器使用时需要注意的事项: 一
2020-07-02 17:15:34
279
279KVM切换器是什么,它的功能都包括哪些
在服务器机房的机架不便于存放多个显示器和键盘的空间里,KVM切换器起着重要的作用。KVM切换器能从本地或远程监视与控制多个计算机与服务器,由键盘、鼠标和显示屏组成的KVM控制台是最方便和经济的理想
2020-07-01 14:57:06
5300
5300企业为何要使用KVM切换器,它的好处是什么
为了可以用同一套键盘鼠标等控制设备控制多个程序或者设备,现在很多企业或者机构都会使用到KVM切换器,其中比较常见的就是多电脑控制切换器,虽然不使用这类设备也可以通过多个控制设备控制电脑,但是使用之
2020-06-30 17:52:33
1112
1112如何延长KVM切换器的使用寿命,有哪些方法
随着电子行业的迅猛发展,KVM切换器已经从最初的管理功能发展到管理机房的服务器,网络硬件设备以及电源等各种常用的IT设备。可以说它的使用,不仅能够更有效的避免因为多余的键盘,显示器以及鼠标所造成
2020-06-29 17:47:45
530
530视频矩阵切换器具备着与众不同的优势
视频矩阵切换器是为高分辨率图像信号的显示切换而设计的高性能智能矩阵开关设备。它是一个可以将一路或者是多路信号,从输入通道传输转换到输出通道里的多路信号或者是一路信号传送到输出的通道里面的设备,它可
2020-06-22 15:47:56
630
630关于矩阵切换器一些常用专业术语的解释
的输出的设备。 大家都知道在安防工程、智能会议工程中,矩阵切换器是最常见的设备之一,而且是信号切换的核心设备,而常用的矩阵切换器一般有VGA矩阵,AV矩阵,视频矩阵,RGB矩阵,HDMI矩阵,DVI矩阵等。但是对于矩阵的相关参
2020-06-11 14:26:43
609
609HDMI切换器在智能家居中的应用优势
,可以传送无压缩的音频信号及高分辨率视频信号。 近年来HDMI切换器得到了很多消费者的青睐,但是也有很多消费者并不了解HDMI切换器优势多在哪里,所以对它感到很迷茫,不要着急。下文主要针对HDMI切换器进行详细介绍。 随着科技的越来越发达,人们对生活的质量要求也逐渐提高。现在,许多家庭都使用简单舒
2020-06-03 14:32:35
508
508HDMI切换器在未来家庭娱乐中的应用分析
HDMI切换器是将一路或多路视HDMI信号分别传输给一个或者多个显示设备,如两台电脑主机要共用一个显示器,矩阵切换器可以将两台电脑主机上的内容任意切换到同一个或多个显示器上。支持多种分辨率到
2020-06-03 11:47:08
305
305【转】如何选择合适的矩阵切换器的小窍门
矩阵切换器就是将一路或多路视音频信号分别传输给一个或者多个显示设备,如两台电脑主机要共用一个显示器,矩阵切换器可以将两台电脑主机上的内容任意输出到同一个或多个显示器上。 矩阵切换器是一类切换多路信号
2020-05-28 14:31:45
509
509如何玩转kvm切换器
KVM多电脑切换器适用对象涵盖SOHO(小型工作室)族群、中小型企业乃至于大型跨国企业。KVM多电脑切换器对于企业机房或数据中心的空间及信息环境能创造广大的效益,不仅能降低能源消耗、节省机架与机房
2020-04-02 17:44:10
1328
1328KVM切换器应用于哪些领域
随着科技和网络威廉希尔官方网站
的飞速发展,KVM切换器已逐渐地在计算机和网络领域有了更突破性的发展。KVM切换器是一种将一套或多套KVM设备之间进行组合,在多服务器多操作系统间进行切换,实现单用户操作单键
2020-03-18 17:24:00
547
547画面分割器与切换器的区别
画面分割器与切换器的最大区别在于:画面分割器输出为多画面显示,且每个画面可单独控制大小、位置,而切换器只能单画面显示,并且不能控制画面大小及位置。
2019-11-19 16:00:02
4644
4644KVM切换器和KVM矩阵的区别
KVM切换器有很多种类,比如:普通KVM切换器,液晶KVM切换器,CAT5网口KVM切换器,矩阵KVM切换器,菊链KVM切换器,远程IP KVM切换器等等。
2019-11-19 15:35:25
4987
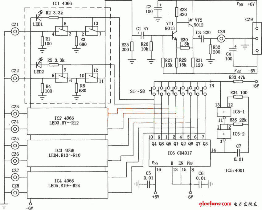
4987电子视频切换器电路图
关键词:电路图 , 切换器 , 视频 电视监控系统中经常需要对多路视频信号进行转换,若靠插拔信号线来切换,会使信号短暂中断;若用机械开关来切换,易使图像跳动,也难以实现遥控。如图所示电路主要利用
2018-10-31 17:13:01
885
885什么是电脑切换器?4路KVM切换器介绍
电脑切换器就是KVM切换器,也有人叫多电脑切换器。KVM为英语中键盘(Keyboard)、显示器(Video)、与鼠标(Mouse)等三个单词缩写
2018-06-29 07:27:00
4016
4016网络切换器是什么_网络切换器怎么用_网络切换器的操作方法
网络切换器,是应用于广域网和内部局域网之间切换,就是利用内外网的服务器和线路分开,实现完全的物理隔离。网络切换器,其威廉希尔官方网站
主要以各种各样的防火墙为主,究其原因主要是物理上是连在一起的,具有途径,又通路
2018-03-29 16:45:54
9067
9067简易智能视频监控切换器电路设计
随着现在很多监控用镜头的价格下降,在您的商店、办公室或家里安装一套监视系统变得比较实际。然而你也许还得考虑给每个监控镜头配个监示器,或买一个能在单个显示屏内同时显示多个监视画面的专用监示器。以上这些方式,其投入都会比较大。这里介绍一个可以自制的视频切换器。
2014-10-28 10:06:12
2810
2810
多电脑切换器是什么
电脑切换器又名KVM切换器,或者叫多电脑切换器,一般简称KVM,KVM为英语中键盘(Keyboard),显示器(Video)与鼠标(Mouse)等三个单字字首的缩写
2012-05-11 14:56:40
7174
7174
VGA音视频矩阵切换器XW-VG0404A
简介
讯维XW‐VG0404A是一款优质宽带四进四出的VGA带音频矩阵切换器,音视频可分控,音频双声道非平衡,音视频RCA接口。视频采用VGA15HDF输入、输出端子,内部采用高带宽矩
2010-12-29 00:13:36
56
56远通AV系列矩阵切换器
AV系列矩阵切换器是专门为视音频信号的显示切换而设计的高性能智能矩阵设备,该系列产品广泛的用于大屏幕投影显示工程、视频会议、远程教学、电化教学、指挥控制中心、多
2010-12-24 22:30:14
31
31AV音视频矩阵切换器
产品概述
AV音视频矩阵切换器,音视频可分控,音频双声道非平衡,音视频RCA接口。是专为视、音频信号的显示切换而设计的高性能智能矩阵开关设备,用于将各路视音频输
2010-12-23 21:52:38
145
145VAX-8202F/VAX-8204F视频/音频矩阵切换器用
介绍透过视频/音频矩阵切换器VAX-8202F,8204F,你可以将2台主机输出的视频/音频同时显示/拨放到2,4台显示器/喇叭(或耳机)上;同时,可通过选择按键控制视频/音频来自主机“A”或主机
2010-07-21 23:42:01
25
25四路视频信号切换器电路
四路视频信号切换器电路见图7。“与非”门YF3、YF4 组成脉冲振荡器,振荡频率由100k 电位器调节。若嫌调节范围不够,可适当更换0.47μF 电容和100k 电阻。脉冲振荡器受
2010-06-09 07:57:07
5235
5235
视频切换器的制作原理及方法
视频切换器的制作原理及方法
随着现在很多监控用镜头的价格下降,在您的商店、办公室或家里安装一套监视系统变得比较实际。然而你也许还得考虑给每个监
2010-03-24 15:12:35
57
57工程中如何选择矩阵切换器和分配器设备
工程中如何选择矩阵切换器和分配器设备
矩阵切换器和分配器在监控、广播系统工程中经常用到,主要用途是切换和分配音视频及其VGA(RGBHV)信号
2010-02-21 13:39:01
795
795工程中如何选择矩阵切换器和分配器设备
工程中如何选择矩阵切换器和分配器设备
矩阵切换器和分配器在监控、广播系统工程中经常用到,主要用途是切换和分配音视频及其VGA(RGBHV)信号
2010-02-09 11:43:05
488
488KVM切换器选购要素
KVM切换器选购要素 
KVM是键盘(Keyboard)、显示器(Video)、鼠标(Mouse)的缩写。KVM威廉希尔官方网站
的核心思想是:通过恰当的键盘、鼠标和显示
2010-02-09 11:33:53
671
671基于单片机的应用于视频监控的矩阵切换器设计
基于单片机的应用于视频监控的矩阵切换器设计
根据视频监控系统对矩阵切换器的基本要求,设计了基于单片机的32×8视频矩阵切换器。文中详细论
2009-10-31 10:14:28
1431
1431
什么是矩阵切换器
什么是矩阵切换器
广电行业与显控等行业中,矩阵切换器的应用日益普及,本文主要针对模拟信号(视频、音频、VGA信号)矩阵切换器的一些问题进行
2009-10-12 18:55:19
1463
1463
基于多串口通信的视频矩阵切换器的远程控制
本文分析了基于多串口通信的视频监控系统的功能结构,研究了矩阵切换器的远程控制原理,详细描述了使用MScomm 进行矩阵切换器的远程控制的实现过程,在实用中取得了不错的效
2009-06-01 15:52:52
31
31由视频多路复用芯片MAX440和微计算机组成的视频切换器
介绍了视频多路复用芯片MAX440的功能,给出了利用单片机AT89C51控制视频切换器的硬件电路及软件设计方法.同时对单片机与上位IBM-PC机实现串行通信的方法进行了说明.
2009-04-29 13:54:22
42
42一种单片机实现的嵌入式视频切换器
介绍一种以单片机为主控CPU的嵌入式视频切换器,简述基工作过程,硬件构成,软件设计。该切换器已成功地应用于一些系统中,实际应用表明,切换器工作可靠,成本低,具有
2009-01-12 09:13:55
31
31视频矩阵切换原理及威廉希尔官方网站 详解
视频切换矩阵威廉希尔官方网站
综述
标签/分类: 
 在广电行业与显控等行业中,矩阵切换器的应用日益普及,本文主要针对模拟信号(视频、音频、VGA信号)矩阵切换器的一些
2007-08-21 15:16:28
4718
4718
                        电子发烧友App
                    
                
                
                    
                
                




           
            
            
                
            
评论